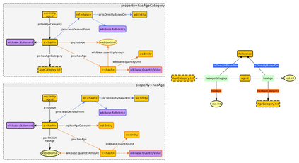
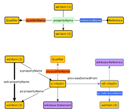
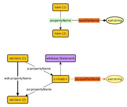
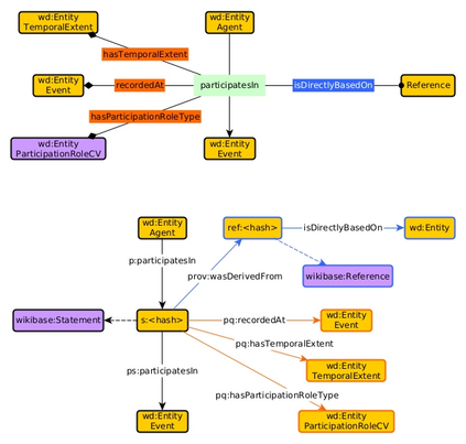
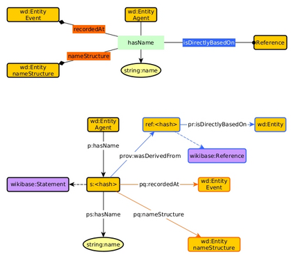
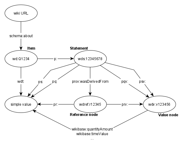
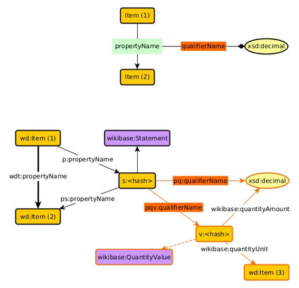
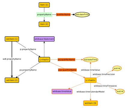
Wikibase -- which is the software underlying Wikidata -- is a powerful platform for knowledge graph creation and management. However, it has been developed with a crowd-sourced knowledge graph creation scenario in mind, which in particular means that it has not been designed for use case scenarios in which a tightly controlled high-quality schema, in the form of an ontology, is to be imposed, and indeed, independently developed ontologies do not necessarily map seamlessly to the Wikibase approach. In this paper, we provide the key ingredients needed in order to combine traditional ontology modeling with use of the Wikibase platform, namely a set of \emph{axiom} patterns that bridge the paradigm gap, together with usage instructions and a worked example for historical data.


翻译:维基数据库是维基数据的基础软件,是知识图表创建和管理的强大平台。然而,维基数据库是设计知识图表创建设想的有力平台,但这一假设情景是众源知识图创建设想的,这尤其意味着,它的设计并非用于使用情况假设,即以本体学形式强加一种严格控制的高质量模型,而且事实上,独立开发的本体学不一定与维基数据库方法完全吻合。在本文中,我们提供了将传统本体模型与使用维基数据库平台相结合所需的关键要素,即一套弥合模式差距的模型模式模式,以及使用指令和历史数据工作范例。

0
下载
关闭预览

相关内容

通过学习、实践或探索所获得的认识、判断或技能。
Linux导论,Introduction to Linux,96页ppt
专知会员服务
82+阅读 · 2020年7月26日
100+篇《自监督学习(Self-Supervised Learning)》论文最新合集
专知会员服务
167+阅读 · 2020年3月18日
[综述]深度学习下的场景文本检测与识别
专知会员服务
78+阅读 · 2019年10月10日
机器学习入门的经验与建议
专知会员服务
94+阅读 · 2019年10月10日
VCIP 2022 Call for Special Session Proposals
CCF多媒体专委会
1+阅读 · 2022年4月1日
IEEE ICKG 2022: Call for Papers
机器学习与推荐算法
3+阅读 · 2022年3月30日
ACM MM 2022 Call for Papers
CCF多媒体专委会
5+阅读 · 2022年3月29日
IEEE TII Call For Papers
CCF多媒体专委会
3+阅读 · 2022年3月24日
ACM TOMM Call for Papers
CCF多媒体专委会
2+阅读 · 2022年3月23日
AIART 2022 Call for Papers
CCF多媒体专委会
1+阅读 · 2022年2月13日
【ICIG2021】Check out the hot new trailer of ICIG2021 Symposium1
中国图象图形学学会CSIG
0+阅读 · 2021年11月3日
Hierarchically Structured Meta-learning
CreateAMind
27+阅读 · 2019年5月22日
Transferring Knowledge across Learning Processes
CreateAMind
29+阅读 · 2019年5月18日
A Technical Overview of AI & ML in 2018 & Trends for 2019
待字闺中
18+阅读 · 2018年12月24日
国家自然科学基金
0+阅读 · 2015年12月31日
国家自然科学基金
0+阅读 · 2013年12月31日
国家自然科学基金
0+阅读 · 2013年12月31日
国家自然科学基金
18+阅读 · 2012年12月31日
国家自然科学基金
0+阅读 · 2012年12月31日
国家自然科学基金
3+阅读 · 2012年12月31日
国家自然科学基金
0+阅读 · 2012年12月31日
国家自然科学基金
0+阅读 · 2012年8月18日
国家自然科学基金
0+阅读 · 2011年12月31日
VIP会员
相关资讯
VCIP 2022 Call for Special Session Proposals
CCF多媒体专委会
1+阅读 · 2022年4月1日
IEEE ICKG 2022: Call for Papers
机器学习与推荐算法
3+阅读 · 2022年3月30日
ACM MM 2022 Call for Papers
CCF多媒体专委会
5+阅读 · 2022年3月29日
IEEE TII Call For Papers
CCF多媒体专委会
3+阅读 · 2022年3月24日
ACM TOMM Call for Papers
CCF多媒体专委会
2+阅读 · 2022年3月23日
AIART 2022 Call for Papers
CCF多媒体专委会
1+阅读 · 2022年2月13日
【ICIG2021】Check out the hot new trailer of ICIG2021 Symposium1
中国图象图形学学会CSIG
0+阅读 · 2021年11月3日
Hierarchically Structured Meta-learning
CreateAMind
27+阅读 · 2019年5月22日
Transferring Knowledge across Learning Processes
CreateAMind
29+阅读 · 2019年5月18日
A Technical Overview of AI & ML in 2018 & Trends for 2019
待字闺中
18+阅读 · 2018年12月24日
相关基金
国家自然科学基金
0+阅读 · 2015年12月31日
国家自然科学基金
0+阅读 · 2013年12月31日
国家自然科学基金
0+阅读 · 2013年12月31日
国家自然科学基金
18+阅读 · 2012年12月31日
国家自然科学基金
0+阅读 · 2012年12月31日
国家自然科学基金
3+阅读 · 2012年12月31日
国家自然科学基金
0+阅读 · 2012年12月31日
国家自然科学基金
0+阅读 · 2012年8月18日
国家自然科学基金
0+阅读 · 2011年12月31日
Top
微信扫码咨询专知VIP会员