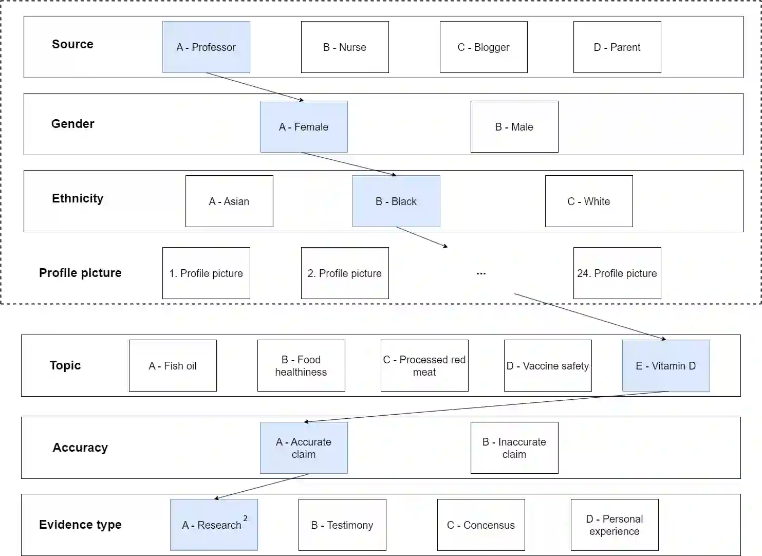
The present study investigates the role of source characteristics, evidence quality, crowdsourcing platform, and prior beliefs of the topic in adult readers' credibility evaluations of short healthrelated social media posts. Researchers designed content for the posts concerning five health topics by manipulating source characteristics (source's expertise, gender, and ethnicity), accuracy of the claims, and evidence quality (research evidence, testimony, consensus, and personal experience) in the posts. Then, accurate and inaccurate posts varying in these other manipulated aspects were computer-generated. Crowdworkers (N = 844) recruited from two platforms were asked to evaluate the credibility of ten social media posts, resulting in 8380 evaluations. Before credibility evaluation, participants' prior beliefs on the topics of the posts were assessed. Results showed that prior belief consistency and source expertise most affected the perceived credibility of accurate and inaccurate social media posts after controlling for the topic of the post. In contrast, the quality of evidence supporting the health claim mattered relatively little. In addition, the data collection platform had a notable impact, such that posts containing inaccurate claims were much more likely to be rated higher on one platform compared to the other. Implications for credibility evaluation theory and research are discussed.


翻译:暂无翻译

0
下载
关闭预览

相关内容

IJCAI2022《对抗序列决策》教程,164页ppt
专知会员服务
47+阅读 · 2022年7月27日
Linux导论,Introduction to Linux,96页ppt
专知会员服务
82+阅读 · 2020年7月26日
【ACL2020】多模态信息抽取,365页ppt
专知会员服务
151+阅读 · 2020年7月6日
Keras François Chollet 《Deep Learning with Python 》, 386页pdf
专知会员服务
163+阅读 · 2019年10月12日
【SIGGRAPH2019】TensorFlow 2.0深度学习计算机图形学应用
专知会员服务
41+阅读 · 2019年10月9日
强化学习的Unsupervised Meta-Learning
CreateAMind
18+阅读 · 2019年1月7日
A Technical Overview of AI & ML in 2018 & Trends for 2019
待字闺中
18+阅读 · 2018年12月24日
disentangled-representation-papers
CreateAMind
26+阅读 · 2018年9月12日
CVE-2018-7600 - Drupal 7.x 远程代码执行exp
黑客工具箱
14+阅读 · 2018年4月17日
强化学习族谱
CreateAMind
26+阅读 · 2017年8月2日
国家自然科学基金
13+阅读 · 2017年12月31日
国家自然科学基金
2+阅读 · 2015年12月31日
国家自然科学基金
46+阅读 · 2015年12月31日
国家自然科学基金
2+阅读 · 2015年12月31日
国家自然科学基金
1+阅读 · 2014年12月31日
国家自然科学基金
0+阅读 · 2014年12月31日
国家自然科学基金
0+阅读 · 2014年12月31日
国家自然科学基金
5+阅读 · 2014年12月31日
国家自然科学基金
2+阅读 · 2014年12月31日
国家自然科学基金
6+阅读 · 2014年12月31日
Arxiv
0+阅读 · 2023年11月11日
Arxiv
11+阅读 · 2018年7月31日
VIP会员
相关资讯
强化学习的Unsupervised Meta-Learning
CreateAMind
18+阅读 · 2019年1月7日
A Technical Overview of AI & ML in 2018 & Trends for 2019
待字闺中
18+阅读 · 2018年12月24日
disentangled-representation-papers
CreateAMind
26+阅读 · 2018年9月12日
CVE-2018-7600 - Drupal 7.x 远程代码执行exp
黑客工具箱
14+阅读 · 2018年4月17日
强化学习族谱
CreateAMind
26+阅读 · 2017年8月2日
相关基金
国家自然科学基金
13+阅读 · 2017年12月31日
国家自然科学基金
2+阅读 · 2015年12月31日
国家自然科学基金
46+阅读 · 2015年12月31日
国家自然科学基金
2+阅读 · 2015年12月31日
国家自然科学基金
1+阅读 · 2014年12月31日
国家自然科学基金
0+阅读 · 2014年12月31日
国家自然科学基金
0+阅读 · 2014年12月31日
国家自然科学基金
5+阅读 · 2014年12月31日
国家自然科学基金
2+阅读 · 2014年12月31日
国家自然科学基金
6+阅读 · 2014年12月31日
Top
微信扫码咨询专知VIP会员