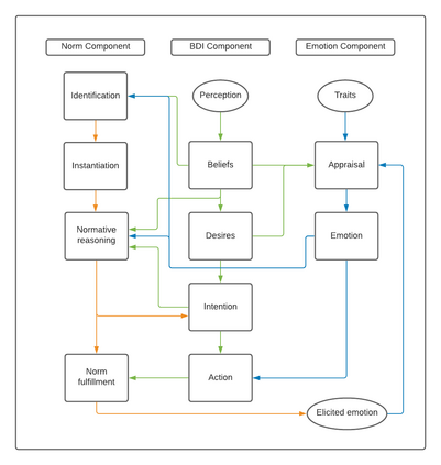
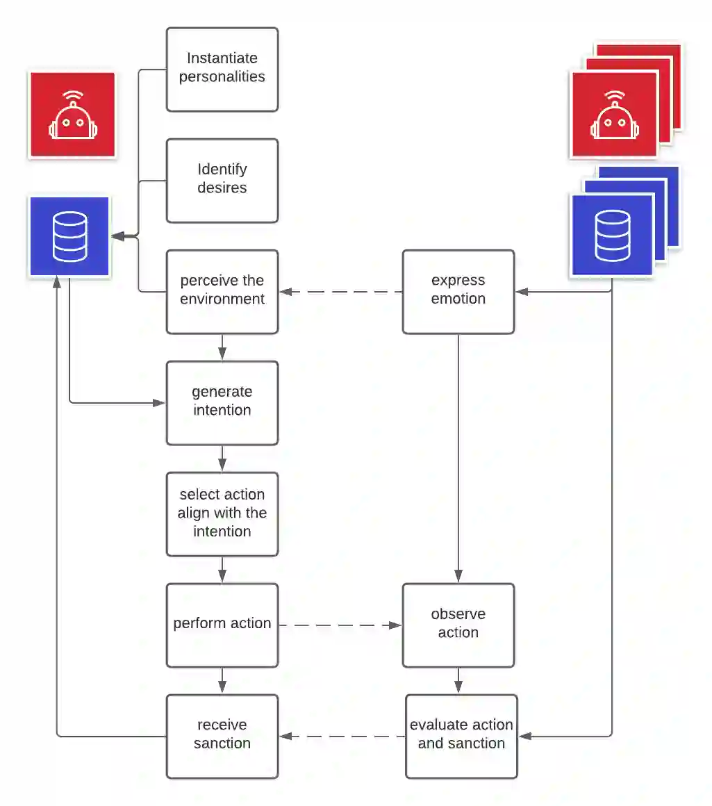
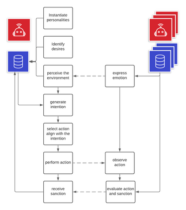
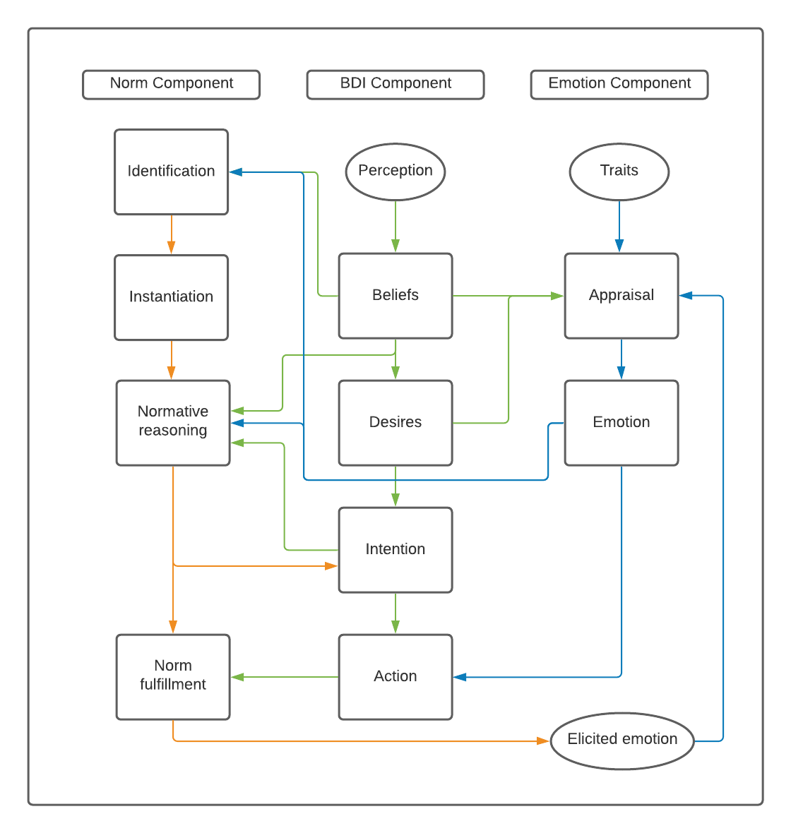
Social norms characterize collective and acceptable group conducts in human society. Furthermore, some social norms emerge from interactions of agents or humans. To achieve agent autonomy and make norm satisfaction explainable, we include emotions into the normative reasoning process, which evaluate whether to comply or violate a norm. Specifically, before selecting an action to execute, an agent observes the environment and infer the state and consequences with its internal states after norm satisfaction or violation of a social norm. Both norm satisfaction and violation provoke further emotions, and the subsequent emotions affect norm enforcement. This paper investigates how modeling emotions affect the emergence and robustness of social norms via social simulation experiments. We find that an ability in agents to consider emotional responses to the outcomes of norm satisfaction and violation (1) promote norm compliance; and (2) improve societal welfare.


翻译:此外,一些社会规范是人类社会集体和可接受的群体行为的特点。一些社会规范产生于代理人或人的相互作用。为了实现代理人自治并使规范满意度得到解释,我们把情感纳入规范推理过程,以评价是否遵守或违反规范。具体地说,在选择执行行动之前,代理人观察环境,在标准满足或违反社会规范之后,推断其内部状态的状态和后果。规范满足和违反行为引起进一步的情感,随后的情感影响规范的执行。本文件通过社会模拟试验,调查模拟情感如何影响社会规范的出现和健全性。我们发现,代理人有能力考虑对规范满足和违反结果的情感反应(1) 推动规范的遵守;(2) 改善社会福利。

0
下载
关闭预览

相关内容

【DeepMind】强化学习教程,83页ppt
专知会员服务
158+阅读 · 2020年8月7日
强化学习最新教程,17页pdf
专知会员服务
182+阅读 · 2019年10月11日
机器学习入门的经验与建议
专知会员服务
94+阅读 · 2019年10月10日
灾难性遗忘问题新视角:迁移-干扰平衡
CreateAMind
17+阅读 · 2019年7月6日
CCF A类 | 顶级会议RTSS 2019诚邀稿件
Call4Papers
10+阅读 · 2019年4月17日
计算机 | ISMAR 2019等国际会议信息8条
Call4Papers
3+阅读 · 2019年3月5日
IEEE | DSC 2019诚邀稿件 (EI检索)
Call4Papers
10+阅读 · 2019年2月25日
人工智能 | AAAI 2019等国际会议信息7条
Call4Papers
5+阅读 · 2018年9月3日
推荐|深度强化学习聊天机器人(附论文)!
全球人工智能
4+阅读 · 2018年1月30日
计算机类 | 期刊专刊截稿信息9条
Call4Papers
4+阅读 · 2018年1月26日
计算机类 | 国际会议信息7条
Call4Papers
3+阅读 · 2017年11月17日
ACM UMAP 2018:用户建模与个性化国际会议征搞
LibRec智能推荐
4+阅读 · 2017年10月9日
【今日新增】IEEE Trans.专刊截稿信息8条
Call4Papers
7+阅读 · 2017年6月29日
Arxiv
0+阅读 · 2021年6月21日
The Measure of Intelligence
Arxiv
8+阅读 · 2019年11月5日
Arxiv
6+阅读 · 2018年3月28日
Arxiv
8+阅读 · 2018年2月23日
VIP会员
相关资讯
灾难性遗忘问题新视角:迁移-干扰平衡
CreateAMind
17+阅读 · 2019年7月6日
CCF A类 | 顶级会议RTSS 2019诚邀稿件
Call4Papers
10+阅读 · 2019年4月17日
计算机 | ISMAR 2019等国际会议信息8条
Call4Papers
3+阅读 · 2019年3月5日
IEEE | DSC 2019诚邀稿件 (EI检索)
Call4Papers
10+阅读 · 2019年2月25日
人工智能 | AAAI 2019等国际会议信息7条
Call4Papers
5+阅读 · 2018年9月3日
推荐|深度强化学习聊天机器人(附论文)!
全球人工智能
4+阅读 · 2018年1月30日
计算机类 | 期刊专刊截稿信息9条
Call4Papers
4+阅读 · 2018年1月26日
计算机类 | 国际会议信息7条
Call4Papers
3+阅读 · 2017年11月17日
ACM UMAP 2018:用户建模与个性化国际会议征搞
LibRec智能推荐
4+阅读 · 2017年10月9日
【今日新增】IEEE Trans.专刊截稿信息8条
Call4Papers
7+阅读 · 2017年6月29日
Top
微信扫码咨询专知VIP会员