【专知-PyTorch手把手深度学习教程08】NLP-PyTorch: 用字符级RNN生成名字

2017 年 10 月 9 日 专知 huaiwen/Mandy

 点击上方“专知”关注获取更多AI知识!


【导读】主题链路知识是我们专知的核心功能之一,为用户提供AI领域系统性的知识学习服务,一站式学习人工智能的知识,包含人工智能( 机器学习、自然语言处理、计算机视觉等)、大数据、编程语言、系统架构。使用请访问专知 进行主题搜索查看 - 桌面电脑访问www.zhuanzhi.ai,  手机端访问www.zhuanzhi.ai 或关注微信公众号后台回复" 专知"进入专知,搜索主题查看。值国庆佳节,专知特别推出独家特刊-来自中科院自动化所专知小组博士生huaiwen和Mandy创作的-PyTorch教程学习系列, 今日带来最后一篇-< NLP系列(三) 基于字符级RNN的姓名生成 >


  1. < 一文带你入门优雅的Pytorch >

  2. < 快速理解系列(一): 图文+代码, 让你快速理解CNN>

  3. < 快速理解系列(二): 图文+代码, 让你快速理解LSTM>

  4. < 快速理解系列(三): 图文+代码, 让你快速理解GAN >

  5. < 快速理解系列(四): 图文+代码, 让你快速理解Dropout >

  6. < NLP系列(一) 用Pytorch 实现 Word Embedding >

  7. < NLP系列(二) 基于字符级RNN的姓名分类 >

  8. < NLP系列(三) 基于字符级RNN的姓名生成 >

Practical PyTorch: 用字符级RNN生成名字

本文翻译自spro/practical-pytorch
原文:https://github.com/spro/practical-pytorch/blob/master/conditional-char-rnn/conditional-char-rnn.ipynb

翻译: Mandy
辅助: huaiwen

在上次的教程中,我们使用一个RNN来将名字分类成他们的原生语言。这一节我们将根据语言生成名字
比如:

> python generate.py Russian
Rovakov
Uantov
Shavakov

> python generate.py German
Gerren
Ereng
Rosher

> python generate.py Spanish
Salla
Parer
Allan

> python generate.py Chinese
Chan
Hang
Iun

推荐阅读

假设你至少安装了PyTorch,知道Python,并了解Tensors:

  • http://pytorch.org/ ( 有关安装说明的网址)

  • Deep Learning with PyTorch: A 60-minute Blitz (大致了解什么是PyTorch)

  • jcjohnson's PyTorch examples ( 深入了解PyTorch )

  • Introduction to PyTorch for former Torchies ( 如果你之前用过 Lua Torch )

知道并了解RNNs 以及它们是如何工作的是很有用的:

  • The Unreasonable Effectiveness of Recurrent Neural Networks ( 展示了一堆现实生活中的例子)

  • Understanding LSTM Networks ( 是关于LSTM具体的,但也是关于RNN的一般介绍)

我同样建议之前的一些教程:

  • Classifying Names with a Character-Level RNN (使用RNN将文本分类)

  • Generating Shakespeare with a Character-Level RNN ( 使用RNN一次生成一个字符)

准备数据

数据详细信息, 参见上一篇使用字符级RNN分类姓名 - 这次我们使用完全相同的数据集。简而言之,有一堆纯文本文件data / names / [Language] .txt,每行一个名称。我们将线分割成一个数组,将Unicode转换为ASCII,最后使用字典{language:[names ...]}。

import glob
import unicodedata
import string

all_letters = string.ascii_letters + " .,;'-"
n_letters = len(all_letters) + 1 # Plus EOS marker
EOS = n_letters - 1

# Turn a Unicode string to plain ASCII, thanks to http://stackoverflow.com/a/518232/2809427
def unicode_to_ascii(s):
    return ''.join(
        c for c in unicodedata.normalize('NFD', s)
        if unicodedata.category(c) != 'Mn'
        and c in all_letters
    )

print(unicode_to_ascii("O'Néàl"))

O'Neal

# Read a file and split into lines
def read_lines(filename):
    lines = open(filename).read().strip().split('\n')
    return [unicode_to_ascii(line) for line in lines]

# Build the category_lines dictionary, a list of lines per category
category_lines = {}
all_categories = []
for filename in glob.glob('../data/names/*.txt'):
    category = filename.split('/')[-1].split('.')[0]
    all_categories.append(category)
    lines = read_lines(filename)
    category_lines[category] = lines

n_categories = len(all_categories)

print('# categories:', n_categories, all_categories)

# 输出
# categories: 18 ['Arabic', 'Chinese', 'Czech', 'Dutch', 'English', 'French', 'German', 'Greek', 'Irish', 'Italian', 'Japanese', 'Korean', 'Polish', 'Portuguese', 'Russian', 'Scottish', 'Spanish', 'Vietnamese']

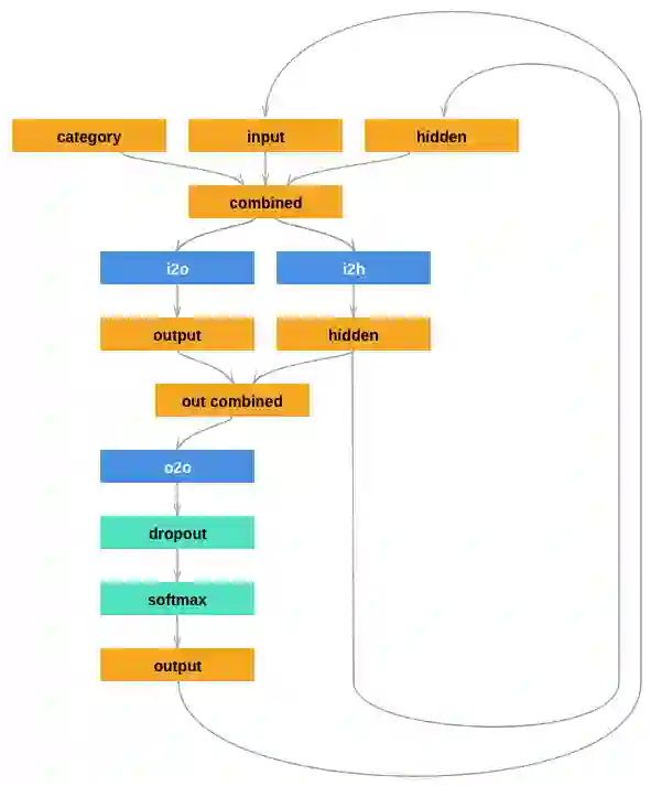
创建网络

我们将把输出解释为生成某一个字母的概率。当采样时,最可能的输出字母用作下一个输入字母。

这里添加了一个线性层o2o(out combined后面)。和一个dropout层,dropout rate:0.1。


import torch
import torch.nn as nn
from torch.autograd import Variable

class RNN(nn.Module):
    def __init__(self, input_size, hidden_size, output_size):
        super(RNN, self).__init__()
        self.input_size = input_size
        self.hidden_size = hidden_size
        self.output_size = output_size
        
        self.i2h = nn.Linear(n_categories + input_size + hidden_size, hidden_size)
        self.i2o = nn.Linear(n_categories + input_size + hidden_size, output_size)
        self.o2o = nn.Linear(hidden_size + output_size, output_size)
        self.softmax = nn.LogSoftmax()
    
    def forward(self, category, input, hidden):
        input_combined = torch.cat((category, input, hidden), 1)
        hidden = self.i2h(input_combined)
        output = self.i2o(input_combined)
        output_combined = torch.cat((hidden, output), 1)
        output = self.o2o(output_combined)
        return output, hidden

    def init_hidden(self):
        return Variable(torch.zeros(1, self.hidden_size))

准备训练

首先,我们要得到随机对(category,line):

import random

# Get a random category and random line from that category
def random_training_pair():
    category = random.choice(all_categories)
    line = random.choice(category_lines[category])
    return category, line

对于每个时间步(即训练字中的每个字母),网络的输入将为(category, current_letter, hidden_state),输出将为(next_letter, next_hidden_state)。

我们要准备一下训练数据, 训练数据应该是:(category,input,target)

我们在每个时间步上, 根据当前字母, 去预测下一个字母,所以, 对于line, 我们需要切分一下。例如: line=“ABCD <EOS>”,我们将切成(“A”,“B”),(“B”,“C”),(“C”,“D”),(“D”,“EOS”)。


类别是大小为<1 x n_categories>的one-hot向量。训练时,我们每个时间点都会喂给网络, 当然, 这只是一种策略, 你也可以在初始化做了.

# One-hot vector for category
def make_category_input(category):
    li = all_categories.index(category)
    tensor = torch.zeros(1, n_categories)
    tensor[0][li] = 1
    return Variable(tensor)

# One-hot matrix of first to last letters (not including EOS) for input
def make_chars_input(chars):
    tensor = torch.zeros(len(chars), n_letters)
    for ci in range(len(chars)):
        char = chars[ci]
        tensor[ci][all_letters.find(char)] = 1
    tensor = tensor.view(-1, 1, n_letters)
    return Variable(tensor)

# LongTensor of second letter to end (EOS) for target
def make_target(line):
    letter_indexes = [all_letters.find(line[li]) for li in range(1, len(line))]
    letter_indexes.append(n_letters - 1) # EOS
    tensor = torch.LongTensor(letter_indexes)
    return Variable(tensor)

为了方便训练,我们定义一个random_training_set函数,该函数将获取一个随机(category,line)对,并将其转换为所需的(category,input,target)张量。

# Make category, input, and target tensors from a random category, line pair
def random_training_set():
   category, line = random_training_pair()
   category_input = make_category_input(category)
   line_input = make_chars_input(line)
   line_target = make_target(line)
   return category_input, line_input, line_target

训练网络

跟用RNN进行姓名分类不同, 在这里, RNN的每一步output我们都要计算loss, 然后乐累加往回传

def train(category_tensor, input_line_tensor, target_line_tensor):
  hidden = rnn.init_hidden()
  optimizer.zero_grad()
  loss = 0
  
  for i in range(input_line_tensor.size()[0]):
      output, hidden = rnn(category_tensor, input_line_tensor[i], hidden)
      loss += criterion(output, target_line_tensor[i])

  loss.backward()
  optimizer.step()
  
  return output, loss.data[0] / input_line_tensor.size()[0]

为了看看每一步需要多长, 可以加一个time_since(t)函数:

import time
import math

def time_since(t):
  now = time.time()
  s = now - t
  m = math.floor(s / 60)
  s -= m * 60
  return '%dm %ds' % (m, s)

同时, 我们可以定义一下量, 把他们输出出来

n_epochs = 100000
print_every = 5000
plot_every = 500
all_losses = []
loss_avg = 0 # Zero every plot_every epochs to keep a running average
learning_rate = 0.0005

rnn = RNN(n_letters, 128, n_letters)
optimizer = torch.optim.Adam(rnn.parameters(), lr=learning_rate)
criterion = nn.CrossEntropyLoss()

start = time.time()

for epoch in range(1, n_epochs + 1):
   output, loss = train(*random_training_set())
   loss_avg += loss
   
   if epoch % print_every == 0:
       print('%s (%d %d%%) %.4f' % (time_since(start), epoch, epoch / n_epochs * 100, loss))

   if epoch % plot_every == 0:
       all_losses.append(loss_avg / plot_every)
       loss_avg = 0
  • 0m 28s (5000 5%) 1.8674

  • 0m 53s (10000 10%) 2.4155

  • 1m 20s (15000 15%) 3.4203

  • 1m 45s (20000 20%) 1.3962

  • 2m 12s (25000 25%) 1.7427

  • 2m 38s (30000 30%) 2.9514

  • 3m 4s (35000 35%) 2.8836

  • 3m 31s (40000 40%) 1.6728

  • 3m 57s (45000 45%) 2.5014

  • 4m 22s (50000 50%) 1.9687

  • 4m 48s (55000 55%) 1.5595

  • 5m 16s (60000 60%) 2.3830

  • 5m 43s (65000 65%) 1.5155

  • 6m 10s (70000 70%) 1.7967

  • 6m 37s (75000 75%) 1.8564

  • 7m 3s (80000 80%) 1.9873

  • 7m 30s (85000 85%) 1.9569

  • 7m 56s (90000 90%) 1.7553

  • 8m 22s (95000 95%) 2.3103

  • 8m 48s (100000 100%) 1.7575

绘制

从 all_losses变量绘制的历史数据图展示网络学习:

import matplotlib.pyplot as plt
import matplotlib.ticker as ticker
%matplotlib inline

plt.figure()
plt.plot(all_losses)


测试

测试方法比较简单: 我们给网络一个字母, 等他输出下一个字母, 然后把这个字母作为输入, 喂进去, 直到<EOS>
流程如下:

  • 给定category, 和current_letter, 初始化一个空的hidden_state,(category, current_letter, hidden_state), 喂给网络

  • 创建一个输出output_str, output_str的第一个字母是 起始字母

  • 取决于最大输出长度

    • 将当前的字母喂给网络

    • 从获取下一个字母,和下一个隐藏状态

    • 如果字母是 EOS, 结束

    • 如果是普通字母, 就添加到 output_str 并继续
      返回最终的名字

max_length = 20

# Generate given a category and starting letter
def generate_one(category, start_char='A', temperature=0.5):
    category_input = make_category_input(category)
    chars_input = make_chars_input(start_char)
    hidden = rnn.init_hidden()

    output_str = start_char
    
    for i in range(max_length):
        output, hidden = rnn(category_input, chars_input[0], hidden)
        
        # Sample as a multinomial distribution
        output_dist = output.data.view(-1).div(temperature).exp()
        top_i = torch.multinomial(output_dist, 1)[0]
        
        # Stop at EOS, or add to output_str
        if top_i == EOS:
            break
        else:    
            char = all_letters[top_i]
            output_str += char
            chars_input = make_chars_input(char)

    return output_str

# Get multiple samples from one category and multiple starting letters
def generate(category, start_chars='ABC'):
    for start_char in start_chars:
        print(generate_one(category, start_char))        

比如:

generate('Russian', 'RUS')
'''
output:
    Riberkov
    Urtherdez
    Shimanev
'''
generate('German', 'GER')
'''
output:
    Gomen
    Ester
    Ront
'''
generate('Spanish', 'SPA')
'''
output:
    Sandar
    Per
    Alvareza
'''
generate('Chinese', 'CHI')
'''
output:
    Cha
    Hang
    Ini
'''

Practical PyTorch repo的代码分成以下部分:

  • data.py (loads files)

  • model.py (defines the RNN)

  • train.py (runs training)

  • generate.py (runs generate() with command line arguments)

运行train.py来训练并保存网络。
然后用generate.py来查看生成的名字:

$ python generate.py Russian 
Alaskinimhovev 
Beranivikh 
Chamon




专知PyTorch深度学习教程系列, 到此结束,感谢各位专知友的支持,欢迎转发分享和进入群里讨论~


完整系列搜索查看,请PC登录

www.zhuanzhi.ai, 搜索“PyTorch”即可得。


对PyTorch教程感兴趣的同学,欢迎进入我们的专知PyTorch主题群一起交流、学习、讨论,扫一扫如下群二维码即可进入:


群满,请扫描小助手,加入进群~

了解使用专知-获取更多AI知识!

专知,一个新的认知方式!

构建AI知识体系-专知主题知识树简介


-END-


欢迎使用专知

专知,一个新的认知方式!目前聚焦在人工智能领域为AI从业者提供专业可信的知识分发服务, 包括主题定制、主题链路、搜索发现等服务,帮你又好又快找到所需知识。


使用方法>>访问www.zhuanzhi.ai, 或点击文章下方“阅读原文”即可访问专知


中国科学院自动化研究所专知团队

@2017 专知

专 · 知

关注我们的公众号,获取最新关于专知以及人工智能的资讯、技术、算法、深度干货等内容。扫一扫下方关注我们的微信公众号。



点击“ 阅读原文 ”,使用 专知!
登录查看更多
9

相关内容

RNN:循环神经网络,是深度学习的一种模型。
一份循环神经网络RNNs简明教程,37页ppt
专知会员服务
173+阅读 · 2020年5月6日
深度学习自然语言处理概述,216页ppt,Jindřich Helcl
专知会员服务
216+阅读 · 2020年4月26日
Transformer文本分类代码
专知会员服务
118+阅读 · 2020年2月3日
深度强化学习策略梯度教程,53页ppt
专知会员服务
184+阅读 · 2020年2月1日
【书籍】深度学习框架:PyTorch入门与实践(附代码)
专知会员服务
167+阅读 · 2019年10月28日
强化学习最新教程,17页pdf
专知会员服务
182+阅读 · 2019年10月11日
计算机视觉最佳实践、代码示例和相关文档
专知会员服务
20+阅读 · 2019年10月9日
Arxiv
10+阅读 · 2018年3月22日
Arxiv
6+阅读 · 2018年2月24日
Arxiv
3+阅读 · 2017年8月15日
Arxiv
24+阅读 · 2017年3月9日
VIP会员
相关VIP内容
一份循环神经网络RNNs简明教程,37页ppt
专知会员服务
173+阅读 · 2020年5月6日
深度学习自然语言处理概述,216页ppt,Jindřich Helcl
专知会员服务
216+阅读 · 2020年4月26日
Transformer文本分类代码
专知会员服务
118+阅读 · 2020年2月3日
深度强化学习策略梯度教程,53页ppt
专知会员服务
184+阅读 · 2020年2月1日
【书籍】深度学习框架:PyTorch入门与实践(附代码)
专知会员服务
167+阅读 · 2019年10月28日
强化学习最新教程,17页pdf
专知会员服务
182+阅读 · 2019年10月11日
计算机视觉最佳实践、代码示例和相关文档
专知会员服务
20+阅读 · 2019年10月9日
Top
微信扫码咨询专知VIP会员