中兴获“自由”,结束美国 5 年合规观察期!

2022 年 3 月 24 日 CSDN

整理 | 苏宓
出品 | CSDN(ID:CSDNnews)

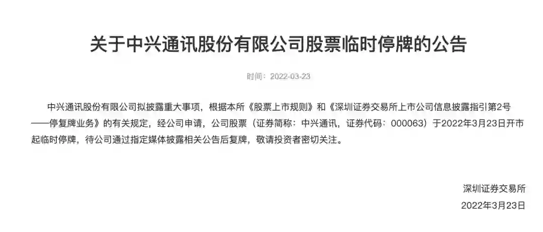
2022 年 3 月 23 日,深证证券交易所发布了一则《关于中兴通讯股份有限公司股票临时停牌的公告》,公告显示,中兴拟披露重大事项,该公司于 3 月 23 日开市起临时停牌。

毋庸置疑,重大事项导致的停牌,必然是有大事情要发生,大概率还是好事。

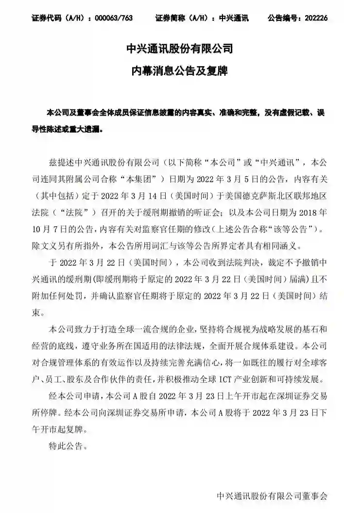
这不,就在几个小时后,中兴通讯股份有限公司发布内幕消息公告,告知了外界停牌的主要原因:

于 2022 年 3 月 22 日(美国时间),本公司收到法院判决,裁定不予撤销中兴通讯的缓刑期(即缓刑期将于原定的 2022 年 3 月 22 日(美国时间)届满)且不附加任何处罚,并确认监察官任期将于原定的 2022 年 3 月 22 日(美国时间)结束。

乍一看,或许很多人对这有些拗口的公告,不明所以。

其实简单来看,中兴通讯的缓刑期已经过完,结束美国对其的五年合规观察期。这也意味着中兴将不再一直处于「监视」下,不用再向美方提供相关报表,也不再被处罚。

在这一天,「复盘」、「复苏」、「自由」、「封印解除」等字眼围绕着中兴通讯,而机遇、期望也在悄然之间升华与有了更高一层的寄托。


中兴事件始末


回顾过去,之所以会有缓刑期的存在,CSDN 也曾做过梳理报道

2010 年,美国曾单方面公布对伊朗实施出口禁令。2012 年中兴通过签订合同方式,将一批混有美国科技公司软硬件的产品出售给伊朗最大电信营运商伊朗电信(TCI)。此举违反了美国对伊朗的出口禁令,遭到美国商务部调查。

2016 年 3 月 8 日,美国商务部公布调查结果和意见,以违反美国出口管制法规为由将中兴通讯等中国企业列入“实体清单”,对中兴采取限制出口措施。但随后经协调,美国商务部给中兴颁布了 3 个月的临时许可,从而保证中兴通讯可以正常采购美国元器件和软件。

2017 年 3 月 7 日,中兴通讯发布公告称,已就美国政府出口管制调查案件达成和解,且签署了协议。根据双方签署的协议,中兴通讯要向美国政府共支付 11.92 亿美元,其中有 8.92 亿美元是用来支付罚款,有 3 亿美元是给给美国商务部工业与安全局用以缓期执行。如果在协议签署之后 7 年内未违反协议内容,该笔罚款将被豁免支付。

而后面所涉及到的观察期也就是从此时开始。

除此之外,据澎湃新闻此前报道,在 2017 年此次签署的协议中,包含了一条“对一些涉及受制裁国交易的高管和员工采取纪律处分措施”的条款,其中美国要求开除牵扯其中四名中兴的资深员工,并对另外 35 人实施扣发奖金或通报批评等纪律处罚。

然而也就是这样一个条款,成为了后来事件的导火索。

在 2018 年 4 月 16 日,美国商务部部长 Wilbur Ross 突然宣布,因违反了美国限制向伊朗出售美国技术的制裁条款,将禁止美国公司向中兴通讯销售零部件、商品、软件和技术,期限为 7 年。

其中违反的条款就是“未处罚或减少 35 名员工的奖金”。

当晚,彼时已退休的 76 岁中兴创始人侯为贵,看到公司遭遇危机后,再出山,奔走一线。

次日,中兴通讯在其官网发布关于美国商务部对公司激活拒绝令的声明。中兴通讯称,已获悉美国商务部对公司激活拒绝令。公司正在全面评估此事件对公司可能产生的影响,与各方面积极沟通及应对。

两个月后,美国商务部长罗斯接受采访时表示,美国政府与中兴通讯已经达成协议,允许该电信设备制造商恢复与美国供应商的采购业务。不过,简单的话语背后,中兴付出了惨痛的代价。

据悉,美国对中兴通讯处以的 10 亿美元罚款,外加为防中兴未来再度违反协议而额外要求的 4 亿美元(这部分将交由第三方托管账户)。

至此,表面的牵制正式告一段落。2018 年 7 月 14 日,中兴通讯总部屏幕上「解禁了!痛定思痛!再踏征程!」的标语。

经过了几年的辗转,美国一名法官于 2022 年 3 月 23 日裁定,中兴通讯应被允许结束五年合规观察期。随着观察期的结束,中兴通讯于当日下午开市起复牌之后,股价大涨,股民以及诸多行业者一直被压抑的情绪也在此刻释放。


挑战与机遇


这几年来,中兴通讯如头悬梁,中国基础软件行业如锥刺股。此事给我们的教训,来得如此深刻,也警醒了整个中国基础软件行业自主可控的重要性。

如今的中兴通讯一如曾立下的誓言,「痛定思痛」,没有丝毫的懈怠。据本月初最新发布的 2021 年年报显示,中兴通讯 2021 年实现营业收入 1145.2 亿元,同比增长 12.88%。归属于上市公司普通股股东的净利润 68.1 亿元,同比增长 59.9%。

在营收和利润创下历史新高的同时,中兴通讯持续加码研发投入,2021 年中兴通讯研发投入高达 188.04 亿元,同比增长 27.08%,且占到营收比重 16.42%,超过 2020 年的 14.59%。

相比 2020 年研发人数,2021 年中兴通讯人数上升到 33422 名,同比提升了 5.28%。研发人数占公司员工的 46%。同时,也进一步扩大在 5G 无线、核心网、芯片、服务器及存储、汽车电子、产业数字化、数字能源、终端等技术领域的投入。另外,截至 2021 年 12 月 31 日,中兴通讯拥有约 8.4 万件全球专利申请、历年全球累计授权专利约 4.2 万件。

图源自《新程序员》

时下,中兴通讯以及更多的通信企业、基础软件参与者们正在努力缩小「缺芯少魂」带来的落差。

不过,差距非一日拉开,也非一日之间可以迅速追赶。当前的我们还存在哪些不足?又有什么样的解决方案?

据 CSDN《2021-2022年基础软件开发者调查报告》数据显示,在芯片领域,仅 7% 的开发者表示深度理解芯片相关技术并能较深入的应用、小于 10 人的团队占比超过50%,缺乏人才成为当前领域发展最为严峻的问题之一。

图:开发者对芯片技术了解情况分布

对此,上海交通大学计算机科学与工程系教授梁晓峣评价道,芯片行业的“老大难”问题,就是整个产业人才的紧缺。从开发者对芯片技术了解情况分布看,近 80% 的受访者都是停留在“基本不懂”或者“了解概念”的阶段。而从职业芯片开发者的团队分布来看,小于 10 人的公司占比达到 50.06%。

「这一方面说明这两年国家对芯片的重视吸引了大量资本的投入,短时间内芯片公司如雨后春笋般的出现。但冷静的分析,芯片行业多采用集团军作战,需要成建制的团队以覆盖产业链条中的各个环节。太小的芯片团队在市场上是不具备竞争力的,我们要切实防止行业过热后的“一哄而上”。

另一方面,尽管多年来很多芯片大厂都在国内建立了规模庞大的研发团队,但其中不少主要负责工程事务等。造成的问题是表面看上去芯片从业者人数尚可,但真正掌握核心的技术大拿却寥寥无几。解决之道是加快本土培养的同时也可以引进行业中高端人才。

参考资料:

https://www.szse.cn/disclosure/notice/t20220323_591966.html

https://pdf.dfcfw.com/pdf/H2_AN202203231554456680_1.pdf

https://zh.wikipedia.org/wiki/%E7%BE%8E%E5%9B%BD%E5%B0%81%E6%9D%80%E4%B8%AD%E5%85%B4%E4%BA%8B%E4%BB%B6

END



新程序员001-004》全面上市,对话世界级大师,报道中国IT行业创新创造


  
  
    
— 推荐阅读 —
   
   
     
    
    
      
☞腾讯总裁刘炽平回应组织优化传闻;美国软件工程师平均薪水最高;GIF动图发明人去世|极客头条
年仅 16 岁的黑客少年,竟是搅乱 IT 巨头的幕后主使?
20 个 GPU 可承载相当于全球互联网流量、Grace CPU 超级芯片现世,英伟达这届 GTC 发布了什么?

点这里↓↓↓记得关注标星哦~ 

一键三连 「分享」「点赞」「在看」

成就一亿技术人

登录查看更多
0

相关内容

中兴通讯股份有限公司(英语:ZTE Corporation,全称:Zhongxing Telecommunication Equipment Corporation),简称中兴通讯。全球领先的综合通信解决方案提供商,中国最大的通信设备上市公司。主要产品包括:2G/3G/4G/5G无线基站与核心网、IMS、固网接入与承载、光网络、芯片、高端路由器、智能交换机、政企网、大数据、云计算、数据中心、手机及家庭终端、智慧城市、ICT业务,以及航空、铁路与城市轨道交通信号传输设备。
《信息安全技术边缘计算安全技术要求》国家标准意见稿
《日本在智慧农业上的举措》最新报告,24页PPT
专知会员服务
58+阅读 · 2022年3月23日
【武器简介】12页PPT详解高超声速武器与英国发展情况
专知会员服务
58+阅读 · 2022年3月14日
《信息技术大数据系统基本要求》国家标准,11页pdf
专知会员服务
47+阅读 · 2022年2月27日
专知会员服务
19+阅读 · 2021年10月1日
专知会员服务
27+阅读 · 2021年8月6日
756页美国国家安全AI战略报告
专知会员服务
182+阅读 · 2021年3月25日
美国人工智能国家安全委员会发布最终报告, 130页pdf
专知会员服务
146+阅读 · 2021年3月2日
外媒:美国政府正以安全为由审查阿里云
机器之心
0+阅读 · 2022年1月19日
商汤有望下周一重启IPO,维持7.67亿美元目标
机器之心
0+阅读 · 2021年12月17日
国家自然科学基金
0+阅读 · 2015年12月31日
国家自然科学基金
5+阅读 · 2014年12月31日
国家自然科学基金
0+阅读 · 2013年12月31日
国家自然科学基金
0+阅读 · 2012年12月31日
国家自然科学基金
2+阅读 · 2012年12月31日
国家自然科学基金
0+阅读 · 2011年12月31日
国家自然科学基金
0+阅读 · 2011年12月31日
国家自然科学基金
7+阅读 · 2011年9月30日
国家自然科学基金
0+阅读 · 2009年12月31日
Arxiv
54+阅读 · 2022年1月1日
Meta-Learning to Cluster
Arxiv
18+阅读 · 2019年10月30日
VIP会员
相关VIP内容
《信息安全技术边缘计算安全技术要求》国家标准意见稿
《日本在智慧农业上的举措》最新报告,24页PPT
专知会员服务
58+阅读 · 2022年3月23日
【武器简介】12页PPT详解高超声速武器与英国发展情况
专知会员服务
58+阅读 · 2022年3月14日
《信息技术大数据系统基本要求》国家标准,11页pdf
专知会员服务
47+阅读 · 2022年2月27日
专知会员服务
19+阅读 · 2021年10月1日
专知会员服务
27+阅读 · 2021年8月6日
756页美国国家安全AI战略报告
专知会员服务
182+阅读 · 2021年3月25日
美国人工智能国家安全委员会发布最终报告, 130页pdf
专知会员服务
146+阅读 · 2021年3月2日
相关基金
国家自然科学基金
0+阅读 · 2015年12月31日
国家自然科学基金
5+阅读 · 2014年12月31日
国家自然科学基金
0+阅读 · 2013年12月31日
国家自然科学基金
0+阅读 · 2012年12月31日
国家自然科学基金
2+阅读 · 2012年12月31日
国家自然科学基金
0+阅读 · 2011年12月31日
国家自然科学基金
0+阅读 · 2011年12月31日
国家自然科学基金
7+阅读 · 2011年9月30日
国家自然科学基金
0+阅读 · 2009年12月31日
Top
微信扫码咨询专知VIP会员