60岁的中国式围墙,会消失吗?

2018 年 5 月 23 日 虎嗅网


虎嗅注:中国的户籍政策已成为社会经济发展和阶级流动的主要阻碍,而最近各大城市的“抢人大战”似乎给打破地方户籍壁垒带来了一些希望。本文回顾了户籍政策的初衷和成为历史阻碍的表现,当然,值得一提的是:由户籍衍生的更多无形之墙还没有坍塌的迹象,比如学籍。5月22日,粉笔网CEO张小龙在微博吐槽了他的孩子入学难的遭遇:他没有北京户口,也没想占用北京的公共教育资源,于是给孩子寻找私立学校的入学机会,但依旧阻碍重重:“我在北京工作四年,仅个税就交了400万,加上企业各种税,没有一亿也有八千万。没有享受任何社会福利待遇就算了,为什么连孩子上个私立学校也不让?”


本文来源:凡夫俗子话财经(eric_fuzi) , 原标《60岁的中国式“柏林墙”,而今正在坍塌》。虎嗅经授权发布,头图:2011年春运期间的湖南长沙火车站。©视觉中国


作者:凡夫俗子


若干年前的一个春天,笔者手持个人简历,东奔西走穿梭于帝都各大高校的招聘宣讲会之间。但凡好一点的用人单位,招聘现场都汇集了来自各大名校身怀绝世武功的青年才俊。闲聊之余,笔者发现他们不少人都已是手握N多家知名企业的offer,随便拎出来一个都令旁人艳羡不已。可为什么还是这么不辞劳苦地奔波呢?


一位面试伙伴的答案惊醒了梦中人:“我们找的不是工作,而是户口。”


人生不如意事十之八九,那位兄台到头来还是没能如愿落户帝都。时隔几年,听说他花钱办理了天津的积分落户。在同样身为直辖市的邻居家生根发芽,或许多多少少也弥补了他内心深处的遗憾。更何况彼时落户天津也非易事,那里的高考制度是出了名的高性价比。综合想想,他应该挺知足的。


然而就在几天前的5月16日,一个名曰“海河英才”的行动计划横空出世,让落户天津的条件大幅度放宽。不少人惊呼:成为天津人居然可以像喝水那般简单!一时间,在“争做新一代四有津人”的使命感召下,“天津公安”APP瘫痪,无数仁人志士争涌津门,恢弘的气势足以让人惊掉下巴。


对比几年前的花钱办理积分落户,不知那位兄台此刻是否正哭晕在厕所。



放眼全国,随着“抢人大战”的硝烟日渐弥漫,全国范围内不少一二三线城市都卷入到这场战争之中。在观望各个城市祭出的大招之余,人们忽然发现:户口已不再是老大难了。且不提西安的“确保24小时办完一个落户手续”与山东的“一人落户,全家落户”,就连向来高冷孤傲的北京,在“疏解整治促提升”的同时,也给人才开辟了绿色通道。


曾几何时,户籍制度几乎就是一座无法逾越的高墙,横亘在城乡之间、出生地与居住地之间,以至于人们办理身份证、护照、签证都要不断地往返奔波。京沪这样的城市自然不用多说,就连落户于一个三四五线城市都是何其艰难。想到落户者们曾遇到过的种种“艰难险阻”,真是恍若隔世。


萧瑟秋风今又是,换了人间。这座经历了60年风风雨雨的中国式“柏林墙”,已然来到了土崩瓦解的进行时。


1


某种程度上讲,我国户籍制度的诞生有其历史必然性。


1954年,新中国颁布实施第一部宪法,其中规定公民有“迁徙和居住的自由”。可见在新中国成立伊始,我国人口是可以不受限制地跨区域流动的。


彼时的中国经济底子实在是过于薄弱,大力推进工业化建设便成为国家的首要任务。鉴于复杂的国际形势,在苏联等国家优先发展重工业道路实践的影响下,我国做出了重工业优先发展的战略选择。



初始资本投入巨大是重工业最显著的特点。当时中国的比较优势在于劳动力而非资本,为了促进重工业的资本积累,除了对外依靠来自苏联等社会主义国家的经济援助之外,我国对内只得依靠降低生产成本来予以支持,其中又以降低原材料价格和工人工资为主要方式。这就要求降低工人们的生活成本,于是国家开始对农产品实施低价格政策,由此形成了工农业产成品的价格“剪刀差”——本质上讲,这是以牺牲农民来发展重工业的无奈之举。


与此同时,农业与工业在生产水平上的差距,让农村劳动力具有极为强烈的愿望流向城市。然而,优先发展重工业的另一面,是城市无法容纳太多的就业岗位,倘若不采取有效措施,二元经济结构的现实状况同庞大的人口规模相结合,必将导致城市薄弱的基础设施被挤垮。


从大局出发,为了防止农民在比较利益的驱动下进城务工,有关部门建立了户籍管理制度,以此对农村劳动力的自由流动进行约束。其标志便是1958年颁布的《中华人民共和国户口登记条例》,从此确立了把城乡人口相互隔离的户籍管理体制,城乡人口分布和劳动力配置开始凝固化。在户籍制度范围内,农业生产者既不能随便变更居住地,也不能自行改变职业。


在那个我们不太熟悉的年代,与户籍制度一同诞生的还有一个词汇——“盲流”,指的就是那些未经许可即离开乡土、“盲目流入”城市却无稳定职业和常住居所的人们。1987年,由许还山执导的同名电影《盲流》,真实而深刻地反映了那段特殊时期的些许辛酸。



不仅如此,针对农村劳动力自由流动这一状况,国家还设置了第二道屏障:一系列福利体制均与户籍制度相挂钩,从而保证城市生活的低成本并排斥外来人口分享;城市住房、医疗、教育和其他生活基础设施都含有排他性的补贴,外来人口被拒绝在这种福利待遇之外。


至此,大量农业劳动力成功被束缚在农村,而户籍制度宛如一堵墙,横亘在城乡居民之间难以撼动。


平心而论,在新中国特定的发展阶段,户籍制度的建立确实发挥了一定的积极作用,尤其表现在减轻城市在工业化进程中的就业压力、保障城市工业化的优先发展、维护城市的社会稳定等方面,在促进经济和社会协调发展上同样功不可没。在计划经济体制下,户籍制度还有效避免了城市人口基本生活必需品按计划供给的失控与无序。


可是对农村人口来说就没那么幸运了。


2


此后的二十年里,由于种种历史原因和错综复杂的国内形势,我国的二元户籍制度不断强化,这也加深着城乡居民间的隔离,加剧着城乡发展的不平衡,加大着城乡居民社会地位上的不平等。这些主要从以下三方面得以体现。


首先,城乡经济发展失衡。


我们可以从城乡居民收入与支出的变化中寻找答案。


从收入水平来看,城乡居民虽均有不同程度的增长,但城市居民增长幅度明显高于农村。以人均生活费收入为例,1957年,城镇居民人均收入为235.4元,农村居民为73元;到了1978年,两项数据分别为316元和133.6元,差额从1957年的162.4元扩大至1978年的182.4元。


从消费水平来看,同样存在着类似的现象。以人均生活消费支出为例,1957年,城镇居民人均消费支出为222元,农村居民为70.9元;到了1978年,两项数据分别为311.6元和116.1元,差额从1957年的151.1元扩大至1978年的195.5元(参见表1)



收入与支出差距的扩大,侧面反映出城乡经济发展的失衡,农村居民的生活质量显然比城市居民提高得更慢。


其次,城乡居民就业机会差别巨大。


建国以来,我国农村在完成土地改革的基础上,先后开展了农业合作化运动和人民公社运动,实现了农业生产资料公有制和农业劳动集体化。在户籍制度的控制下,农村劳动力不能自由迁移和进城就业,只能在农村从事集体生产劳动;而城市地区则实行以统包统配和固定工为主要特征的全面就业制度,企事业单位的劳动力和工资安排均被纳入国家计划管理。由于严格限制农村招工和农民进城,城市居民仅仅凭借城市非农户口就可以享受“铁饭碗”。


显然在就业上,城乡居民的待遇是全然不同的。究其原因,可以概括为三句话:


1. 户籍身份决定了劳动者的就业机会,“先调配后招收”、“先城市后农村”的原则造成了就业制度的排他性,让城市非农户口成为前往城市就业的通行证;


2. 农民实现“农转非”的机会太少、难度太大,即便是抱有“读书改变命运”的农民,也会因高等学校招生规模偏小和农村教育水平落后的现状让理想难以实现;


3. 户籍身份的世袭性与就业单位职位的可继承性,让城乡劳动者的就业隔离有着与生俱来的代际传递特征。


最后,户籍制度直接影响到城乡劳动者的福利待遇。


城乡二元社会结构下,政府对拥有非农业户口的城市居民采取包下来的政策,通过政府财政预算为城市提供就业、住房、食物、水、污水处理、医疗设施、退休养老、治安保护、教育及其它生活必需品等各种福利和全面保障,却把农村排除在这一体系之外,农村居民被要求自力更生,不享受城市居民尤其是国有企业职工享有的任何服务和福利项目。


换句话说,基于户籍制度的福利制度是向着城市居民倾斜的,拥有非农业户口的城市居民享受食物供给、住宅、退休养老金、医疗等一系列劳动保障和福利,这些制度措施提供了制度性工资之外的一系列货币及非货币收益,增加了城市职工的实际收益,并且这种工资外的收益占总收益的份额越来越大。而农村居民无论在保障项目、保障内容和保障水平上都无法与城市居民相提并论。


龙生龙,凤生凤,老鼠生来会打洞。在看似牢不可摧的“墙”阻隔下,这句俗语仿佛也成为了真理。


3


1978年,改革开放的春风吹遍了神州大地,同时也吹动了僵硬的户籍制度。


随着我国经济的发展和市场经济体制的逐步确立,城市轻工业与服务业日渐壮大,对劳动力需求增加;而农村劳动力剩余日趋明显,户籍制度阻碍人口迁移的问题愈来愈突出。最典型的例证便是乡镇企业的崛起,让相当数量的农民工及其家属开始到城镇务工经商,并迫切要求在集镇落户。


为了适应新形势的要求,国家开始逐步改革户籍制度,即放宽指标控制,逐渐转变为准入条件控制,设定的“入市”门槛也不断降低。


1984年10月,国务院颁布了《关于农民进入集镇落户问题的通知》,其中规定:


1. 凡申请到集镇务工、经商、办服务业的农民及其家属,在集镇有固定住所,有经营能力,或在乡镇企事业单位长期务工的,公安部门应准予落常住户口,并及时办理入户手续,发给《自理口粮户口簿》,统计为非农业人口。粮食部门要做好加价粮油的供应工作,可发给《加价粮油供应证》,地方政府要为他们建房、买房、租房提供方便,建房用地,要按照国家有关规定和集镇建设规划办理。


2. 到集镇落户的农民应事先办好土地转让手续,因故返回者应准予“回流落户”。


“自理口粮”的实施,堪称我国户籍制度的一项重大突破,它使长期被固定在土地上农民拥有了改变自己职业和选择生活住所的权利,打破了自1958年以来二元户籍制度指标控制的坚冰,使城乡人口流动成为可能。


对于压抑已久的农村居民们来说,这个消息无疑是大快人心的。于是借着改革开放的东风,从农村向城市涌入的人口规模空前骤增。在此背景下,一户一本的《户口簿》逐渐显得力不从心起来。


面对人户分离日益严重、流动人口管理趋于失控的形势,1985年,公安部出台了《关于城镇暂住人口管理的暂行规定》,该规定决定对流动人口实行《暂住证》《寄住证》制度,标志着公民开始拥有在非户籍所在地长期居住的合法权利。


同年,全国人大常委会通过了《中华人民共和国居民身份证条例》,该条例规定“居民在办理涉及政治、经济、社会生活等权益事务时,可出示居民身份证,证明其身份”。由此,我国统一的居民身份证制度正式得以建立,这是对二元户籍制度的又一次重大改革,凭借“一人一证”对“一户一薄”的替代,实现了户籍制度由对“户”管理向对“人”管理的转变。这不仅极大地放松了户籍制度对于人口迁移的约束和限制,更体现出我国公民平等权和自由迁徙权理念的回归。



不过总体来看,直到上世纪末,关于户籍制度改革的一系列举措只能说是逐步松动,其二元隔离的属性并没有发生根本性的变化。


4


进入新世纪,社会主义市场经济的迅速发展与改革开放的持续深入,让户籍制度越来越难以适应我国经济社会的不断发展,非但不能为发展助力,其诸多弊端也日益暴露。


一方面,户籍制度影响了劳动力资源的合理配置。


在市场经济环境下,各种资源与要素应当根据供求变动与利润趋向实现优化配置,人口的流动正是优化劳动力资源配置的有效手段。然而,户籍制度依旧阻碍着人口的正常迁移,大量处于农村的剩余劳动力难以转出,这不仅加剧了城乡与区域发展的失衡,还阻碍了国家城镇化的推进。


另一方面,户籍制度延续着城乡居民身份地位的不平等。


公民身份地位的平等与发展机会均等是市场经济的题中应有之义,但是二元户籍制度的存在无疑与此相悖。“农业户口”和“非农业户口”的差别,实质上对应的是一系列福利制度的差异。尽管在新时期,我国正在努力进行教育、医疗卫生、住房与社会保障等方面的制度改革,有些依附在户口上的福利与特权正在废除或淡化,但是因户口导致的身份、权利、机会不平等等现象依然存在。



在时代的召唤下,现行户籍制度的改革已是大势所趋,势在必行。


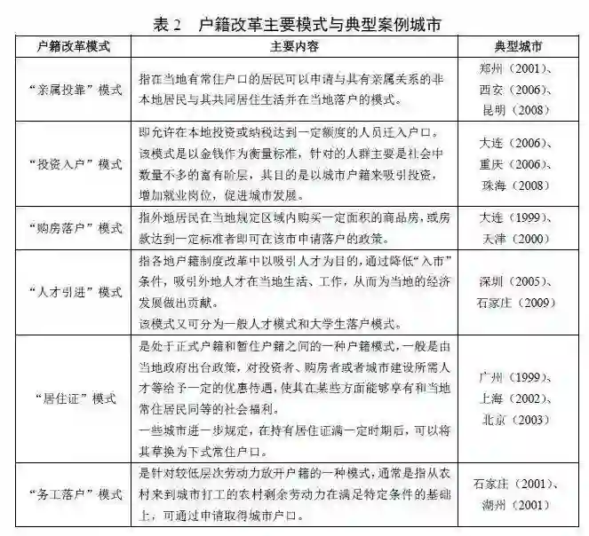
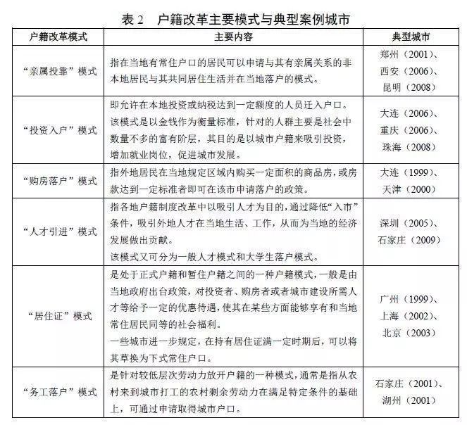
为此,2001年3月30日,国务院批转公安部《关于推进小城镇户籍管理制度改革的意见》,以小城镇为起点开始深入贯彻,这标志着我国户籍制度的改革步入加速时期。而后,全国各地都在大胆探索新的户籍改革方案,呈现出一片“百花齐放,百家争鸣”的局面(参见表2)



尽管上述户籍改革模式有所不同,但其大体逻辑都是一致的,那便是迎合市场经济的内在要求,降低城市落户门槛,让作为经济活动主体的人能够自由迁徙,企业能够自主用工,劳动者能够自主择业。


不过归根结底,经济发达的一线城市才是到人们流动意愿的真正所在,因为那里有更多的机会与更好的前景,哪怕没有机会落户或拿到居住证也愿意“漂泊”于此。


以北京为例,2010年,北京常住人口为1962万人,距离2000万大关仅一步之遥,同2001年相比,年均增加64.3万人。其中,2010年,北京非户籍人口700.3万人,占总人口的比重已经达到35.7%(参见下图)。改革开放至2010年,北京人口增加第一个500万用了23年,增加第二个500万仅用了9年——而这第二个500万中,近八成是非户籍人口。



从宏观经济层面看,大量的人口涌入北上广深等一线城市,而二三线城市的发展建设却急缺人才,其实也是一种人力资源的浪费。


5


时至今日,如火如荼的“抢人大战”,再度为户籍制度的加速改革助了一把力。虽然与前文所述的“人才引进”模式在逻辑上大体相同,并不新鲜,但这次有两点是不一样的。


一来,“人”受到的重视程度前所未有的高。


自2012年起,我国15~59岁的适龄劳动人口规模开始缩减,此后便一发不可收拾。这便标志着我国“刘易斯拐点”的来临与人口红利的衰减。此时,唯有通过更高质量的劳动力来弥补数量上的缺失方为经济社会发展的上策。


与此同时,在知识经济和全球一体化的背景下,科技进步对经济发展的促进作用越发强大,诸如大数据、云计算、物联网、人工智能等新兴技术如雨后春笋般涌现出来,这也客观上形成了国内市场上对人力资本前所未有的巨大需求。


二来,前景可期的非一线城市越来越多。


当人们把目光聚焦在一线城市时,却未曾留意到二线城市也在飞速发展。继天津、重庆、苏州后,2014-2017年,杭州、成都、武汉、南京、青岛、长沙、无锡七个城市经济总量也相继进入“万亿俱乐部”,且经济增速始终高于全国平均水平。同时,这些二线城市的软实力也在不断提高,其中,杭州已经跃居“新一线”城市行列。


不仅如此,国家的政策也正在向二线城市倾斜。在2017年确定的“国家中心城市战略”城市名单中,除了北上广深外,杭州、成都、武汉、南京、郑州、青岛、西安等城市悉数在列。该战略不仅将上述二线城市提到了新的高度,更是充分肯定了它们对所在区域的辐射带动作用。可以预见的是,未来二线城市的集体崛起,会比经济发展趋于饱和的一线城市前景更令人振奋和期待。


为了吸引人才涌入,让二三线城市经济发展更均衡,地方政府在扩大“人才”概念范围的同时,还提出了一系列改革措施,其中开放落户政策首当其冲。事实上,二三线城市凭借着自身飞速的发展、较低的成本以及舒适的生活环境,也正在日益吸引着人们的目光。


落户门槛越来越低,惠及范围越来越广,人们越来越愿意加入,曾经坚固无比的“城乡柏林墙”也正在趋于坍塌,取而代之的是全国范围内各个城市间更为合理的劳动力资源配置。


这当然是极好的。


6


然而话说回来,此时此刻想要落户天津,也早已变得不像几天前那般容易。


随着重磅补丁的接踵而至,本来近乎削平的入津门槛,又再度砌了起来。这仿佛也在提醒着国人:那堵中国式的“柏林墙”依然还在那里,只不过是矮了一截而已。


或许,“墙”真正坍塌的时机尚未成熟;亦或许,它原本就没有彻底坍塌的必要。


*文章为作者独立观点,不代表虎嗅网立场


登录查看更多
0

相关内容

制度是包括为社会生活提供稳定性和意义的强制性、规范性和文化认同性要素所构成的社会活动和资源。
【复旦大学-SP2020】NLP语言模型隐私泄漏风险
专知会员服务
25+阅读 · 2020年4月20日
广东疾控中心《新型冠状病毒感染防护》,65页pdf
专知会员服务
19+阅读 · 2020年1月26日
新时期我国信息技术产业的发展
专知会员服务
71+阅读 · 2020年1月18日
2019中国硬科技发展白皮书 193页
专知会员服务
86+阅读 · 2019年12月13日
听完了1000+首古风歌曲,我发现自己也能火
PingWest品玩
4+阅读 · 2019年6月2日
消失的千人计划
新智元
24+阅读 · 2019年4月27日
奔驰女车主同意和解,舆情分析全事件
THU数据派
10+阅读 · 2019年4月17日
新阶级论: 寒门难贵,豪门难败
凤凰财经
5+阅读 · 2019年1月29日
创业者和伪创业者的10大区别
创业财经汇
8+阅读 · 2018年6月5日
秒杀99%大学生!中国最牛高校学霸PK,简历吓坏网友...
人工智能机器人联盟
7+阅读 · 2017年11月12日
“独角兽”:开工资,我们不比BAT低
IT时报
4+阅读 · 2017年7月16日
Arxiv
4+阅读 · 2019年12月2日
Relational recurrent neural networks
Arxiv
8+阅读 · 2018年6月28日
Arxiv
14+阅读 · 2018年5月15日
Arxiv
7+阅读 · 2018年3月22日
Arxiv
5+阅读 · 2018年1月29日
VIP会员
相关资讯
听完了1000+首古风歌曲,我发现自己也能火
PingWest品玩
4+阅读 · 2019年6月2日
消失的千人计划
新智元
24+阅读 · 2019年4月27日
奔驰女车主同意和解,舆情分析全事件
THU数据派
10+阅读 · 2019年4月17日
新阶级论: 寒门难贵,豪门难败
凤凰财经
5+阅读 · 2019年1月29日
创业者和伪创业者的10大区别
创业财经汇
8+阅读 · 2018年6月5日
秒杀99%大学生!中国最牛高校学霸PK,简历吓坏网友...
人工智能机器人联盟
7+阅读 · 2017年11月12日
“独角兽”:开工资,我们不比BAT低
IT时报
4+阅读 · 2017年7月16日
相关论文
Arxiv
4+阅读 · 2019年12月2日
Relational recurrent neural networks
Arxiv
8+阅读 · 2018年6月28日
Arxiv
14+阅读 · 2018年5月15日
Arxiv
7+阅读 · 2018年3月22日
Arxiv
5+阅读 · 2018年1月29日
Top
微信扫码咨询专知VIP会员