【新基建】“新基建”下的城市布局指南

2020 年 5 月 26 日 产业智能官

❑ 导 读


未来,基建的发展将带来中国城市格局的深刻变革和新一轮洗牌。

全文共计1754字,预计阅读时间7分钟

来源 | 中国电子信息产业发展研究院(ID:ccid-2014)

编辑 | 蒲蒲



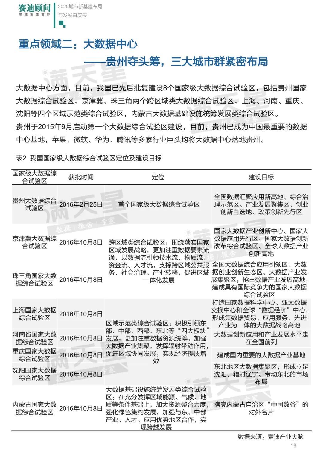
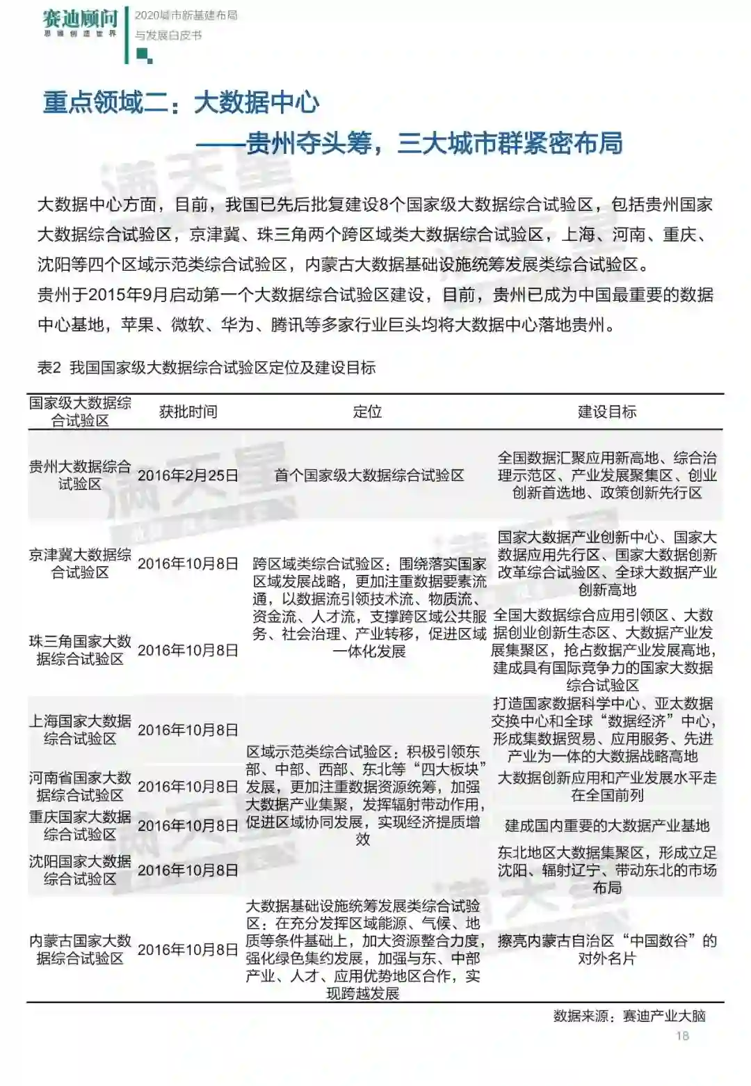
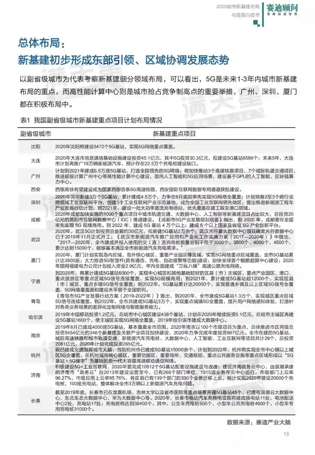
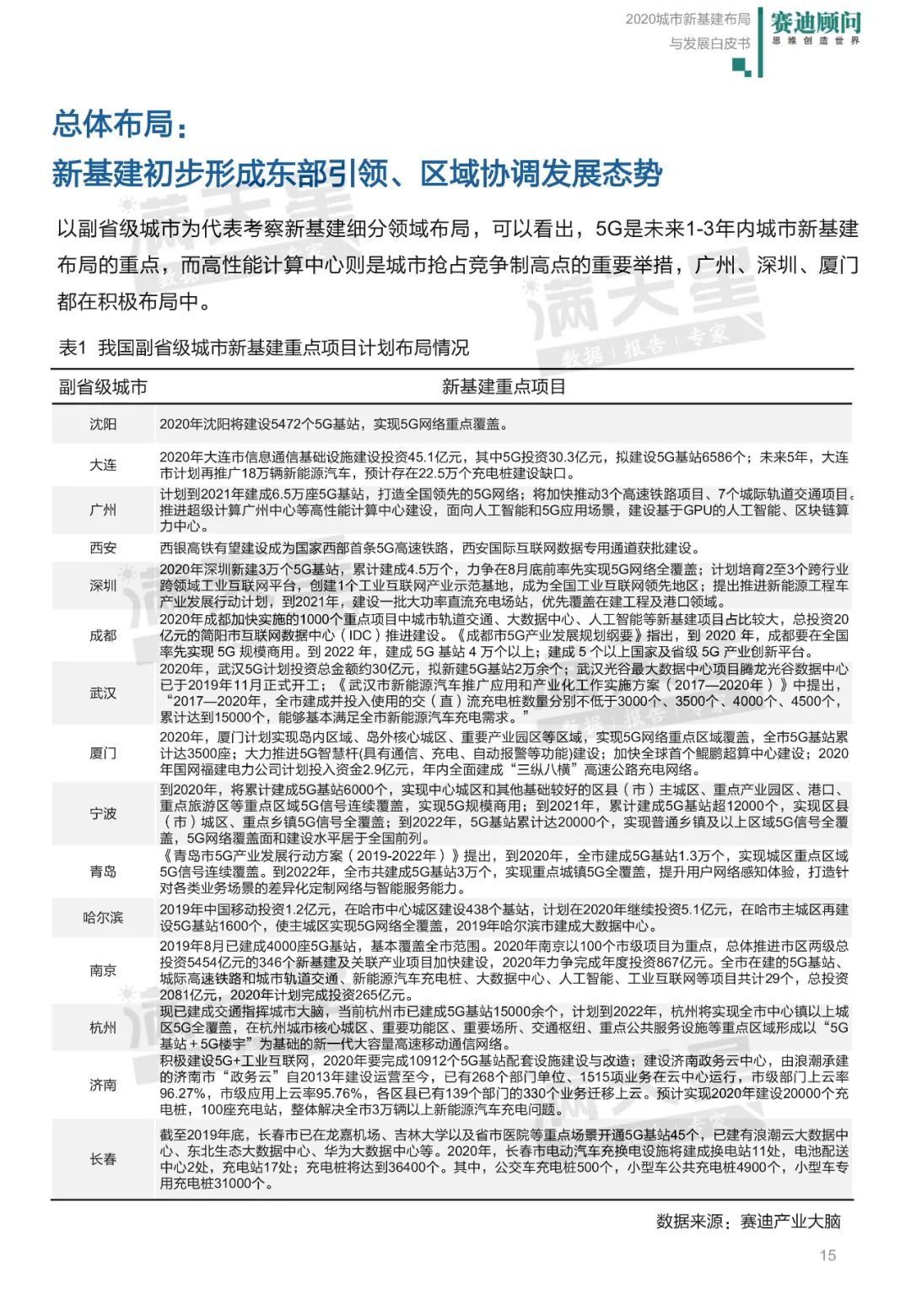
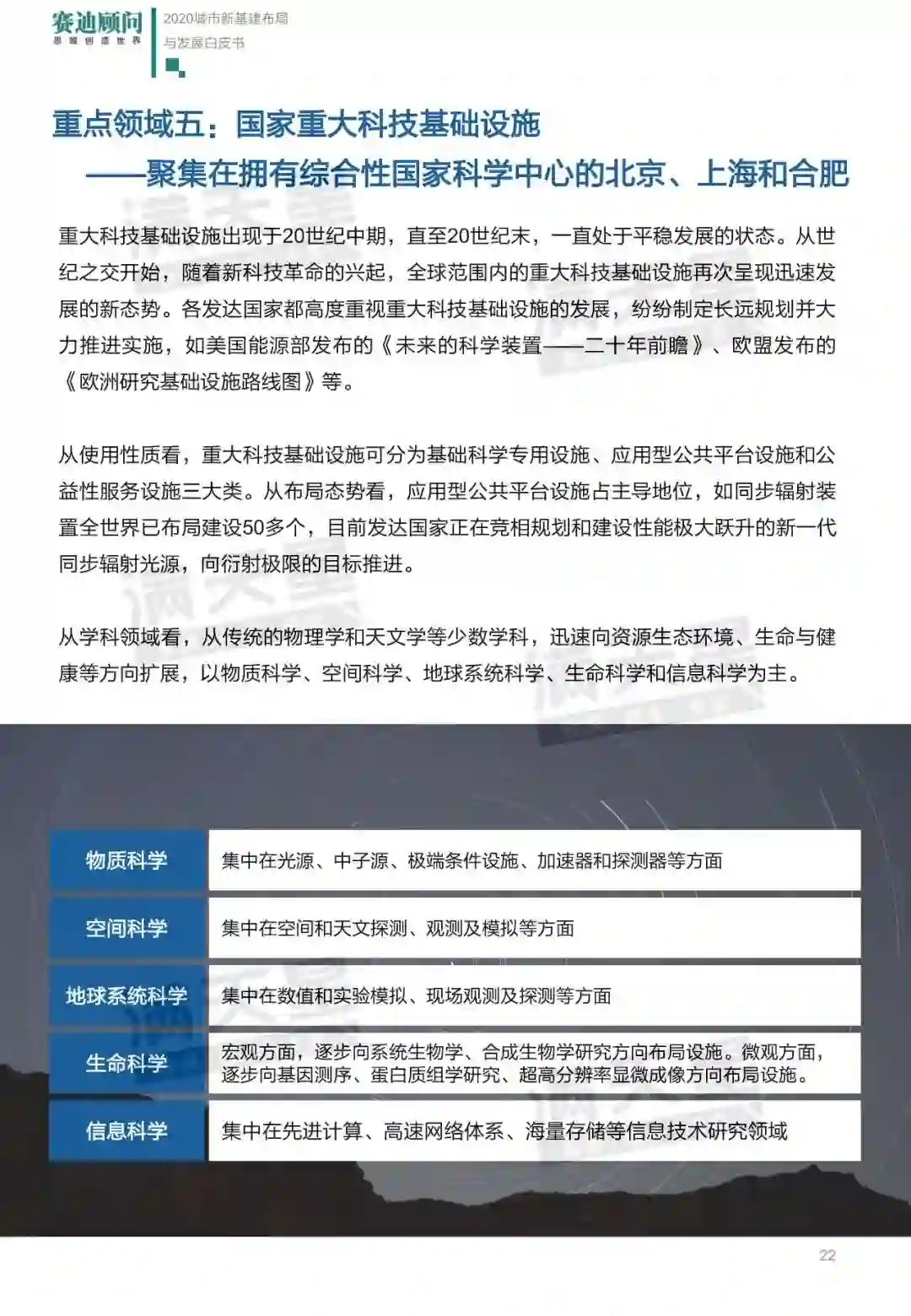
近期,中国电子信息产业发展研究院发布《2020城市新基建布局与发展白皮书》,对新基建相关理念做了诠释;并列举了北上广深蓉五大典型城市新基建布局的未来方向,最后提出新时代推进城市新基建布局的建议。


《白皮书》指出,从某种意义上讲,城市空间已成为新基建的核心载体,也为新基建创造了更广阔的需求,新基建已经成为提升产业能级、集聚优质资源、提升城市竞争力的重要路径,未来新基建的发展也必将带来中国城市格局的深刻变革和新一轮洗牌。


1
北京:聚焦六大领域,力争形成规模效益


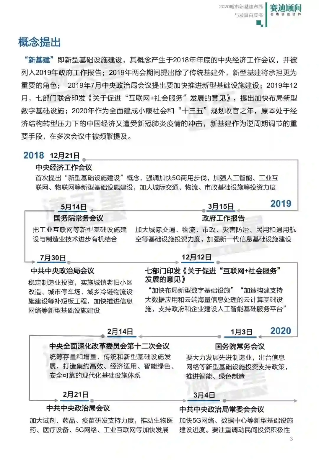
北京经信局在2020年4月11日的发布会上提出,未来北京将强化新型基础设施建设引领作用,从基础网络设施、数据基础设施、智慧应用设施、网安新创设施、新型能源交通设施、智慧城市领域等六大领域对北京市未来新型基础设施建设进行规划布局,力争年内形成规模投资效益。



2
上海:瞄准新基建,打造在线新经济发展高地


根据《上海市促进在线新经济发展行动方案(2020-2022年)》,上海将集聚“100+”高成长性创新企业,推出“100+”应用场景,打造“100+”品牌产品,突破“100+”关键技术。包括无人工厂、工业互联网、远程办公、在线金融、在线展览展示、生鲜电商零售、“无接触”配送、在线医疗等12个领域被明确为发展重点。



3
广州:自下而上,推进新基建多领域布局


根据广州市黄埔区、经济开发区出台的“新基建10条”,广州将从重奖“新基建”高端项目和人才、强化“新基建”底层技术支撑、发展“新基建”新业态新模式、探索“新基建”制度创新等多方面鼓励“新基建”加快布局。


广州出台“数字经济22条”中提出,从大力推动布局“新基建”项目建设、加快布局建设国家重大科技基础设施、建立数字基础设施安全高效共享机制三方面,推进新型数字基础建设和高效共享。


4
深圳:聚焦新基建,打造世界级5G产业集聚区


大力推动5G基站及信息高速公路建设——深圳已明确提出要全面加速推进“新基建”建设进度。


通过补链强链构建全球领先5G产业生态——深圳未来将通过整合产学研各项资源,加速突破算法、芯片、关键元器件等“卡脖子”领域的5G核心技术。


通过典型示范拓展5G应用场景——政务领域包括交通、警务、城管、水务、医疗、教育、旅游等;垂直行业领域包括超高清视频、智能网联汽车、联网无人机、工业互联网等。


5
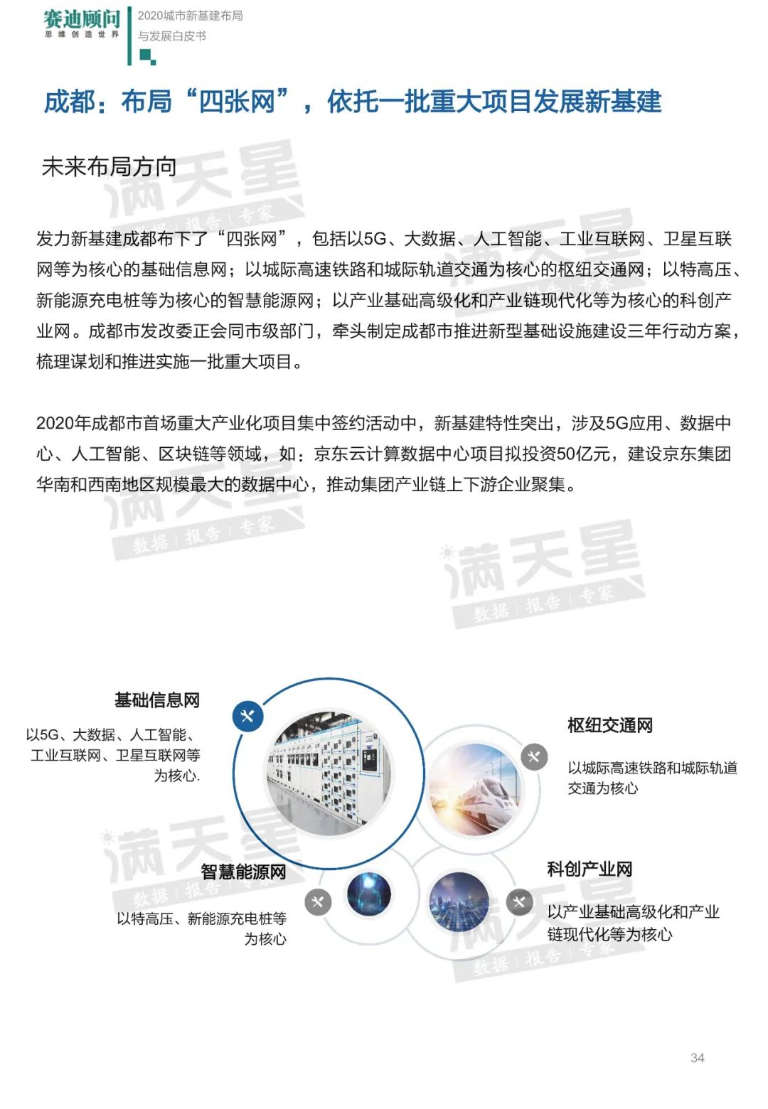
成都:布局“四张网”,依托一批重大项目发展新基建


发力新基建成都布下了“四张网”:

基础信息网 ——以5G、大数据、人工智能、工业互联网、卫星互联网等为核心。
枢纽交通网 ——以城际高速铁路和城际轨道交通为核心。
智慧能源网 ——以特高压、新能源充电桩等为核心。
科创产业网 —— 以产业基础高级化和产业链现代化等为核心。


最后,《白皮书》强调,推动城市新基建布局要关注四个方面。新时代、新常态下,特别是新冠肺炎疫情后,在推进新型基础设施建设的过程中,城市应以“补短板、树优势、小步迭代、适度超前”为导向,加快推动新型基础设施建设与布局。





报告如下




先进制造业+工业互联网




产业智能官  AI-CPS


加入知识星球“产业智能研究院”:先进制造业OT(自动化+机器人+工艺+精益)和工业互联网IT(云计算+大数据+物联网+区块链+人工智能)产业智能化技术深度融合,在场景中构建状态感知-实时分析-自主决策-精准执行-学习提升的产业智能化平台;实现产业转型升级、DT驱动业务、价值创新创造的产业互联生态链。


产业智能化平台作为第四次工业革命的核心驱动力,将进一步释放历次科技革命和产业变革积蓄的巨大能量,并创造新的强大引擎; 重构设计、生产、物流、服务等经济活动各环节,形成从宏观到微观各领域的智能化新需求,催生 新技术、新产品、新产业、新业态和新模式; 引发经济结构重大变革,深刻改变人类生产生活方式和思维模式,实现社会生产力的整体跃升。

产业智能化技术分支用来的今天,制造业者必须了解如何将“智能技术”全面渗入整个公司、产品、业务等商业场景中, 利用工业互联网形成数字化、网络化和智能化力量,实现行业的重新布局、企业的重新构建和焕然新生。

版权声明产业智能官(ID:AI-CPS推荐的文章,除非确实无法确认,我们都会注明作者和来源,涉权烦请联系协商解决,联系、投稿邮箱:erp_vip@hotmail.com。




登录查看更多
0

相关内容

新时期我国信息技术产业的发展
专知会员服务
71+阅读 · 2020年1月18日
报告 | 2020中国5G经济报告,100页pdf
专知会员服务
98+阅读 · 2019年12月29日
【德勤】中国人工智能产业白皮书,68页pdf
专知会员服务
310+阅读 · 2019年12月23日
2019中国硬科技发展白皮书 193页
专知会员服务
86+阅读 · 2019年12月13日
【大数据白皮书 2019】中国信息通信研究院
专知会员服务
138+阅读 · 2019年12月12日
【数字化】2019年全球数字化转型现状研究报告
产业智能官
29+阅读 · 2019年7月8日
艾瑞咨询2019中国智慧城市发展报告,附PPT下载
智能交通技术
25+阅读 · 2019年4月18日
2018年宜居城市研究与建设热点回眸
科技导报
4+阅读 · 2019年2月14日
深度|拥抱人工智能报告:中国未来就业的挑战与应对
机器人大讲堂
6+阅读 · 2018年9月24日
智慧城市——科技巨头的“中场战事”
雷锋网
6+阅读 · 2018年8月25日
海康威视AI Cloud助力平安城市4.0建设
海康威视
7+阅读 · 2018年1月17日
Arxiv
3+阅读 · 2018年12月19日
Arxiv
5+阅读 · 2018年10月15日
Arxiv
6+阅读 · 2018年6月21日
Arxiv
7+阅读 · 2018年3月22日
VIP会员
相关VIP内容
新时期我国信息技术产业的发展
专知会员服务
71+阅读 · 2020年1月18日
报告 | 2020中国5G经济报告,100页pdf
专知会员服务
98+阅读 · 2019年12月29日
【德勤】中国人工智能产业白皮书,68页pdf
专知会员服务
310+阅读 · 2019年12月23日
2019中国硬科技发展白皮书 193页
专知会员服务
86+阅读 · 2019年12月13日
【大数据白皮书 2019】中国信息通信研究院
专知会员服务
138+阅读 · 2019年12月12日
相关资讯
Top
微信扫码咨询专知VIP会员