Kaboom:一款功能强大的自动化渗透测试工具

2019 年 5 月 8 日 黑白之道




工具介绍


Kaboom实际上是一个渗透测试脚本,它可以帮助我们自动化完成渗透测试任务。它可以胜任渗透测试过程中每一个阶段的多个任务:

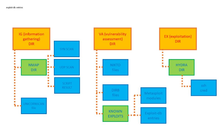
1、 信息收集[nmap-unicornscan]
a)     TCP扫描

b)     UDP扫描
2、 漏洞评估[nmap-nikto-dirb-searchsploit-msfconsole](可测试多种服务)
a)     smb

b)     ssh
c)      snmp
d)     smtp
e)     ftp
f)      tftp
g)     ms-sql
h)     mysql

i)       rdp

j)       http

k)     https

l)       等等…
它还可以搜索CVE并直接在开放漏洞利用库或Metasploit数据库中搜索相应的漏洞利用代码。

3、 漏洞利用[hydra]
爆破SSH
工具使用
Kaboom支持以下两种模式:
1、 交互模式
输入“kaboom”,按下回车键,剩下的脚本会帮你完成。




2、 非交互模式
kaboom <results_path> <nic> <target_ip> [-s or --shutdown]
如果你使用shutdown选项,Kaboom将会在完成扫描任务后关闭目标设备。

如果你想查看帮助信息,可使用下列命令:
kaboom -h (or --help)




目录层级
Kaboom的命令运行结果存储方式如下:



许可证协议Kaboom遵循GPLv3许可证协议。

文章参考来源:https://github.com/Leviathan36/kaboom

你可能喜欢

Pythem – Python网络/渗透测试工具

Burp Suite - Web应用程序渗透测试工具

SPARTA - 网络基础设施渗透测试工具

登录查看更多
1

相关内容

机器或装置在无人干预的情况下按规定的程序或指令自动进行操作或控制的过程, 是一门涉及学科较多、应用广泛的综合性科学技术。
【干货书】现代数据平台架构,636页pdf
专知会员服务
260+阅读 · 2020年6月15日
Python导论,476页pdf,现代Python计算
专知会员服务
264+阅读 · 2020年5月17日
【实用书】Python爬虫Web抓取数据,第二版,306页pdf
专知会员服务
122+阅读 · 2020年5月10日
深度神经网络实时物联网图像处理,241页pdf
专知会员服务
78+阅读 · 2020年3月15日
Keras作者François Chollet推荐的开源图像搜索引擎项目Sis
专知会员服务
30+阅读 · 2019年10月17日
TheFatRat 一款简易后门工具
黑白之道
35+阅读 · 2019年10月23日
CALDERA 一款对手自动模拟工具
黑白之道
20+阅读 · 2019年9月17日
AWVS12 V12.0.190530102 windows正式版完美破解版
黑白之道
29+阅读 · 2019年8月24日
Webkiller 简单利用
黑白之道
11+阅读 · 2019年6月11日
渗透某德棋牌游戏
黑白之道
12+阅读 · 2019年5月17日
ISeeYou一款强大的社工工具
黑白之道
32+阅读 · 2019年5月17日
Kali Linux 渗透测试:密码攻击
计算机与网络安全
18+阅读 · 2019年5月13日
如何编写完美的 Python 命令行程序?
CSDN
5+阅读 · 2019年1月19日
Arxiv
36+阅读 · 2019年11月7日
Arxiv
5+阅读 · 2018年3月6日
Arxiv
10+阅读 · 2018年2月9日
Arxiv
6+阅读 · 2018年1月14日
VIP会员
相关VIP内容
【干货书】现代数据平台架构,636页pdf
专知会员服务
260+阅读 · 2020年6月15日
Python导论,476页pdf,现代Python计算
专知会员服务
264+阅读 · 2020年5月17日
【实用书】Python爬虫Web抓取数据,第二版,306页pdf
专知会员服务
122+阅读 · 2020年5月10日
深度神经网络实时物联网图像处理,241页pdf
专知会员服务
78+阅读 · 2020年3月15日
Keras作者François Chollet推荐的开源图像搜索引擎项目Sis
专知会员服务
30+阅读 · 2019年10月17日
相关资讯
TheFatRat 一款简易后门工具
黑白之道
35+阅读 · 2019年10月23日
CALDERA 一款对手自动模拟工具
黑白之道
20+阅读 · 2019年9月17日
AWVS12 V12.0.190530102 windows正式版完美破解版
黑白之道
29+阅读 · 2019年8月24日
Webkiller 简单利用
黑白之道
11+阅读 · 2019年6月11日
渗透某德棋牌游戏
黑白之道
12+阅读 · 2019年5月17日
ISeeYou一款强大的社工工具
黑白之道
32+阅读 · 2019年5月17日
Kali Linux 渗透测试:密码攻击
计算机与网络安全
18+阅读 · 2019年5月13日
如何编写完美的 Python 命令行程序?
CSDN
5+阅读 · 2019年1月19日
相关论文
Arxiv
36+阅读 · 2019年11月7日
Arxiv
5+阅读 · 2018年3月6日
Arxiv
10+阅读 · 2018年2月9日
Arxiv
6+阅读 · 2018年1月14日
Top
微信扫码咨询专知VIP会员