SCI论文图表+插图四天一晚高强度特训班(2019/7/11-14(周四-周日)上海)

2019 年 6 月 13 日 外泌体之家

图表课2天、插图课2天1晚,共四天1晚,来一次彻底而又畅快的学习!
可连报学习提高更彻底,且享大优惠,也可单独报名参加图表课或插图课。
图表课:Sigmaplot/Origin/Graphpad制作科研图表

插图课:photoshop/illustrator论文插图排版美化及模式图绘制

2019/7/11-14(周四-周日)上海

图表课前2天(第36期)+插图课后2天1晚(第84期)

本班讲究实用性,好评不断,已持续开班6年常年不衰,大大提升了我国科研人员整体图表插图制作水平。图表、插图制作为科研必备技能。本次特意将图表和插图课连续安排在一起,便于一次性学习。课后建群可持续讨论学习;原创作者万老师主讲。
开办多年质量有保障 课后发详细视频课程供复习(凭序列号绑定电脑播放,学员专享,不零售)
含正式邀请函及发票可用于单位报销,报名方法见文末


讲师简介

万方军老师,专业课程策划者,精通科研插图及图表,出品过多部与科研插图相关的课程《SCI插图规范化操作》、《科研图表的魅力》、《机制模式图绘制》、《科研三维图像建模及渲染》等课程,万老师的讲课方式独特,讲课通俗易懂,擅长将复杂的概念通俗化,其课程可操作性极强,在学员中广受好评。万老师是国内最先发起倡导重视论文插图的先行者和领跑者。



图表班介绍


图表班(周四周五):(讲解科研图表软件Sigmaplot/Origin/Graphpad)

目标:熟练使用各种科研图表软件,从数据整理到制作出各种简单/复杂图表的思维及操作。

Sigmaplot、Origin、Graphpad是当前科研界最常用的三款科研图表软件,几乎覆盖所有科研专业的图表制作使用。科研图表软件相对于Excel有其独特优势。目前虽然大部分科研工作者能制作简单图表,但大部分并未掌握制作图表的核心思路,没有掌握图表与其对应数据结构的对应规律,以至于面对一些陌生或复杂的图表不能自由推导出其制作方法。另外对论文图表的样式规范不够了解,制作的图表样式混乱、不够美观和统一。

本会议通过这三款图表软件的对比学习达到真正掌握图表制作规律的效果,因为三款图表软件有极大的相似性在对比学习中能更好的取长补短结合使用,根据您自身的专业或爱好倾向平时可选择其中某一款作为主要软件,其他为辅助软件。本会议自2015年4月初由万老师国内首次开办以来已持续举办30余期,广受好评,让大家在短平快的学习中快速掌握图表制作和修改的核心思维。会议使用最新版软件Sigmaplot14.0、Origin2018和Graphpad7.0讲解和练习。

图表班内容安排:


插图班(周六白天+晚上&周日白天):(讲解插图制作软件photoshop和illustrator)
目标:熟练掌握插图编辑制作软件PS和AI,制作及绘制出能投稿到世界任何顶级期刊的高质量论文插图。

国际期刊大都明确推荐使用AI和PS制作投稿用的插图。论文插图作为科研论文的半壁江山其重要性日渐体现,高清晰、工整、布局合理的插图以及用彩图描绘的课题设计机制机理对论文能起到很强的加分效应。插图编辑制作相关的知识点极其广博而且杂乱,自己摸索极端浪费时间且效果不理想。万方军老师在国内率先原创开展的SCI插图规范化操作高级研讨班,自2013年初开办至今,不断优化升级,已涵盖常规图表及照片排版的普通插图制作、模式图的绘制等几乎涵盖科研工作中95%对图片修改制作的要求。参加本课程能让你对投稿前的作图软件,尤其是illustrator的使用达到极致。

课程主要使用的软件是illustrator和photoshop,每期学员中均有相当数量是由老学员推荐,因此可见课程的评价不凡。万老师的讲解通俗易懂,能让您不论电脑基础的少或多均可快速参与进来。学员中不乏编辑部员工学成回去改进图片编辑水平、论文编辑公司员工学成回去开展插图绘制服务的、导师委派研究生学习以提高论文质量的、导师对学生图片不满意希望自己绘图制图的、科研骨干学成回去对本单位进行内训的……
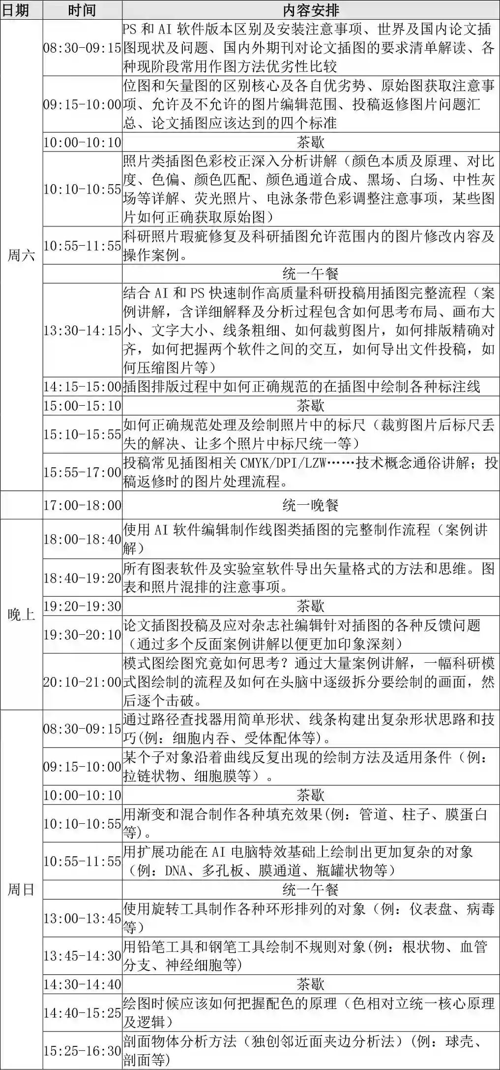
插图班内容安排: 




会务信息

时间地点:
2019/7/11-14(4天)图表课前2天(第36期)+插图课后2天1晚(第84期)
图表课是:周四、周五白天。插图课是:周六白天+晚上、周日白天。
上海维也纳国际酒店天山西路店
地址:上海闵行区天山西路4086号(请务必按照此地址查找以免走错)
报到领取教材的时间为每个课程首日的前一天下午。


注册费用:单独报名图表班:3200元/人  ;单独报名插图班3600元/人。
图表班+插图班连报:享5000元/人

费用包含会场、教材、午餐及视频课程等费用,不含住宿费。按缴费(或缴定金)先后顺序安排座次。


住宿安排:
(不强行规定,可自己预订附近其他酒店)
上海维也纳国际酒店(天山西路店)标准间/单间: 350元/晚/间  (含早餐、含宽带)
地址:上海闵行区天山西路4086号
备注:住宿统一安排,费用自理,办理住宿时告诉前台是参加此学习班的即可,住宿费办理住宿时交给酒店前台。住宿费发票将在退房时由酒店开具给您。

参会要求:
1、请自带笔记本电脑,不要遗忘鼠标。会场会布置足够插座。请确保电脑安装的是WINDOWS的操作系统(win7/win10最佳),而非苹果操作系统(因为苹果系统无对应的图表软件)。
2、使用的主要软件为:(插图班)Illustrator CC,Photoshop CC;(图表班)origin2018、sigmaplot14、graphpad 7.0。报到时每人赠送一个32G U盘,其中包含视频课程、练习软件及素材。
3、课程所用教材会在报到时发放,无需预习,还会发放相应高清视频课程供课后复习,以保证长期效果。
4、会议期间发盖章的纸质邀请函和发票供报销使用。

报名方法

报名邮件:exosomebm001@163.com

内容模板:(同期有其他会议举办,请不要省略所参加的是哪个会议)
我想报名参加几号到几号的哪个会议,以下是我的信息:
1、姓名:
2、性别:
3、邮箱:
4、手机:
5、参加场次:北京?上海?
6、发票抬头:如不确定,先留空。
7、纳税人识别号或统一社会信用代码:如不确定,先留空。
8、是否预订住宿:如需预订住宿请注明,一般默认住宿时间是从会议前一晚到会议最后一天中午退房,如果有特殊需要请注明。
9、备注:备注说明写在此,如有多人参加,请将姓名、性别、邮箱、手机在上面分别单独列出,备注中写明一位主要联系人。

登录查看更多
0

相关内容

Python地理数据处理,362页pdf,Geoprocessing with Python
专知会员服务
115+阅读 · 2020年5月24日
【MIT】Yufei Zhao《图论与加法组合学》,177页pdf
专知会员服务
51+阅读 · 2020年4月27日
 第八届中国科技大学《计算机图形学》暑期课程课件
专知会员服务
62+阅读 · 2020年3月4日
【新书】Python数据科学食谱(Python Data Science Cookbook)
专知会员服务
117+阅读 · 2020年1月1日
这些论文绘图软件,你一个都不会用
算法与数学之美
8+阅读 · 2018年8月17日
学好机器学习,这里有你想要的一切
伯乐在线
3+阅读 · 2018年6月13日
荐书丨Python数据分析从入门到精通
程序人生
18+阅读 · 2018年3月31日
MATLAB畅销书主编推出寒假系列课 限量优惠+送100G资料礼包!
数据挖掘入门与实战
8+阅读 · 2018年1月4日
2017年度图灵最受欢迎Python图书TOP10
图灵教育
5+阅读 · 2017年12月22日
【入门】数据分析六部曲
36大数据
18+阅读 · 2017年12月6日
BAT题库 | 机器学习面试1000题系列(第211~215题)
七月在线实验室
9+阅读 · 2017年11月22日
BAT机器学习面试1000题系列(第106~110题)
七月在线实验室
4+阅读 · 2017年10月20日
【宁波站】网络爬虫与文本挖掘
数萃大数据
5+阅读 · 2017年7月19日
Arxiv
4+阅读 · 2019年12月2日
VrR-VG: Refocusing Visually-Relevant Relationships
Arxiv
6+阅读 · 2019年8月26日
Labeling Panoramas with Spherical Hourglass Networks
VIP会员
相关资讯
这些论文绘图软件,你一个都不会用
算法与数学之美
8+阅读 · 2018年8月17日
学好机器学习,这里有你想要的一切
伯乐在线
3+阅读 · 2018年6月13日
荐书丨Python数据分析从入门到精通
程序人生
18+阅读 · 2018年3月31日
MATLAB畅销书主编推出寒假系列课 限量优惠+送100G资料礼包!
数据挖掘入门与实战
8+阅读 · 2018年1月4日
2017年度图灵最受欢迎Python图书TOP10
图灵教育
5+阅读 · 2017年12月22日
【入门】数据分析六部曲
36大数据
18+阅读 · 2017年12月6日
BAT题库 | 机器学习面试1000题系列(第211~215题)
七月在线实验室
9+阅读 · 2017年11月22日
BAT机器学习面试1000题系列(第106~110题)
七月在线实验室
4+阅读 · 2017年10月20日
【宁波站】网络爬虫与文本挖掘
数萃大数据
5+阅读 · 2017年7月19日
Top
微信扫码咨询专知VIP会员