IEEE 回应禁止华为系审稿人;WiFi联盟、蓝牙联盟已恢复华为成员资格;中国计算机学会:暂时中止与IEEE通信学会合作……

2019 年 5 月 31 日 CSDN云计算

戳蓝字“CSDN云计算”关注我们哦!

嗨,大家好,重磅君带来的【云重磅】特别栏目,如期而至,每周五第一时间为大家带来重磅新闻。把握技术风向标,了解行业应用与实践,就交给我重磅君吧!


重磅先知


  • IEEE 回应禁止华为系审稿人

  • 中国计算机学会:暂时中止与IEEE通信学会合作

  •   WiFi联盟、蓝牙联盟、JEDEC协会已恢复华为成员资格

  •   恩智浦宣布将斥资18亿美元收购Marvel通信芯片业务 

重磅快报


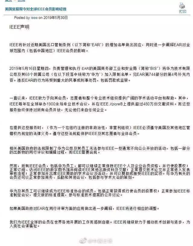
IEEE 回应禁止华为系审稿人


今晨,IEEE中文官网发布声明称:“美国政府的法规限制了华为公司及其员工无法参与IEEE一些通常不向公众开放的活动,包括一部分的出版物的同行评议和编辑过程,而IEEE需要合规。”

IEEE表示:华为及其员工可以继续成为IEEE标准协会的成员,包括正常获得或行使会员的投票权;正常参加IEEE标准制定会议,提交新的标准提案,参与标准技术提案的公开讨论。



中国计算机学会:暂时中止与IEEE通信学会合作


中国计算机学会(简称CCF)今天发表“关于IEEE通信学会不当行为的声明”,表示暂时中止与IEEE通信学会的交流与合作。


在这份书面声明中,中国计算机学会表示,惊悉国际电子电气工程师学会旗下的通信学会前给该学会所属刊物的主编发出通知,要求禁止来自华为的员工参加审稿等学术评价活动。中国计算机学会对IEEE通信学会的这一行为“深表遗憾”。



WiFi联盟、蓝牙联盟、JEDEC协会已恢复华为成员资格


5月29日消息据澎湃新闻报道,继SD存储卡协会(SDA)之后,WiFi联盟、蓝牙技术联盟和JEDEC协会(固态技术协会)等行业组织,均已恢复华为的成员资格。


WiFi联盟官网显示,华为公司出现了该联盟成员名单之列。WiFi联盟之前表示,“WiFi联盟完全遵守最近美国商务部的命令,但并不是撤销华为技术会员资格。WiFi联盟是暂时限制了华为参与该项目所涵盖的WiFi联盟活动。”

之前批准和认证所有蓝牙设备的Bluetooth SIG(蓝牙技术联盟)也暂停了华为的成员资格,不过目前蓝牙技术联盟的官网显示,华为又重新出现在了其成员名单中。

不仅如此,JEDEC(固态技术协会)官网同样也显示,华为重新成为JEDEC协会成员。据《日经亚洲评论》5月24日报道称,JEDEC发言人说:“2019年5月17日,华为技术有限公司通知JEDEC称,它已决定自愿暂停其在JEDEC的会员资格,直到美国政府的限令被取消。”

据华为年报披露的数据显示:华为加入了400多个标准组织、产业联盟、开源社区,担任超过400个重要职位。2018年,华为提交标准提案超过5,000篇,累计提交近60000篇。


恩智浦宣布将斥资18亿美元收购Marvel通信芯片业务


今日消息,荷兰芯片制造商恩智浦半导体公司周三表示,将以17.6亿美元现金收购半导体厂商Marvell科技集团有限公司的通信芯片业务,为客户提供更丰富的产品组合。据报道,恩智浦将向其工业、汽车和通信基础设施市场的客户销售Marvell的通信芯片产品,如WiFi和蓝牙以及其边缘计算平台。 


这一业务在2019年为Marvell带来了3亿美元的收入,恩智浦预计到2022年将翻一番。美国投资银行派杰公司分析师库马尔(Harsh Kumar)表示:“过去几年,恩智浦一直对WiFi通信芯片投资不足,因为它曾以为自己能够获取高通的WiFi技术,但在2018年年中,这笔交易破裂了。”





福利

扫描添加小编微信,备注“姓名+公司职位”,加入【云计算学习交流群】,和志同道合的朋友们共同打卡学习!



推荐阅读:


真香,朕在看了!
登录查看更多
0

相关内容

电气与电子工程师协会(Institute of Electrical and Electronics Engineers),简称IEEE,总部位于美国纽约,是一个国际性的电子技术与信息科学工程师的协会,也是全球最大的非营利性专业技术学会。
广东疾控中心《新型冠状病毒感染防护》,65页pdf
专知会员服务
19+阅读 · 2020年1月26日
【白皮书】“物联网+区块链”应用与发展白皮书-2019
专知会员服务
94+阅读 · 2019年11月13日
【CCL 2019】刘康、韩先培:做失败科研的10个方法
专知会员服务
28+阅读 · 2019年11月12日
深海打捞K-129,冷战中的奇迹工程【六】
余晟以为
12+阅读 · 2019年5月31日
深海打捞K-129,冷战中的奇迹工程【四】
余晟以为
6+阅读 · 2019年5月21日
“光纤之父”高锟离世,感谢他的贡献
人工智能学家
3+阅读 · 2018年9月24日
排查中国千人计划学者,美对华科技限制再次升级
算法与数学之美
6+阅读 · 2018年9月19日
噩耗再次传来!华为,挺住!
FinTech前哨
4+阅读 · 2018年2月4日
Arxiv
14+阅读 · 2020年1月27日
Arxiv
36+阅读 · 2019年11月7日
Factor Graph Attention
Arxiv
6+阅读 · 2019年4月11日
Arxiv
24+阅读 · 2018年10月24日
Arxiv
5+阅读 · 2017年4月12日
VIP会员
相关VIP内容
广东疾控中心《新型冠状病毒感染防护》,65页pdf
专知会员服务
19+阅读 · 2020年1月26日
【白皮书】“物联网+区块链”应用与发展白皮书-2019
专知会员服务
94+阅读 · 2019年11月13日
【CCL 2019】刘康、韩先培:做失败科研的10个方法
专知会员服务
28+阅读 · 2019年11月12日
相关资讯
Top
微信扫码咨询专知VIP会员