寻找工业互联网独角兽:年收入增速普遍超 2 倍,营收过亿玩家已显现 | 36氪深度研究

2020 年 5 月 10 日 36氪


工业互联网领域能否诞生下一个GE?


文 |  董路瑶
编辑 | 石亚琼

图片来源 | unsplash


2012年,老牌工业企业GE为应对成本不断上升、运营回报率持续承压的局面提出了“工业互联网”。经过近十年的发展,工业互联网逐渐在国内各个工业领域落地,并涌现了一批创业公司。 
近期,工业互联网作为“新基建”的一部分,资本热度再次上升。 水面之上,从去年12月至今,已有十几家公司公布新一轮融资,而在水下多家公司也已完成新一轮融资。
在创投圈,有人认为工业互联网是万亿蓝海市场,有人讲这个市场只有不到50亿规模;有人预测这里能成长出下一个GE,有人担心数亿营收是行业天花板;有人分析业务难标准化、产品化是行业常态,有人坚持得大客户者得天下。
我们带着这些问题,基于对数十家工业互联网创业公司的采访以及行业信息的收集,最终撰写了本篇文章。 
本文核心信息包括:
1、工业互联网对应着万亿规模产值,而目前国内全行业收入规模不到50亿元;
2、现阶段,创业公司收入规模普遍在数千万元水平,平均年收入增速达2-3倍;
3、细分领域应用类公司因为产品通用化程度高,复制快,头部公司收入水平已过亿;
4、大客户将是工业互联网早期的主阵地,中小客户的数字化改造也对应着数百亿规模;
5、借助低代码、微服务等IT技术,工业互联网创业公司在管理、协同层面已经形成通用型产品,而涉及到设备机理、生产工艺的部分仍需要深入了解客户情况,提供定制化方案;
6、工业互联网公司普遍未盈利,仍需外部资金支持。目前A轮之前融资占比72%,随着服务模式逐渐清晰,政策持续推动,预计工业互联网将在投融资市场迎来一波增长;
7、工业互联网尚未进入竞争阶段,其市场格局受下游行业影响大;
8、未来,工业互联网能否跨越行业、模式间阻碍,实现各领域数据和应用的互联互通仍是未知数;是否有底层技术变革、通用型平台等巨头是否会形成行业统一标准、政策层面是否会颁布推动行业融合的新政策可能会成为行业的转折点。

工业互联网对应近万亿规模的经济增值

然而全行业收入规模不足50亿


1、工业互联网的概念以及相关落地案例

工业生产流程可以简化为工厂购买设备、搭设产线,购入原材料,工人入厂生产,最终销售交付,过程中涉及到的工业产业链角色包括设备制造商、设备代理商或集成商、原材料供应商、工厂以及客户。工业互联网的概念既包括工厂内整个生产过程的连接,尤其是重资产工业的设备连接,还牵涉到从设备制造商、供应商到工厂再到客户的整个产业链的协同。 
根据工业互联网实际落地的环节,可总结出三大应用场景:设备资产管理、业务运营优化、产业协同创新。 
价值创造上,设备资产管理主要通过预测性维护等来减少设备故障带来的损失。业务运用优化场景中,工业互联网通过智能排产及调度类方案来帮助客户优化生产运营流程,提高运营效率。产业协同创新环节则是基于产业链上下游的互联互通来降低行业交易成本,并为企业带来业务增量。 
总结来讲,前两种场景聚焦厂内的效率优化,产业生态创新则是从产业链角度来提高整个产业的运转效率。当然,这三大应用场景不是割裂的,有的公司专注于某一个场景,也有公司横跨多个场景。 
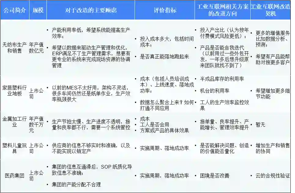
归根结底,工业互联网企业为客户提供数字化、智能化产品来创造价值,其收入也来源于为客户带来的效率提升、成本节约或者订单收入增加。我们采访了金属加工、无纺布生产制造、家居制造、医药等领域规模较大,且已经进行了工业互联网改造的制造业客户,总结了其工业互联网改造的契机以及相关评价指标:

工业互联网改造契机以及相关评价指标

2、工业互联网能带来多大规模的价值呢? 

不论是创业者还是投资人,看中的都是近万亿市场的潜力。 
设备资产管理在提高设备运转效率的同时,也能规避因设备故障带来的停机停工损失。据统计,美国的制造业每年因设备故障维修停机停工的损失接近500亿美元。
此外,如果将工业互联网在设备资产管理、业务运营优化、产业协同创新等场景产生的效率提升统一到工业增加值层面,按照2019年31.7万亿工业增加值来粗略估算,工业互联网为工业带来1%-2%的效率提升就意味着3170-6340亿元的经济增值。 
回归到现实,工业互联网的产业现状还处于初级阶段。 
根据IoT Analytics,2018年全球制造业在工业互联网上的支出为16.7亿美元,预计2024年该数据达到124.4亿美元,年复合增速达40%。
目前暂未有国内市场的准确数据。我们可以利用全球支出水平来粗略估算国内情况。 
制造业客户买单工业互联网解决方案来获得产值提升,并最终反映到整体工业增加值的提升。2019年国内工业增加值为31.7万亿元,2018年全世界工业增加值为23.52万亿美元,假设中国与全球范围内每1单位的支出带来的产值提高比例(2018年水平)相同,工业互联网所带来的效率提升是全球平均水平的1-2倍时,对应的国内工业互联网支出规模为22.6-45.3亿元人民币。 
我们从另一个角度对这个数据进行验证,整理了部分公司公开的收入数据。

行业内部分公司公开的收入数据

根据36氪业内访谈获得的信息,通用型平台类公司的收入普遍达到亿级规模,垂直或细分领域创业公司的收入水平则处在千万元级别。据鲸准数据库,目前“工业互联网”标签下的项目数是185家,剔除部分IT基础设施的软硬件供应商,本文所关注的工业互联网技术、产品服务商约100家左右。按照通用型平台15家,平均营收1亿元,其他类公司的平均营收3000万元的水平,则全行业收入总规模为40.5亿元,符合上文22.6-45.3亿元的范围。 
全行业的收入规模尚不足50亿元,工业互联网还处在早期发展阶段。

创业公司集中在垂直细分领域

年收入增速普遍达2-3倍


1、工业互联网公司的各种模式

我们曾在文章《近万亿工业互联网赛道有哪些玩家?这里有一份行业图谱》中详细介绍过工业互联网公司的各类模式。概括来讲,可以按照是否有PaaS层简单分成平台和非平台类企业。 
平台类企业中,有跨行业跨领域的通用型平台,以及面向特定行业或领域的垂直行业平台。平台类企业的PaaS平台,除了用于开发自身的工业App,通常也会开放给其他第三方开发机构或者客户来快速落地更多智能应用。 
非平台类企业则为客户交付最终产品、方案为主,一类企业是直接为客户提供产品化的SaaS应用,比如黑湖智造、海岸线科技;还有一类企业是针对客户的设备生产机理、行业Know-How提供智能化解决方案,比如安脉盛、寄云科技。这些非平台公司内部,尤其是解决方案类公司,往往会在公司内部形成类似PaaS平台的技术中台。

《近万亿工业互联网赛道有哪些玩家?这里有一份行业图谱》中的分类

2、跨行业、跨区域的通用型平台是比较特殊的存在

在各类工业互联网公司中,跨行业、跨区域的通用型平台是比较特殊的存在。 
首先,要跨行业、跨区域连接下游客户形成平台规模需要资源优势。目前市场上的通用型平台有制造业和IT两大背景,如树根互联、徐工信息分别背靠三一重工、徐工集团两大机械装备制造商;浪潮和用友则在IT基础设施、企业IT服务上有先发优势,凭借已有的客户资源也能较快形成规模。 
另外,工业场景碎片化严重,现阶段还不存在各行业通用的智能应用,因此通用型平台想跨领域服务终端客户需要跟生态伙伴合作。生态合作伙伴既包括其他类型的工业互联网公司,也包括个人开发者。大企业在资源供给、品牌知名度上均更有利于建立服务生态。 
因此,通用型平台属于资源资金密集型机会,由大企业主导,其发展也主要通过建立工业互联网服务生态来实现。 
工信部2019年评选出了十大跨行业跨领域工业互联网平台,除了华为FusionPlant工业互联网平台,其他九家平台的发展数据如下。

数据来源:工业互联网产业联盟

3、创业公司集中在垂直细分领域

与通用型平台相比,垂直或细分领域的工业互联网企业专注于某个或某类领域。需要明确的是,这类公司与通用型平台并不完全是竞争关系,其可作为通用型平台在垂直领域的“开发者”,与通用型平台合作来服务客户。 
在工业互联网的垂直或细分领域集中了大量创业公司。 
基于这一领域公司的三种模式,我们总结了每种模式的特点,

垂直或细分领域的三种模式

这里也要特别说明,工业互联网公司的业务范围及模式是不断变化的,而且有的企业面对不同客户有不同的模式。这里是以我们目前掌握的信息来做的大致分类。关于客单价、扩张速度等指标的分析也是便于理解各类模式的区别,并主要参考行业平均水平。事实上,同一模式下的不同工业互联网企业的客单价、扩张速度也会因为其下游客户所在行业、客户规模及需求等有较大差异。 
垂直行业平台既会向客户交付终端智能应用,也会将PaaS平台开放给合作伙伴来快速拓宽服务领域。36氪曾报道过的优也科技主要面向钢铁等流程制造业提供数字化解决方案,公司为客户开发了能效管理、环保优化智能应用,同时其底层开发平台也向第三方开发者及客户开放。
摩尔元数的工业互联网平台通过“低代码+云开发+开源”的方式,搭建平台为ISV(独立软件开发商)提供开发条件,并且设立了交易商城让ISV直接面向终端客户,利用C2C的模式扩大平台服务范围。 
平台解决方案类企业会从客户的行业特性、生产机理出发,提供包括PaaS层的数据分析、模型沉淀以及上层智能应用的整体解决方案。这类企业在服务过程中,会详细梳理客户的生产流程,针对客户个性化需求定制智能化方案。这种模式扩张速度较慢,不过客户规模较大,客单价高,而且深耕行业Know-How也能构筑一定的行业、技术壁垒。 
细分应用类的企业则针对客户某一些业务板块的数字化需求直接提供智能化产品,比如黑湖智造、语祯物联的产品直接对标MES系统,为工厂各环节的协同生产提供数字化产品。这类产品对应的是企业的普遍需求,产品通用程度高,部署周期短,可在客户处快速上线。 

4、细分应用类、平台解决方案类模式均出现了多个销售额过亿元的公司 

从实际收入来看,细分应用类、平台解决方案类模式均出现了多个销售额过亿元的公司,尤其是细分应用类公司,收入水平普遍好于行业平均。然而,垂直行业平台类公司的收入规模还多在数千万元。 
关于不同模式的收入差异,我们认为, 
  • 细分应用类企业以通用型SaaS产品为主,其标准化程度高,在客户数、收入规模上更容易形成规模;


  • 平台解决方案类公司因为客单价高,收入受客户数量影响比较大,进入行业比较早期,销售能力强或者有客户资源的企业在收入上更有优势;


  • 垂直行业平台类企业跟第三方开发者的合作还在前期探索阶段,这块业务还未在收入上体现。不过,这类平台属性强的企业,可满足客户的定制化需求,也能形成一定程度的标准化产品/模式,一旦有跑通的模型,将有很大的增长潜力。
此外,值得一提的是,尽管收入规模差距大,各个工业互联网企业最近几年的收入增速普遍在2-3倍。 
利润端,有公司表示将在今明两年达到盈亏平衡,而实际情况是,目前大多数工业互联网公司尚未实现盈利。整体来讲,工业互联网项目,尤其是为客户定制化解决方案,存在较长实施周期,前期也需要较大的研发投入。 
作为To B行业,工业互联网企业的收入水平、业务增长与客户的数字化改造意愿、付费能力等直接相关。接下来,我们从客户、技术创新等角度来探讨工业互联网企业的发展路径。 

机械与能源行业的应用程度最高

大客户是工业互联网落地前线


1、大客户对工业互联网有不可替代的战略价值,中小客户则有可观的市场规模

根据2019年艾瑞咨询《中国工业互联网平台研究报告》,国内外应用案例中,机械与能源行业的工业互联网平台应用程度最高,分别是36%和22%,累计占比高达58%。
在这两个行业的相关案例里,
国外工业互联网明星公司Uptake围绕高价值设备提供设备监管、运维、预测性维护等产品服务,2017年估值已经高达23亿美元。其全球副总裁、大中华及北亚董事总经理陆泓曾向我们介绍了Uptake在机械、能源领域的案例:美国一家Class1的火车公司,在美国有大约一万四千个火车头,通过启用人工智能做的预测性维护,帮助他们企业每年节省4700万美金。
某个重型机械经销商,Uptake软件服务帮助公司每年提高850万美金的收入。AMEREN是美国一家发电厂,每年用了Uptake的人工智能应用平台帮公司节省990万美金。PaloVerde是一家核电厂,每年Uptake帮他们节省1000万美金。
国内也有两大通用型工业互联网平台公司树根互联、徐工信息都是孵化于工程设备集团,并从设备的远程运维、预测性维护场景出发,不断在机械行业中扩大连接范围。
优也科技是国内专注于服务电力、煤化工等流程制造业大客户的工业互联网公司,其创始人傅源曾表示,对于电力、煤化工行业来说,原料和能源是主要的生产成本,如果能将这两项成本降低几个百分点,对于百亿产值的工厂来说,就是数亿元的成本节省,能直接帮助其扭亏为赢。 
因此,工业互联网在机械与能源行业应用程度高的原因可以总结为:
1)这些领域的特点包括产值高、设备价值高、能耗高等,设备使用及生产过程的效率提升能带来可观的成本降低;
2)这些领域行业集中度高,存在较多大企业,大客户付费能力强、数字化水平高且管理相对规范。尤其国内的能源、电力多以国企、央企为主,本身有较强的改造意愿和能力。 
大客户也被公认为是工业互联网的首批实验者。目前,对大客户的服务有项目制特点,客单价高,且需要定制。部署方式上,大客户对数据私密、安全要求高,以本地私有化部署为主。 

主要服务大客户的工业互联网公司举例

不同于大客户对厂内降本增效的核心诉求,中小客户更希望通过数字化升级带来订单的增加。相关工业互联网产品也多集中在通用性强的管理生产协同层面以及打通供应链上下游来撮合交易。蘑菇物联为中小设备服务商开发了CRM功能,海岸线科技通过打通消费电子上下游的供应链,来促进客户间的交易。部署方式上,中小客户以SaaS订阅为主,一般年花费在几万元到十几万元不等。

采用SaaS订阅模式的工业互联网公司举例

那这两种方式哪种更容易成长出大公司呢?我们根据企业数量和平均客单价简单估算目前大客户、中小客户对应的市场规模。
2018年末,我国中小型工业企业数量达36.9万户,占全部规模以上工业企业户数的97.6%。如果中小客户的客单价按照5-15万的区间,其市场规模在184.5-553.5亿;大客户的客单价按照100-200万的区间,市场规模在91-182亿。 
当然,工业互联网方案的实施及客单价是以具体需求为主,并不会严格按照客户规模来划分,这里只是一个大致的范围。 
测算中发现,中小型工业企业的数字化产品有着可观的市场需求。这也可以从财务数据上得到验证,目前面向中小客户的细分应用类(SaaS类)公司普遍有较好的收入状况。 
不过,大客户和中小客户市场并不是割裂的。如果将一个制造业企业的业务流程简单分为原材料采购、厂内研发及生产、产品销售的话,目前对于大客户工业互联网改造以厂内生产为主,包括设备运维、智能排产等方面,中小客户在供应链、产业上下游的协同上能获得更大的价值。而工业互联网的终局即是实现各类企业在各个环节的完整的数字化打通,因此大客户和中小客户的市场也将融合。 
在实现步骤上,因为设备资产管理、生产逻辑梳理等有数据、业务基础要求,而且客户要有较大的预算开支,这部分的数字化改造将从大客户开始。中小客户则先进行通用性强的管理层面的数字化升级。 
实现各类客户从厂内运维到厂外协同的全流程数字化改造是很多公司的愿景。目前主要的障碍还是在深入实际生产场景、有较深行业Know-How的厂内生产端,包括涉及具体设备机理的设备运维、工厂自身的生产工艺等。这些场景的数字化改造仍然难以逃脱为客户定制解决方案的限制,无法形成通用型产品。 
因此,深入客户生产场景,提供定制化解决方案的公司普遍有这样的发展规划:通过与标杆客户合作,积累行业经验,将设备机理、行业知识产品化,再将通用型产品以SaaS形式推广到其他各规模客户处。只不过,对于何时能实现产品化,并没有具体的时间表。 

2、“低代码”、“微服务”能否跨越行业Know-How? 

工业互联网将对制造业带来潜在的巨大价值,然而就像上文中总结的,行业内营收过亿的公司属于少数,大部分公司还未实现盈利。行业潜在的价值和规模,似乎并没有在单个公司上体现。 
一个很重要的原因就是在工业互联网主要落地的设备资产管理等场景中,前期的数字化改造需要通过服务大客户、梳理行业共性需求来逐步实现。这是一个漫长的过程。安脉盛副总裁卢天华曾表示,公司在服务某个烟草客户时,曾花了半年时间驻场调研,剥离出了其完整的生产工艺图谱,整个方案的实施历时一年。当然,经过对生产工艺的深度梳理,安脉盛的解决方案帮客户在多个生产工艺上的质量关键指标提高了50%以上。 
是否有方法或者技术能够越过行业Know-How,快速帮助客户完成数字化改造? 
在某些应用场景,低代码、微服务等技术正在协助实现这一愿景。 
2018年,西门子以7亿美元收购了低代码平台Mendix,意在与旗下MindSphere物联网操作系统结合为客户提供数字化服务。我们上文中提到的垂直行业平台类企业,其开放平台给客户或者第三方开发者时,也会使用低代码技术等降低应用开发门槛。
而专注于生产协同领域的细分应用类企业已经在其标准化的SaaS产品里配置了微服务、低代码甚至零代码开发模块,来让客户根据个性化需要配置产品。拿黑湖智造举例。 
黑湖智造有两大产品线,分别是⿊湖智造协同系统、⿊湖智造 MI,其中协同系统主要对标传统的MES系统,帮助企业实现生产协同层的数据化,MI产品则是帮助客户挖掘已沉淀数据的价值。目前公司的产品完全采用SaaS形式,部署周期只需4-8周,而且可以通过线上教程指导客户自己完成部署。 
黑湖智造的CEO周宇翔告诉36氪,黑湖之所以能实现产品的标准化SaaS部署,一个原因是不涉及到设备控制,主要针对生产协同层做数字化定制,还有一个原因是针对客户不同的生产模式提供了个性化配置功能,也就是说客户在使用标准化的SaaS产品时,可按照自身需求来“改造”SaaS产品。
周宇翔强调,这里的“改造”不同于二次开发的概念,黑湖基于流程引擎、微服务等技术可以让客户通过简单的拖拽即实现“改造”。除了可以在不同客户间通用,黑湖的SaaS产品也不受行业限制,目前已经落地了制药、金属加工等多个行业。据了解,公司近几年的客户数量平均每年有4倍以上的增长,并覆盖了大、中、小各种规模的企业。 
黑湖的制造协同产品还涉及到部分行业Know-How,还有一些公司是从纯IT角度出发,不涉及任何行业Know-How,只为下游提供开发工具。悉息科技成立于2018年,为制造业客户提供可视化管理工具--智能看板,来监控和显示生产流程。工业场景里的一个现状是IT人员不懂业务,业务人员没有IT知识,悉息想直接为业务人员提供工具,由工厂自己的业务人员根据实际的业务需要来构建应用,整个开发不涉及代码编写,属于零代码操作。
公司CMO荆天为介绍,可以将悉息的产品类比为excel工具,也就是悉息向客户提供“excel”,用户自己来进行各种计算,制造所需的“表格”,也就是应用。悉息科技目前大客户占比更高,CMO荆天为表示,大公司出于业务、技术保密等考虑,会更偏向于工具类产品。 
以上公司的场景还是以协同生产、可视化管理等为主。 
总结来说,低代码、微服务等IT技术在偏生产管理、协同层面有较好的应用,而涉及到设备机理、生产工艺的部分,目前仍然需要深入了解客户情况,提供定制化方案。 

“资本风口” 

1、创业公司普遍在A轮左右 

随着服务模式逐渐清晰,以及“新基建”政策推动,工业互联网近期在投融资市场迎来新热度。今年4月初,海尔旗下的卡奥斯工业互联网平台获得9.5亿元A轮融资,创下工业互联网平台A轮融资规模之最。去年12月至今年4月,赛道已发生过多笔融资。 
我们总结了去年12月到今年4月初行业的主要融资:

去年12月到今年4月初行业融资案例

不难发现,通用型平台的融资规模远远高于其他类型的公司,而各公司的融资轮次还是以A轮左右为主。整个行业的融资都还在早期阶段。 
事实上,不管是技术开发还是销售布局,资金投入都必不可少。除了来自客户的现金流,不少工业互联网企业都在进行市场化融资。过去几年,已有不少投资机构投资布局。 
我们节选了鲸准洞见数据中“工业互联网”标签下的统计数据。这里的“工业互联网”跟本文的范围稍有出入。本文主要是针对为制造业客户提供工业互联网技术、服务的公司,这里的“工业互联网”标签也会涉及到提供IT软硬件产品等的行业上层供应商。 
截止到目前,工业互联网领域的交易事件为102件:
工业互联网投融资情况
在有明确轮次分类的案例中,种子天使轮占比近48%,A轮之前融资占比72%。
融资轮次分布
2018年我们曾在文章《深度研究 | 拆解万亿工业互联网赛道,寻找下一个GE》指出,当时大多数资本对于工业互联网属于观望状态,主要原因包括:
工业互联网公司提供不了明确的投入回报预期、工业自动化、信息化基础薄弱,以及标的公司的商业模式不清晰、营收困难以及模式太重等。 
制造业数字化基础正在不断提升,工业互联网公司的服务模式、产品也逐渐清晰。尤其是此次“新基建”规划的提出,我们认为接下来,随着落地案例、技术沉淀的增加,工业互联网公司在投融资市场上将有新一轮的机会。 

2、评估工业互联网公司的几个指标 

很多投资机构、投资人都在关注这一领域。我们从近期接触到的融资案例中,节选了部分投资人对投资标的以及行业的观点。 
1)技术、方案有良好的场景延伸、快速交付能力
比如, 蘑菇物联  主要为通用工业设备企业提供设备远程运维、智能控制以及生产节能增效产品及服务。其B轮领投机构GGV纪源资本管理合伙人李宏玮、投资副总裁罗超表示,看好蘑菇相对标准化的软硬件产品和服务体系,以及跨领域、跨行业的场景延伸能力。 
摩尔元数  通过搭建工业互联网云端PaaS开发平台,为ISV及其他第三方开发者提供开发框架及开发工具。其A2轮投资方本轮投资方晨山资本创始合伙人蒋健表示,传统工业应用软件的定制化程度高、跨行业交付难,因此看好摩尔元数的低代码应用开发平台快速交付软件产品的能力。 
2)在高壁垒领域存在技术稀缺性 
比如, 润石科技  面向泛半导体行业客户提供良率提升、质量控制和制程优化的一站式解决方案。其 Pre-A轮投资方嘉御基金表示,半导体行业良率管理有较高的行业门槛,国内半导体企业在良率管控上较其他地区的先进工厂存在差距,润石科技的解决方案正是填补了国内半导体产业链在这一领域的空白。 
埃克斯工业 主要为IC制造及封测等泛半导体行业的设备维护、生产排程等环节提供智能制造解决方案。其Pre-A轮投资方红杉资本中国基金董事总经理靳文戟表示半导体是典型的高附加值、高技术门槛产业,埃克斯在这一领域开辟了一种新的精益生产模式,具有较高的行业壁垒与技术壁垒。
3)产业背景基金关注公司创造的行业价值以及与基金的协同性
比如, 优也科技  主要面向流程制造业提供数字化生产方案以及运营咨询服务,今年获得了用友的战略投资。用友产业投资的投资总监张堃表示,优也的技术平台为各领域客户开发工业App时,可复用80%的平台能力。同时,用友在ERP、MES、PLM、通用工业互联网平台侧有成熟的产品及服务,与优也在生产制造端的数字化能力结合,能为客户构建更完整的数字化生态服务体系。
那如何发现好公司呢?盈动资本的投资人方凯把客户的刚需程度、所在领域的市场规模以及商业模式作为衡量工业互联网企业成长性的三个指标。东方弘泰资本投资人郑华良表示还关注工业互联网企业的销售能力,以及其交付成本是否能通过产品化和建立技术中台等方式不断降低。
综合上述观点,我们认为, 
  • 垂直行业平台,可以重点关注其PaaS平台的有效性,比如已经有多少第三方开发者在使用?开发的智能应用数量有多少?能否跨行业、跨领域服务客户?下游制造业客户对于智能应用的使用率及反馈如何? 


  • 重方案的工业互联网公司,可以考虑以下几个指标:是否跟行业内标杆客户有合作?产品或解决方案从服务行业内前几名的客户,到服务其他客户,有多少技术或者模块实现了复用?复用比例随着客户数以及行业内生产数据的增加是否有明显提高?


  • 细分应用类公司,可以看其产品的通用性、标准化程度,客户使用情况,以及市场策略、获客渠道等商务层面的布局。

工业互联网公司前路何在?

1、工业互联网的成长要素:人才建设+销售能力

工业互联网公司通过结合IT和OT技术,为客户提供数字化、智能化服务。作为技术服务企业,人才是公司发展的源动力,目前来看,工业互联网公司的技术人员占比往往超过50%,技术人才是公司发展的主要动力,人员不足也是限制公司业务扩张的主要原因。 
此外,该领域较多创始人有工业自动化、工业控制与IT软件开发相结合的背景,其核心技术人员普遍在西门子、施罗德、罗克韦尔等大型自动化企业以及IBM、华为、惠普等IT企业有较长的工作经历,也有技术人员来自发那科等设备制造商或其他制造业企业。 
作为To B行业,工业互联网公司的服务模式、成长前景与客户息息相关。客户数量以及服务深度既能增加收入,也能加快行业数据积累从而不断迭代技术,因此,销售能力也是公司维持增长的保证。可以从获客渠道、客户质量上来衡量企业的销售能力,比如:
除了直接获客,是否跟其他制造业服务商、集成商合作来通过多种渠道触达客户;
大客户占比、客单价水平、客户的增值服务或者复购率如何;以及是否实施过有行业影响力的标杆案例等。 

2、工业互联网将有怎样的市场格局? 

目前,工业互联网行业尚未进入竞争阶段,其市场格局受下游行业影响大。
除了部分共同的KA客户,行业内各公司都还在各自的垂直领域探索技术和产品。不同公司对于选择初期进入的行业和市场也有不同的看法。 
一种观点是选择高集中度、高技术壁垒的下游行业。安脉盛的创始团队来自美国国家智能维护系统中心(IMS),曾主导过超过200个各个领域的工业智能项目,创立安脉盛之后确定了电力、烟草和轨交等下游行业。
副总裁卢天华表示,安脉盛在选择落地行业时,希望下游行业有较高的集中度,这样相应的服务商也能占到较大的市场份额,另外行业工艺复杂、客户对服务商准入要求高也会提高服务商的竞争能力。
36氪曾经报道过的半导体领域的工业互联网企业润石科技和埃克斯工业,除去创始人半导体从业背景,都提到了半导体作为高技术壁垒的行业,本身能帮助服务商构筑行业壁垒。总结来看,工业互联网企业的格局受下游行业的格局影响较大,如果能进入高集中度、高技术壁垒的行业,将更易形成自身的竞争优势。 
不过,在通用性比较强的设备资产管理领域,高技术壁垒、高行业集中度的下游行业有时候也并不适合第三方服务公司进入。Uptake曾想进入航空发动机行业,然而这一领域集中度高,设备制造商GE等自己做就有可观的收益,而且技术壁垒高,Uptake这类第三方服务商较难达到技术要求,所以在这个领域Uptake是没有竞争优势的。
蘑菇物联创始人沈国辉曾表示第三方设备管理物联网服务商的机会在市场集中度低、专业技术要求低的领域,并选择了通用设备领域落地。

3、工业互联网的前景仍然机遇与挑战并存

5G、大数据及人工智能技术不断进步,制造业企业在目前经济形势下,也有更明确的降本增效诉求,工业互联网所带来的智能化生产、管理变革是长期趋势。同时,政府也在陆续出台各项支持政策,尤其在“新基建”的号召下,多个区域性工业互联网平台已开始建设,不少创业者也反馈,“新基建”提高了客户对于工业互联网的认知,也都增加了相关预算。 
工业互联网的发展仍然任重道远。行业整体发展比较早期,很多工业互联网企业还在摸索阶段。此外,工业的下游场景、客户需求有较大差异性,工业互联网未来是否真的能跨越行业、模式阻碍,实现各个领域数据和应用的互联互通,从而大幅度降低制造业客户的智能化改造成本、加快改造速度仍然有较多不确定性。
如果未来数据割裂,无法形成统一的平台,行业内各企业的成长天花板是否受限、企业间如何应对重复建设和互相竞争的问题也值得思考。 
有观点将目前工业互联网的格局比喻为一个个孤立的“鱼塘”,而“鱼塘”是否能合成“海洋”也许决定了这个领域会不会出现“大鱼”,也就是独角兽企业。从这个角度看,从“鱼塘”到“海洋”的转变因素也许是判断行业变革发生的关键,比如是否有底层技术变革、通用型平台等巨头是否会形成行业统一标准、政策层面是否会颁布推动行业融合的新政策等。


36氪一直对工业互联网领域保持着关注。我们2018年的文章《深度研究 | 拆解万亿工业互联网赛道,寻找下一个GE》,从工业互联网的概念、市场规模、价值创造以及各类公司的模式和打法出发,呈现了中国工业互联网发展的全貌。
今年我们又发布了文章《近万亿工业互联网赛道有哪些玩家?这里有一份行业图谱》,列举、梳理个行业内各种模式的公司,并介绍了每家公司的业务情况。我们本着伴随产业一起成长的初衷,通过跟各类创业公司沟通,多渠道挖掘行业信息撰写了本篇文章。由于时间仓促,资源及视野有限,本文难免出现错误、片面等问题,欢迎各位读者指正交流。


登录查看更多
0

相关内容

工业互联网是全球工业系统与高级计算、分析、感应技术以及互联网连接融合的结果。工业互联网通过智能机器间的连接并最终将人机连接,结合软件和大数据分析,重构全球工业、激发生产力,让世界更美好、更快速、更安全、更清洁且更经济。中国工业互联网标识解析国家顶级节点落户在北京、上海、广州、武汉、重庆五大城市。
新时期我国信息技术产业的发展
专知会员服务
71+阅读 · 2020年1月18日
报告 | 2020中国5G经济报告,100页pdf
专知会员服务
98+阅读 · 2019年12月29日
【德勤】中国人工智能产业白皮书,68页pdf
专知会员服务
310+阅读 · 2019年12月23日
2019中国硬科技发展白皮书 193页
专知会员服务
86+阅读 · 2019年12月13日
【大数据白皮书 2019】中国信息通信研究院
专知会员服务
138+阅读 · 2019年12月12日
2019年人工智能行业现状与发展趋势报告,52页ppt
专知会员服务
124+阅读 · 2019年10月10日
【中台】腾讯的中台逻辑
产业智能官
14+阅读 · 2019年7月22日
5G全产业链发展分析报告
行业研究报告
11+阅读 · 2019年6月7日
2019中国养老产业发展剖析与发展趋势分析报告
行业研究报告
8+阅读 · 2019年5月18日
【数字化】数字化转型正在成为制造企业核心战略
产业智能官
35+阅读 · 2019年4月22日
【人工智能】人工智能5大商业模式
产业智能官
16+阅读 · 2017年10月16日
Arxiv
11+阅读 · 2018年9月28日
Arxiv
7+阅读 · 2018年9月27日
Arxiv
7+阅读 · 2018年1月18日
Arxiv
9+阅读 · 2018年1月4日
VIP会员
相关VIP内容
新时期我国信息技术产业的发展
专知会员服务
71+阅读 · 2020年1月18日
报告 | 2020中国5G经济报告,100页pdf
专知会员服务
98+阅读 · 2019年12月29日
【德勤】中国人工智能产业白皮书,68页pdf
专知会员服务
310+阅读 · 2019年12月23日
2019中国硬科技发展白皮书 193页
专知会员服务
86+阅读 · 2019年12月13日
【大数据白皮书 2019】中国信息通信研究院
专知会员服务
138+阅读 · 2019年12月12日
2019年人工智能行业现状与发展趋势报告,52页ppt
专知会员服务
124+阅读 · 2019年10月10日
相关资讯
【中台】腾讯的中台逻辑
产业智能官
14+阅读 · 2019年7月22日
5G全产业链发展分析报告
行业研究报告
11+阅读 · 2019年6月7日
2019中国养老产业发展剖析与发展趋势分析报告
行业研究报告
8+阅读 · 2019年5月18日
【数字化】数字化转型正在成为制造企业核心战略
产业智能官
35+阅读 · 2019年4月22日
【人工智能】人工智能5大商业模式
产业智能官
16+阅读 · 2017年10月16日
Top
微信扫码咨询专知VIP会员