成为VIP会员查看完整内容
VIP会员码认证
首页
主题
会员
服务
注册
·
登录
0
物联网「向死而生」,智能硬件「以梦为马」| 36氪研究
2019 年 12 月 31 日
36氪
2019年我国智能硬件终端行业进入高速发展阶段,未来十年是行业发展黄金期。
文 |
李晓晓
智能硬件终端发展历程久、变革速度快
每个时代都有属于自己的“智能时代”,17-19世纪中到19世纪末,“蒸汽时代”的到来,改变了工业和交通方式,推动人类产业的变革,19世纪末和20世纪初是“电气时代”,发电机和内燃机的诞生成为动力新能源,解决了交通工具的发动机问题,20世纪四五十年代开始是“信息时代”,以知识经济为代表的新型经济成为各国综合国力竞争成败的关键。
电子计算迅速发展和广泛应用,21世纪以来全球进入“智能时代”,以人工智能、5G 通信、光电芯片、大数据等为代表的智能化技术趋向成熟,人工智能将进一步解放人类的双手甚至大脑。
“智能时代”的特征就是世界是个物物相连的互联网,智能硬件终端等同于应用在各个场景中的智能机器人,智能机器人的脑、眼、耳、口、手、腿分别对应相应的技术支撑,且智能硬件终端的发展正在逐渐打破产品边界,由内而外形成功能融合、数据融合、生态融合。
智能硬件终端领域正处于高速发展的时期
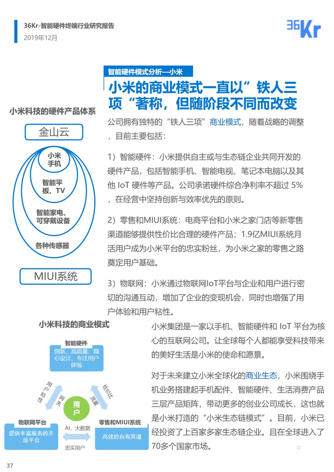
2019年我国智能硬件终端行业进入高速发展阶段,以小米、华为为代表的行业大厂凭借自身软件开发能力、用户基数以及完善的产业链多重优势,其各自运营的生态大局已初具规模,以小米MIUI系统和华为手机为控制核心的智能硬件终端产品线规模扩展迅速。
初创型的智能硬件终端企业逐渐壮大,资本市场出现一些新的上市公司,像科大讯飞、京东方、智米科技、华米科技等,这些企业既包含了技术研发又有丰富的智能硬件终端产品体系,还有部分企业背靠互联网基因的母公司,培养了良好的用户生态,比如猎户星空、小米生态链企业。
当下,智能硬件终端企业的商业模式相对比较明晰,盈利途径相对多元,企业发展进入相对稳定的时期。
从投资角度来看,现阶段及未来十年都属于相对安全阶段。
智能硬件终端的市场规模上万亿
智能硬件终端的领域包含的范围甚广,现阶段智能家居设备、智能机器人、智能车载设备、智能医疗设备、智能可穿戴设备、智能大屏设备、智能安防设备等细分场景领域都有较好的落地和应用,每个领域的产品品类都很丰富。
有数据显示,“万物智能”时代的物联网将拥有10万亿美元的市场空间,按照硬件占比20%-30%来计算,智能硬件设备的潜在市场空间约2~3万亿美元。
本篇报告主要研究的内容有:
智能硬件终端领域的发展演进过程
智能硬件终端领域的发展驱动力
智能硬件终端领域的市场规模及投融资情况
智能硬件终端领域的产业链分析
智能硬件终端领域的细分领域分析概述
智能硬件终端领域的未来发展趋势及风险痛点
以下为
36氪智能硬件终端行业研究报告全文,
报告PDF版本可
在后台回复“智能硬件研究报告”
下载。
关于36氪研究院
36 氪研究院是 36 氪子品牌,专注于一级市场的行业研究,通过定性定量结合的方式研究新兴行业与企业,欢迎大家积极与我们交流讨论。
分析师:李晓晓 lixiaoxiao@36kr.com Wechat:15011504594 ;关注泛人工智能、文娱消费领域。
登录查看更多
点赞并收藏
0
暂时没有读者
0
权益说明
本文档仅做收录索引使用,若发现您的权益受到侵害,请立即联系客服(微信: zhuanzhi02,邮箱:bd@zhuanzhi.ai),我们会尽快为您处理
相关内容
智能硬件
关注
0
大数据安全技术研究进展
专知会员服务
96+阅读 · 2020年5月2日
量子信息技术发展与应用研究报告(2019年),57页pdf,中国信息通信研究院
专知会员服务
70+阅读 · 2019年12月29日
【德勤】中国人工智能产业白皮书,68页pdf
专知会员服务
310+阅读 · 2019年12月23日
【大数据白皮书 2019】中国信息通信研究院
专知会员服务
138+阅读 · 2019年12月12日
《京东区块链技术实践白皮书》(2019版),95页PDF,京东数字科技编
专知会员服务
50+阅读 · 2019年11月9日
中国正式进入 5G 商用元年,谁能瓜分万亿市场的新蛋糕?
极客公园
4+阅读 · 2019年6月10日
2018年边缘计算行业研究报告
行业研究报告
12+阅读 · 2019年4月15日
【物联网】物联网产业现状与技术发展
产业智能官
15+阅读 · 2018年12月17日
【人工智能】【智能驾驶】人工智能在汽车自动驾驶系统中的应用分析
产业智能官
18+阅读 · 2018年11月22日
36氪 | 竹间智能简仁贤:表情识别准确率达81.57%,语义理解是主要商用落地场景
竹间智能Emotibot
5+阅读 · 2017年8月13日
Tensor Graph Convolutional Networks for Prediction on Dynamic Graphs
Arxiv
8+阅读 · 2019年10月16日
TinyBERT: Distilling BERT for Natural Language Understanding
Arxiv
11+阅读 · 2019年9月23日
A Survey of the Recent Architectures of Deep Convolutional Neural Networks
Arxiv
39+阅读 · 2019年1月17日
Learning to Adapt: Meta-Learning for Model-Based Control
Arxiv
9+阅读 · 2018年3月30日
Ensembling Neural Networks for Digital Pathology Images Classification and Segmentation
Arxiv
7+阅读 · 2018年2月3日
VIP会员
自助开通(推荐)
客服开通
详情
相关主题
智能硬件
物联网
智能机器人
智能机器
MIUI系统
小米
相关VIP内容
大数据安全技术研究进展
专知会员服务
96+阅读 · 2020年5月2日
量子信息技术发展与应用研究报告(2019年),57页pdf,中国信息通信研究院
专知会员服务
70+阅读 · 2019年12月29日
【德勤】中国人工智能产业白皮书,68页pdf
专知会员服务
310+阅读 · 2019年12月23日
【大数据白皮书 2019】中国信息通信研究院
专知会员服务
138+阅读 · 2019年12月12日
《京东区块链技术实践白皮书》(2019版),95页PDF,京东数字科技编
专知会员服务
50+阅读 · 2019年11月9日
热门VIP内容
开通专知VIP会员 享更多权益服务
大语言模型中的事件抽取:方法、模态与未来展望的全面综述
美海军作战管理系统:变革战场空间的二十年
【MIT博士论文】以语言为中心的医学影像理解
俄罗斯“沙希德”/“天竺葵”攻击无人机
相关资讯
中国正式进入 5G 商用元年,谁能瓜分万亿市场的新蛋糕?
极客公园
4+阅读 · 2019年6月10日
2018年边缘计算行业研究报告
行业研究报告
12+阅读 · 2019年4月15日
【物联网】物联网产业现状与技术发展
产业智能官
15+阅读 · 2018年12月17日
【人工智能】【智能驾驶】人工智能在汽车自动驾驶系统中的应用分析
产业智能官
18+阅读 · 2018年11月22日
36氪 | 竹间智能简仁贤:表情识别准确率达81.57%,语义理解是主要商用落地场景
竹间智能Emotibot
5+阅读 · 2017年8月13日
相关论文
Tensor Graph Convolutional Networks for Prediction on Dynamic Graphs
Arxiv
8+阅读 · 2019年10月16日
TinyBERT: Distilling BERT for Natural Language Understanding
Arxiv
11+阅读 · 2019年9月23日
A Survey of the Recent Architectures of Deep Convolutional Neural Networks
Arxiv
39+阅读 · 2019年1月17日
Learning to Adapt: Meta-Learning for Model-Based Control
Arxiv
9+阅读 · 2018年3月30日
Ensembling Neural Networks for Digital Pathology Images Classification and Segmentation
Arxiv
7+阅读 · 2018年2月3日
大家都在搜
Palantir
机场
大型语言模型
多域作战
未来战争
朱克爱德华兹家族
蓝牙安全攻防
反恐
东南亚
冷启动,0预算,如何借助分销裂变引爆私域用户增长?
Top
提示
微信扫码
咨询专知VIP会员与技术项目合作
(加微信请备注: "专知")
微信扫码咨询专知VIP会员
Top