北航:1GPa的超强石墨烯薄膜↓

2019 年 5 月 19 日 材料科学与工程
点击上方「材料科学与工程」快速关注
材料类综合、全面、专业的微信平台


5月15日,国际知名期刊Cell姊妹刊《Matter》在线刊登了北京航空航天大学化学学院程群峰教授、江雷院士团队及其合作者的最新研究成果“长链π-π堆积作用交联的超强石墨烯薄膜”(英译:Ultrastrong Graphene Films via Long-Chain π-Bridging),程群峰为通讯作者,2014级直博生万思杰为第一作者,北航为唯一通讯单位。


论文链接:

https://www.cell.com/matter/fulltext/S2590-2385(19)30022-0


室温下将丰富的、价格低廉的天然石墨,组装成高性能的石墨烯薄膜,具有重要的研究意义。目前,低温氧化法可以有效地将石墨剥离成高质量的氧化石墨烯(Graphene oxide,GO)纳米片;而氢碘酸在室温下可高效还原氧化石墨烯。已有报道可以通过CVD方法合成大面积单层石墨烯薄膜,但是如何将低廉的GO纳米片组装成宏观高性能的石墨烯薄膜材料仍然是一个技术难点。


天然鲍鱼壳具有优异的断裂韧性,存在以下特点:(1)室温生长;(2)有序的有机-无机交替层状结构;(3)丰富的界面相互作用。受此启发,程群峰课题组近年来提出,通过构筑不同的界面类型,提升石墨烯层间界面相互作用,进而提高石墨烯薄膜的物理化学性能。石墨烯纳米片表面具有大面积的sp2结构,可以为π-π堆积作用提供丰富的交联位点,从而有利于提升界面强度;此外,相比于其它界面作用,π-π堆积作用可维持石墨烯纳米片的共轭骨架结构,因此,π-π堆积作用可以同时提升石墨烯薄膜的拉伸强度和导电性能。然而,由于π-π堆积作用使用的交联剂通常为小分子,其极大地限制了石墨烯纳米片在拉伸过程的滑移,因此很难大幅度提高石墨烯薄膜的性能。


基于此,最近程群峰课题组在前期研究的基础上,设计了一种长链π-π堆积作用交联剂,将还原后的GO纳米片交联成超强超韧高导电的石墨烯薄膜。该长链π-π堆积作用交联剂由10,12-二十二碳二炔二酸二芘甲酯单体聚合组成;其不仅可以通过两端的芘基与相邻的石墨烯纳米片交联,而且可以通过二炔基团1,4-加成聚合成长链分子。长链π-π堆积交联的石墨烯(π-bridged graphene,πBG)薄膜的拉伸强度和韧性分别达到1054 MPa和36 MJ/m3,为目前文献报道的最高值;电导率为1192 S/cm,与高温处理的石墨烯薄膜相当。由于长链π-π堆积作用可提升石墨烯纳米片的规整度,因此该πBG薄膜具有高效的电磁屏蔽效能。此外,在循环拉伸和折叠变形下,该πBG薄膜还具有超高的抗疲劳性能和优异的性能稳定性。更重要的是,该工作通过原位拉曼表征和分子动力学模拟,揭示了长链π-π堆积作用的强韧机理,为组装纳米基元材料提供了重要的理论指导。


πBG薄膜的制备过程如图1A所示,首先将GO水溶液真空抽滤成GO薄膜;然后,该GO薄膜通过氢碘酸(HI)还原转化成rGO薄膜;最后将该rGO薄膜浸泡在10,12-二十二碳二炔二酸二芘甲酯溶液中,并利用紫外光照得到πBG薄膜。该πBG薄膜具有优异的柔性(图1B)和有序的层状结构(图1C和D)。进一步,广角激光散射(WAXS)结果表明,相比于rGO薄膜(图1E),该πBG薄膜(图1F)具有更规整的片层取向。


图1. πBG薄膜的制备过程及微观结构


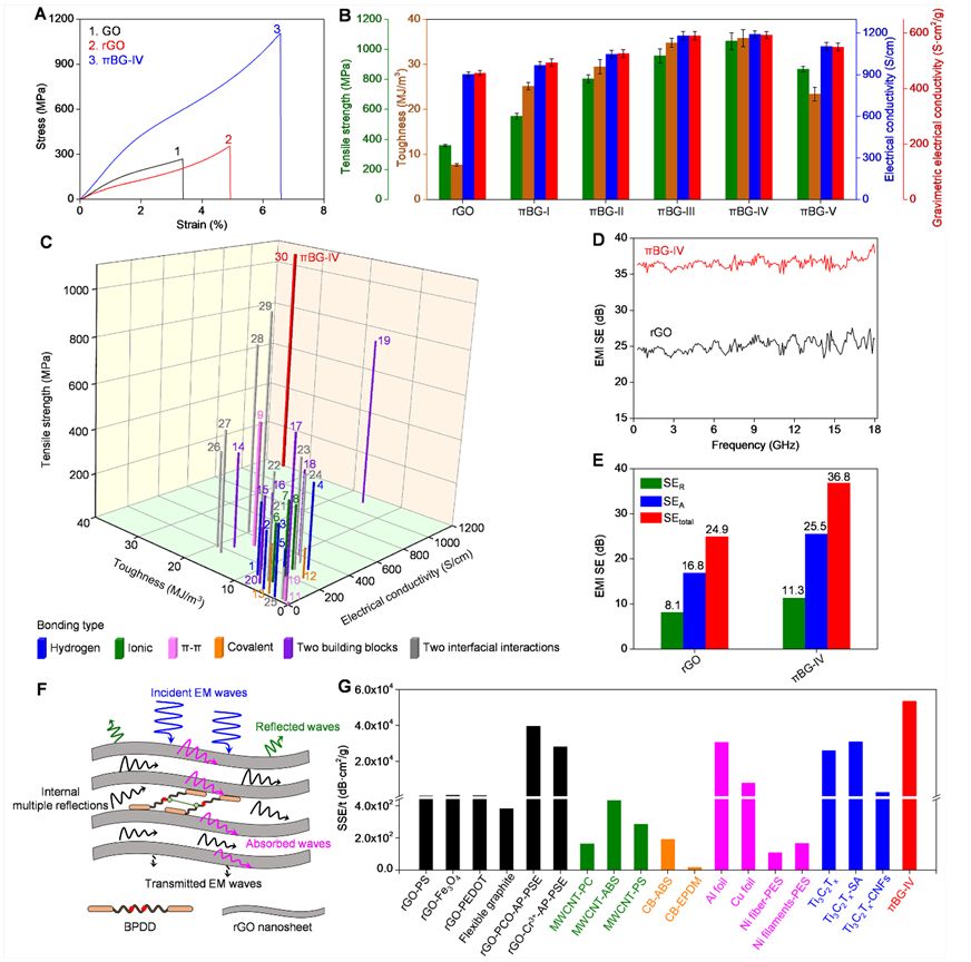
πBG薄膜的拉伸应力-应变曲线如图2A所示,其力学性能可通过改变交联剂的含量进行优化。如图2B所示,最优化的πBG薄膜的拉伸强度、韧性和电导率分别达到1054 MPa、36 MJ/m3和1192 S/cm,是rGO薄膜的2.9、4.6和1.3倍,此外,这三种性能优于文献报道的其它室温交联石墨烯薄膜(图2C)。由于优异的导电性能和有序的层状结构,该πBG薄膜相比于rGO薄膜具有更高的电磁屏蔽效能(图2D),在0.3~18 GHz频率范围的电磁屏蔽效能为36.5 dB。如图2E和F所示,该πBG薄膜的主要屏蔽机制为吸收作用,此外,相比于其它实心固体屏蔽材料,πBG薄膜的密度较低,因此具有更高的比屏蔽效能(图2G)。


图2. πBG薄膜的力学、电学和电磁屏蔽性能


相比于rGO薄膜,该πBG薄膜具有更高的拉伸抗疲劳性能(图3A),在780~860 MPa的应力下,可循环拉伸264811次(图3B)。由于优异的疲劳裂纹抑制能力,πBG薄膜在循环拉伸(图3C)和弯折(图3D)下,具有更高的稳定性,例如,在160~240 MPa应力下循环拉伸10万次后,πBG薄膜的拉伸强度、电导率和电磁屏蔽效能的保持率分别为93.4%、85.3%和89.3%。在360°循环折叠1000次后,πBG薄膜的拉伸强度、电导率和电磁屏蔽效能保持率分别为81.2%、78.4%和84.1%。

图3. πBG薄膜在循环拉伸和弯折时的性能稳定性


原位拉曼测试结果表明,相比于rGO薄膜(图4A),πBG薄膜(图4B)在断裂时具有更大的G峰位移,表明长链π-π堆积作用具有高效的应力传递效率。此外,分子动力学模拟拉伸应力-应变曲线与实验测试结果相符(图4C)。如图4D所示,在模拟受力拉伸时,该πBG薄膜的石墨烯片层首先被拉直取向,随后长链π-π交联剂逐渐被拉直,从而提供石墨烯纳米片较大的滑移,最后交联剂与石墨烯纳米片发生滑移分离,薄膜断裂。图4E为πBG薄膜相应断裂过程的卡通图,显示该长链π-π堆积作用的强韧机理为高效的应力传递效率和石墨烯纳米片较大的滑移,这与原位拉曼测试的结果相符。相比于rGO薄膜(图4F),πBG薄膜(图4G)的断面形貌呈现更明显的边缘卷曲,进一步证明了长链π-π堆积作用高效的应力传递效率。


图4. πBG薄膜的强韧机制


程群峰课题组通过长链π-π堆积作用交联的高性能多功能石墨烯薄膜,将来有望代替商用碳纤维织物复合材料,应用于航空航天和柔性电子器件等领域。结合先进的规模化制备技术,本文提出的长链π-π堆积作用交联策略为制备高性能石墨烯纳米复合材料开辟了新的思路。


该研究得到了国家优秀青年科学基金、国家自然科学基金面上项目,北航青年科学家团队、111引智计划、985高校基础科研业务费等项目的支持。论文合作者北京大学口腔医学院的博士研究生陈英同学,中科院过程工程研究所的王艳磊博士,北京航空航天大学化学学院江雷教授、刘宇宙教授和李光文同学,清华大学徐志平教授,国家纳米科学中心张建齐副研究员、刘璐琪研究员和汪国瑞博士以及北京航空航天大学高精尖创新中心首席科学家Antoni P. Tomsia教授也对该研究进行大力支持。(来源:北京航空航天大学)


推荐阅读:

南开大学:耐高温抗极寒的石墨烯材料!

【免费下载】5款科研学术必备软件

90页PPT看懂EBSD原理与应用!

上海交大博士退学,与女杰青导师互撕

投稿、合作,点击此处

在看吗👇

登录查看更多
1

相关内容

【ICML2020】持续图神经网络,Continuous Graph Neural Networks
专知会员服务
151+阅读 · 2020年6月28日
专知会员服务
126+阅读 · 2020年6月12日
【天津大学】风格线条画生成技术综述
专知会员服务
34+阅读 · 2020年4月26日
【北航】面向自然语言处理的预训练技术研究综述
专知会员服务
114+阅读 · 2020年4月23日
【中科院信工所】视听觉深度伪造检测技术研究综述
专知会员服务
43+阅读 · 2020年4月15日
【2019-26期】This Week in Extracellular Vesicles
外泌体之家
11+阅读 · 2019年6月28日
西工大、北航等被美国列入制裁“实体名单”
材料科学与工程
11+阅读 · 2019年5月25日
“科研圈”、领研网招聘实习生
科研圈
6+阅读 · 2019年3月5日
曹雪涛院士团队:刚发完Nature,又发一篇Cell
FCS 12(1) 文章 | 知识图谱综述
FCS
8+阅读 · 2018年3月12日
Heterogeneous Graph Transformer
Arxiv
27+阅读 · 2020年3月3日
dynnode2vec: Scalable Dynamic Network Embedding
Arxiv
15+阅读 · 2018年12月6日
Arxiv
24+阅读 · 2018年10月24日
Arxiv
27+阅读 · 2018年4月12日
VIP会员
Top
微信扫码咨询专知VIP会员