【ICIG2021】第十一届国际图象图形学学术会议疫情防控措施

2021 年 12 月 17 日 中国图象图形学学会CSIG
第十一届国际图象图形学学术会议(ICIG2021)将于12 月26日-28日在海口举办,为确保参会者安全,结合海南省当前疫情防控形势,大会组委会制定以下措施:
一、存在以下情形的人员,禁止参会
1.目前为新冠确诊病例、疑似病例、无症状感染者和尚在隔离观察期的密切接触者; 
2.报到前14天内有中高风险地区旅居史的人员;
3.报到前14天内与中高风险地区旅居史的人员有过接触的人员;
4.报到前14天内有境外旅居史的人员。
二、会议现场疫情防控措施
1. 会议中心入口处张贴有健康码、行程码,参会嘉宾扫码后,海南健康码为绿色、动态行程卡为绿色方可进入会议中心;
2. 会议中心入口处进行体温测量,参会嘉宾体温测量值低于37.3℃方可进入会议中心;
3. 进入会议中心需科学佩戴口罩;
4. 会议现场提供核酸采样点,所有参会人员需在会议中心入口处完成一次现场核酸采样。
5. 进入会场,座位间隔排开就坐。会议期间参会人员尽量保持1米以上社交距离。
6. 会议期间参会人员做好自我健康监测,如出现发热、咳嗽等身体不适情况,应立即报告会务组。
7. 会议要求在驻地酒店用餐,避免因个人原因外出就餐;会议提倡分餐制,原则采用自助餐;就餐前注意手卫生,用流动水、洗手液洗手;排队取餐时,配戴口罩,与邻近人员保持1米左右间隔取餐。
三、参会嘉宾入琼须提供下列信息
1.低风险地区:国家政务服务平台绿色防疫健康码和海南绿色健康码
(1)进入微信小程序“海南健康宝”,选择“健康码”。
(2)进入微信小程序“国家政务服务平台”,选择“防疫健康信息码”。
2.涉疫区:48小时内2次(间隔≥24小时)核酸检测阴性报告
(1)48小时的截止时间计算以计划起飞(发车、启航)时间为准。
(2)核酸检测时间以采样时间为准。如无法确定采样时间,则以核酸检测结果报告时间往前推6个小时为准。
(3)关于2次核酸检测阴性报告时间间隔≥24小时。如2次核酸检测时间间隔超过20小时,未超过24小时,须抵琼后在关口免费做1次核酸检测,采样后即可离开。2次核酸检测时间间隔小于20小时的,不予以办理登机(车、船)手续。
(4)如核酸检测报告仅有日期,没有具体采样时间,可凭计划起飞(发车、启航)前2天的核酸检测阴性报告登机,抵琼后关口再免费开展1次核酸检测,采样后即可离开。例如:航班起飞日期为10月3日,凭10月1日及2日核酸检测阴性报告登机。
(5)若航班经停、中转涉疫区按以下要求实施防控措施:
① 购票时航程提示航班有“经停”点,且经停机场所在城市(一般指地级市)为涉疫区城市,则从航班始发站登机的可正常通行,无需核酸报告。
② 购票时航程提示“中转”:即需换乘中转航班,如换乘属于涉疫区的航班抵琼,按涉疫区航班入琼管控政策,须 持48小时 2次(间隔≥24小时)核酸检测阴性报告办理乘机手续。

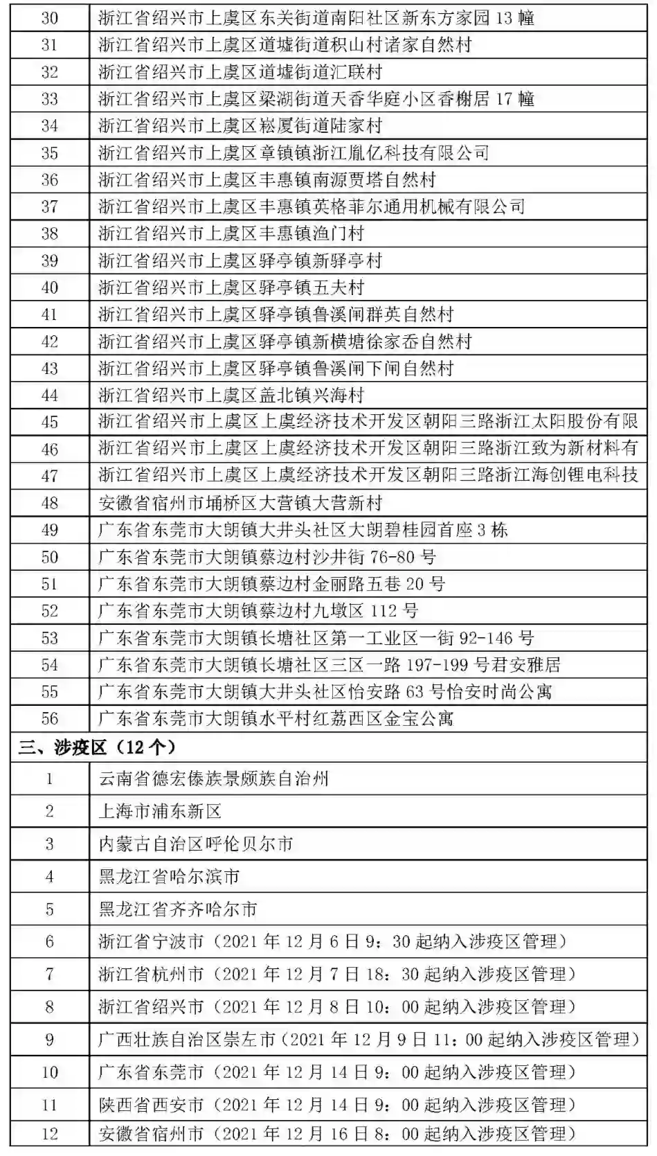
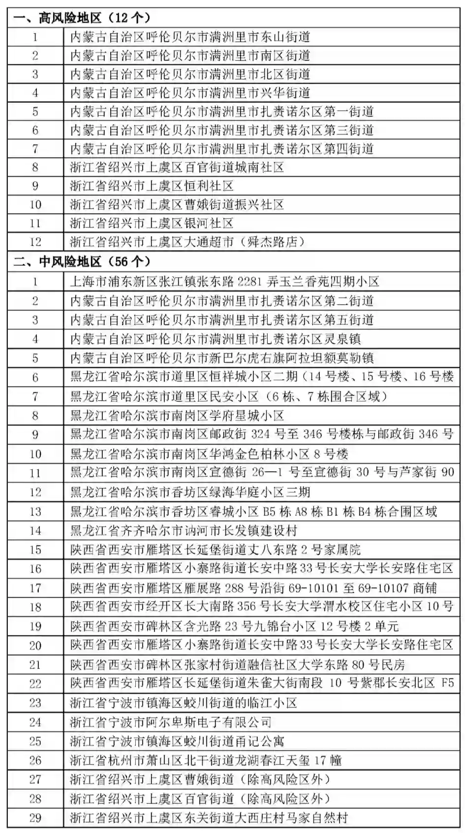
温馨提示:涉疫区列表请至海南省健康委员会官方网站查看:http://wst.hainan.gov.cn/swjw/rdzt/yqfk,请关注会议召开日期(12月26日)前的疫情实时动态更新。

附表:海南省新型冠状病毒肺炎疫情实时动态(截至2021年12月17日)

温馨提示: 请参会人员严格遵守疫情防控有关规定,及时查看海南省具体风险管控地区分类和防控措施(http://wst.hainan.gov.cn/swjw/rdzt/yqfk)确认是否符合参会要求,配合主办方“扫码、测温、 查证”,及时如实报告个人健康状况,如有异常请服从并配合主办方管理。

ICIG 2021组委会

2021年12月17日




中国图象图形学学会关于组织开展科技成果鉴定的通知

CSIG图像图形中国行承办方征集中

登录查看更多
0

相关内容

专知会员服务
20+阅读 · 2021年6月15日
专知会员服务
29+阅读 · 2020年3月6日
 第八届中国科技大学《计算机图形学》暑期课程课件
专知会员服务
62+阅读 · 2020年3月4日
2020图机器学习GNN的四大研究趋势,21篇论文下载
专知会员服务
136+阅读 · 2020年2月10日
广东疾控中心《新型冠状病毒感染防护》,65页pdf
专知会员服务
19+阅读 · 2020年1月26日
【ICIG2021】倒计时2天!会议报到注册、接送机、核酸检测小贴士请查收~
【ICIG2021】官宣!ICIG2021,再次重启!12月26-28日海口见!
中国图象图形学学会CSIG
0+阅读 · 2021年12月3日
【通知】关于第十一届国际图象图形学学术会议延期举办的通知
中国图象图形学学会CSIG
0+阅读 · 2021年11月17日
【ICIG2021】早鸟票倒计时3天丨不能错过ICIG2021的4大理由
中国图象图形学学会CSIG
0+阅读 · 2021年10月28日
【预告】第二届CSIG中国媒体取证与安全大会将于11月12-14日举办
中国图象图形学学会CSIG
1+阅读 · 2021年10月21日
【ICIG 2021】报名参会正在进行中,早鸟截止时间10月31日!欲报从速!
中国图象图形学学会CSIG
0+阅读 · 2021年10月18日
【ICIG2021】官宣!ICIG2021,如约重启!11月26-28日海口见!
中国图象图形学学会CSIG
0+阅读 · 2021年9月26日
【通知】关于第十一届国际图象图形学学术会议延期的通知
中国图象图形学学会CSIG
0+阅读 · 2021年7月30日
国家自然科学基金
6+阅读 · 2017年6月30日
国家自然科学基金
1+阅读 · 2016年12月31日
国家自然科学基金
6+阅读 · 2015年12月31日
国家自然科学基金
0+阅读 · 2014年12月31日
国家自然科学基金
0+阅读 · 2012年8月24日
国家自然科学基金
0+阅读 · 2012年4月30日
国家自然科学基金
0+阅读 · 2011年4月30日
国家自然科学基金
0+阅读 · 2010年12月31日
国家自然科学基金
0+阅读 · 2009年12月31日
国家自然科学基金
0+阅读 · 2008年12月31日
Simplicial Attention Networks
Arxiv
0+阅读 · 2022年4月20日
Arxiv
0+阅读 · 2022年4月17日
Identity-aware Graph Neural Networks
Arxiv
14+阅读 · 2021年1月25日
Arxiv
27+阅读 · 2020年6月19日
Arxiv
20+阅读 · 2019年11月23日
Arxiv
24+阅读 · 2018年10月24日
VIP会员
相关资讯
【ICIG2021】倒计时2天!会议报到注册、接送机、核酸检测小贴士请查收~
【ICIG2021】官宣!ICIG2021,再次重启!12月26-28日海口见!
中国图象图形学学会CSIG
0+阅读 · 2021年12月3日
【通知】关于第十一届国际图象图形学学术会议延期举办的通知
中国图象图形学学会CSIG
0+阅读 · 2021年11月17日
【ICIG2021】早鸟票倒计时3天丨不能错过ICIG2021的4大理由
中国图象图形学学会CSIG
0+阅读 · 2021年10月28日
【预告】第二届CSIG中国媒体取证与安全大会将于11月12-14日举办
中国图象图形学学会CSIG
1+阅读 · 2021年10月21日
【ICIG 2021】报名参会正在进行中,早鸟截止时间10月31日!欲报从速!
中国图象图形学学会CSIG
0+阅读 · 2021年10月18日
【ICIG2021】官宣!ICIG2021,如约重启!11月26-28日海口见!
中国图象图形学学会CSIG
0+阅读 · 2021年9月26日
【通知】关于第十一届国际图象图形学学术会议延期的通知
中国图象图形学学会CSIG
0+阅读 · 2021年7月30日
相关基金
国家自然科学基金
6+阅读 · 2017年6月30日
国家自然科学基金
1+阅读 · 2016年12月31日
国家自然科学基金
6+阅读 · 2015年12月31日
国家自然科学基金
0+阅读 · 2014年12月31日
国家自然科学基金
0+阅读 · 2012年8月24日
国家自然科学基金
0+阅读 · 2012年4月30日
国家自然科学基金
0+阅读 · 2011年4月30日
国家自然科学基金
0+阅读 · 2010年12月31日
国家自然科学基金
0+阅读 · 2009年12月31日
国家自然科学基金
0+阅读 · 2008年12月31日
相关论文
Simplicial Attention Networks
Arxiv
0+阅读 · 2022年4月20日
Arxiv
0+阅读 · 2022年4月17日
Identity-aware Graph Neural Networks
Arxiv
14+阅读 · 2021年1月25日
Arxiv
27+阅读 · 2020年6月19日
Arxiv
20+阅读 · 2019年11月23日
Arxiv
24+阅读 · 2018年10月24日
Top
微信扫码咨询专知VIP会员