一块屏幕改变命运?这个机会却让未来更近!

2018 年 12 月 19 日 人工智能前沿讲习班

想要改变命运,“一块屏幕”远远不够

“一块屏幕”刷屏背后,技术到底能否跨越鸿沟?

这块屏幕可能没有改变命运,但它可以

一块屏幕改变命运?这份技术却让未来更近

 

最近,有一块“屏幕”火了。

这块屏幕的一端,连接着成都市第七中学(以下称成都七中),一所号称中国最前列的“超级中学”:去年30多人被伯克利等国外名校录取,70多人考上清华北大,90%的人都能上一本。

而屏幕的另一端,是中国贫困地区的200多所高中,在那些考上一本的人数可能只是个位数的“远端”,教育是通往未来的唯一道路。

这两端好似“两条平行线”,却因为这块屏幕有了交集。而事实上,这块屏幕并不神秘。直播技术下的远程网络课程,让“远端”贫困地区的学生们,能够跟着屏幕里成都七中名师的课堂视频学习。

像是为那些也许是“井底”的人,打开了井盖,丢下了能让他们向上爬升的绳索。

开设直播班的网校负责人王红接对《冰点周刊》的记者表示,早在2002年,四川省就将远程教育作为了促进教育公平的重要举措,成都市教育局和成都七中都很下力气。

报道称,16年来,7.2万名“远端”学生跟成都七中的师生们一起度过了高中三年,其中88人考上了清华北大,大多数成功考取了本科。

仿佛正如那篇刷屏文章的标题所言:“这块屏幕可能改变命运”;同时,不少人也指出“科技一键消除教育不公平”,其实是一种一厢情愿的乐观,它掩盖了科技背后巨大的人力付出。

于是,人们开始了一场关于技术能否跨越知识鸿沟的讨论。

 

技术到底能否跨越鸿沟?


显然,成都七中和其他200多所贫困地区学校的教学差距折射出了现实教育中确实存在知识鸿沟的现象。

什么是知识鸿沟?简单来说,就是大众媒体对于知识的传播对社会整体都会带来知识量的增加,但是对于个体来说却并非均等的。

我们可以从网络、电视、自媒体等平台获取自己想要的知识,但是社会经济地位高的人其获得知识的速度远远大于经济地位低的人。对同一个信息的接受上,也存在着受教育程度高的人会比受教育程度低的人更快捷地获取知识。

成都七中的老师们在讲课的时候使用的素材和案例,都是最新、最科学的版本,而“远端”的课堂里也许还存在着老师教错基本知识的现象。这中间,网络远程教育直播技术成为落后地区用意提升自身教育资源的重要手段,并且卓有成效,在这个层面上,技术的确某种程度上消除了一定的知识鸿沟。

但事实上,在当下短视频快速发展的情况下,网络远程教育不需要多高级的技术支撑。在更大范围内,其实随着社会的快速发展,技术带来的革命远不止这些。

这两天,“首届中国医学影像AI大会”在上海召开,当医疗遇上人工智能,影像辅助诊断、电子病历、医疗大数据等智能医疗手段和技术的应用在国内各大医院初露锋芒。上海多家医院已经有了AI应用,尤其是在AI随访、AI读片、AI肿瘤诊断等方面。

人工智能在医疗方面的政策利好

中国临床肿瘤学会(CSCO)常务理事、秘书长江泽飞曾说:“我面临一个乳腺癌患者,10秒中就会想出患者的治疗方案,因为我的脑子里装着指南。如果是一个患者得了肺癌,或者是淋巴癌,我的智力肯定不够,即使我手里有十个指南也来不及看,这就需要人工智能。”

即使医疗人工智能还面临着许多发展瓶颈,但就我国人口老龄化、慢病高发等情况下,医疗AI产品作为医生助手至少提供了一种解决的可能性,能够让更多人享受优质的医疗服务。

事实上人工智能已经覆盖到我们的生活的各个方面,除了医疗,还有购物、出行等。从手机购物到无人驾驶,再到随处可见的智能监控、人脸识别、语言识别等,无一不是人工智能的产物。

 

人工智能领域人才或有百万缺口


人工智能的时代已经来临。

正如“一块屏幕”背后无法忽视的教育人力付出,人工智能的快速发展更离不开相关人才的努力。

如果你从事人工智能相关行业,比如机器学习、自然语言处理,视觉识别,语音识别等,或者出身知名高校实验室,那么在过去几年,你一定感到了市场对你的热捧。

今年的AI应届博士毕业生年薪已经涨到80万,去年这个数字是60万。也就是整整涨了60%。

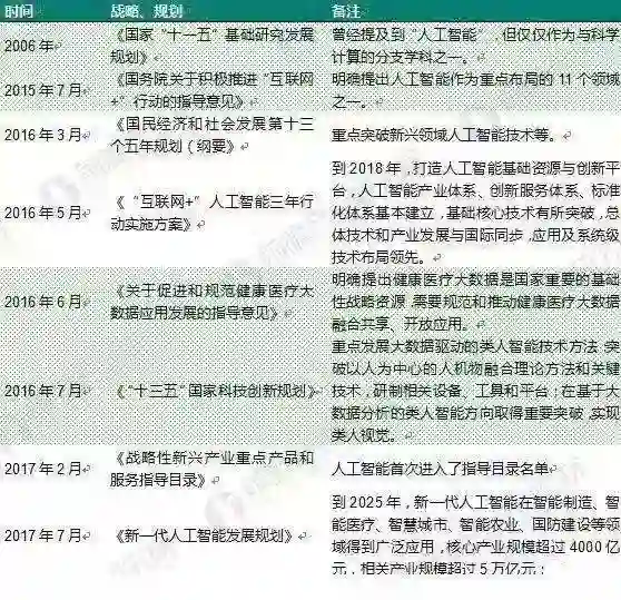
2017年7月,国务院印发《新一代人工智能发展规划》(以下简称《规划》),《规划》明确人工智能产业的战略目标:

到2020年,人工智能总体技术和应用与世界先进水平同步;

到2025年,人工智能基础理论实现重大突破,部分技术与应用达到世界领先水平;

到2030年,人工智能理论、技术与应用总体达到世界领先水平,成为世界主要人工智能创新中心。

然而,与政策的大力推进形成鲜明对比的是,人工智能领域的人才依然十分匮乏。《全球人工智能人才白皮书》数据显示,目前全球 AI 领域人才约 30 万,而市场需求却已超百万。

 “我们招人很痛苦。”谈及人工智能领域人才的招聘,一位做教育业务负责人钟永无奈地说道,一般只能招聘人工智能相关学科的求职者,后续通过内部培训的方式培养人才。

 

急功近利者难改命运


人工智能的人才缺口让年轻人看到了未来的希望。但面对高薪技术的学习门槛,不少人望而却步。很多人工智能学习者,急需那一根向上攀爬的绳子。

目前,市场上有很多人工智能技术培训,一些人希望能通过短暂学习,进而达到求职或者转行的目的。

但是,这种急功近利的培养方式,往往达不到企业的要求。

这是因为,普通培训机构难以聘请到真正的牛人做讲师;即使一些在线教育机构录制了名师的教学视频,实际上也只是有多媒体教材的“自学”,学员往往需要花费更多的时间和资源摸索尝试,结果还可能走错了路。

而企业真正需要的人才是对机器学习算法既知其然,又知其所以然的工程师,绝不是只会调用函数库的“调参工”。

「人工智能前沿实战班」直击当前AI人才培养的痛点,课程采取项目制实战演练+线下小班教学+一线科学家授课,在课程设置、师资配备、教学方法等方面全面秒杀市场上泛滥的普通AI培训课程,培养社会急需的人工智能技术人才。

更值得一提的是,为了鼓励人才进入人工智能前沿实战的队伍中,实战班决定设立全额奖学金,拿出8999元资助一名基础好、学习卓有成效的在校学生

比起开头的“那块屏幕”,实打实吸收到的知识才是改变命运的途径,让你和未来的距离更近。获取全额奖学金,你只需要以下四步:

 

第一步:将你的个人简历发到邮箱inquiry@mustedu.cn。

第二步:再邮件中陈述申请理由。

第三步:等候通知。

 

首期实战班聚焦“目标检测”,将于12月29日在北京与您见面。

目标检测是很多计算机视觉任务的基础,不论我们需要实现图像与文字的交互还是需要识别精细类别,它都提供了可靠的信息。

图像分类、检测及分割是计算机视觉领域的三大任务。

图像分类任务关心整体,给出的是整张图片的内容描述,而检测则关注特定的物体目标,要求同时获得这一目标的类别信息和位置信息。

目标检测也是目前实际应用最多的AI技术,智能监控、交互式虚拟现实、高级人机交互、动作分析、自主导航、机器人视觉等,都离不开目标检测技术。

本期课程采取线下小班教学形式,最小化学习负担,最大化实战效果,带领学员不走弯路不踩坑,快速突进实战目标,并直接跟进这一领域最先进的前沿技术。

想要一毕业就年薪80万,想要站在未来最前沿的风口上改变命运,实现自己,就赶紧加入「人工智能前沿实战班」吧!还有机会获得奖学金哦~~


登录查看更多
0

相关内容

人工智能(Artificial Intelligence, AI )是研究、开发用于模拟、延伸和扩展人的智能的理论、方法、技术及应用系统的一门新的技术科学。 人工智能是计算机科学的一个分支。
专知会员服务
148+阅读 · 2020年6月15日
Python数据分析:过去、现在和未来,52页ppt
专知会员服务
103+阅读 · 2020年3月9日
《代码整洁之道》:5大基本要点
专知会员服务
50+阅读 · 2020年3月3日
新时期我国信息技术产业的发展
专知会员服务
71+阅读 · 2020年1月18日
报告 | 2020中国5G经济报告,100页pdf
专知会员服务
98+阅读 · 2019年12月29日
速看|Python 拯救你的人生颓
机器学习算法与Python学习
4+阅读 · 2018年3月16日
关于孩子的未来,汪涵和李锐想告诉你这些......
三联生活周刊
6+阅读 · 2017年10月28日
嘿,这是本应属于你的“红包”!
腾讯
3+阅读 · 2017年7月13日
Arxiv
16+阅读 · 2018年2月7日
VIP会员
相关VIP内容
专知会员服务
148+阅读 · 2020年6月15日
Python数据分析:过去、现在和未来,52页ppt
专知会员服务
103+阅读 · 2020年3月9日
《代码整洁之道》:5大基本要点
专知会员服务
50+阅读 · 2020年3月3日
新时期我国信息技术产业的发展
专知会员服务
71+阅读 · 2020年1月18日
报告 | 2020中国5G经济报告,100页pdf
专知会员服务
98+阅读 · 2019年12月29日
Top
微信扫码咨询专知VIP会员