斗鱼永久封停乔碧萝直播间;美联储降息25基点,为10年来首次;小红书官方确认App下架 | 邦早报

2019 年 8 月 1 日 创业邦杂志

点此收听更多音频版早报



大公司&大事件

 

【小红书官方确认App下架,已全面启动内容整改】8月1日凌晨,小红书公司就App在各大应用市场下架一事在官方微博发表声明,声明称小红书已对站内内容启动全面排查、整改,深入自查自纠,积极配合有关部门,促进互联网环境的优化与提升。



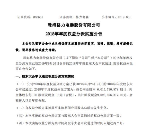
【格力电器将实施年度分红,共计派发现金超90亿元】7月31日,格力电器发布最新分红公告称,公司即将实施2018年年度权益分派,按照公司总股本向股东每10股派现15元(含税),共计派发现金90.2亿元。2018年度权益分派股权登记日为8 月5日,除权除息日为8月6日。



【斗鱼:“萝莉变大妈”系自主策划炒作,已永久封停主播】 斗鱼直播平台通过官方微博发布关于主播“萝莉变大妈”事件处理公告称,经平台调查核实,该事件系主播“乔碧萝殿下”自主策划、刻意炒作。即日起永久封停主播“乔碧萝殿下”直播间,下架所有相关视频,并关闭主播个人鱼吧。


【谷歌公布6个重大iOS漏洞:可通过iMessage发动攻击】 据美媒ZDNet报道,谷歌旗下安全团队Project Zero的两名成员公布了影响iOS系统的6个“无交互”安全漏洞中5个的详细信息和演示用攻击代码。这6个“无交互”安全漏洞可通过iMessage客户端发动攻击。此前,苹果发布了iOS 12.4版,修复了这6个安全漏洞,其中一个“无交互”漏洞的细节并未公布,因为iOS 12.4补丁还没有完全解决问题。(新浪科技)

 
【罗永浩再次出质锤子科技(北京)股份有限公司股权】 7月30日,锤子科技(北京)股份有限公司再度新增6条股权出质信息,出质人为罗永浩,他将自己的股权分别出质给荣益电子(昆山)有限公司、深圳市以琳劳务派遣有限公司、上海金儒传动科技有限公司、深圳市恒盛通科技有限公司、天津华维诺电子有限公司和北京博酷科技有限公司。这已经是今年以来锤子科技第35条股权出质信息。(天眼查)



 

【暴风集团回复关注函:实控人冯鑫先生因涉嫌对非国家工作人员行贿】暴风集团7月31日晚间回复深交所关注函称,根据《拘留通知书》,公司实际控制人冯鑫因涉嫌对非国家工作人员行贿,被公安机关拘留。经核查,公司目前未收到针对公司的调查通知,该事项目前不涉嫌单位犯罪,尚未知是否与公司有关。该事项尚待进一步调查。(腾讯科技)

         


海底捞与饿了么合作,首次推出第三方外卖业务近日,海底捞正式与饿了么合作推出第三方外卖业务,这是海底捞首次与本地生活服务平台合作推出第三方外卖业务。此外,双方还将在大数据、会员体系、数字化营销以及餐盒改造等方面进行深度合作。



【消息称张旭豪加盟元璟资本】当前张旭豪没有选择创业,而是从事投资事业。消息人士透露称,张旭豪在自己看项目,投资业务与元璟资本深度相关。元璟资本方面证实,目前张旭豪已经是机构的Venture Partner(投资合伙人),正式身份是机构的专职顾问。饿了么公关团队对此回复称:“你所说的情况我们并不了解。”去年阿里收购饿了么,张旭豪被任命为张勇的新零售特别助理。(Tech星球)


 
【中国移动组织架构大调整】 记者从中国移动多位内部人士处获悉,中国移动政企分公司拆分将落地,分拆后中国移动在全国的政企业务将呈现“一总二横三纵”格局,一总为集团政企事业部;二横包括中移物联网有限公司、苏州研发中心(中移苏州软件技术有限公司);三纵包括中移上海产业研究院、中移成都产业研究院、中移雄安产业研究院。(每日经济新闻)
 

【华为宣布计划增加英国研发人员及支出】 华为全球政府事务总裁张建岗本周二在伦敦举行的新闻发布会上表示,将增加在英国的研发人员和研发支出。此外,他还表示,“我们的投资承诺和我们在英国的持续市场参与将不会改变。我们不仅致力于英国5G的发展,同时也将积极推动当地市场光纤网络的部署。”(C114通信网)

 
【特斯拉承诺上海工厂2023年起纳税22.3亿元,否则归还土地】 7月30日消息,特斯拉在最新提交的监管报告中披露,根据与上海市政府签订的租约条款,特斯拉上海工厂从2023年年底开始必须每年缴纳22.3亿元(约合3.23亿美元)的税收,否则必须归还这块土地。(腾讯科技)


QuestMobile:微信小程序总体用户量7亿,MAU超500万小程序达180个QuestMobile发布的《小程序2019半年报告》显示,截至2019年6月,有8家平台推出了小程序,其中,微信小程序总体用户量7亿;2019年6月,MAU超过500万的小程序达到180个,人均使用4.9类、月均42.6次。其中,生活服务、移动购物、手机游戏领域位居MAU Top 3,用户量分别达到5.28亿、4.32亿、3.48亿。



快手7月份平均每天封禁账号约898个快手发布2019年7月份对违规用户及内容的处罚情况通报:平均每天清理违规短视频内容约1882条,平均每天处置违规直播间约907个,平均每天关闭账号直播权限约56个,平均每天处置有效视频类举报约 886 条,平均每天处置直播类有效举报约479个,平均每天封禁账号约898个。


 
【基因编辑技术将首次应用人体测试 据外媒报道,美国将进行首项在人体内部测试CRISPR基因编辑技术的研究,这项研究计划使用CRISPR来治疗导致失明的遗传性眼部疾病。患有这种疾病的人有一种影响视网膜功能的基因突变。(新浪科技)
 

【微信公众平台上线“常读用户”分析功能,可查询用户年龄等数据】 微信公众平台近日上线“常读用户”数据分析功能,可查询用户年龄、细化地域分布等。从操作上看,运营方登陆微信公众平台,点击用户分析—常读用户分析,即可看到性别、年龄、城市、终端等细分数据。(腾讯科技)
 
 


财报速览


通用电气第二季度营收288亿美元,分析师预估287亿美元 通用电气第二季度调整后每股收益17美分,上年19美分,分析师预估12美分(区间10美分至13美分)。第二季度营收288亿美元,分析师预估287亿美元(区间275.5亿美元至301.4亿美元)。(彭博)



【Spotify第二季度净亏损8470万美元 亏损幅度收窄】据外媒报道,Spotify周三盘前发布了该公司截至2019年6月30日的第二季度财报。财报显示,Spotify第二季度总营收为16.67亿欧元(约合18.58亿美元),同比增长31%;净亏损为7600万欧元(约合8470万美元),亏损幅度较去年同期的净亏损3.94亿欧元有所收窄。(腾讯科技)



高通第三财季净利润21亿美元 同比增长79% 据外媒报道,高通周三发布了该公司截至2019年6月30日的2019财年第三财季财报。财报显示,高通第三财季营收为96亿美元,比去年同期的56亿美元增长73%;净利润为21亿美元,比去年同期的12亿美元增长79%。


与创投有关的宏观新闻


【美联储十年来首次降息,美股应声急跌】 8月1日凌晨两点,美联储宣布降息25个基点,将联邦基金利率目标区间下调至2.00%-2.25%,符合市场预期。这是美联储自2008年12月以来首次降息。面对美联储降息,美国股市却应声下跌,三大指数收盘皆杀跌超过1%。标普500下跌1.09%,道指下跌1.23%,纳指下跌1.19%。



【北京市交通委:9家共享单车平台 4家将退出或整改】7月31日,北京市交通委发布了《关于互联网租赁自行车行业2019年上半年运营管理监督情况的公示》。根据公示,截至目前,在北京市运营的互联网租赁自行车企业共9家,4家将主动退出运营或加快整改。



【OPPO发布手游大数据报告:60后为“氪金”主力】OPPO发布手游大数据报告,调查显示OPPO用户每人每天平均游戏时间18.5分钟,超过七成玩家每天游戏时间在20分钟以内。00后日均游戏时间不到半小时, 60后玩家人均游戏时间近20分钟,人均充值金是00后的三倍。在游戏排行榜上,《王者荣耀》、《和平精英》、《开心消消乐》占据top3的位置。


 
【腾讯上半年科技金融安全报告:超50%P2P平台风险降低】 7月31日,腾讯安全联合第一财经发布了《2019上半年科技金融安全报告》,报告显示,超50%P2P网贷平台风险降低,非法集资涉案金额同比增长97.2%;金融风控恶意请求达千万量级,疑似赌博风险占比达56%;安全基线攻击占比六成,百G以上超大流量DDoS攻击增势明显。(腾讯科技)

 
【非公经济人士优秀建设者名单公示:雷军、丁磊、陶华碧等入选】 7月31日,市场监管总局网站公示第五届全国非公有制经济人士优秀中国特色社会主义事业建设者人选名单。小米集团董事长兼首席执行官雷军、网易(杭州)网络有限公司首席执行官丁磊、贵阳南明老干妈风味食品有限责任公司董事长陶华碧等入选。(中新经纬)

 
【Counterpoint公布2019Q2全球智能手机出货量:三星、华为、苹果前三】 Counterpoint数据显示,2019年第二季度全球智能手机出货量为3.6亿台,同比下降1.2%,其中三星(7660万台)、华为(5670万台)、苹果(3640万台)、小米(3230万台)、OPPO(2970万台)、vivo(2700万台)排名出货量前六,此外,realme以470万台的出货量跻身全球出货量前十。



 

广电总局:拟8月份起不得播出娱乐性较强的古装剧、偶像剧近日,国家广播电视总局电视剧司发布了《关于做好庆祝新中国成立70周年电视剧展播工作的通知》。根据通知,总局拟于8月份开始重点电视剧“百日展播”活动,向新中国成立70周年献礼。展播活动遴选86部剧目,供全国各级电视台尤其是各省级卫视自8月起选购播出。《通知》要求在展播期间不得播出娱乐性较强的古装剧、偶像剧,确保播出剧目与宣传期整体氛围相协调。



吸睛新产品



【微信支付将推出刷脸支付产品:首款双面屏】 腾讯公司微信事业群副总裁耿志军透露,微信支付将在8月推出刷脸支付硬件设备“青蛙Pro”,在业内率先推出双面屏,青蛙Pro将支持微信卡包、小程序等。此外,他还表示,微信支付不再只为追求“KPI”。(快科技)
 
 
库克:苹果拟于八月份推出信用卡 7月31日消息,据外媒报道,苹果首席执行官蒂姆·库克(Tim Cook)于当地时间周二在该公司第三财季财报电话会议上表示,苹果信用卡Apple Card将于8月份推出。


传Facebook将推类似机顶盒设备:可用电视打视频电话 The Information援引知情人士消息称,Facebook准备在今年秋季推出一款能与电视配套的设备,代号为“Catalina”,可以打视频电话,还能播放视频流。这款设备和Apple TV等机顶盒一样,将配备实体遥控,还会有视频流媒体服务。(新浪科技)

言论


黄章:当初并未拒绝雷军10亿投资,答应时他已决定做手机 魅族科技创始人、魅族集团董事长兼CEO黄章在魅族社区中表示,“关于我和雷军有自媒体说我不舍得股份,实际上雷军当初希望魅族作价10亿,他投30%我并没有完全拒绝,只是我正式答应他的时候他说他已经决定自己做一个软件公司,期间他安排林斌和黎万强分别拜访我了解做手机情况和思路,我一直都没有发觉他原来要做手机。”(三言财经)


科技投资人库班:Facebook推出加密货币十分危险 据外媒报道,美国著名科技投资人、亿万富翁马克·库班在最接受采访时称,Facebook推出Libra和进军加密货币十分危险。他表示,“当你成为像Facebook这样的公司,拥有像它那样大的权力、杠杆和财政资源,就会把触角伸到那些货币和政府都不那么稳定的国家,这可能会造成一些问题,甚至可能会导致人们死亡。”(腾讯科技)


又有哪些公司融资了?


昨日早报回顾    《哪吒》5天票房破11亿,光线传媒入账超2亿;用户可修改花呗还款日;华为上半年营收4013亿丨邦早报



MORE | 更多原创文章


 继茶饮后,瑞幸咖啡又要卖衣服了?| 邦眼

 快被遗忘的papi酱: 批量制造网红却只有她自己

《哪吒》冲击20亿票房,中国动画版“封神宇宙”就此开启?

● 1年营收10亿的小霸王游戏机,全球销量超2000万的甲壳虫...那些曾经很火但消失了的品牌 | 邦TOP


登录查看更多
0

相关内容

中国科学院院士,中科院上海分院副院长。发现了内源性钠钾泵激动剂等新的痛觉信息调控系统,为临床镇痛及药物研发提供了新的理论基础。发现了伤害性感受神经元中阿片受体亚型间的相互作用,及其与吗啡镇痛耐受的相关性,拓展了受体复合体功能及药物研究方向。发现了成纤维细胞生长因子13(FGF13)通过稳定微管调控神经元和大脑的发育,阐明了FGF13基因缺陷造成智力障碍的机理。曾获何梁何利科学与技术进步奖、中国青年科技奖等。
【微众银行】联邦学习白皮书_v2.0,48页pdf,
专知会员服务
170+阅读 · 2020年4月26日
专知会员服务
29+阅读 · 2020年3月6日
广东疾控中心《新型冠状病毒感染防护》,65页pdf
专知会员服务
19+阅读 · 2020年1月26日
奔驰女车主同意和解,舆情分析全事件
THU数据派
10+阅读 · 2019年4月17日
华为和其“公关危机”下的5G发布会
1号机器人网
7+阅读 · 2019年1月27日
排查中国千人计划学者,美对华科技限制再次升级
算法与数学之美
6+阅读 · 2018年9月19日
刘强东清明节回湖南湘潭认祖,带给乡亲100亿“小礼物”
中国企业家杂志
7+阅读 · 2018年4月7日
中国平安股价持续大涨背后
凤凰财经
5+阅读 · 2017年9月13日
Attend More Times for Image Captioning
Arxiv
6+阅读 · 2018年12月8日
Text classification using capsules
Arxiv
5+阅读 · 2018年8月12日
Arxiv
4+阅读 · 2018年1月15日
Arxiv
4+阅读 · 2017年11月4日
VIP会员
相关VIP内容
【微众银行】联邦学习白皮书_v2.0,48页pdf,
专知会员服务
170+阅读 · 2020年4月26日
专知会员服务
29+阅读 · 2020年3月6日
广东疾控中心《新型冠状病毒感染防护》,65页pdf
专知会员服务
19+阅读 · 2020年1月26日
Top
微信扫码咨询专知VIP会员