第21周收录246起融资,文创领域迎来新的投资热潮丨潜在周报

2018 年 6 月 4 日 商业价值


掌握本周资本流向,看潜在投资家。本周钛媒体Pro全球创投数据库TMTBase总计收录国内外收录投融资事件有235起。其中国内93起,国外143起。本文为简版,详细版国外融资一览全文,成为钛媒体专业用户查看。

01


国内简况

国内本周投融资一览


本周钛媒体Pro全球创投数据库TMTBase总计收录国内投融资事件有85起。


智能手机自主研发移动公司「小米」获100亿美元IPO融资,涉及的金额较大。


本周企业服务领域收录的投融资事件最多,共收录37起投融资事件,包括……


文创领域本周迎来新一轮投资热潮,共收录了17起投融资事件,其中……


教育、医疗健康、金融、硬件领域本周也各有将近10起投融资事件披露,其中……


其他领域分布较少,分别是:……


轮次上看,种子天使轮19起,占比……


地域上看,北京23起,占比……


过亿元融资事件11起,占比……

02


国内融资详情 


电商


SEE小电铺获数千万人民币C+轮融资


前海方舟,红杉资本中国,IDG资本,晨兴资本,贝塔斯曼亚洲投资基金,丹合资本投资。小电铺以小程序为辅助工具,针对微信生态中自媒体的电商变现需求,提供上游供应链、物流仓储、基于内容的商品运营等服务。


教育


慧科集团获D轮融资


泛海控股投资。慧科集团成立于2010年8月,是中国高等教育和职业教育综合服务平台,专注于利用创新教育理念和技术进行人才培养,旗下拥有慧科教育、高校邦、开课吧、慧科培优、慧科资本、慧科研究院等品牌。


七天教育获B轮融资


歌斐资产,万融时代资本投资。安徽七天教育科技有限公司成立于2013年,作为一家高科技互联网公司,专注低成本、高质量教育数据存储、分析和应用,以网络学习空间为基本元素,为教师、学生和家长提供数据专注和网络互动服务。同时在图像识别、分布式计算、云存储和分布式大规模数据采集等领域也拥有自主知识产权产品。


Puxin获30000万美元IPO融资


投资方未透露。普信致力于为高成长性人群、大众富裕阶层和高净值客户提供全方位、多层次、个性化的综合性咨询服务。通过深研宏观经济、投资行业等发展态势,前瞻未来发展趋势,向客户发布专业分析报告;通过深入了解客户基本财务状况,揭示投资风险,普及相关法律法规知识,提供专业性建议。为助力客户实现家庭财富的增长起到保驾护航的作用。


英盼科技获数百万人民币种子轮融资


知初资本投资。英盼教育,针对二三线城市的孩子,为幼儿园开设外教小班课。课程采用双师教育,由外教进行上课,幼儿园老师当助教,协助课程纪律。通过与幼儿园合作,该公司可以根据不同情况制定差异化的定价,一年学费只有3000~5000元不等,定位于50%~60%中等收入家庭的用户。


牛牛成长获千万级人民币Pre-A轮融资


盈动资本投资。牛牛成长采用了互联网的“共享”模式,来解决体育教育行业的效率问题。由家长发起课程,一旦活动达到预期人数,会基于LBS信息将订单发给附近的教练,由教练选择是否「接单」;在「招生」环节,家长会将课程信息基于小程序在群组以链接的方式进行分享拼课,通过这种方式,牛牛成长的客单价较同类青训课程降低了50%;最后「场地」做为模式中最核心的一个环节,除了平台自己提供的常规场地外,发起课程的家长还能够自己在小程序内填入合适的场地,从而扩大了场地库的数量。


顶上英语获数千万人民币A+轮融资


梧桐树资本,创新工场投资。顶上英语专注于10-18岁青少年的留学英语和能力英语,是国内首家主打“在线小班课”的留学语培机构,推出了托福、SSAT、SAT、ACT、雅思等留学英语课程,并拥有自主开发的全套在线测评、模考、作业和课程管理等系统。


金融


ContentBox获天使轮融资


沈波投资。ContentBox 即将发布的一系列以区块链为基础的解决方案,链接了共享的内容池和共享的用户池并提供一站式的支付平台。ContentBox 的核心功能包括跨应用的安全多方支付系统BOX Payout,跨平台的统一的身份认证系统BOX Passport,以及为独立出版商和应用开发者提供的一站式内容管理解决工具BOX Unpack。


Hashgard获数千万美元战略投资


峰瑞资本,分布式资本,回向基金,Scry.Info基金会,BKFUND,Node Capital投资。「Hashgard」今年3月成立,是一个分布式的资产管理协议,也是一条垂直于数字资产管理领域的底层公链,将包括数据上链、资产管理自治组织、为资管定制的智能合约体系等功能,为数字资产基金的发行、管理、托管、清结算、审计等服务流程提供解决方案。


起帆投资获1.39亿人民币战略投资融资


东方银星投资。起帆投资成立于2013年7月29日,主营业务为对外投资,目前旗下主要资产为城开实业,城开实业主要从事土地开发整理业务,其控股子公司城开置业主要从事房地产开发业务。


瑞博恩汽车金融获A轮融资


洪泰基金Aplus投资。该公司成立于2016年1月,作为一家汽车金融领域的独资公司,其在16年12月份启动瑞博恩二手车金融资产获取平台,该平台主要功能为:聚焦二手车消费金融资产规模获取的线下和线上服务平台体系;阶段调整二手车资产规模配置,确保资产生产平台盈利能力和高速发展基础;协同主机厂4S店建立二手车车源资产系统服务体系。


安邦保险以355.92亿人民币收购世纪证券


安邦保险投资。世纪证券的牌照价值亦值得关注。据披露,世纪证券目前的经营范围包括,证券经纪;证券投资咨询;与证券交易、证券投资活动有关的财务顾问;证券承销与保荐;证券自营;证券资产管理;证券投资基金代销;融资融券;代销金融产品。


银多网获6000万人民币B+轮融资


美利金融,买单侠,聚秀资本投资。银多网成立于2014年,公司总部位于黑龙江哈尔滨,公司对于监管要求的银行存管、信息披露、三级等保认证、电子签章、律所合作等,银多网积极遵守、时刻践行。

BitoEX获1000万美元天使轮融资

投资方未透露。今年三月,BitoEX公司推出了国际数字资产交易所BitoPro,并计划在不久的将来推出加密货币兑换和加密货币与法定货币兑换服务,帮助用户用更先进、更成熟的方式管理自己的数字资产。


溯源链获500万美元A轮融资


节点资本,Hyper Fund投资。矩阵元(JUZIX),是全球分布式账本技术的领导厂商,致力于在数字化时代提供分布式数据交换及协同计算服务。为数据的流动提供全方位的治理服务,让数据交换与协同更加简单、安全、高效。


企业服务


周同科技获2000万人民币A轮融资


宣亚国际投资。创建于2016年的周同科技,是一家专注于视频人工智能技术与应用解决方案的创新企业。基于其先进的视频AI技术,周同科技目前为视频行业的各个利益相关方提供了多种价值的解决方案,基本上涵盖了主要的视频商业化运营场景。


云思创智获天使轮融资


基石资本,达晨创投投资。云思创智致力于基于深度学习技术与行业大数据的语义理解研究,自主研发基于深度学习的智能产品体系,提供从算法构建,模型训练,推理验证,应用发布等全栈式算法服务,形成面向各行业非结构化数据的智能应用解决方案。


宇树科技获天使轮融资


深圳安创科技投资管理有限公司,宾阖投资。宇树科技成立于2016年,该公司主要从事机电技术、控制技术,研发生产高运动性能机器人。作为一名四足机器人与动力系统部件研发商,公司主要研发四足机器人移动平台以及相关动力系统部件,而这项技术基本原理是利用摆动曲柄滑块机构,把减速电机的旋转运动转换为驱动腿迈步的往复摆动运动,再利用简单连杆结构控制四条腿模拟动物的步态规律进行爬行运动。


乐幻科技获过千万人民币天使轮融资


贝尔科教投资。深圳市乐幻索尔科技有限公司是一家以创客教育为导向的创新型机器人公司。一直专注于机器人产品的研发、机器人课程体系的设计、创客师资的培训和创客空间的建设。


中诚信征信获4.5亿人民币A+轮融资


和聚百川,丹华资本,博裕资本,三峡资本,万世资本,中信资本,高瓴资本,心元资本投资。中诚信征信的服务领域广泛,包括传统金融机构、政府机构、互联网金融公司、互联网保险公司、行业协会、学术单位、事务所等。


启玄科技获千万级人民币天使轮融资


松禾资本投资。启玄科技致力于柔性机器人科技,团队已在该领域耕耘十年,成员毕业于哈尔滨工业大学、香港科技大学、中国科技大学、北京大学、成都电子科技大学、武汉大学等高校。


超脑链获数千万人民币天使轮融资


晨兴资本,德鼎创新基金,洪泰基金投资。超脑链Ultrain希望通过整合区块链、AI和IOT设备,结合自身基于共识、智能合约等领域的积累与自主知识产权,想成为区块链应用开发者真正的支持者,做为区块链技术和实体经济结合的重要底层技术基础设施,推动可编程商业社会的早日到来。


合租派获Pre-A轮融资


阿米巴资本投资。合租趣是一个帮助年轻人找到合租房源、匹配高质量室友的租房交易平台。除此之外,合租趣还为签约用户提供各项租后服务,如引入第三方的家具家电租赁、搬家保洁等生活类服务。


白租获数百万美元Pre-A轮融资


创世伙伴资本投资。白租定位为全品类租赁平台,要求入驻的商家必须有正规的营业执照、基本的运营能力、以及足够的货源。


优迅科技获数千万人民币天使轮融资


众海投资。优迅科技是一家集研发、生产和销售为一体,为下游光模块厂商提供核心光器件的企业,致力于打造中国领先的高端光通信和数据中心使用的核心光器件。


凌宇智控获1000万美元A轮融资


蓝驰创投,莲花资本投资。NOLO VR 成立于2015 年,是一家个人VR 设备厂商。


厨芯获数亿人民币A轮融资


真格基金,源码资本投资。厨芯是一家通过给连锁餐饮品牌门店提供智能洗碗机、物联网工具等软硬件设备,切入商业厨房领域的公司。其业务模式是给大型连锁餐厅提供性价比较高的智能洗碗机及其他配套的租赁服务,将洗碗流程标准且高效化。


联方云天获3000万人民币A+轮融资


金沙江联合资本投资。联方云天是一家为数据中心提供分布式UPS系统的科技公司,其解决方案主要由“分布式UPS设备”和“能源管理平台”组成。分布式UPS设备为IT设备提供持续的供电,能源管理系统对主要针对分布式供电系统设备提供能耗管理、储能管理、能源调度、数据挖掘以及自动巡检。


云盯获数千万人民币战略投资融资


上海汇纳信息科技股份有限公司投资。“盯盯科技”的定位是将视频大数据应用在零售门店,其核心产品叫“云盯”,主要有四个模块——可视化管理、顾客分析、远程协同以及安全云防护。


美团收购别样红云PMS


美团投资。上海别样红信息技术有限公司成立于2013年5月,是一家酒店云PMS服务提供商,致力于打造新一代SaaS+PaaS酒店互联网开放平台,连接一切软件、硬件和服务。别样红公司也是首家将互联网思想成功应用于酒店行业的技术公司。


发网获3.7亿人民币C轮融资


投资方未透露。创立于2006年的发网物流经历了13年的发展历程,从国内电子商务仓配行业到基于物流IT系统,为品牌商和零售商提供仓储管理、订单履行、配送管理的一体化物流服务。


它说信息获数千万人民币Pre-A轮融资


第十区VRAR孵化基金,清研新一代人工智能产业基金,碚曦投资协作体投资。它说(英文名TouchVirtual)是一家以打造ARVR营销平台为目标的公司。面对纷繁复杂的VR、AR营销素材,它说将大量使用工具化平台来进行内容的制作和获取,建立聚集大量的企业客户及平台资源、企业的独立数据库,而这些数据将对企业客户具有巨大的决策价值。


嘟嘟科技获千万级人民币A轮融资


壹号资本投资。嘟嘟科技成立于2015 年,是一家为三四线及以下的城市生活类公众号提供SaaS 及周边服务的公司。嘟嘟科技主要解决的是这些城市的线下吃喝玩乐问题,帮助地方公众号进行升级,聚合他们的流量进行变现。其主要业务分为三块:嘟嘟微生活、新媒体及微聚。


钛盒获千万级人民币A轮融资


哈雷中国,明韵投资。钛盒是一家研发物联网智能包装盒的创业公司,主要服务B端客户,为企业订制用于产品运输的智能包装盒,钛盒装置了物联网芯片、电子屏幕和钛云操作系统,箱体采用高分子材料,可循环利用、防震防摔和定制规格,计划由钛盒统一回收。


鲜果丛林获500万人民币天使轮融资


精一天使公社投资。鲜果丛林公司成立于2017年3月,是一家集新鲜水果采购、物流、仓储、保鲜急冻、商业高智能自动贩售设备研发和生产、互联网产品研发及运营、零售等全产业链业务为一身的平台型企业。


硅丽设计获天使轮融资


鼎聚投资,帮实资本投资。杭州硅丽工业设计公司成立于2016年3月10日,现拥有有产品设计部、平面设计部,新媒体运营部三个日常事务执行部门,目前自主运营三个品牌、跨越创意产品及高端滋补品,围绕着对25-40岁一线白领新女性的深刻调研、挖掘、数据积累、研发及新媒体资讯与线上线下营销策划、资源整合。


瑞派宠物获3.5亿人民币战略投资融资


Goldman Sachs高盛(国外)投资。瑞派宠物,是专门从事宠物连锁医院运营和管理的大型连锁机构,瑞派致力于打造中国宠物医院连锁第一品牌。不仅拥有国内一流的专家、技术及研发团队,同时拥有领先于同业的管理经验、国际领先水平的诊疗设备以及标准化、专业化、现代化的培训服务体系。


猫殿下获千万级人民币Pre-A轮融资


源星资本,挑战者资本投资。Cature小壳的首个子品牌“猫殿下”,将领先的工业木纤维技术用于宠物,为铲屎官提供了高端原木结团猫砂,完美实现了“强除臭、无粉尘、轻”的特点,上线8个月来,团队依旧保持每月升级一次的节奏对产品技术进行改进,不断完善产品体验。


Onecup数千万元人民币A轮融资


今日资本投资。Onecup这一品牌成立于2014年初,品牌经历了3年的蛰伏期来研发、打磨产品,于2017年9月份正式上线售卖。Onecup的主要产品是一款胶囊饮品机,配合公司自制胶囊,可以制作豆浆、咖啡、奶茶三个大类20多款饮品。


摩力橙获2000万人民币Pre-A轮融资


投资方未透露。魔力橙成立于2018年3月,该公司以在电影院、高铁等地设置按摩椅设备为切入点,提供共享经济一站式服务。其中包括后端服务,涉及的领域包括个人健康数据管理、社群社交、会员服务及通用积分消费服务平台等。


鸿基洁净获新三板挂牌及定增融资


公开发行投资。鸿基洁净科技有限公司从成立到现在一直在洁净领域从事咨询、研发、设计、生产、销售和服务。所生产的产品包括空气净化设备、悬浮颗粒监测仪器,洁净室设计及施工,拥有先进的技术和较强的研发实力。在电子、制药、精密机械、航空航天等领域得到广泛应用。


闪盒获数百万美元种子轮融资


投资方未透露。闪盒于2015年成立,公司总部位于杭州。目前,河北、北京、深圳设有分公司。闪盒致力于服务大型连锁商户及政府事业单位,为其提供专业稳定的解决方案,经过三年的不断深入拓展与研发,已经累计服务上万家商户。


一犬一话获数百万美元A轮融资


九合创投,DCM,原子创投投资。MollyBox 是针对养猫人群的一个订阅制电商,单个盒子里包含了主粮、零食和玩具,用户除了以可以按季度、年订阅外,也可以单月购买,单价在300 元左右。


品家科技获数百万人民币天使轮融资


投资方未透露。品家科技是一家专注个人护理产品创新和研发的互联网科技公司,致力于成为个户产品互联网爆款打造者。依托精通互联网品牌运作的小米高管团队强大的供应链和莱克代工的强大技术、研发及制造能力,稳定的质量品控,充分运用互联网平台开发个人护理产品,并采用了技术升级,外观美学、单品爆款切入市场等独特运营模式,垂直深度激活新中产阶级的消费升级。


安控科技以1500万人民币收购科聪自动化


安控科技投资。科聪自动化是一家在工业物联网领域拥有控制系统平台软件、工业自动化软件、工业云软件、自动化移动应用软件和边缘计算平台的产品提供商。


初纸获千万级人民币战略投资融资


纪学锋,码力兄弟投资。“初纸”成立于2017年10月,定位成为全国领先的线下流量+数字化媒体综合服务商。初期以可以免费领取纸巾的“共享纸巾机”终端切入市场,覆盖沉淀各类餐饮食店、泛娱乐店、商场、车站、景区、学校、社区、公共厕所等人流量大且用纸需求量大的场景,最终向流量变现,广告分发,自建产品深度运营变现等延展。


云纸物联获千万级人民币Pre-A轮融资


易云投资,九洲之星,九洲之星易云投资个人投资者投资。涂鸦是一个全球化智能平台,也是目前世界排名前列的语音AI交互平台,连接消费者、制造品牌、OEM厂商和零售连锁的智能化需求,为客户提供一站式人工智能物联网的解决方案,并且涵盖了硬件接入、云服务以及APP软件开发三方面,形成人工智能+制造业的服务闭环。


沪港科技获新三板挂牌及定增融资


投资方未透露。沪港科技主营业务为电力设备承包安装工程,为用户提供设计、制造、安装、改造、用能监测、用电质量优化、储能、临时用电和检修等全方位电力服务,以及提供港口岸电系统安装运营、分布式光伏安装运营、新能源汽车充电桩安装运营等电力服务。


睿砺科技获5000万人民币A轮融资


京东金融投资。美管加成立于2015年,是美业(包含美发,美甲,美容和医美等行业)SaaS软件服务商,美管加SaaS产品定位为面向美业商户的互联网运营系统,该产品为美业商户提供一套完整的互联网化运营管理软件和相关硬件产品,帮助门店轻松实现线上和线下一体化运营。


简单报销获数千万人民币A轮融资


京东金融投资。“上海云简”对标的是差旅和费用管理软件Concur,旗下有简单报销、简约费控两款产品,现在的重点在费控。


共享际获2亿人民币B+轮融资


结力源集团,山水创投投资。共享际是一家城市新型共享生活方式平台,基于项目位置、目标人群及针对性功能设计,共享际于今年发布了主打的五条Co-living 共享社区产品线:城市探索及文化体验5Live、核心高端商务5Lcenter、 展现社区温度和美好生活5Lcommunity、都市活力枢纽5Lhub,以及解决B 端客户职住平衡的5Lnet。


汽车出行


SITECH新特获A轮融资


弘嘉资产,鼎辉投资。新特汽车,是一家电动出行产品和服务供应商,拥有高效独立电动汽车全体系研发能力,依托国家大数据中心数据和智能资源优势,是国内新兴的全球化智能电动汽车设计研发制造企业以及全生态服务商。


欣锐科技获IPO融资


投资方未透露。欣锐科技是一家专注于新能源车载电源的研发、生产、销售和技术服务的国家高新技术企业,主要为新能源汽车行业提供车载电源全方位整体解决方案。


文创


奥狮传媒获新三板挂牌及定增


投资方未透露。奥狮传媒的主营业务为通过互联网平台以及技术工具为客户提供完整的互联网“营和销”一体化服务,包括数字营销服务,电子商务服务,电商渠道经销业务。


霍克展示获新三板挂牌及定增


投资方未透露。霍克连展是国内首家集设计开发、制造、安装及服务于一体的专业展览连锁服务商。


多抓鱼获B轮融资


腾讯投资。从交易模式看,多抓鱼采用的是C2B2C 买断式,平台从用户手中收书,再统一处理、定价、销售。和闲鱼的C2C模式(用户自行交易)、孔夫子的B2C模式(用户选择书店交易)相比,多抓鱼的平台干预作用显然更强,整体效率更高。


盖饭GetFun获2400万人民币A轮融资


三行资本,山水创投投资。「盖饭内容工场」主要做泛娱乐原创内容产出,为B 端客户提供定制化内容以变现。本轮融资将主要用于内容团队建设,并将范围延伸到汽车、手游等垂直领域。


花边娱乐获7800万人民币战略投资融资


吴通控股投资。花边娱乐提供最全最有趣的泛娱乐新闻资讯,让您一站式掌握明星,电影,电视,综艺,时尚等娱乐新闻资讯。花边娱乐以内容为根本,用户体验为核心,原创娱乐新闻资讯。


幻想工场文化获1000万人民币天使轮融资


中文基金投资。幻想工场倾向于将改编版权出售给那些准备尽快开机拍摄的影视团队,而不希望对方只是买回去囤在IP库里。公司的目标是通过项目带动平台,让项目快速改编、拍摄、上市、引流和变现。


埃森哲收购伙传播


埃森哲投资。伙传播是中国领先的独立数字整合营销服务提供商之一,在上海、北京、成都和南京等地设有办事处。该公司致力于打造跨渠道的品牌推广和客户互动体验,能提供包括内容策划、创意设计、品牌推广到媒介服务在内的一系列数字营销服务,为客户打造引人入胜的品牌体验。


听闻区块链获800万人民币天使轮融资


黄桃资本投资。听闻FM创立于2014年3月,是目前国内最大的经济新闻电台,内容以财经、科技、文娱、时政和国际大事等泛财经为主。听闻区块链是听闻FM旗下的新事业部,在2018年3月份开始内部孵化,5月初与中币网ZB.com达成战略合作,并实现盈利。


东仑传媒获亿元及以上人民币A轮融资


复逸文化投资。成立十年来,东仑传媒在大环境上,经历了影视制作从「电视台时期」向「网络平台时期」的流变。投资并制作发行了《成家立业》、《谁来伺候妈》、《别叫我兄弟》、《八方传奇》等电视剧,还将推出《夜天子》、《我不是大师》等多部影视作品。


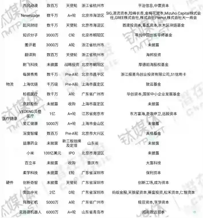
西风动漫获数百万人民币天使轮融资


平治信息,中寰资本投资。不同于早期漫画CP主要购买知名小说版权进行改编,西风动漫充分发挥编剧的作用,一个经验丰富的编剧会同时负责3-4部的漫画改编工作。漫画主笔也主要进行原稿和分镜的产出,像上色等简单流程会与一些院校、机构合作,以此实现团队轻量化。


Newestage获数千万人民币A+轮融资


SIG,清流资本,险峰长青,金梅花资本,Mizuho Capital株式会社,GREE株式会社,株式会社Pierrot,株式会社大一商会投资。Newestage 旗下产品Stager Live已经经过深耕日本内容的筹备阶段,从内容加社交的2.0阶段正式进入到3.0的社交领域,全新的Stager3.0版本提供给用户更轻松、娱乐化的使用场景,满足用户单对单、多对多的社交需求。


起风财经获数千万人民币天使轮融资


首建投资本,青瓦资本,水木区块链基金投资。起风财经是一家区块链财经科技媒体,通过视频、语音、活动、文字等多元素全面报道区块链,隶属于北京起风财经科技有限公司。


知识分子获3000万人民币C轮融资


寻找中国创客导师基金投资。科学队长CEO 纪中展认为,这个时代需要培养具有质疑精神、创新能力、交流合作能力,解决问题能力的人。在这个目的的基础上,科学教育可以从准确认知科学事实和知识、学习科学思维与方法,和培养理性科学精神的三个方面达到培养儿童的效果。


差评君获3000万人民币A轮融资


投资方未透露。差评创办于2015年7月,定位为科技热点资讯的青年文化媒体平台。目前差评的内容除了传统的科技硬件外,还涉及包括互联网资讯、科技商业资讯,游戏,汽车等多个方面。在依托其独特内容调性的情况下,差评目前已经发展出了电商平台“差评黑市”和科技产品社区“差评众测”等新业务。


翻译狗获数百万人民币天使轮融资


海邦投资。翻译狗是一家提供自动化文献翻译服务的平台,覆盖英语、德语、法语、西班牙语等近百种语言,支持PDF、DOC、XLS、JPG、PPT等格式。


耐飞科技获战略投资融资


厚德前海股权基金投资。耐飞视频致力于打造一款基于编辑精选+个性化推荐引擎及社区互动的影视类垂直应用。该产品根据用户兴趣、行为等多维度进行内容推荐,让用户高效愉悦地观看新鲜丰富的影视内容。耐飞视频专注于发现、欣赏与分享经典影视。


每屏秀秀获数千万人民币Pre-A轮融资


浙江报喜鸟创业投资有限公司,51信用卡投资。「每屏秀秀」想做的是通过OMO模式,打通线上用户、线下消费者、歌手艺人和娱乐场所,形成完整的生态闭环,从而帮助传统娱乐行业完成互联网升级。


物流


上海优链获千万级人民币Pre-A轮融资


致云基金投资。“优链”是一家跨境B2B交易服务平台。平台链接物流商、原料供应商、贸易商、生产企业等交易参与方,为供应链上下游中小微企业提供优质跨境物流配给、小时级报关报检、实时跨境支付、供应链垫付等综合交易服务。


医疗健康


柏视医疗获数千万人民币A轮融资


华创资本,国家中小企业发展基金投资。柏视医疗成立于2017年,致力于开发符合医疗行业习惯的多病种多模态产品,目前已经推出针对肺部常用疾病,乳腺癌、宫颈癌、肝癌等疾病的AI诊断模块化产品,诊断技术涵盖超声、核磁、CT、X-RAY以及病理。


华鹏飞收购京颐股份


华鹏飞投资。京颐股份的业务范围涵盖移动医疗、医院HRP、医疗物联网、医疗支付、分级诊疗、护理教育、云HIS、医疗云等诸多领域,全面布局医疗云、数字化医院、区域智慧医疗。


VEDENG贝登医疗获1亿人民币A+轮融资


东方富海,疌泉中卫,远毅资本投资。贝登医疗成立于2010年,它垂直整合了医疗器械上下游资源,建立一个新型的医疗器械B2B流通平台,以提高行业的交易效率,降低交易成本。


爱汇健康获5000万人民币A+轮融资


投资方未透露。依托于所推出的“爱汇暖屏”、“天护平板”、“益好APP”三款产品,爱汇健康已实现了患者和护士以及院内院外服务的联通。


深度智耀获数百万美元Pre-A轮融资


真格基金投资。北京深度智耀科技有限公司于2017年10月在北京创立,是一家用最先进的人工智能和区块链技术赋能新药研发与申报以及上市后全流程的国际化初创公司。公司致力于打造一个端对端的AI驱动新药研发平台,赋能和加速全球任何一家药企高效高质量的将药物从实验室阶段带上市。


益康药业获新三板挂牌及定增融资


投资方未透露。山东益康药业股份有限公司是集科技研发、药品生产、产学研合作等优势于一体的科技型医药企业。公司成立于1999年,建有口服固体制剂车间、口服液车间、小容量注射剂车间,现有抗生素类、心脑血管类、解热镇痛类、降血糖类、维生素及矿物质类、消化系统、呼吸系统、肿瘤辅助用药等80个品种。


硬件


小米获100亿美元IPO融资


投资方未透露。小米公司正式成立于2010年4月,是一家专注于高端智能手机、互联网电视以及智能家居生态链建设的创新型科技企业。


大富科技收购百立丰


大富科技投资。大富科技致力于打造“从硬件到软件,从部件到系统”的具备垂直整合能力的三大平台:机电共性制造平台、工业装备技术平台、网络工业设计平台,致力于成为移动通信时代全球领先的射频器件及移动终端器件提供商。


柔宇科技获E轮融资


保利资本投资。柔宇的自主核心技术包括0.01毫米全球最薄彩色柔性显示屏和新型柔性传感器,核心业务包括基于“柔性+”平台的系列新型智能终端产品及行业解决方案,可支持大量消费电子、教育办公、机器人、智能家居、智能交通、建筑装饰、运动时尚等行业应用,并已与众多国内外知名企业开展广泛合作。


创新奇智获亿元及以上人民币天使轮融资


创新工场,成为资本投资。创新奇智专注于 “AI+”B2B企业服务,依托创新工场品牌和深厚的人工智能资源,背靠创新工场人工智能工程院的强大AI技术专家群,聚焦零售、制造、保险三个行业,开展“AI 赋能” 的企业服务。产研结合,打造“技术产品”+“行业场景”双轮驱动模式,通过AI赋能提升商业效率和价值。


奥比中光获2亿美元D轮融资


蚂蚁金服,天狼星资本,赛富投资,松禾资本,仁智资本投资。成立于2013年1月份的奥比中光是一家集研发、生产、销售为一体的3D传感技术高科技企业,也是继苹果、微软、英特尔之后,第四家能够量产消费级3D传感器的公司。


玛雅矿机获5000万人民币A轮融资


极豆资本,字节资本投资。玛雅科技成立于17年12月,是一家以玛雅文明形象为代表的分布式存储矿机厂商,主营业务包括矿机、矿机托管及云算力挖矿。


克路德机器人获6000万人民币A+轮融资


招商致远资本投资。克路德为少海汇生态圈核心成员企业。借助少海汇大住居领域的布局,克路德围绕智能家居、智慧社区、智慧酒店等不同的应用场景,以哇欧机器人大脑为核心,整合优势资源提供整体解决方案。

03


国外简况


国外本周投融资一览


本周国外共收录161起投融资事件,企业服务、金融、医疗健康、硬件等多领域资本持续火热。


从领域上看,本周企业服务领域的活跃度最高。共收录了74起投融资事件,其中……


金融领域本周共收录22起投融资事件,……


医疗健康领域本周收录了19起投融资事件,半数为过亿人民币投融资事件,除……


文创领域本周共收录16起投融资事件,其中,……


其他领域分布较少,具体如下:……


从地域上看,本周收录的161投融资事件中,……


本周国外投融资过亿元人民币事件59起,占比……


本周融资轮次具体分布如下:种子天使轮……


…………意犹未尽分割………

本文为简版,国外过亿元投融一览详细版全文,成为钛媒体专业用户查看。


周报:第一时间汇总每周企业投融详情,综合每周投融领域概况;


月报:收录每月投融数据,分析热点投融事件,解剖资本操作动态;


季报:总结每季投资简况,研判投融资走势,提供前景趋势预测参考。


年报:全年数据总盘点、评级、各细分领域年度排名,下一年展望与策略建议。


另外,企业数据查询服务、线下创投圈层服务都已同步开展。

发现钛媒体,72问新生机;碎片时间,系统学习

点击阅读原文订阅孙振耀「72问」专栏,精彩不容错过
登录查看更多
0

相关内容

新时期我国信息技术产业的发展
专知会员服务
71+阅读 · 2020年1月18日
【德勤】中国人工智能产业白皮书,68页pdf
专知会员服务
310+阅读 · 2019年12月23日
2019中国硬科技发展白皮书 193页
专知会员服务
86+阅读 · 2019年12月13日
【大数据白皮书 2019】中国信息通信研究院
专知会员服务
138+阅读 · 2019年12月12日
医药零售行业报告
医谷
9+阅读 · 2019年7月8日
解读《中国新一代人工智能发展报告2019》
走向智能论坛
32+阅读 · 2019年6月5日
2018年物业管理行业深度研究报告
行业研究报告
7+阅读 · 2019年5月17日
AI创业公司大列表
专知
4+阅读 · 2019年1月14日
为什么AI公司都在一边融资,一边投资?
腾讯创业
6+阅读 · 2018年9月25日
AliCoCo: Alibaba E-commerce Cognitive Concept Net
Arxiv
13+阅读 · 2020年3月30日
Conceptualize and Infer User Needs in E-commerce
Arxiv
3+阅读 · 2019年10月8日
Image Captioning: Transforming Objects into Words
Arxiv
7+阅读 · 2019年6月14日
Arxiv
3+阅读 · 2018年12月19日
VIP会员
相关资讯
医药零售行业报告
医谷
9+阅读 · 2019年7月8日
解读《中国新一代人工智能发展报告2019》
走向智能论坛
32+阅读 · 2019年6月5日
2018年物业管理行业深度研究报告
行业研究报告
7+阅读 · 2019年5月17日
AI创业公司大列表
专知
4+阅读 · 2019年1月14日
为什么AI公司都在一边融资,一边投资?
腾讯创业
6+阅读 · 2018年9月25日
Top
微信扫码咨询专知VIP会员