联想紧急召回15万台笔记本,有没有你的型号,附查询链接

2018 年 9 月 2 日 科技美学

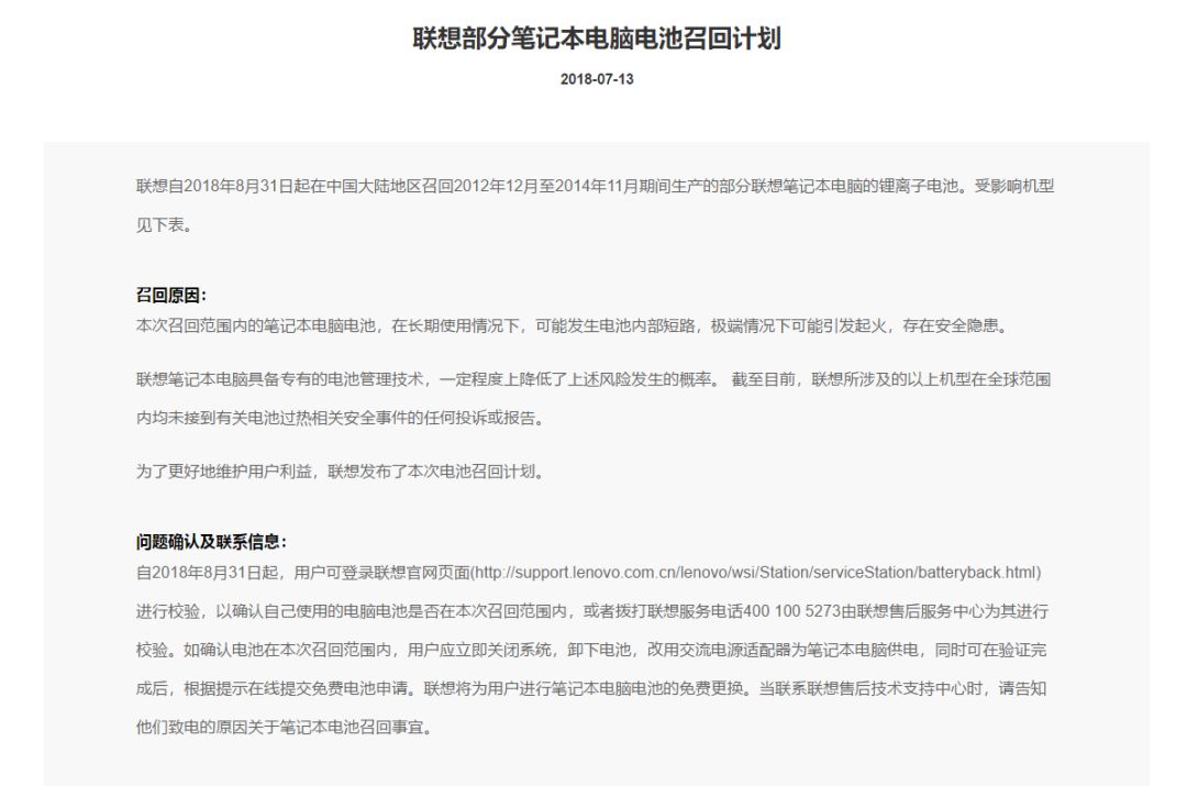
7月14日,联想在官网发布公告,宣布自2018年8月31日起在中国大陆地区召回2012年12月至2014年11月期间生产的部分联想笔记本电脑的锂离子电池,中国大陆地区共涉及153219台。同时国家市场监督管理总局也发布了这个公告。


联想表示,本次召回范围内的笔记本电脑电池,在长期使用情况下,可能发生电池内部短路,极端情况下可能引发起火,存在安全隐患。

自2018年8月31日起,用户可登录联想官网页面进行校验,以确认自己使用的电脑电池是否在本次召回范围内,或者拨打联想服务电话由联想售后服务中心为其进行校验。

现在,联想官网的电池验证通道已经正式开启。

如确认电池在本次召回范围内,用户应立即关闭系统,卸下电池,改用交流电源适配器为笔记本电脑供电,同时可在验证完成后,根据提示在线提交免费电池申请,联想将为用户进行笔记本电脑电池的免费更换。

涉及的主要有以下产品:

最近真是不太平啊...坐顺风车可能有危险,在自己车道骑自行车也可能有危险,租长租公寓也可能有危险,现在连自己的笔记本电池也可能有危险,我们还真是挺幸运的...


请在【科技美学】微信后台回复“联想召回”获取召回查询链接

近期文章精选:

小米8SE/坚果Pro2S/360N7详细对比评测丨科技美学

华为麒麟980正式发布,和高通较量5G的开始

拼多多AirPods对比苹果正品(1)价格只差100倍

三星的反击,能否超越华为P20和小米8

国产手机熄屏盲操作报警方法|科技美学

iPhone熄屏盲操作报警方法|科技美学


商务合作  kejimeixue@163.com


登录查看更多
0

相关内容

联想集团有限公司,是中国一家总部设在北京市和美国北卡罗莱纳州罗利市的跨国科技公司,成立于1984年,由中国科学院计算技术研究所投资20万元人民币、11名科技人员创办,当时称为“中国科学院计算所新技术发展公司”。1989年,更名为“北京联想计算机集团公司”。 维基百科
【ICML2020】小样本目标检测
专知会员服务
91+阅读 · 2020年6月2日
【资源】100+本免费数据科学书
专知会员服务
108+阅读 · 2020年3月17日
广东疾控中心《新型冠状病毒感染防护》,65页pdf
专知会员服务
19+阅读 · 2020年1月26日
西工大、北航等被美国列入制裁“实体名单”
材料科学与工程
11+阅读 · 2019年5月25日
2019,再不做私域流量就晚了?
互联网er的早读课
16+阅读 · 2019年4月10日
如何运营15万付费用户?
三节课
6+阅读 · 2019年2月28日
介绍WAF以及过滤机制
黑白之道
22+阅读 · 2019年2月5日
改了3次APP首页后,我的一些认知
从0到1
11+阅读 · 2019年1月13日
噩耗再次传来!华为,挺住!
FinTech前哨
4+阅读 · 2018年2月4日
谷歌要输给“邪恶的独角兽”了
商业周刊中文版
3+阅读 · 2017年12月17日
Mesh R-CNN
Arxiv
4+阅读 · 2019年6月6日
Next Item Recommendation with Self-Attention
Arxiv
5+阅读 · 2018年8月25日
Arxiv
3+阅读 · 2018年3月13日
Arxiv
12+阅读 · 2018年1月28日
Arxiv
5+阅读 · 2017年11月30日
VIP会员
相关资讯
西工大、北航等被美国列入制裁“实体名单”
材料科学与工程
11+阅读 · 2019年5月25日
2019,再不做私域流量就晚了?
互联网er的早读课
16+阅读 · 2019年4月10日
如何运营15万付费用户?
三节课
6+阅读 · 2019年2月28日
介绍WAF以及过滤机制
黑白之道
22+阅读 · 2019年2月5日
改了3次APP首页后,我的一些认知
从0到1
11+阅读 · 2019年1月13日
噩耗再次传来!华为,挺住!
FinTech前哨
4+阅读 · 2018年2月4日
谷歌要输给“邪恶的独角兽”了
商业周刊中文版
3+阅读 · 2017年12月17日
Top
微信扫码咨询专知VIP会员