【分析】一文读懂低成本处理逾期的“神操作”——互联网仲裁

2018 年 1 月 7 日 互联网金融 昏晓

 普惠金融的浪潮下,海量的互联网金融案件也在堆积,尤其是近期现金贷业务违约爆发,如何快速有效解决借款人逾期不还的问题,成为互联网金融行业关注的焦点。而互联网仲裁就是可能的解决方式之一。

“普通仲裁需要1-3个月,法院平均6个月且需要付出很多的时间、金钱成本。对接我们只需要5-7天就可拿到裁决结果;1000元标的的案件处理费用不到百元,裁决书效力等同法院的判决,无需线下出庭;目前我们每天处理案件最高逾数千件。”一位从事互联网仲裁服务的高管向网贷之家表示。

而上述优势,也得到了个别互联网金融机构的印证。

不过,互联网仲裁看似是互联网金融机构处理不良资产的绝佳手段,但新生的互联网仲裁也存在一些痛点。最近,就有法院作出不予执行某仲裁委员会作出裁决的裁定,这也给互联网仲裁创新边界提出了些许警示。

厉害了!强硬老赖遇仲裁委服软!

北京一家最近对接互联网仲裁的互联网知名金融平台向网贷之家介绍,上周已全面启动互联网仲裁,债权人批量提交了恶意逾期用户的仲裁申请,目前仲裁委已受理该批案件并正在进行审理中。

逾期用户收到仲裁委员会组庭的通知短信

衢州仲裁委员会裁决(部分截图)

上述互联网金融平台表示,截至目前,在被申请仲裁的部分用户中,已经有一部分用户积极主动还款了。

“有位逾期了五十多天的用户,在之前沟通过程中态度强硬,明确表示自己拒绝还款,后来也拒接工作人员电话。但在本次仲裁申请提交后不久,这位用户主动与我们联系,并很快把欠款结清了。”

据网贷之家了解,该平台在数月前就与某互联网仲裁服务机构签署了合作协议并约定争议解决方式为仲裁,而近期向衢州仲裁委员会批量提交了第一批仲裁申请。

据网贷之家观察,用钱宝,魔法现金、闪电借款、贷上钱等多家互联网金融机构近期纷纷高调宣称引入互联网仲裁,以抵御“老赖”。

究其原因,12月1日互联网金融风险专项整治、P2P网贷风险专项整治工作领导小组办公室正式下发《关于规范整顿“现金贷”业务通知》。监管的风暴雷厉风行,给数千亿规模的现金贷市场留下了借款人逾期爆发的阵痛。

相应的,互联网仲裁服务机构在近期的任务也突然变的繁重。近期经常加班至深夜的互联网仲裁服务机构仲财通相关业务负责人表示,“以前通常是我们催签约客户进行对接,现在是客户催我们。”

互联网仲裁全解析

互联网仲裁是指仲裁机构通过制定网络仲裁规则,搭建网络平台,接收与传送电子化仲裁文书,完全在线上举行开庭、质证、答辩等仲裁活动。前提条件是纠纷主要在网络环境发生,而且发生过程中的相关证据例如电子合同、资金流水等都能以电子化证据的方式存在。并在仲裁过程中予以采纳。

仲裁委员会没有地域管辖限制,仲裁不实行级别管辖和地域管辖。一裁终局,所谓一裁终局,根据最新的《中华人民共和国仲裁法》(下称《仲裁法》),即裁决作出后,当事人就同一纠纷再申请仲裁或者向人民法院起诉的,仲裁委员会或者人民法院不予受理。

同时,仲裁程序的全部环节(立案申请、组庭、审理等)均在线上处理,无论当事人处于何处均可通过互联网在网络仲裁平台上进行答辩、举证、质证、辩论等行为,部分互联网仲裁还提供了互金企业数据对接服务,可进一步通过批量仲裁提升案件处理效率。

需要特别注意的是,互联网仲裁作出的裁决书效力等同法院判决书,在借款人不履行生效裁决书时,申请执行人可凭该生效裁决书及其它法院规定的材料向被执行人住所地或者被执行的财产所在地的中级人民法院申请强制执行。

互联网仲裁流程示例

一旦案件被法院立案受理后将依照程序进入到全国法院被执行人信息查询系统中,社会公众可及进行查询(金融机构放贷时会去核对用户信息,此时已影响被申请人的借款)。案件执行过程中法院将根据案件情况采取扣押、冻结、划拨、变价被执行人的财产,并可视情况对被执行人采取限制坐高铁、飞机及其他高消费等行为的限制消费措施。并且在被申请人执行人具有履行能力但拒不履行、抗拒执行、隐匿、转移财产规避执行、等情形的,则录入最高人民法院失信被执行人名单库,统一向社会公布。

就以上特性来看,互联网仲裁特别适合互联网金融纠纷案件,因为借款人往往分散在全国各地,且案情本身较为简单。

互联网金融和互联网仲裁最配,但现金贷存量问题无解!

互联网金融纠纷案件往往标的金额小、案件数量多,产生违约纠纷,法院一旦受理案件,无论案件标的大小,综合各方面成本很容易就超过1万元。且随着随着经济社会的发展和法治进程的加快,人们也愿意通过法院去解决纠纷,法官审判任务日益繁重,法院人力资源紧张问题逐渐凸显。而人们对于仲裁的认识没有诉讼来得深入,相对而言仲裁委处理案件的压力没有法院大,有更多的处理能力空间。

相比之下,从成本以及处理能力来看,互联网仲裁更契合互联网金融案件的需求。

近期,因为监管的因素,现金贷市场也迎来了阵痛,不少平台的首逾率已经高达60-80%。虽然平台早已经缩量,但依然有大量的借款无法回收。针对逾期的借款,平台往往会在前期进行催收之后,依然未还款的案子只能积压,最终则可能以极低折扣抛售给第三方。

据从业者介绍,目前就有个别互联网仲裁服务机构趁此行情,对外宣称可处理现金贷的存量问题。

但根据《仲裁法》第十八条,仲裁协议对仲裁事项或者仲裁委员会没有约定或者约定不明确的,当事人可以补充协议;达不成补充协议的,仲裁协议无效。即事先在合同中约定仲裁事项和仲裁委员会,才能使用仲裁解决纠纷。据网贷之家了解,大部分现金贷业务存量案件,并未提前约定。

而当前现金贷借款人的情况是,普遍失联、拒接电话,因为借款成本高、暴力催收等问题,逾期客户对互联网金融平台往往有很深的抵触情绪。事后补签协议约定仲裁解决争议,不太现实。

处理现金贷的存量问题,有业内人评论表示,该举可能涉及证据造假。仲财通方面也明确表示不做存量。

尴尬!有法院不支持仲裁裁决,细数互联网仲裁的那些问题

任何新生事物的发展都会在过程中需到一定的困难,互联网仲裁亦是如此。

因老赖不还款,一位曾通过互联网仲裁方式解决问题的投资人向网贷之家介绍,操作方便简单,但却遇到法院执行难问题

仲财通相关业务负责人向网贷之家介绍,目前其客户申请强制执行平均约一个月时间内会有80%的案件获得相关法院立案。不排除个别中院要求财产信息(房产线索)等较难配合的情况。

对于执行难的问题,浙江互联网金融联合会总监事,浙江大学互联网金融研究院副院长、法学院教授博导李有星向网贷之家表示,“提供被执行人财产信息也是为了有效执行,但不应该是强制性的义务。互联网金融平台收集被执行人财产信息能力有限,因此,法院在申请执行人无法提供的情况下,应依法院执行权开展执行。”

另外的问题,则是不同地方的法院和仲裁委员会就仲裁规则有不同的理解。

近日,阳泉市中级人民法院在一起仲裁裁决执行程序中,对于某地仲裁委员通过“先予仲裁”制度作出的一份仲裁裁决,裁定不予执行。

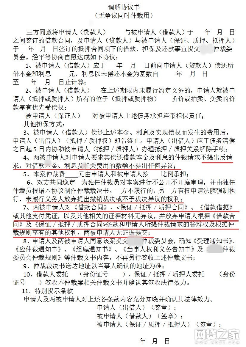
2016年,某地仲裁委推出“先予仲裁”机制。据介绍,“无争议同时仲裁也称先予仲裁,是指双方当事人在合同签订的同时,为保障其合法权利将来得以实现,预防纠纷,避免以后再去仲裁或诉讼的麻烦,迫使双方履行确定的条款,而约定通过本仲裁机构就合同所涉及的内容提前仲裁,以调解方式结案,并出具调解书或据双方要求制作裁决书的一种仲裁形式。”

据网贷之家获取的材料,“先予仲裁”协议往往约定:出现纠纷被申请人放弃一切质证,或答辩,或管辖权异议,或仲裁员回避等权利。

某地仲裁委员会的“先予仲裁”式仲裁调解协议书

为了简化流程达到快速及批量处理的目的,事先在合同中约定被申请人放弃某些权利的先予仲裁。有不少业内人认为存在问题。“避免仲裁或诉讼的麻烦不能称之为麻烦,这是当事人的权利。”

阳泉中院也认为,仲裁是解决平等主体的公民、法人和其他组织之间发生的合同纠纷和其他财产权益纠纷的方式,系对已经发生的纠纷作出裁决。某地仲裁委员会在还款期限届满前即纠纷尚未形成的情况下,以借款人届期不能还款为假设前提作出预决,不符合仲裁法的相关规定。据此,阳泉中院依照《民事诉讼法》第一百五十四条第一款第十一项、第二百三十七条第二款第三项(仲裁庭的组成或者仲裁的程序违反法定程序的)规定,裁定不予执行某地仲裁委员会作出的裁决。

上述矛盾潜在的影响在于,仲裁委员会的裁决结果最终需要法院来执行,如果在仲裁程序和规则制定中未在法律框架内进行的,将影响法院对裁决书强制执行的支持力度,从而影响仲裁发展。

对此争议,李有星表示,仲裁是民间准司法形式,是解决当事人争议纠纷的一种方式。有争议纠纷才有仲裁,仲裁需要规定的程序和实体裁决,缺乏符合程序规定的裁决不是正当裁决。“先予仲裁违背仲裁的基本原理,无法获得强制执行的法律效力。因此,法院裁定不予执行是正确的。”

“先予执行实质是滥用仲裁权,试图为债权人增加一种权利实现的机会和路径,客观上对债务人有一种心理压力,一种约束。不懂法律的借款人感到不归还借款本息,会被强制执行,所以对履行合同客观上有一定作用。”

李有星还进一步表示,仲裁有其特色功能和价值取向,不能采用滥用仲裁权,违反法定程序为单方当事人背书,影响仲裁声誉和形象。“先予仲裁应予纠正。”

但现实中,不同仲裁委员会往往会有不同的仲裁规则,也有不同的解释,在当前给互联网金融平台选择仲裁制造了一定障碍。

互联网仲裁发展潜力大

据公开资料显示,2015年全国244家仲裁委员会共受理案件136924件,而2016年全国251家仲裁委员会共受理案件208545件,增长率为52%。而2017年,随着互联网金融的发展及互联网仲裁系统的建设,预计受理案件数还将保持高速增长。

2015 年,仲裁委就提出了互联网仲裁概念;同年3月,广州市仲裁委成立了我国首个互联网仲裁服务平台。据该行业从业者介绍,目前国内开展互联网仲裁的仲裁委不是很多,“可能不超过十家。”所以,互联网仲裁行业还有较大的优化空间和市场潜力。

还要提及的是,仲裁委员会区别于法院,适合处理民商事纠纷,裁决在国际上也会被承认;因此,更贴近生活,而且保护隐私,裁决过程、结果不公开;可以在法律框架下推出自己的仲裁规则,是一个能紧跟时代变化,解决并缓合社会矛盾的机构。

当下,越来越多的民事活动都转到了线上。尤其是互联网金融随着行业的发展其纠纷也呈爆发式增长。而随着电子签名、网络查控、银行存管等环境的成熟,将案件以互联网仲裁方式处理,将成为有效路径之一。


来源:网贷之家

作者:昏晓








未央精选

行业时事

北京开通互金违法违规投诉平台

浙江备案提速明年3月整改完毕 摩根史坦利推出智能投顾平台Access Investing

摩拜、ofo等7家共享单车被约谈:尽量免收押金

“现金贷”新规落地 委内瑞拉宣布将设立数字货币"Petro"

案例分析

Money Design:日本首家智能投顾平台

资产百分百:用金融科技打造不良资产处置健康生态环境

深海棱镜:线下零售场景与流量运营服务商

口袋记账:如何从流量抓住金融用户

监管动态

实施国家大数据战略加快建设数字中国

中国互联网金融协会发布P2P存管规范

SEC发起首例ICO诈骗指控

央行、银监会联手整顿“现金贷”新规落地!

深度观察

比特币为何波动这么大?最古老的交易所阐述“供给弹性”机制

政策扶持、金融加码:住房租赁市场的春天来了吗?

二三十年后,你会不会因为人工智能而失业?

特朗普税改的内涵、影响及应对

活动&荐书

《全球互联网金融商业模式:格局与发展》,你拿到手了吗?

清华五道口全球金融论坛:全阵容45位嘉宾观点集锦

未央海外游学计划启动!英国金融科技之旅等你报名

【GELP荐书】这是属于父辈的故事




清华大学五道口金融学院互联网实验室成立于2012年4月,是中国第一家专注于互联网金融领域研究的科研机构。

专业研究 | 商业模式 • 政策研究 • 行业分析

内容平台 | 未央网  "互联网金融"微信公众号iefinance

创业教育 | 清华大学中国创业者训练营 • 全球创业领袖项目(报名中!点击查看详情)


网站:未央网 http://www.weiyangx.com

免责声明:转载内容仅供读者参考。如您认为本公众号的内容对您的知识产权造成了侵权,请立即告知,我们将在第一时间核实并处理。

WeMedia(自媒体联盟)成员,其联盟关注人群超千万


登录查看更多
0

相关内容

数据标注研究综述,软件学报,19页pdf
专知会员服务
95+阅读 · 2020年2月20日
广东疾控中心《新型冠状病毒感染防护》,65页pdf
专知会员服务
19+阅读 · 2020年1月26日
【德勤】中国人工智能产业白皮书,68页pdf
专知会员服务
310+阅读 · 2019年12月23日
【白皮书】“物联网+区块链”应用与发展白皮书-2019
专知会员服务
94+阅读 · 2019年11月13日
5G全产业链发展分析报告
行业研究报告
11+阅读 · 2019年6月7日
奔驰女车主同意和解,舆情分析全事件
THU数据派
10+阅读 · 2019年4月17日
网络舆情分析
计算机与网络安全
20+阅读 · 2018年10月18日
排查中国千人计划学者,美对华科技限制再次升级
算法与数学之美
6+阅读 · 2018年9月19日
智能时代如何构建金融反欺诈体系?
数据猿
12+阅读 · 2018年3月26日
Arxiv
92+阅读 · 2020年2月28日
Arxiv
36+阅读 · 2019年11月7日
Efficient and Effective $L_0$ Feature Selection
Arxiv
5+阅读 · 2018年8月7日
Arxiv
5+阅读 · 2018年6月12日
Arxiv
11+阅读 · 2018年5月13日
Arxiv
14+阅读 · 2018年4月18日
Arxiv
25+阅读 · 2018年1月24日
VIP会员
相关资讯
5G全产业链发展分析报告
行业研究报告
11+阅读 · 2019年6月7日
奔驰女车主同意和解,舆情分析全事件
THU数据派
10+阅读 · 2019年4月17日
网络舆情分析
计算机与网络安全
20+阅读 · 2018年10月18日
排查中国千人计划学者,美对华科技限制再次升级
算法与数学之美
6+阅读 · 2018年9月19日
智能时代如何构建金融反欺诈体系?
数据猿
12+阅读 · 2018年3月26日
相关论文
Arxiv
92+阅读 · 2020年2月28日
Arxiv
36+阅读 · 2019年11月7日
Efficient and Effective $L_0$ Feature Selection
Arxiv
5+阅读 · 2018年8月7日
Arxiv
5+阅读 · 2018年6月12日
Arxiv
11+阅读 · 2018年5月13日
Arxiv
14+阅读 · 2018年4月18日
Arxiv
25+阅读 · 2018年1月24日
Top
微信扫码咨询专知VIP会员