以教师专业发展为核心的网络课程质量保证体系——美国Quality Matters核心竟争力及启示

2018 年 11 月 19 日 MOOC

 | 全文共12116字,建议阅读时25分钟 |


本文由《开放教育研究》杂志授权发布

作者:钱玲、赵燕燕

摘要

 

网络课程质量保证是我国网络教育领域最受关注却一直难以解决的问题。网络课程的多元性与技术的快速发展使得对其进行系统评估和质量保证更难。本研究旨在通过对美国Quality Matters的深度探讨,分析其成为美国网络课程评价与质量保证领军者的核心竞争力:独特的课程质量评价标准体系、专家同行评审机制、多元的认证项目和扎根于院校的理念。QM具有宽广的国际视野并以教育技术研究为坚实基础,可为我国网络课程评价的顺利开展提供新思路。

关键词:网络课程;评价;质量保证;QM;美国


 

近年来,在“互联网+”理念的带动下,我国网络课程井喷式发展(赵慧臣,2014)。然而,如何保证网络课程的设计质量,如何进行有效评估,却悬而未决(刘永福等,2015)。网络课程质量评价理论研究与实践发展均相对滞后,成为制约我国网络课程快速发展的屏障。

 

美国网络课程自上线以来,不断探索相应的质量保证或保证体系(叶宝生等,2010)。例如,美国高等教育政策研究所和美国毕博(Blackboard)网络教育在线平台早在2000年就共同研发了《在线教育质量:远程互联网教育的基准》(IHEP,2000)。2007-2008年,北美网络学习委员会针对K-12网络课程的迅速发展,发布了《全美网络课程质量标准》和《全美网络教学质量标准》,支持网络课程的评估与质量保证(Watson,2008)。在众多网络评价标准中,马里兰网络教育联盟(Maryl and Online,Inc)推出的Quality Matters(以下简称QM)凭借扎实的研究与实践脱颖而出,经过十余年的坚实发展,已成为当前美国最受欢迎的网络课程质量评价标准。截至2018年6月,QM会员单位遍布美国48个州1300多所学校和机构,累计为65,000多名教师提供了专业发展培训,为7000多门网络课程进行评审和评估认证(Quality Matters,2018:2)。可以说,QM已成为美国教育领域最具影响力的网络课程质量评价标准。在与美国高等教育领域教学设计同行深度合作的过程中,笔者了解到QM已广泛覆盖美国各级各类高校,得到广大在线课程教师的信赖。本文即探究QM成功背后的核心竞争力,为我国网络课程建设提供思考和启发。

 

一、源起

 

QM前身源自马里兰地区网络教育联盟的一个研究小组项目。2003年,当网络课程风靡美国高等教育领域时,网络课程建设者面临一个不容忽视的问题是如何测量和保障网络课程的建设质量?这一问题对于网络联盟院校尤为重要®。主要原因在于网络联盟院校要确保联盟院校所提供的网络课程质量良好,水平相当,让学习者放心选课,而不必顾虑来自不同院校的网络课程质量存在差异。因此,马里兰网络教育联盟提出一个理念,并将其命名为Quality Matters,意义是强调网络课程质量的重要性。这一理念转化为行动,就是开发用于评估网络课程质量的可测量的步骤,应用于所有网络课程,以保证网络课程质量(Quality Matters,2016a)。这一项目当年获得了美国教育部“高等教育改进基金会”的基金支持,也因此成为QM的雏形。

 

高等教育改进基金会提供的基金支持帮助QM开发出了一套适用于同行评价的课程设计标准。利用这套标准,教师经过培训,可据此评价其他教师的网络课程。这一质量标准还配有提高网络课程质量的大纲,供院校对不同网络课程和混合课程的质量进行认证。由于这套标准的实用性和可操作性,尤其是在不同院校不同课程中的通用特性,QM很快在美国高等教育领域广受关注,越来越多的院校参与QM认证。到基金支持结束的第三年,QM已经为美国28个州154所院校的694名人员提供了同行评审培训,成功对100多门课程开展了认证(Quality Matters,2016b)。

 

2007-2017年,QM保持迅猛发展的势头,参与的会员院校由200多所增加到1300多所,其中,国际机构会员达23家,并逐渐拓展到包括高等教育以外的K-12教育、继续和职业教育、课程出版商和教育服务提供商的分类标准和审查程序。2014年,QM开始作为独立的非营利组织,由专门人员组成,继续推动网络课程质量保证的发展,并提供认证网络课程质量的标准和程序(Quality Matters,2016c)。

 

回顾发展历程,QM源自草根,扎根实践,是其成功的根本。经过十余年的发展,QM已成为国际公认的网络课程评价的领军者,制定了专门的课程质量评价标准、专家同行评审的流程及综合专业发展体系,多层次地促进网络课程目标的实现。

 

二、成功的核心竞争力

 

网络课程质量评价是综合、动态的过程。因此,如何把握网络课程的核心质量,进行系统、客观的评价,一直是质量评价的重点和难点。创始之初,QM的目标是“如何保证不同教学机构提供的课程质量相当”,而不是单纯为网络课程质量“打分”。也就是说,QM的核心理念是“如何有效地通过评估提升网络课程质量”。正是在这种“实用”思想的指导下,QM设计了评价网络课程质量的具体标准系统,并通过专家同行评审机制,使QM扎根于网络课程开发与运用的各个环节,形成其牢固的核心竞争力。

 

(一)质量标准设计

 

1.标准设计的系统性

 

QM的核心内容之一是一套系统的网络课程质量标准。无论是学科教师,还是教学设计人员,只要严格按照这一质量标准的具体描述,就可以对网络课程设计质量的重要方面进行系统评价。这一标准还可以帮助课程开发者不断评估和反思,如课程设计是否实现了既定的学习目标,课程资源的设计能否够支持学习目标的实现。

 

目前QM标准体系已经涵盖了高等教育、K-12教育、继续和职业教育、课程出版社、教育服务商共五个领域的系列标准。其中,影响最大的QM高等教育网络课程标准包含课程概述与简介、学习目标(能力)、学业考评、教学材料、课程活动与学生互动、课程技术、学习支持、易获性和可用性八个维度,共43条标准(Quality Matters,2018:4,见图1)。紧密围绕QM标准体系的是八个评价维度(以高等教育为例),外围是QM所涵盖的五个不同教育领域。

 


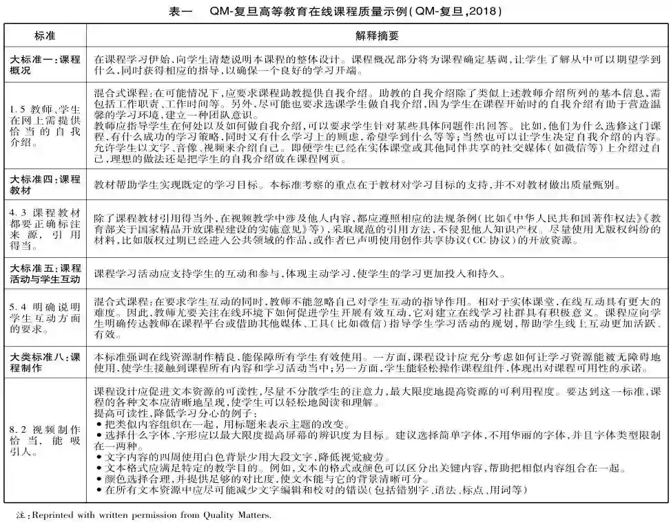
QM高等教育网络评价标准维度一是课程概述与简介,包含九条评价标准。每条标准都从不同视角给予课程设计者参考如何设计课程概述与简介,如清晰地展示课程结构、给出最低技术要求、说明网络行为规范等。这些审查标准,根据其重要性不同而有不同的分值。例如,1.1明确指出网络课程应设计清晰的说明,以帮助学习者知道从哪里开始学习课程,以及方便地找到课程的内容。这是一门好的网络课程的基础,因此,分值为3分。而1.9“学生在网络课堂上做自我介绍”,不是好的课程概览的必要内容,但这部分内容能加强学生的存在感和参与度,因此分值为1分。整体评价标准将网络课程评价的维度、具体指标和重要性程度清晰地呈现给用户,为网络课程的评价和修改提供系统工具。

 

2.标准设计的通用性

 

在以往的网络课程质量评价中,评价者面对的挑战是,如何保证设计出来的评价标准能在各学科中通用(余菜花,2008)。也就是说,通用型评价标准应该既可以应用于文科类课程,也适用于理工科类课程;既可以被常春藤大学采用,也适用于各类州立大学、地方性大学和社区学院。一方面,保证课程评价标准的通用性,可以为课程评价提供“统一的度量衡”,更有效地促进课程之间的评价。另一方面,统一的评价标准也为课程设计者提供了统一的“语言”,使其在课程设计和提高环节能相互借鉴和促进。这是网络课程评价标准建设的重点,也是难点。

 

QM的标准设计秉持通用性原则。其核心思想是坚持网络教学论的指导,在如何促进学生在线学习、如何实现与学习者的交互、如何将学习目标与学习评价和活动有效统一(Alignment)方面进行通用且细节性说明,帮助教师反思课程设计和开展评价。

 

通用和细节看似矛盾,但是在QM的设计中,两者被巧妙地统一在一起。一方面,QM的通用性体现在其关注所有网络课程都会涉及的八个部分,如课程概述、学习目标、教学材料等(见图1),另一方面,在每个部分,QM都进行概括性描述,可以用于任何学科和内容。例如,评价标准2.1表述为:“课程学习目标的表述是可测量的。”这一标准简洁且关键,适用于所有网络课程学习目标的描述。

 

细节性是QM的另一大特色。例如,在2.1学习目标标准的陈述后,紧接着的是对这条标准的具体描述和注释。“可测量的学习目标能精准地描述学习者学完课程后能学到什么和能够做什么。课程学习目标能够用可测量的和可观察的术语帮助教师描述期望学习者达成的目标”。之后是可测量的学习目标的示例。例如:“学完本单元后,学习者能够:1)根据不同的财政和个人情况,选择适合的报税策略。”此外,QM还在示例后,给出应用的特殊情况,供评价者参考,如:“有些课程的学习目标是所在学校规定好的,但不可测量;课程设计中对具体单元的学习目标的描述是可测量的,且与课程的总目标相一致,则可以认为满足这一评价标准。”(Quality Matters,2018,pl2)。

 

3.标准设计的易操作性

 

QM标准设计得系统而完整,通过包含“标准维度——具体评价标准——注释”的表格,能够将评什么、怎么评清晰地呈现在使用者面前。课程评价者可以根据注释中的具体说明进行判断,这一部分是否已经达到QM课程设计的标准。如表一所示,注释部分为课程评价者提供了详细的信息和例子,以帮助其判断是否课程达到标准。对于不熟悉某课程学科的评价者而言,浏览一门网络课程,并对课程是否设计良好进行判断,是非常有难度的。在QM的标准及注释中,为课程评价者提供了尽可能详细的说明和示例,提高了评价的可操作性,从而降低了评价的难度。具体来看,在评价标准1.5的注释中,QM首先描述了在混合式课程情况下,教师和学生应如何提供自我介绍,以及开展自我介绍的原因。在评价标准8.2的注释中,QM则给出了具体的例子以说明什么是恰当的视频制作,以及提高内容可读性的具体设计策略。这些注释内容,也为课程设计者设计网络课程提供了重要的参考。无论是作为课程评价者,或者是课程设计者,学科教师在阅读、使用QM标准的过程中,系统地了解了网络课程设计的理念与核心,掌握了相应的网络课程设计策略与方法,提高了网络教学中以学习者为中心的意识,这些都在无形中促进了教师专业发展。

 

(二)同行评审

 

QM成功的另一个重要因素是其独特的同行评审机制。在美国高等教育领域,教育质量评估和认证一般由第三方机构进行,从而保证评估的客观与公正(漆玲玲,2014)。因此,在具体评估过程中,谁来评、如何评,则成为非常重要的环节。QM突破性地将学科教师和专业教学设计人员结合在一起,以QM专家的身份对网络课程进行三方匿名评审,并给予建设性反馈。例如,一名学科教师的课程被同行评价的同时,通过培训,这名学科教师也可以成为网络课程评估专家,参与对其他网络课程的评审。这一机制充分调动了学科教师的积极性。学科教师在评价其他网络课程的同时,也是学习其他课程设计经验的过程。这种同行互评促进了学科教师之间的沟通和理解及对课程设计的反思,从而更好地提高课程设计的质量。由此可见,QM是一个以教师为驱动,合作、合议、持续和中心性(Collaborative,Collegial,Continuous,Centered)的同行评审过程(Quality Matters,2016d)。

 


同行评审的含义及作用同行评审指经过QM培训认证的评审成员组成评审小组,利用QM标准及审查工具对课程进行的质量管理评审(Schwegler&Altman,2015)。评审小组通过论证课程组成及教学设计的相关因素与QM标准的契合率,判定该课程是否达到标准。同时,评审成员协作提供的针对性反馈,可用于改进课程,从而达到提升并最终符合认证标准的目的。

 

同行评审机制作为QM独特的执行系统,能够聚焦课程质量问题,并实现精准有效的改善优化。这不仅有助于提高课程质量,更增加了教师参与专业发展的热情。如2009年,第一届QM年会召开时,约100人参加,其中,多数成员来自参与专家同行评审的学科教师。

 

随着国际社会对在线教育质量的日益关注,越来越多的国家逐渐了解和参与QM。QM敏锐地感受到了国际需求,2016年增设了多语言同行评审会员(iQM)。截至2017年,iQM同行评审团队已包括218名评审员,涉及中文、阿拉伯文、法文、西班牙文、德文、俄文、意大利文、匈牙利文、荷兰文、韩文、葡萄牙文、土耳其文和泰文等非英文语言(Admr,2017)。这为QM的国际推广提供了重要的人力资源和文化适应性准备。

 

2.同行评审过程

 

同行评审作为课程评审流程的一个环节,在优化改善课程方面有重要作用。同行评审小组通常由课程开发者、课程开发机构的质量管理代表和三位同行评审人员(评审小组组长、学科专家和外部审查员)组成。评审前,课程开发机构的质量管理代表需要为评审小组提供已开发好但还未投人使用的课程。发起课程评审的机构与其质量管理代表沟通,创建课程开发者工作表,然后成立评审小组,由评审组长组织预审电话会议,讨论课程评价并商定截止时间。之后,三位同行评审人员分别参照QM标准对课程逐项打分。每条标准的分值为1至3分(均为整数),如果评审人员认为达到某条标准的85%,则获得该标准的分数,反之,则没有分数(要求评审人员必须给出自己的评论)。逐项打分过程不会因为没有完全达到标准将3分的分值打成2分。最后,每个评审人员将打分结果录人在线表格,如果某条标准获得两位及以上评审人员的认可,则该项内容达到预期,反之,则没有达到预期,需要修改。如果课程累计得到总分的85%,则该课程通过QM认证,反之,要结合评审人员的反馈进行改进(Varonis,2014)(见图2)。

 


3.如何成为评审员

 

QM通过提供系列课程培训帮助教师成为评审员。首先,拟成为同行评审员的教师需要通过面对面或在线方式参加QM应用标准证书(Applying the Quality Matters Rubric)研讨会,完成任务后进入同行评审员认证课程阶段。第二,学习应用QM标准证书在在线课程中的应用,以及学习如何编写可供课程开发人员改进课程的反馈等。完成以上两个条件就满足了同行评审员需要的基本条件。同时,专业的同行评审员还必须在最近18个月内拥有在线教学经验(在线教学必须是正式的学分教学),以保证同行评审员为一线教学人员。一个评审小组需要包含评审组长、学科专家和外部审查员,任何评审员都可以担任其中一个角色,但是一个评审小组必须包括三个评审员。根据评审课程所适用的具体标准,评审小组的组成可能有所不同。例如,使用高等教育专业标准的评审小组将有一位主审稿人作为评审组长和两位同行评审员,其中一位被指定为学科专家,另一位为外部审查员。使用K-12教育专业标准的评审小组有两名学科专家和一名主审稿人。担任评审小组组长的人必须至少作为官方评审人员两次,然后完成主评审课程(VaroniS,2014)。

 

(三)以教师专业发展为核心

 

QM的各类培训理念一直强调,QM并不追求“完美”的课程,也不对课程进行“通过”或者“否决”的决策,而是通过提供修改意见,帮助网络课程持续改进。正因如此,在QM的培训中,听到最多的是帮助教师专业发展。正如QM在自我界定中指出的:QM包含三个部分:质量评价标准、同行评审过程和专业发展。其中,QM专业发展能够支持其他QM项目,而且是质量保证的重要组成部分。QM通过面对面、在线以及视频会议等方式为教学设计师、学科教师、教学管理者等提供专业发展支持(Quality Matters,2018)。

 

首先,QM认为课程质量保证是通过教师的专业发展实现的。如果仅评估课程,不注重改进课程,帮助教师设计出更好的课程,那么这就成了课程的“判断”(Judgment)而不是对课程的“诊断和改进”(Diagnosis and Improvement)。因此,QM的核心理念是为教师提供课程开发工具和专业发展机会,使其在课程评价中得到课程设计方面的提高和培训。例如,在QM评价标准的注释部分,为教师给出了设计网络课程的详细说明和例子,以帮助教师提高网络教学的素养和能力。可以说,QM课程评价标准的设计正是以提高教师专业发展为其最终目标。

 

其次,QM提供系列培训和证书促进教师专业发展。教师专业发展培训包括以课程为核心的培训、以标准为核心的培训和校准(Alignment)标准培训(见表二)。以课程为核心的培训是帮助教师应用QM标准设计和提高课程质量的系列培训。其中,应用QM标准证书(Applying the Quality Matters Rubric,APPQMR)是以课程为核心的基础培训。在此培训中,教师能够掌握应用QM标准的评价过程。并以QM标准为指导,练习撰写能够帮助网络课程持续改进的意见。在线教学证书系列培训项目(Teaching Online Certificate)包含七个部分:衡量课程技术技巧;评估课程设计;探索所在院校政策;在线学习者迎新;将学习理论引用到教学策略中;在线课程的教师存在;评估学习者。设计在线课程培训(Designing Your Online Course)是由学科教师根据自己已有的在线课程,通过培训形成一个开发在线课程的计划。提高在线课程培训(Improving Your Online Course)是利用QM标准评估自己的课程,并开发一个课程评估计划的项目。设计混合课程培训(Designing Your Blended Course)是学科教师通过培训,利于QM标准,设计混合课程框架。

 


以标准为核心的培训是围绕QM标准,将标准中的内容细化为设计策略的系列培训。例如,设计如何帮助学习者适应新的网络课程,如何将学习目标和教学评价结合起来,如何使用学习材料和相应的技术促进学习者的交互性,以及如何设计和选择网络课程设计的可获性和易获性。

 

校准标准培训是以应用校准为核心内容的系列培训。校准是在美国教学设计领域广泛应用的一个概念,它强调教学设计要将一切活动设计、媒体设计、评价设计以学习目标为基准进行开展。因此,在教学设计活动中,校准文档(Alignment Document,—些学校也称为课程地图)是教学设计师与学科教师进行课程设计的蓝图和基础。目前,QM的教师专业发展培训项目中,包括将学习目标和课程评估连接起来,使用学习材料和技术促进学习者交互两个培训项目。

 

QM提供的其他证书培训项目还包括:同行评价课程证书(Peer Reviewer Course);大师级评价证书(Master Reviewer Certification)等。依据教师的需要,这些培训和证书课程可以通过面授、在线课程、混合学习等方式获得。

 

再次,QM为教师提供合作与研究的基础。一方面,QM的标准植根于大量的研究与实践,标准工具和评价过程都由教师和教学设计专家共同研发与制定,同行评价为教师提供了合作机会。另一方面,QM提供研究基金鼓励和支持教师申报与网络课程相关的研究(QM Research,2018)。QM网上图书馆为已选定的支持QM标准的相关研究文献提供检索;QM研究工具箱,能够为开展在线学习的相关研究提供指引;QM全国和地方性年会,为所有参加QM的教师提供沟通和交流平台。这些研究资源和合作机会,都基于QM的合作精神,期望能够帮助教师在QM社区找到归属。正如2018年在复旦大学召开的第一次FD-QM工作坊会议上,负责培训的王莉老师指出“QM不仅是开展质量标准的检测,更是宏观意义上的一个社团,大家抱着‘要为学生做点什么’的想法,乐于分享、相互合作、共同进步”(复旦大学教师教学发展中心,2018)。

 

三、成功的基石

 

(一)基于研究,持续改进

 

QM评价标准历经十余年的发展,从最初的制定到之后的五次更新和修订,都紧紧依托教育技术领域的研究文献,尤其是以在线教与学的相关研究为基础。QM于2018年7月2号正式发布了第六版评价标准。继续和职业教育的最新标准也计划于2018年底发布。QM标准的修订过程包括五个部分且按照顺序开展,但又相互叠加,相互辅助,其根本目标是使QM标准得到持续的改进(见表三)。

 


第一,开展广泛的文献研究与分析。这是QM标准制定和修订的第一步,也是最关键的一步。QM标准是基于大量的学术研究和文献调研的基础上得出的。因此,广泛的文献调研,为后续QM框架及具体标准制定提供依据。在此基础上,QM聚焦于网络课程质量、网络课程评价以及QM的相关研究,通过对QM理论与实践应用的分析,给出进一步修订QM的建议。与此同时,QM开展大量的用户调查和反馈信息,这些数据为更好地使用QM提供了坚实基础。最后,QM会对评估和认证的课程进行回访和数据分析,了解课程使用进展、学生满意度等,进一步完善QM的评价指标。

 

第二,确定评审委员会。评审委员会对QM标准的制定和修改至关重要,因此其成员的确定也根据不同情况有几种选择的途径和标准。首先,委员会成员需要得到提名信和提出申请,也就是说,不仅委员会成员需要自愿申请,还要有领域内的相关人员提名,以确定候选人的资格和资历。其次,评审委员会的成员确定也有一定标准。例如,评审委员会委员必须是QM的资深用户,对QM有深入的了解;评审成员还应该具有广泛的代表性,不能集中在一个地区、一类学校等。其次,评审委员会还应该包括资深委员(Legacy Committee)。这些资深委员历经QM的发展历程,已成为宝贵财富。最后,根据网络课程的特别主题,评审委员会还应包含“特殊热点问题”委员会,解决网络课程设计与开发中亟待解决的热点问题的评价。

 

第三,专业发展。教师专业发展是QM关注的核心问题。QM标准的修订,非常注重教师专业发展。一方面,QM会修订整体的专业发展课程,这些课程是辅助教师理解新的标准的必要准备。另一方面,围绕标准的修订,新的标准培训也随之重新设计和规划。因此,为了更好地帮助教师专业发展,QM还会培训教师专业发展的协助人(facilitators),帮助他们应用新的标准,以有效开展评估。

 

第四,评估过程。这包括修订评估管理系统,确认评估管理系统的修订能够体现QM的新变化,修订课程工作表,以及修订评估政策等。

 

最后,也是最核心的内容,即沟通。QM评价标准的修订涉及教师、评委、课程内容等,因此,如何有效沟通是标准修订时的关注重点。首先,全面更新在线内容,确保所有内容与新的评价标准相一致;其次,确保QM评价中的各类人员能得到同步更新的信息,例如,评价人员、辅助人员、培训人员等都需要及时了解标准的修订更新,以便为后期的评价和培训工作做好准备;第三,依据修订内容,发布最新的QM标准指南及相关文档。

 

可以说,QM标准的每次修订都是一项系统工程。正是在这样严谨的修订过程中,QM得到了扎实改进和持续更新。评价标准不断更新的目的在于持续提升网络课程的质量(You et al.,2014)。这也是QM评价标准的针对性及适用性的重要体现。为保证及时获得反馈信息,QM除通过举办年会沟通分享经验、发布年度报告外,还在内部通过定期会面、网上研讨会、组织培训等方式获取各级各类反馈信息,获得最新的学术研究支持,保证评价标准与网络课程的理论与实践前沿领域的同步更新。通过十余年的不懈努力,QM已成为独领北美网络课程评价系统的翘楚。

 

(二)扎根院权

 

QM始于马里兰大学,其人员扩展、标准修订、培训开展无不扎根于美国各类院校。它以院校为核心,以教师为服务对象,汲取教育教学理论与实践前沿的最新营养,保持持久的活力和发展动力。

 

首先,QM的组织结构包含会员服务、质量保证、K-12项目、专业发展、学术研究、财务、人力资源和行政、营销传播与活动、信息技术等部门。QM还成立了学术顾问委员会和国际战略委员会。学术顾问委员会由QM的用户学校代表和QM高级工作人员组成,旨在为QM的发展方向提供指导和监督。国际战略委员会成员主要由经验丰富的杰出教育工作者组成,他们了解国际商业活动的问题、挑战和需求,并有战略业务知识或在国际学术或商业谈判方面的实际经验。国际战略委员会负责对质量管理国际扩展政策提供监督和指导,支持QM的愿景和使命。QM的工作者都曾是资深教育工作者,他们将在一线工作的经验带到QM,使得其始终如一地以院校的需要为核心。

 

其次,从QM的设计和执行环节的人员构成来看,QM紧密地与各级院校一线人员合作。以高等教育标准为例,同行评审员都是在院校工作的教学经验丰富的教师或专业领域的专家。他们既有为QM标准持续更新提供理论依据的学术研究者,也有高校的教学设计师、教育技术专业人员和远程教育管理者。因此,从课程设计到课程教授,从教学评价到课程反馈改进,QM保证了整个教学工作都有院校一线人员参与。

 

最后,QM以教师专业发展为核心的理念为其在美国高校的发展提供了持久动力。例如,美国各类院校并不强迫推行QM或者其他评价标准。一门网络课程能否持续,是由学生需求、市场变化和学校宏观政策调整决定的。从教师的角度来看,随着选择网络课程的学生人数持续增长,教师有强烈的学习和专业发展需要。QM能够帮助教师在评价课程过程中,得到专业发展和培训,从而满足他们的实际需要。同时,评价也能不断提高网络课程的质量,实现与教师发展的双赢。

 

(三)不断创新,拓展领域

 

QM之所以能成为美国网络课程评价的领军者,除了其严谨的研究态度,扎根院校实践,还在于其不断创新、敢于拓展。网络教育的发展,不仅仅是技术应用的变革,更是技术带动下网络教学论、教师教学方式、学生学习方式和教学管理系统的变革。因此,QM以宽阔的视野和不断创新的态度,面对日益更新的网络教育领域,不断推陈出新,引领众多教育理论和实践者前行。

 

一方面,QM不断拓展与其他组织的合作,将视野拓展到更广阔的领域。其中,著名的一项合作,即与教育探索智库(EDUVENTURES)开展的在线教育景观变革项目(Changing Landscape of Online Education)。该项目聚焦于在线教育的宏观变革,关注的内容包括治理、课程与项目发展、资源开发与收集、技术革新与教学论、质量保证、战略计划等。最受关注的是美国高校年度首席信息执行官CIO(Chief Online Officers)调查。2017年,这一调查覆盖全美182所高校的首席信息执行官(相当于副校长职位)(Encoura,2017),有助于进一步了解各类公立、私立高等院校网络课程发展的动向和趋势,从而为QM的战略调整提供方向。同时,也正因为组织合作与对外扩展,QM在美国高等教育领域产生了越来越重要的影响。

 

另一方面,QM不断加快国际化步伐。QM高等教育标准的不断夯实,为其在业界树立良好口碑,国际会员逐年增长,遍布拉丁美洲、中东、非洲、亚洲等地区。同时,QM积极探索在国际组织中担任领导角色,同世界其他机构合作,分享成果,国际市场不断扩大。例如,2015年,复旦大学引入QM,核心思想是用标准引领优质网络课程的设计,并对QM的具体标准进行本土化,最终制定出FD-QM标准中文版,并对此进行了详细的解释和示例。

 

四、结语

 

当今美国网络课程的发展已经成为各高等院校保持入学率的重要举措,也是美国高校的发展趋势。据美国教育部2016年官方统计,2012-2016年,全美高校面授学生人数下降150万人,选择网络课程的学生人数自2014年以来持续增长,仅2015-2016学年,就有640万在校学生至少选择一门网络课程(OLC,2017)。在这种趋势下,如何发展网络教育,如何保证网络课程质量,已成为美国高校的必然关注点。QM在这一大趋势下酝酿和发展,凭借其基于研究与扎根院校的思想,以教师专业发展为中心的理念,经过多年发展形成涵盖领域多、组织结构完善的网络课程质量保障体系,成为美国乃至国际网络课程质量保证方面的佼佼者。

 

相对而言,我国高等院校生源充足,以传统面授为主体的教学模式并未受到网络教育的影响。然而,网络教育给学习者带来了自由选择和自我发展的主导权。对二十一世纪的学习者而言,网络教育将逐渐成为获得教育、提升自我的重要途径。面对国际高等教育改革的汹涌浪潮,促进我国网络课程的快速发展,是新时代争夺下一轮高等教育改革发展主导权,引领我国高等教育“变轨超车”的重要阵地(中华人民共和国教育部,2018)。在这一背景下,推进网络课程的质量评估和保证刻不容缓。QM的出现与发展为我国网络课程评价提供了思路。当然,QM标准并非是网络课程评价的“完美”标准,它始于美国州立项目,逐渐应用拓展到美国全国。在美国国内,一些院校由于人员、经费等问题,依然不能采用QM作为其网络课程评价工具。在国际发展的视野来看,QM标准中的一些内容,如资源的可获得性和易获性,在美国是由教育立法规定和保护的,但在其他一些国家和地区还并不适用。因此,QM需要经历本土化才能真正在其他教育文化情境中落地生根。截至2018年9月,中国已有四所大学成为QM会员单位,这些院校正在积极拓展网络课程评价的方式和途径。如复旦大学将QM的43条标准本土化改编为33条标准,并加以应用。因此,如何借鉴和吸收其先进经验,如何开展国际合作,如何帮助教师在网络教育领域的专业成长,以促进我国网络课程评价的健康开展,将是我国网络教育理论与实践领域必然面对的问题。



基金项目:2019年上海市教育科学研究课题“中国开放教育政策的历史演进规律和未来走向研究”(C19147)。

作者简介:钱玲,博士,教授,硕士生导师,河北大学教育学院,研究方向:中美网络教育比较;赵燕燕,硕士研究生,河北大学教育学院教育技术系,研究方向:教学设计。

致谢:诚挚感谢Quality Matters会员服务和国际推广部高级学术主任高亚萍博士的大力支持。

 

转载自:《开放教育研究》2018年第5期

排版、插图来自公众号:MOOC(微信号:openonline)


喜欢我们就多一次点赞多一次分享吧~


有缘的人终会相聚,慕客君想了想,要是不分享出来,怕我们会擦肩而过~

《预约、体验——新维空间站》

《【会员招募】“新维空间站”1年100场活动等你来加入》

有缘的人总会相聚——MOOC公号招募长期合作者


产权及免责声明 本文系“MOOC”公号转载、编辑的文章,编辑后增加的插图均来自于互联网,对文中观点保持中立,对所包含内容的准确性、可靠性或者完整性不提供任何明示或暗示的保证,不对文章观点负责,仅作分享之用,文章版权及插图属于原作者。如果分享内容侵犯您的版权或者非授权发布,请及时与我们联系,我们会及时内审核处理。


了解在线教育,
把握MOOC国际发展前沿,请关注:
微信公号:openonline
公号昵称:MOOC

   

登录查看更多
0

相关内容

新时期我国信息技术产业的发展
专知会员服务
71+阅读 · 2020年1月18日
【白皮书】“物联网+区块链”应用与发展白皮书-2019
专知会员服务
94+阅读 · 2019年11月13日
【课程】概率图模型,卡内基梅隆大学邢波
专知会员服务
70+阅读 · 2019年11月4日
在线学习体验影响因素结构关系探析
MOOC
7+阅读 · 2019年3月20日
人工智能在教育领域的应用探析
MOOC
14+阅读 · 2019年3月16日
思维发展型课堂的概念、要素与设计
MOOC
4+阅读 · 2018年12月18日
Adversarial Transfer Learning
Arxiv
12+阅读 · 2018年12月6日
Mobile big data analysis with machine learning
Arxiv
6+阅读 · 2018年8月2日
Arxiv
3+阅读 · 2018年5月28日
Arxiv
6+阅读 · 2018年3月29日
VIP会员
Top
微信扫码咨询专知VIP会员