95后,都爱刷抖音、追咪蒙?

2018 年 5 月 17 日 腾讯大讲堂 酷鹅用户研究院


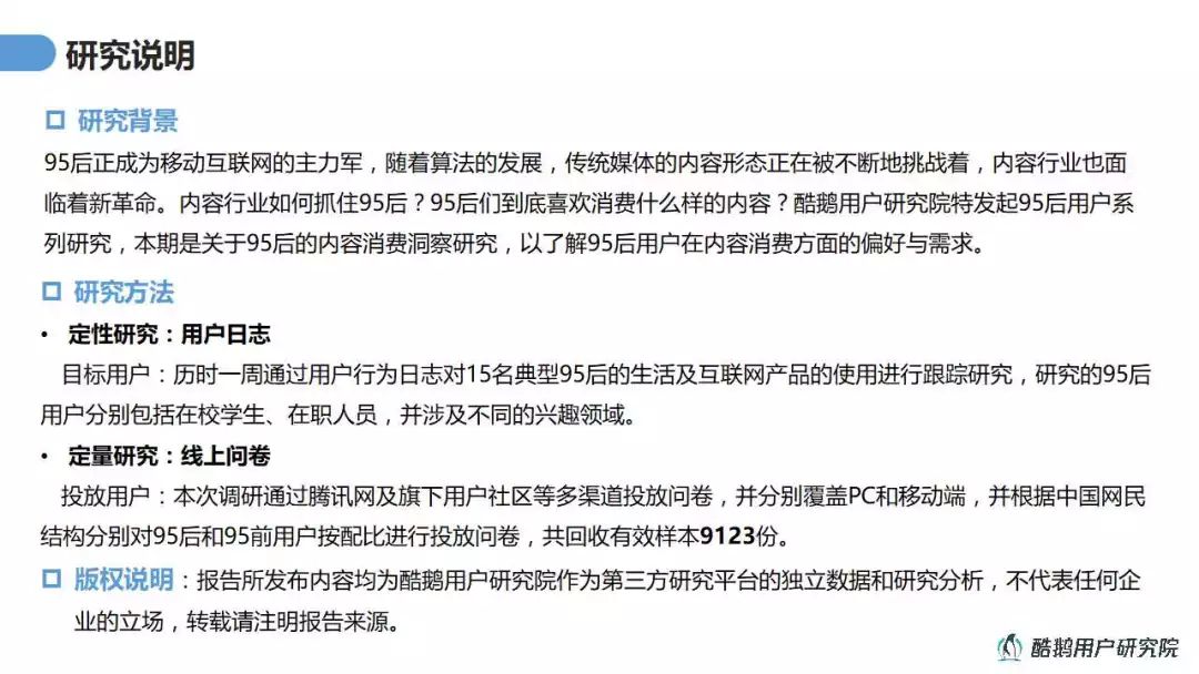
随着算法的发展,内容行业面临着新变革,竞争日趋激烈。

传统的内容形态能否满足95后需求?

95后喜欢什么样的内容?

本期酷鹅用户研究院开展95后内容消费研究,发布《兴趣导向:95后内容消费洞察报告》为您揭晓。

 

报告所发布内容均为酷鹅用户研究院作为第三方研究平台的独立数据和研究分析,不代表任何企业的立场,转载请注明报告来源。


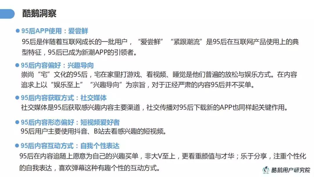
酷鹅核心洞察


  • 95后APP使用:爱尝鲜

95后是伴随着互联网成长的一批用户,“爱尝鲜”“紧跟潮流”是95后在互联网产品使用上的典型特征。

 

  • 95后内容偏好:兴趣导向

崇尚“宅”文化的95后,宅在家里打游戏、看视频、睡觉是他们普遍的放松与娱乐方式。在内容追求上以“娱乐至上”“兴趣导向”为宗旨,对于正经严肃的内容95后并不买单。

 

  • 95后内容获取方式:社交媒体

95后用户每天使用的APP中最高频的是社交类应用,社交媒体是95后获取感兴趣内容的主要渠道,内容获取社交化,社交传播的影响对于95后用户下载新的APP起关键作用。

 

  • 95后内容形态偏好:短视频爱好者

2017年以来,短视频成互联网新风口,95后尝鲜一族也是短视频产品的重度用户,95后用户主要使用抖音、B站去看感兴趣的短视频。


  • 95后内容互动方式:自我个性表达

95后在内容追随上愿意为自己的兴趣买单,非大V至上,更看重颜值与才华;乐于分享,注重个性化的自我表达,喜欢弹幕这种有趣个性的互动方式。


留言告诉堂妹:

你们平时爱追哪些博主爱刷哪些app?

抽一位留言者

……

给个么么哒

登录查看更多
0

相关内容

专知会员服务
126+阅读 · 2020年6月12日
打怪升级!2020机器学习工程师技术路线图
专知会员服务
99+阅读 · 2020年6月3日
报告 | 2020中国5G经济报告,100页pdf
专知会员服务
98+阅读 · 2019年12月29日
【机器学习课程】Google机器学习速成课程
专知会员服务
170+阅读 · 2019年12月2日
【电子书】让 PM 全面理解深度学习 65页PDF免费下载
专知会员服务
18+阅读 · 2019年10月30日
快手的变现能力,可能不及抖音二分之一
互联网er的早读课
5+阅读 · 2019年8月27日
分析 | 抖音背后的计算机视觉技术
计算机视觉life
9+阅读 · 2019年5月31日
2019,再不做私域流量就晚了?
互联网er的早读课
16+阅读 · 2019年4月10日
改了3次APP首页后,我的一些认知
从0到1
11+阅读 · 2019年1月13日
抖音完了!这次道歉也没用了
今日互联网头条
9+阅读 · 2018年7月2日
95后“过控”专业转行AI工程师打卡!
人工智能头条
5+阅读 · 2018年6月1日
抖音的 2017 和它背后的黑科技
PingWest品玩
8+阅读 · 2018年1月4日
Position-aware Graph Neural Networks
Arxiv
15+阅读 · 2019年6月11日
Arxiv
4+阅读 · 2019年2月8日
Music Transformer
Arxiv
5+阅读 · 2018年12月12日
Few Shot Learning with Simplex
Arxiv
5+阅读 · 2018年7月27日
Arxiv
5+阅读 · 2018年4月13日
VIP会员
相关资讯
快手的变现能力,可能不及抖音二分之一
互联网er的早读课
5+阅读 · 2019年8月27日
分析 | 抖音背后的计算机视觉技术
计算机视觉life
9+阅读 · 2019年5月31日
2019,再不做私域流量就晚了?
互联网er的早读课
16+阅读 · 2019年4月10日
改了3次APP首页后,我的一些认知
从0到1
11+阅读 · 2019年1月13日
抖音完了!这次道歉也没用了
今日互联网头条
9+阅读 · 2018年7月2日
95后“过控”专业转行AI工程师打卡!
人工智能头条
5+阅读 · 2018年6月1日
抖音的 2017 和它背后的黑科技
PingWest品玩
8+阅读 · 2018年1月4日
相关论文
Top
微信扫码咨询专知VIP会员