205页!清华大学沈阳教授团队《元宇宙发展研究报告》2.0版 | 附PDF下载

2022 年 1 月 24 日 专知

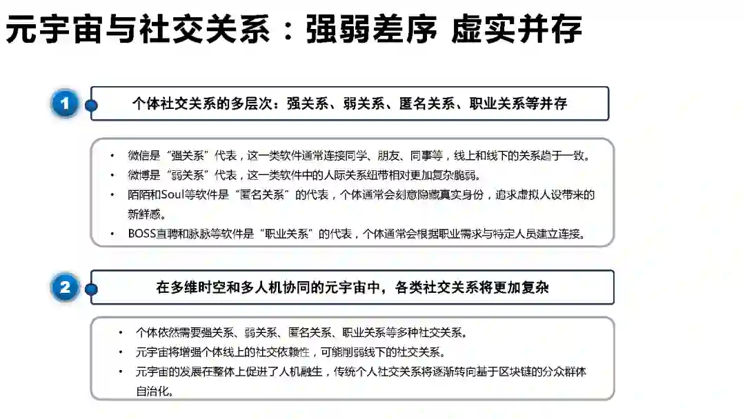
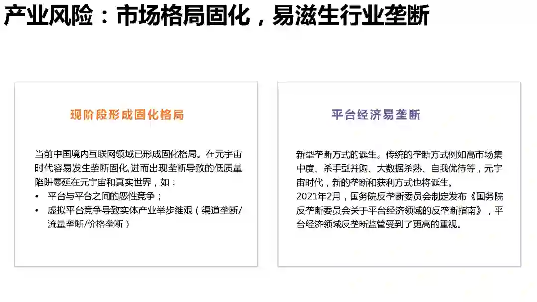
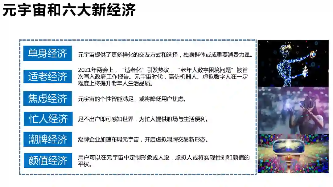
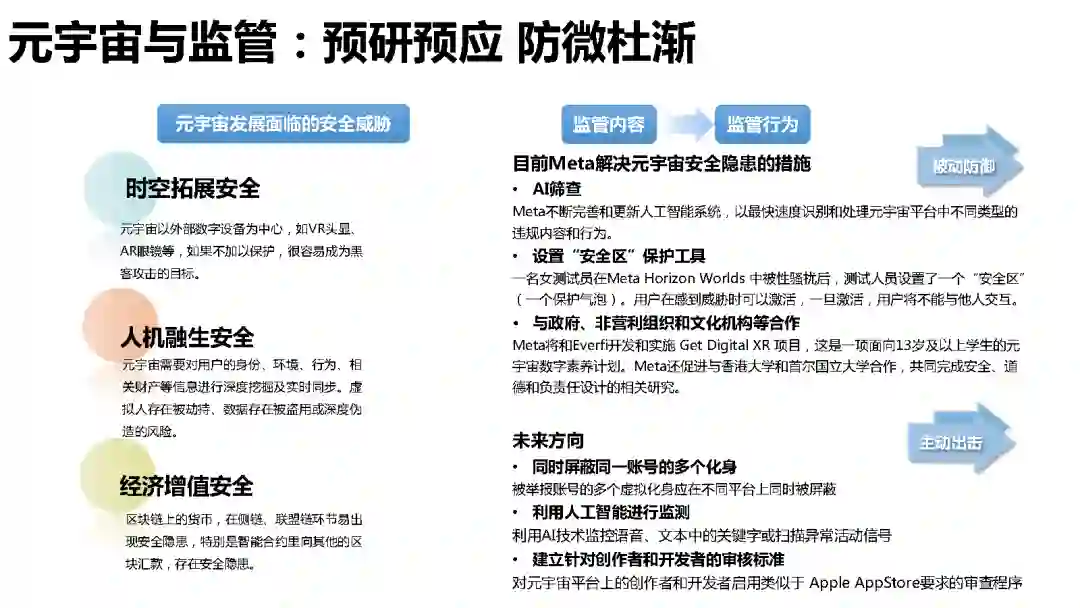
近日,清华大学沈阳教授团队发布了《元宇宙发展研究报告2.0版》,总计205页。报告基于《元宇宙发展研究报告1.0版》,从元宇宙的缘起、概念与属性、技术与产业链、场景应用、风险点及治理、热点七问、远未来展望等七个部分对元宇宙发展进行了深入的研究与分析。



如要完整报告请诠科教公众号的扫描二维码,后台留言关键字“YYZ124”,即可免费获取~



如要完整报告请诠科教公众号的扫描二维码,后台留言关键字“YYZ124”,即可免费获取~



如要完整报告请诠科教公众号的扫描二维码,后台留言关键字“YYZ124”,即可免费获取~




专知便捷查看

便捷下载,请关注专知公众号(点击上方蓝色专知关注)

  • 后台回复“M205” 就可以获取205页!清华大学沈阳教授团队《元宇宙发展研究报告》2.0版 | 附PDF下载》专知下载链接


专知,专业可信的人工智能知识分发 ,让认知协作更快更好!欢迎注册登录专知www.zhuanzhi.ai,获取70000+AI主题干货知识资料!


欢迎微信扫一扫加入专知人工智能知识星球群,获取最新AI专业干货知识教程资料和与专家交流咨询
点击“ 阅读原文 ”,了解使用 专知 ,查看获取70000+AI主题知识资源
登录查看更多
1

相关内容

清华大学是中国乃至亚洲最著名的高等学府之一。其前身即1911年利用美国退还庚子赔款之退款在北京设立之清华学堂,1912年中华民国成立后改为清华学校,1928年北伐后由国民政府改制为国立清华大学。对日抗战期间西迁昆明,与北京大学、南开大学合组国立西南联合大学。1946年迁返北平复校。
复旦大学联合发布《元宇宙报告(2021-2022)》(附下载)
专知会员服务
117+阅读 · 2022年1月26日
报告 |《数字碳中和白皮书》(附下载)
专知会员服务
91+阅读 · 2021年12月31日
2021年中国出行行业数智化研究报告(附下载)
专知会员服务
40+阅读 · 2021年11月27日
清华大学:2021元宇宙研究报告!
专知会员服务
234+阅读 · 2021年11月2日
德勤发布《2021年技术趋势》161页pdf(附下载)
专知会员服务
97+阅读 · 2021年4月16日
中国数字经济就业发展研究报告2021,43页pdf
专知会员服务
73+阅读 · 2021年3月27日
专知会员服务
89+阅读 · 2021年3月3日
智源发布《2020北京人工智能发展报告》,附43页pdf
专知会员服务
127+阅读 · 2020年11月19日
清华沈阳老师团队:元宇宙发展研究报告2.0版
THU数据派
2+阅读 · 2022年1月25日
报告 |《数字碳中和白皮书》(附下载)
专知
3+阅读 · 2021年12月31日
区块链白皮书,44页pdf
专知
7+阅读 · 2021年12月30日
区块链技术前沿报告,32页pdf
专知
4+阅读 · 2021年3月11日
国家自然科学基金
4+阅读 · 2015年12月31日
国家自然科学基金
1+阅读 · 2015年12月31日
国家自然科学基金
1+阅读 · 2013年12月31日
国家自然科学基金
0+阅读 · 2012年12月31日
国家自然科学基金
0+阅读 · 2012年12月31日
国家自然科学基金
0+阅读 · 2012年12月31日
国家自然科学基金
1+阅读 · 2012年9月30日
国家自然科学基金
0+阅读 · 2009年12月31日
国家自然科学基金
0+阅读 · 2009年12月31日
国家自然科学基金
0+阅读 · 2008年12月31日
Arxiv
0+阅读 · 2022年4月19日
Arxiv
1+阅读 · 2022年4月19日
Arxiv
19+阅读 · 2021年4月8日
A Survey on Edge Intelligence
Arxiv
52+阅读 · 2020年3月26日
Arxiv
92+阅读 · 2020年2月28日
Self-Driving Cars: A Survey
Arxiv
41+阅读 · 2019年1月14日
VIP会员
相关VIP内容
复旦大学联合发布《元宇宙报告(2021-2022)》(附下载)
专知会员服务
117+阅读 · 2022年1月26日
报告 |《数字碳中和白皮书》(附下载)
专知会员服务
91+阅读 · 2021年12月31日
2021年中国出行行业数智化研究报告(附下载)
专知会员服务
40+阅读 · 2021年11月27日
清华大学:2021元宇宙研究报告!
专知会员服务
234+阅读 · 2021年11月2日
德勤发布《2021年技术趋势》161页pdf(附下载)
专知会员服务
97+阅读 · 2021年4月16日
中国数字经济就业发展研究报告2021,43页pdf
专知会员服务
73+阅读 · 2021年3月27日
专知会员服务
89+阅读 · 2021年3月3日
智源发布《2020北京人工智能发展报告》,附43页pdf
专知会员服务
127+阅读 · 2020年11月19日
相关基金
国家自然科学基金
4+阅读 · 2015年12月31日
国家自然科学基金
1+阅读 · 2015年12月31日
国家自然科学基金
1+阅读 · 2013年12月31日
国家自然科学基金
0+阅读 · 2012年12月31日
国家自然科学基金
0+阅读 · 2012年12月31日
国家自然科学基金
0+阅读 · 2012年12月31日
国家自然科学基金
1+阅读 · 2012年9月30日
国家自然科学基金
0+阅读 · 2009年12月31日
国家自然科学基金
0+阅读 · 2009年12月31日
国家自然科学基金
0+阅读 · 2008年12月31日
相关论文
Arxiv
0+阅读 · 2022年4月19日
Arxiv
1+阅读 · 2022年4月19日
Arxiv
19+阅读 · 2021年4月8日
A Survey on Edge Intelligence
Arxiv
52+阅读 · 2020年3月26日
Arxiv
92+阅读 · 2020年2月28日
Self-Driving Cars: A Survey
Arxiv
41+阅读 · 2019年1月14日
Top
微信扫码咨询专知VIP会员