最新《智慧农业信息系统接口与传输运用》国家标准意见稿

2022 年 7 月 1 日 专知

本文件规定了智慧农业信息系统接口的一般要求。本文件适用于智慧农业信息系统接口的设计、开发和应用。


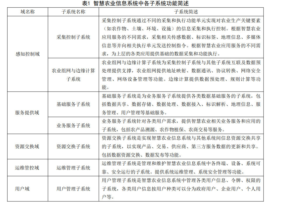
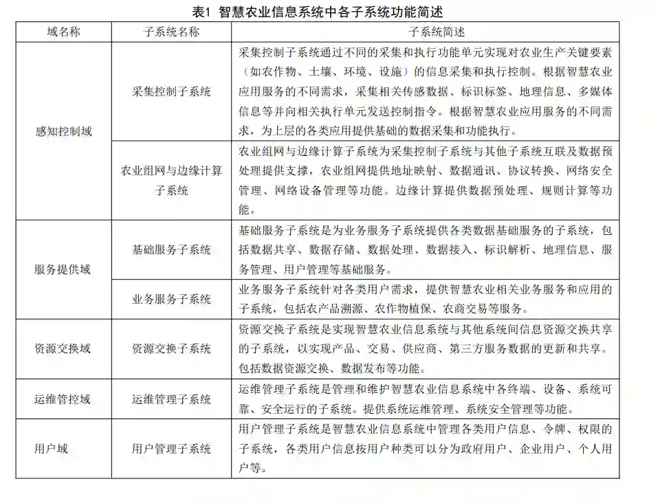
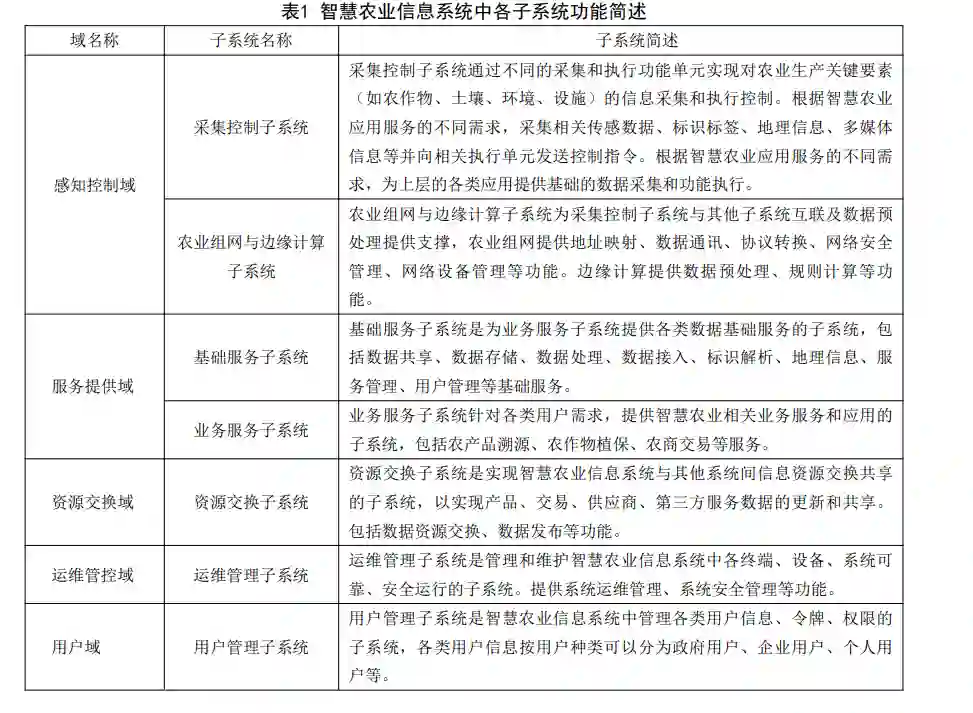
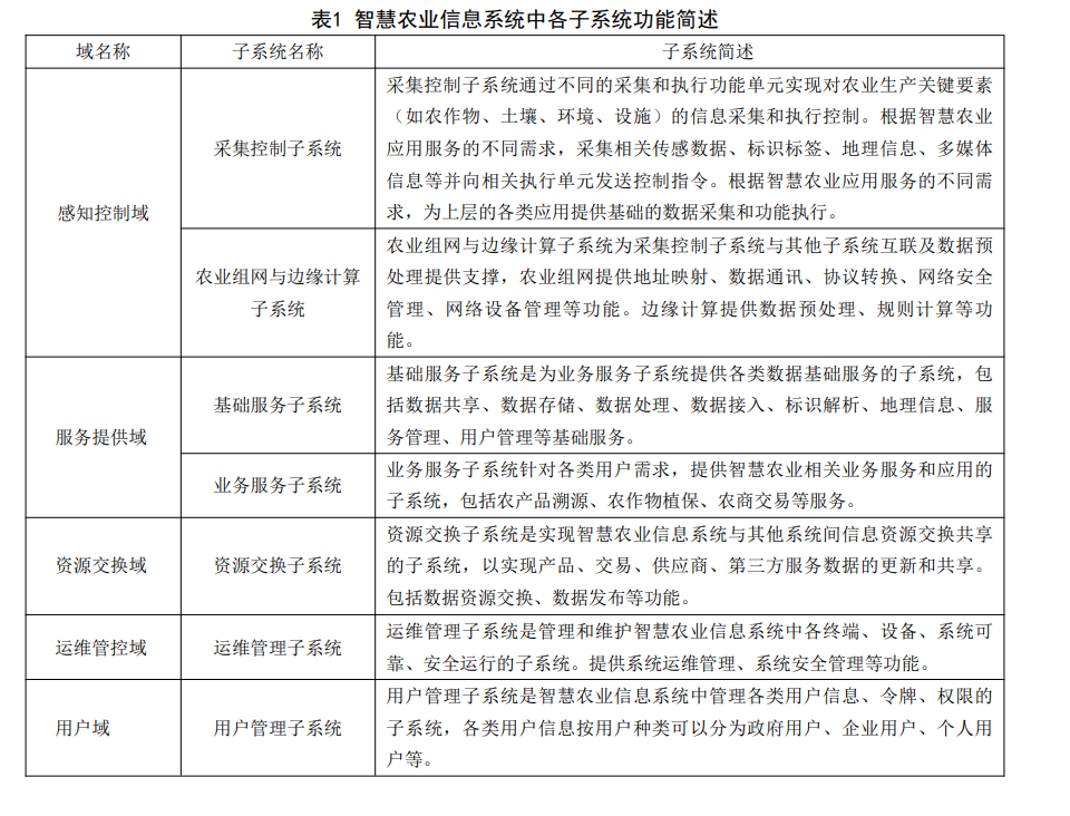
智慧农业信息系统通常由用户域、感知控制域、运维管理域、服务提供域、资源交换域组成,智慧农业信息系统接口如图1所示,智慧农业信息系统有若干个外部接口和内部接口,外部接口用于智慧农业信息系统与其他外部系统进行数据交互,如:用户接入系统、传感网系统、遥感系统等。内部接口用于智慧农业信息系统内各子系统进行数据交互,本文件规定的内部接口的通用要、数据结构、数据交互请求方式、调用流程等要求将在第6章中详细阐述,智慧农业信息系统各子系统功能简述见表1。


智慧农业信息系统是将物联网技术运用到传统农业信息系统中去,实现更完备的信息化基础支撑、更透彻的农业信息感知、更集中的数据资源、更广泛的互联互通、更深入的智能控制、更贴心的公众服务。智慧农业信息系统是实现智慧农业的具体,智慧农业信息系统平台整合各级信息资源和信息化基础设施,实现农业数据互通和现有系统的互联。本标准基于大量较为成熟的智慧农业信息系统架构的技术现状和产业化应用基础,结合物联网六域模型,提供了智慧农业信息系统接口的统一框架,对于框架中各接口,规定了其功能,提出了一般要求。具有较强的推广应用价值。可以为智慧农业信息系统的解决方案供应商、应用企业,提供有效的基础技术支撑,降低企业开发和应用的成本。


本文件给出了智慧农业数据传输架构、传输方式和适用协议。本文件适用于智慧农业数据传输的设计、研发、选型和部署。


智慧农业数据传输架构示意图如图1所示,通过传感器、执行器、监控设备、远程用户终端、现场控制终端等采集各类数据后,一部分数据传输给边缘处理终端进行边缘数据处理,无需要边缘处理的数据和边缘处理后的数据通过网关传输到智慧农业云平台进行数据的汇聚,再经过智慧农业云平分析后,形成对各数据采集终端的控制决策,以指令的方式传输给传感器、执行器、远程用户终端、现场控制终端等采集终端以执行相关控制操作。各采集终端采集数据的种类如表1所示。数据传输中可能涉及多种传输技术。具体运用何种传输技术取决于项目实现者和可能获得的资源。本文件只针对部分应用场景下传输技术应用给出一些指南。第6章针分别针对大田种植、设施农业、畜禽养殖、水产养殖四个农业场景给出传输技术应用指南。

传统农业需要利用多种新一代信息技术,对植物生长环境数据的实时和精准采集、传输,提供控制、预警、决策、分析的数据基础。但是由于农业的特点,这些数据传输系统分布很广、很分散而且数量庞大。标准的数据传输系统设计已有相关的应用基础,本标准基于大量数据传输系统方案的技术现状和产业化应用基础。为智慧农业数据传输系统提供了标准的统一框架,对于框架中各组成部分间的数据链路,根据数据类型和带宽要求,提出了不同传输方式中传输协议的建议。具有较强的推广应用价值。可以为智慧农业信息系的解决方案供应商、应用企业,提供有效的基础技术支撑,降低企业开发和应用的成本。


专知便捷查看

便捷下载,请关注专知公众号(点击上方蓝色专知关注)

  • 后台回复“智慧农业” 就可以获取最新《智慧农业信息系统接口与传输运用》国家标准意见稿》专知下载链接

                       
专知,专业可信的人工智能知识分发 ,让认知协作更快更好!欢迎注册登录专知www.zhuanzhi.ai,获取100000+AI(AI与军事、医药、公安等)主题干货知识资料!
欢迎微信扫一扫加入专知人工智能知识星球群,获取最新AI专业干货知识教程资料和与专家交流咨询
点击“ 阅读原文 ”,了解使用 专知 ,查看获取100000+AI主题知识资料
登录查看更多
0

相关内容

《政务信息系统基本要求》国家标准意见稿
专知会员服务
25+阅读 · 2022年6月18日
《信息技术大数据系统基本要求》国家标准,11页pdf
专知会员服务
47+阅读 · 2022年2月27日
《智能制造机器视觉在线检测测试方法》国家标准意见稿
国家自然科学基金
18+阅读 · 2014年12月31日
国家自然科学基金
1+阅读 · 2013年12月31日
国家自然科学基金
3+阅读 · 2012年12月31日
国家自然科学基金
3+阅读 · 2012年12月31日
国家自然科学基金
3+阅读 · 2011年12月31日
国家自然科学基金
3+阅读 · 2011年12月31日
国家自然科学基金
1+阅读 · 2011年12月31日
国家自然科学基金
0+阅读 · 2009年12月31日
Arxiv
35+阅读 · 2021年1月27日
已删除
Arxiv
33+阅读 · 2020年3月23日
Arxiv
15+阅读 · 2019年9月30日
VIP会员
相关基金
国家自然科学基金
18+阅读 · 2014年12月31日
国家自然科学基金
1+阅读 · 2013年12月31日
国家自然科学基金
3+阅读 · 2012年12月31日
国家自然科学基金
3+阅读 · 2012年12月31日
国家自然科学基金
3+阅读 · 2011年12月31日
国家自然科学基金
3+阅读 · 2011年12月31日
国家自然科学基金
1+阅读 · 2011年12月31日
国家自然科学基金
0+阅读 · 2009年12月31日
Top
微信扫码咨询专知VIP会员