教育类产品如何快速建立师生关联关系?

2019 年 5 月 5 日 PMCAFF

本文为PMCAFF专栏作者836488572出品


前几个月公司计划开展教育缴费的新业务,主要是服务于校园内的学费、伙食费、活动报名费等缴费场景。公司已有比较完善的校服电商系统的基础,如商品、订单、支付、退款、结算等功能模块;数据方面,已有大量学校入驻,包含学校地址、学校类型等信息,年级、班级信息也维护了别名、人数等内容,以便校服的定向发售和订购进度统计。其实,原有的商品上架与订单支付已经能基本满足校园缴费的需求,但是因为蚂蚁金服教育缴费API的规则限制,我们需要收集学生家长手机号、学号或身份证号,以确保账单唯一性。


所以,为快速收集学生信息、减少学校管理员的工作量,并且更好的应对升级、转班、离校、多子女、多监护人、代缴费、教师离任的工作交接等特殊情况,我们就做了“教育类产品如何快速建立学校、老师和学生/家长之间关联关系”的竞品调研,虽然后来因为一些原因导致项目终止,但一些产品的做法还是很值得研究与借鉴的。


通过后台管理系统导入关联关系

如果有相关政策或教育局关系的支持,且学校愿意配合的话,通过后台管理系统导入学生信息无疑是最方便快捷的方法,可以一次性获得“学校-班级-老师-学生-家长”的关联关系。可是不要忘了Excel中信息的来源,依然会涉及到学生信息的收集、校对、整理,况且不见得所有的管理员老师都会用Excel。以手机号为例,导入之后并不意味着其可作为新建用户的用户名,还涉及到去重、合并、多子女、旧数据修复等问题。后期维护还包括升级、转班、离校、信息修改等操作,必然需要对学校管理员进行培训,甚至需要专门客服人员的支持。通过对校易收和校园通的调研,我们总结出了班级管理和学生管理的常规业务流程。首先,要明确先有老师还是先有班级?理论上,老师,尤其是班主任老师,是属于特定班级的,而且班级是长时间不变化的,所以应该先建立班级,再把老师维护进去。可事实上,老师才是基本元素,是老师组成了最初的班级,决定的班级的配置。而且移动端更需要发挥老师的能动性,可以完全不维护班级,让老师新建、维护班级内容。此外,还涉及到学校组织架构、科目设置等更为基础的信息维护。在这些环节完成之后,才是真正意义的学生管理。



下面我们主要研究下移动端的做法:


教师管理:通过二维码或学校ID加入学校

【智慧树】智慧树的定位是连接幼儿园园长、教师与家长的幼教云平台,主打幼教管理、家园沟通分享、幼儿动态实时监控等功能。APP主要包括园丁端和家长端,园丁端可以创建幼儿园或加入幼儿园,如下图所示,园丁可以通过输入园所ID或扫码加入幼儿园。也才知道幼儿园的划分方法:公立园所包括教委直营园所、政府机关园所、部队所属园所、企事业直营园所、普惠园,民办园所包括普惠园、独立园所、集团直营、集团加盟。



幼儿园创建完毕之后,就是完善班级信息,邀请老师加入幼儿园。年级包括托班、小班、中班、大班、学前班,如果幼儿园没有设置相应年级,可把班级数改为0,原来现在上个幼儿园居然要五年。其次是维护班级别名,方便园所管理和家长识记。创建成功后就是邀请老师加入幼儿园,包括扫码和输入园所ID两种方式。这种“邀请制”和【爱作业】中老师邀请家长的做法很类似。家长用户在家长端注册登录后,通过“输入宝宝所在班级任一教师的手机号”就可以自助加入相应班级。当然,宝宝树也有后台系统可以实现教职工的管理功能。



学生管理:通过班级号/老师手机号加入班级

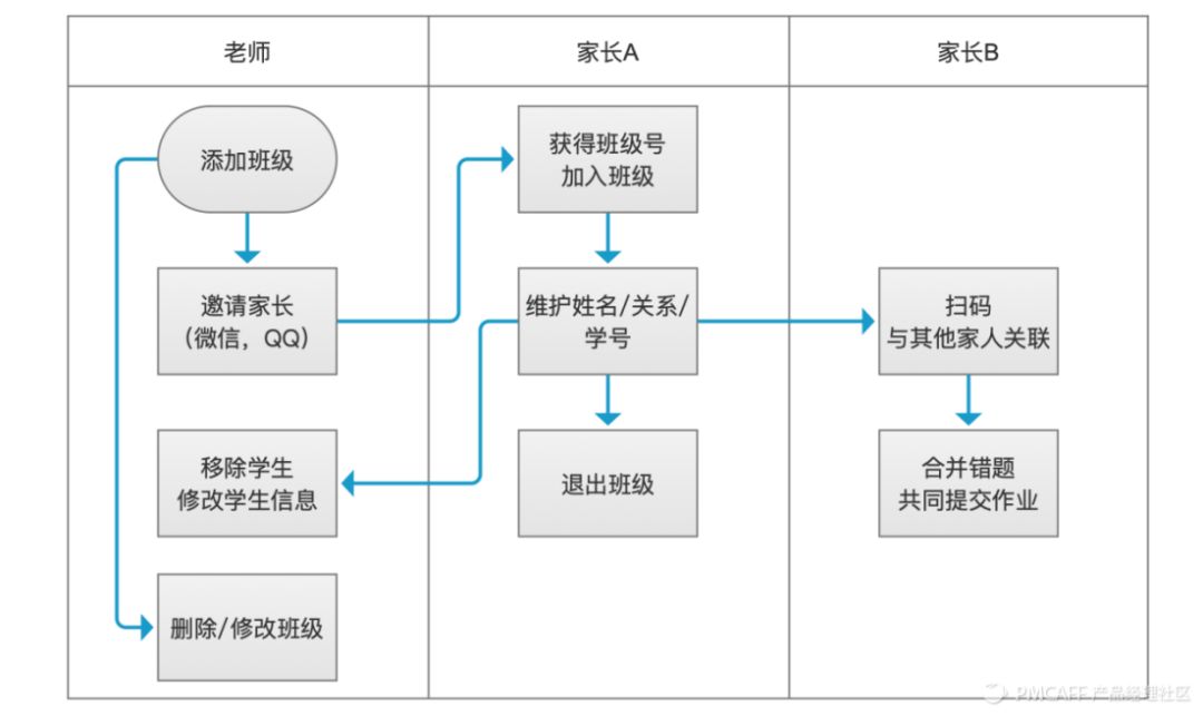
【爱作业】爱作业的主要功能是帮助小学一至六年级学生家长和老师检查、批改数学作业。只需扫一扫就能识别应用题、选择题、判断题、填空题、解方程、竖式计算等题型。爱作业不区分老师端和家长端,甚至不注册不登录也能使用拍照批改和在线练习功能。老师用户可以创建多个班级,然后对自己创建的班级进行诸如邀请家长、修改/删除班级、查看/编辑/移除学生信息、布置作业等操作。家长通过老师的邀请码(班级号)加入班级,提交作业,也支持多个家长关联同一个学生。这里并没有特别强调“学校”这一主体,老师用户可以创建跨学校的多个班级,家长则只是把学校名称作为识别班级的信息之一。当然,学校也并非完全没有作用,系统会按照“学校+年级”相应汇总出公共错题集供学生查看与练习。



【晓黑板】晓黑板主打通知家校沟通,类似升级版的微信群,可进行作业的多样化布置与提交。家长通过班级号或“老师手机号”查找并加入班级,可避免班级号的遗失或遗忘。由于老师角色并没有开放注册,必须提交相应学校信息、经过客服回访审核后才能拥有教师身份,因此暂未体验相关功能。


老师-学生-家长三者关系的建立

【一起作业】一起作业网专注英语和数学教学领域,为老师、学生和家长提供在线作业和专项应试练习等系统的学习功能。旗下拥有【一起小学】、【一起中学】等产品,下图的流程来自于【一起中学】。比起学龄前儿童,大部分中学生已经有了自己的手机,他们能独立完成加入班级、提交作业、测试等操作,家长更多是起到知情和监督的作用。老师创建班级后邀请学生加入,如果学生是新用户,则需要在注册流程中完成加入班级的操作;如果学生已加入过班级,则可以按照类似的流程更换班级。如果家长想了解学生的作业完成情况,可以绑定学生账号。


行政班:即传统的班级,多个学科的老师共同执教;教学班:也称走课班,是指分层教学或走班教学时形成的单学科的班级,不同学科均可创建教学班。



总结

通过对以上几个产品的分析,我们尝试进行一下总结:


1.创建学校:“自上而下”与“自下而上”两种形式。学校对于在全校范围推广某一个产品是非常谨慎的,学校不会冒险为任何产品背书,而且可能需要为其配备专门的系统管理员,同时也是为了防止重复注册,不建议学校用户开放注册,最好采用入驻机制,由客服人员审核后为其开通管理员账号。这是“自上而下”的场景。如果你的产品是“自下而上”推广的,更不能随便把学校牵扯进来,但为了方便学生家长选择学校,可以从教育局网站获取相应的学校信息维护到系统中。


2.教师管理:首先明确老师是“加入学校”还是“选择学校”,加入学校需要相应的学校ID或邀请码。选择学校则需要系统定期维护更新各地区的学校信息,避免找不到要找的学校。


3.创建与管理班级:如果是学校管理员进行班级管理,需要提供快速或批量创建的交互方式,作为真实的班年级将会影响其他角色的选择和使用。如果是班主任或任课老师创建班级,本质上并不影响真实的学校组织架构,只是一个类似“群组”的存在。另外,数据来之不易,可提供必要的“转让”功能,这很类似于群组的管理员权限转让。“邀请学生”、“维护学生信息”、“移除学生”、“维护XX科目任课教师”也是班级管理中不可或缺的功能。


4.学生加入班级:一种是通过老师分享的链接,获得邀请码或班级号再加入班级;另一种是通过搜索老师手机号,查询后再选择加入相应班级。必要时可加入审核机制,避免外人加入班级。另外,还需要明确执行加入班级操作的实际用户是谁,幼儿需要家长来加入,中学生能独立完成。


5.家长关联孩子:重点要解决“一个家长账号绑定多个孩子”和“一个孩子被多个监护人绑定”的情况。是否有独立客户端。


6.用户系统的建立:虽然手机号是最适合作为用户唯一用户名的存在,但考虑到老师家长身份的重叠、多监护人绑定同一个孩子、多子女的场景,所以可能会涉及多个角色对应多个客户端、同一个客户端内切换用户角色、同一客户端内切换学校方便对多个孩子进行监护的情况。所以身份证号、学号就成了一个比手机号更有价值的存在。


以上就是关于学校、老师和学生/家长之间关联关系的建立方法的分析,在设计或选择时,请结合产品定位和具体的需求分析,选择最适合的关联模式。


登录查看更多
0

相关内容

【斯坦福CS520】向量空间中嵌入的知识图谱推理,48页ppt
专知会员服务
104+阅读 · 2020年6月11日
 第八届中国科技大学《计算机图形学》暑期课程课件
专知会员服务
62+阅读 · 2020年3月4日
中科大-人工智能方向专业课程2020《脑与认知科学导论》
报告 |事理图谱的构建及应用,附61页pdf
专知会员服务
196+阅读 · 2020年1月17日
用户研究:如何做用户画像分析
产品100干货速递
45+阅读 · 2019年5月9日
如何运营15万付费用户?
三节课
6+阅读 · 2019年2月28日
清研实践|清华深研院师生赴澳洲墨尔本六所高校开展数据科学访问
零基础如何快速搭建一个推荐系统?
StuQ
5+阅读 · 2018年2月26日
【大数据】如何用大数据构建精准用户画像?
产业智能官
12+阅读 · 2017年9月21日
【知识图谱】如何构建知识图谱
产业智能官
135+阅读 · 2017年9月19日
谈谈用户画像
caoz的梦呓
10+阅读 · 2017年8月17日
你以为自己真的了解用户画像?其实猫腻可多了
THU数据派
8+阅读 · 2017年7月12日
Arxiv
7+阅读 · 2018年12月5日
Arxiv
8+阅读 · 2018年6月19日
Arxiv
7+阅读 · 2018年3月19日
Arxiv
10+阅读 · 2018年2月9日
Arxiv
6+阅读 · 2018年2月8日
VIP会员
相关资讯
用户研究:如何做用户画像分析
产品100干货速递
45+阅读 · 2019年5月9日
如何运营15万付费用户?
三节课
6+阅读 · 2019年2月28日
清研实践|清华深研院师生赴澳洲墨尔本六所高校开展数据科学访问
零基础如何快速搭建一个推荐系统?
StuQ
5+阅读 · 2018年2月26日
【大数据】如何用大数据构建精准用户画像?
产业智能官
12+阅读 · 2017年9月21日
【知识图谱】如何构建知识图谱
产业智能官
135+阅读 · 2017年9月19日
谈谈用户画像
caoz的梦呓
10+阅读 · 2017年8月17日
你以为自己真的了解用户画像?其实猫腻可多了
THU数据派
8+阅读 · 2017年7月12日
相关论文
Arxiv
7+阅读 · 2018年12月5日
Arxiv
8+阅读 · 2018年6月19日
Arxiv
7+阅读 · 2018年3月19日
Arxiv
10+阅读 · 2018年2月9日
Arxiv
6+阅读 · 2018年2月8日
Top
微信扫码咨询专知VIP会员