商誉减值改摊销,猪就能上树了?

2019 年 1 月 8 日 港股那点事


作者 | 江湖豆腐

数据支持 | 勾股大数据

                              

1月4日,《企业会计准则动态(2018年第9期)》出现在财政部会计准则委员会官网上。这条例行的动态披露,配之以如此寡淡的标题,很自然地没有立刻引起社会关注,但是到了昨晚,这条信息已经刷屏了。


《企业会计准则动态(2018年第9期)》用了大量的篇幅介绍了去年11月的一场会计组织业内会议,但到了文末时,忽然画风突变,谈起了商誉减值问题。



简单而言就是,该委员会的大部分咨询委员认为,应该将商誉减值改为商誉摊销。


当下A股正面临着巨额商誉减值的压力,它与此前的大股东质押盘一样,都是悬在A股头顶的达摩利斯之剑。


由于这条信息发布者的特殊身份,昨天晚些时候,市场人士终于琢磨出味道来,从而引发了一场关于商誉减值的大讨论。不少人认为,这是中国财政部在为解决商誉减值问题做试探,随后各大证券报集体发声分析此事,而部分官媒则直截了当地将此举理解为财政部“开大招”。



但会计准则委员会的咨询委员随即对媒体表示,会计准则委员会是非政府组织,其观点不代表财政部看法。另外,即便真的要推动商誉会计准则变更,也不可能在短期实现,2-3年内都不可能落地。


这个解释来得与上周五的消息一样突然,但是A股投资者们对于“投石问路”之类的套路早就习以为常了,所以今天依然很多人在追问:“假如真的这么办,会如何呢?”



1

商誉减值这颗雷



首先,让我们来看看什么是商誉减值。


商誉是指企业在同等条件下,能获得高于正常投资报酬率所形成的价值。商誉的成因有很多种,比如可能是企业所处的地理位置有特殊优势,或者该企业经营效率就是特别高,人员素质就是高出同行一大截,又或者它是历史悠久的品牌老店,有着相当高的品牌价值。


商誉当然是个客观存在,但是它很难精准测算,因此就有不少上市公司在并购过程中用商誉难以准确测算的bug来做一些利益输送、转手套现的事情,但到了曲终人散的那一天,这些由商誉构筑的泡沫终究会破灭。


比如上市公司A要收购B公司,B公司账面价值20亿元,但最后成交的价格是25亿元,那么多出来的5亿元就是商誉溢价了。至于B公司商誉是否真的值5亿元,这就很难精准定价,一般都是看A公司和B公司具体怎么谈,而如果AB两家公司有意联手割二级市场的韭菜,那么韭菜们就惨了。假如两年后B公司经营不善,破产清盘,A公司亏掉的不仅是20亿元资产,还要亏掉5亿商誉,这就是商誉减值。


每年年报审计时,审计者都要测试上市公司商誉,一旦确认要商誉减值,这些减值部分都会计入当年的利润,形成亏损。


A股历来喜欢炒作企业并购重组,许多股民偏执地认为,并购重组必然带来企业盈利的大幅增长,因此每当有上市公司传出即将并购重组的风声时,股价都会暴涨一波。多年来,A股已经形成了这种“企业放风——游资点火——散户抬轿——主力出货”的传统炒作路径,而从过去的几十年的历史看,这种路径通常不会立刻一地鸡毛,因为被并购的公司都有业绩承诺期,在业绩承诺期最后到来之前,盈利预期并不会立刻被证伪。


但是,今年的市场情况出现了极大的变化。


中国自2007年实施新的企业会计准则以来,商誉由逐年摊销改为通过减值测试来计提减值准备,但随着2014年至2016年A股市场并购潮涌,业绩兑现风险在2017年和2018年集中出现,成为A股走熊的重要因素之一。据权威部门测算,2019年A股依然面临至少1.45万亿元的商誉减值压力。


出来混,迟早要还的,当年挖过的那些坑,终究要一个一个填回去。在2014-2015年的那波牛市中,许多上市公司抓紧时间,大量并购,迅速让财报靓丽起来,成了那一轮牛市的大赢家。但是,黄粱难熟,美梦易醒,牛市早已经结束,那一轮牛市里埋下的商誉问题,已经成为当下的雷区。



随着2018年年报披露期的来临,商誉减值这个雷区随时可能传来巨响。



2

摊销大招会成真吗?



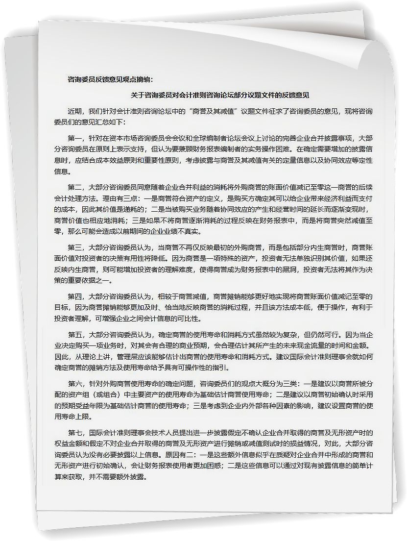
根据财政部2016年发布的《企业会计准则咨询委员会工作大纲》,咨询委员会是企业会计准则研究、制定与完善的咨询机构,咨询委员由财政部聘任,每届任期2年。虽然会计准则的最终制定并不是由他们说了算,但他们在这件事上确实有着举足轻重的影响力。


当前A股面临约1.45万亿元的商誉,任何细微的会计处理变化都将产生重大影响。财政部会计准则咨询委员会支持“商誉摊销”,而非现有的“商誉减值测试”,但如果将商誉处理方式改为“摊销”,则将直接影响企业每年的净利润。


其实商誉摊销并不是新鲜事,十多年前业界就有过大讨论,后来国际会计准则从商誉摊销改成减值测试,而中国也一起改了。现在咨询委员会大部分委员主张将这条会计准则改回去,其主要理由有三点:


1、商誉符合资产的定义,是购买方确定其可以给企业带来经济利益而支付的成本,因此其价值是递耗的;


2、当被购买业务随着协同效应的产生和经营时间的延长而逐渐变现时,商誉价值也相应地消耗;


3、如果不将商誉逐渐消耗的过程反映在财务报表中,而是将商誉突然减值至零,那么可能会造成以前期间的企业业绩不真实。


大部分咨询委员认为,相较于商誉减值,商誉摊销能够更好地实现将商誉账面价值减记至零的目标,因为商誉摊销能够更加及时、恰当地反映商誉的消耗过程,并且该方法成本低,便于操作,有利于投资者理解,可增强企业之间会计信息的可比性。


但是,如何确定商誉的使用寿命和消耗方式,这是一个非常复杂的课题,咨询委员会目前也没有拿出可执行的具体方案来。


咨询委员们提供了三个观点:


1、建议以商誉所被分配的资产组(或组合)中主要资产的使用寿命为基础估计商誉使用寿命;


2、建议以商誉初始确认时采用的预期受益年限为基础估计商誉的使用寿命;


3、考虑到企业内外部各种因素的影响,建议设置商誉的使用寿命上限。


这是三个比较笼统的建议,并不能从实操层面解决问题,于是咨询委员会在反复“倒脚之后,又将球踢了出去。他们认为,“从理论上讲,管理层应该能够估计出商誉的使用寿命和消耗方式。建议国际会计准则理事会就如何确定商誉的摊销方法及使用寿命给予具有可操作性的指引。”


企业管理层或许能够做估算,但谁来监督其估算的合理性呢?很多商誉的坑就是他们挖的,现在要求他们自己监督自己,这种与虎谋皮的做法很难让人对这事有乐观的预期。至于国际会计准则理事会,人家十多年前已经给中国指引过了,现在既然想放弃当初的指引走回老路上去,又还要别人指引,他们该如何指引?


假如摊销大招正式成型,可以想见的是,会大大减轻巨额减值对企业资产、损益变动带来的猛烈冲击,也就是说,即便这颗雷响了,它短期内的杀伤力也会大大减轻。这看上去是一件好事,但是这种轻拿轻放的做法客观上也会助长低质量并购扩张的市场风气,从而让A股的成熟过程变得更加漫长。


但考虑到A股市场监管层一贯的作风,这事未来如何还真的说不准。大A股的各种制度问题多年来已经被讨论得足够多了,但是几十年过去了,问题依然还是那些老问题,河都过了有人偏要继续回头摸石头,能怎么办呢?改革方案想过千万条,脚步依然走在老路上。




3

远水解不了近渴的摊销



其实无论摊销大招是否成真,A股商誉减值风险都会成为2019年避不开的话题。该委员会的委员也明确表示,即便真的要推动商誉会计准则变更,也不可能在短期实现,2-3年内都不可能落地。


截至2018年三季度末,A股共有超过2070家上市公司存在商誉,商誉总额约为1.45万亿元,同比增长15%,环比增长4%。其中,约160家公司的商誉占净资产比例超过50%,21家超过100%。另外,像乐视网、*ST龙力等公司,它们的净资产为负,但商誉却高达数亿元。



年报期已经来了,目前两市已有超过50家以上的公司在2018年年度业绩预告中提到,公司存在商誉减值风险,并将进行减值测试。其中,拓维信息、银禧科技、协鑫集成等几家公司预计2018年商誉减值超过4亿元。


板块分布来看,中小创上市公司占比超八成。从行业分布来看,拥有最大商誉规模的前三个行业分别是传媒、生物医药、计算机,对应的商誉规模均超过千亿元。



2014年-2017年,A股商誉规模分别是3331亿元、6542亿元、1.05万亿元、1.3万亿元,呈现逐年走高的趋势,到了2018年第三季度,这个数据再创历史新高,达到了1.4万亿元。


商誉的膨胀源自这几年上市公司们近乎疯狂的高溢价并购,许多公司以高于自身利润好几倍的代价收购资产,盲目乐观地对赌业绩,致使局面一步一步陷入泥沼。2018年实体经济遭遇寒潮,越来越多的上市公司业绩变脸,而此时大幅的商誉减值更是让它们雪上加霜,股价滑坡随之而来。


2018年,A股屡创新低,TMT和生物医药板块都跌得很惨,很多人认为抄这些板块大底的时机到了,但看看悬在头顶的商誉这把剑,你真的相信现在是抄它们大底的好时机?



4

结语



截至1月6日,A股市场共有1244家上市公司对2018年度业绩进行了预告,其中预喜的共有803家,占比64.55%;而预计业绩同比减少或亏损的上市公司有369家,占比为29.66%;另有72家上市公司业绩为不确定状态。


在业绩预减预亏的369家上市公司中,预亏公司占了141家。其中中兴通讯因为众所周知的原因成为亏损金额最大的个股,而在亏损榜前列的宁波东力、*ST华信、雏鹰农牧、恒康医疗、猛狮科技、*ST华泽、拓维信息预亏金额也在10-20亿元以上不等。这里面就有半数以上的公司是中了商誉减值的雷。


比如宁波东力,2018年上半年已经对并购子公司商誉17.17亿元全额减值;拓维信息则是因为该公司部分全资子公司预计全年盈利水平未达预期,预亏10-13亿元。还有雏鹰农牧、恒康医疗、猛狮科技,它们的亏损都有计提商誉减值的原因。


业绩预喜的公司里,如果仔细看一下的话,其实也不如乍看之下那么光鲜。


预计2018年度最低净利润在10亿元以上的公司有63家,其中海康威视、宁波银行净利润超100亿元,洋河股份、苏宁易购、荣盛发展、三钢闽光、分众传媒5家净利润超50亿元。据目前披露的信息看,这7家公司的业绩预增都得益于主营业务的增长。


不过,还有一些净利润增长率更夺人眼球的公司存在。像中科新材、三特索道、天润数娱、雅戈尔、濮耐股份、川润股份的净利润同比增幅都在10倍左右。但是,看似高成长的背后,目前也仅有濮耐股份声称自身业绩增长完全来自主营业务,而其他各家可能又为未来挖下了商誉减值的新坑。


前坑尚未填好,后坑又挖下了,我不知道这样的A股何时是一个尽头。




作家专栏

【风云四十年】江湖大佬黄光裕

【风云四十年】硬汉任正非

【风云四十年】周鸿祎磨圆了棱角

如果您有优质的原创文章,欢迎踊跃投稿。投稿请发送至邮箱:tg@gelonghui.com


登录查看更多
0

相关内容

商业数据分析,39页ppt
专知会员服务
165+阅读 · 2020年6月2日
【复旦大学-SP2020】NLP语言模型隐私泄漏风险
专知会员服务
25+阅读 · 2020年4月20日
2020年中国《知识图谱》行业研究报告,45页ppt
专知会员服务
240+阅读 · 2020年4月18日
Python数据分析:过去、现在和未来,52页ppt
专知会员服务
103+阅读 · 2020年3月9日
知识图谱融合方法,140页ppt,南京大学胡伟老师
专知会员服务
145+阅读 · 2020年2月19日
报告 | 2020中国5G经济报告,100页pdf
专知会员服务
98+阅读 · 2019年12月29日
深度解读 | 美国打压华为这事水很深——什么是华为?(1)
混沌研习社广州分社
21+阅读 · 2019年6月27日
准备了3个月,终于拿到了计算机视觉岗的offer
计算机视觉life
5+阅读 · 2019年6月14日
已删除
架构文摘
3+阅读 · 2019年4月17日
李开复为何说年底人工智能泡沫要破?
数据猿
4+阅读 · 2018年2月5日
人工智能的阴暗面
计算机与网络安全
6+阅读 · 2018年1月8日
大咖来信 | 李开复:北美AI时局图
量子位
4+阅读 · 2017年12月11日
为什么不能和阿里巴巴好好说话呢?
创业邦杂志
3+阅读 · 2017年7月3日
Arxiv
102+阅读 · 2020年3月4日
A Comprehensive Survey on Transfer Learning
Arxiv
121+阅读 · 2019年11月7日
Parsimonious Bayesian deep networks
Arxiv
5+阅读 · 2018年10月17日
Arxiv
11+阅读 · 2018年9月28日
Knowledge Based Machine Reading Comprehension
Arxiv
4+阅读 · 2018年9月12日
VIP会员
相关VIP内容
商业数据分析,39页ppt
专知会员服务
165+阅读 · 2020年6月2日
【复旦大学-SP2020】NLP语言模型隐私泄漏风险
专知会员服务
25+阅读 · 2020年4月20日
2020年中国《知识图谱》行业研究报告,45页ppt
专知会员服务
240+阅读 · 2020年4月18日
Python数据分析:过去、现在和未来,52页ppt
专知会员服务
103+阅读 · 2020年3月9日
知识图谱融合方法,140页ppt,南京大学胡伟老师
专知会员服务
145+阅读 · 2020年2月19日
报告 | 2020中国5G经济报告,100页pdf
专知会员服务
98+阅读 · 2019年12月29日
相关资讯
深度解读 | 美国打压华为这事水很深——什么是华为?(1)
混沌研习社广州分社
21+阅读 · 2019年6月27日
准备了3个月,终于拿到了计算机视觉岗的offer
计算机视觉life
5+阅读 · 2019年6月14日
已删除
架构文摘
3+阅读 · 2019年4月17日
李开复为何说年底人工智能泡沫要破?
数据猿
4+阅读 · 2018年2月5日
人工智能的阴暗面
计算机与网络安全
6+阅读 · 2018年1月8日
大咖来信 | 李开复:北美AI时局图
量子位
4+阅读 · 2017年12月11日
为什么不能和阿里巴巴好好说话呢?
创业邦杂志
3+阅读 · 2017年7月3日
相关论文
Top
微信扫码咨询专知VIP会员