无人机管理政策及解禁攻略

2017 年 7 月 18 日 无人机 责任编辑:木木

各地无人机飞行管理政策

来源:XIRO零度无人机


广东

7月5日,广东省公安厅在官网发布《关于加强无人机等“低慢小”航空器安全管理的通告》。


相对于之前的禁飞政策,此次通告对禁飞区域的划分更加明确,之前未被提及的公民聚居区、车站、码头、港口等区域都被进入禁飞名单。可以说,此次禁飞,相当于“全面”禁飞(除上述区域外,农村等地不受禁飞限制)。


广东省禁飞政策自2017年8月1日正式开始实施,有效期三年。以下为广东省公安厅公告原文,请广东飞友仔细阅读,遵守相关法律法规:


《关于加强无人机等“低慢小”航空器安全管理的通告》

为防范无人机等“低慢小”航空器违法违规飞行滋事肇祸,维护公共安全,保护公民人身、财产合法权益,根据有关法律法规和管理规定,现就加强我省无人机等“低慢小”航空器安全管理通告如下:


一、本通告所称的“低慢小”航空器是指飞行高度低于500米、飞行速度小于200公里/小时、雷达反射面积小于2平方米的飞行目标,主要包括无人机、轻型和超轻型飞机、轻型直升机、滑翔机、三角翼、滑翔伞、动力伞、热气球、飞艇、航空航天模型、空飘气球、孔明灯等。


 二、在本省行政区域内使用无人机等“低慢小”航空器,须遵守有关法律、法规、规章和管理规定,履行适航资格、飞行资质、计划申报等相关手续。


三、严禁在以下区域的上空飞行无人机等“低慢小”航空器:

(一)机场净空保护区(机场跑道中心线两侧各10公里、跑道两端各20公里范围)以及民航航路、航线,高速和普通铁路、公路以及水上等交通工具运行沿线、区域;

(二)党政机关、军事管制区、通信、供水、供电、能源供给、危化物品贮存、大型物资储备、监管场所等重点敏感单位、部位及其设施;

(三)大型活动场所、公民聚居区、车站、码头、港口、广场、公园、景点、商圈、学校、医院等人员密集区域;

因现场勘察、施工作业、航空拍摄等工作需要,确需在上述区域飞行无人机等“低慢小”航空器,有规定需提前申报批准的,须按规定获得批准后开展作业。


四、违反规定在上述区域内飞行的,公安机关依法采取紧急处置措施;构成犯罪的,依法追究刑事责任;尚不构成犯罪,有违反治安管理行为的,依法给予治安管理处罚。


五、本通告自2017年8月1日起实施,有效期3年。



除过广东省之外,全国其他区域也收紧了对无人机等航空器的管制,部分城市已明确表示无人机开飞前要申请。以下为部分省市的禁飞政策(摘录):


福建

自2017年6月1日起至2017年9月30日,厦门市各区;泉州市鲤城区、泉州市丰泽区、南安市、晋江市、石狮市、安溪县;漳州市芗城区、漳州市龙文区、龙海市、华安县、长泰县、漳浦县、漳州台商投资区、漳州开发区、古雷开发区;长乐市;其他为保障重大国际性活动依法划定的区域的民用小型航空器和空飘物飞行、升放时,应当依法经负责重大国际性活动空中安全的机构或者部门同意。

江西

据《通告》通知,未经相关部门批准,严禁民用无人驾驶航空器以下区域上空飞行:民用机场跑道中心线两侧各10公里、跑道两端各20公里范围内的机场净空保护区;机关、团体、企业、事业单位区域;通讯、供水、供电、能源供给、危化物品储存、大型物资储备等关系国计民生、国家安全和公共安全的重点防控目标区;车站、码头、港口、商圈、街道、公园、大型活动场所、展览馆、学校、医院、居民小区等人口密集区域;政府公告进行临时管制的区域。

郑州

从6月9日起,“低慢小”航空器将在郑州市行政区域禁止、限制飞行。此次禁止飞行区域为:大型群众性活动现场、重点要害目标单位及附近、军事管制区以及机场净空保护区等。平时如果单位或个人“低慢小”航空器需要飞行的,首先要向军队空管部门报批,严格按照批准的时间、区域飞行。

西安

从6月20日到12月31日,西安公安机关将协调空管部门设定禁飞区域及重点管控区域,划定安全飞行区域,拟定特殊情况下的禁飞、限飞通告;对扰乱航空安全的案件进行协办,开展警用无人机空中巡逻防控,现场发现、处理“低慢小”航空器违法升空行为。

由于每个省份对无人机管制政策有所不同,小编就不全部罗列了。建议各位机友在航拍前,先上网查阅自己所在省份及城市的无人机管理政策,了解禁飞区域,看无人机飞行区域是否处于禁飞区。希望飞友能够严格遵守各地飞行法律条例,做到安全飞行。


大疆无人机禁飞区解禁攻略



来源:翼枫航空科技



由于飞行事故频发,导致民众和无人机爱好者之间的关系日渐紧张。相关部门虽然颁布了无人机管理办法,但是治标不治本,导致禁飞区越来越大,让不少无人机爱好者,尤其是以航拍为事业的飞手以及公司十分头疼。

为了让飞行安全与航拍业务两相兼顾,翼枫航空特此上网查阅了相关资料及管理办法,总结了这篇《大疆无人机禁飞区申请解禁攻略》,供需要航拍的各位爱好者们使用。

每个地方禁飞政策不同,实际申请与飞行操作还请飞手/公司谨慎对待,与当地相关部门沟通清楚。





申请解禁步骤简述


  1. 需要解禁或者和公安申请许可之前,向DJI邮箱flysafe@dji.com发送邮件。

    邮件格式:

    某地需要申请解禁,请问如何办理。

    随后DJI便会回复解禁办理流程给你的邮箱内。


  2. 下载DJI邮件回复中指定格式的文件,按照要求填写后给公安部门盖章,然后在邮件回复中的临时链接中上传所有指定文件。


  3. 一周内可以通过解禁申请,通过后用发送邮件申请解禁的邮箱账号登录DJI-GO,APP中会显示解禁。


关于限飞区的具体说明和信息请见大疆官网的视频和列表,这些飞行区域限制仅供参考,具体请以当地法规为准。让我们一起负责任的飞行。


目前大疆全系列的机型都支持解禁功能。若你已经取得当地相关管理部门的许可,请在申请页面上传以下信息:


  1. 组织信息,例如三证复印件(如果是政府机构,参见第二条)

  2. 政府批文的复印件(例如当地空管、空军委申报或公安等政府部门知晓或批准的函或文件)

  3. 使用者的身份证复印件

  4. 签署免责条款并盖章

  5. 签署保密协议并盖章

  6. 提供解禁区域的经纬度,需要解禁半径

  7. 飞行器的SN码


申请邮件示例


像大疆发送解禁申请邮件后,会出现以下回复。

需要注意的是,使用哪个邮箱发送的申请解禁邮件,就必须使用此邮箱登录DJI-GO APP。

收到了邮件回复后,必须用Google Chrome浏览器打开。



转到申请网站后,选择你需要解禁地区的经纬度,申请的最大范围为半径30km。





下方有5个上传文件的入口,分别是步骤中列举过的5个文件,均盖章才有效。

邮件中有提供5个申请文件的模板,稍后详细展示一下文件的具体内容。







申请注意事项:

  1. 同一个飞行器可解锁的禁飞区最高上限为十个。

  2. 解禁有效期为3个月。即3个月内,你所申请的10个禁飞区均可解禁。




所需申请文件

1.政府批文的复印件


这是所有解禁步骤中最重要的一环。

此文件需要申请方根据实际情况自拟一份说明,然后提交给当地公安盖章即可。

需要注意的是,政府批文无法以个人名义申请解禁,所以让需要航拍的甲方去申请是最好的。

政府批文自拟也很简单,写明申请飞行的原因,公司盖章后再提交给当地公安盖章即可。必须要两个公章。


2. 组织信息


除了政府部门只需要批文外,其他企业、组织等均需要三证合一的营业执照。

此外,还需要飞手团队所有人的身份证复印件。


3.免责条款


在下载之后,按照其中的要求如实填写即可。

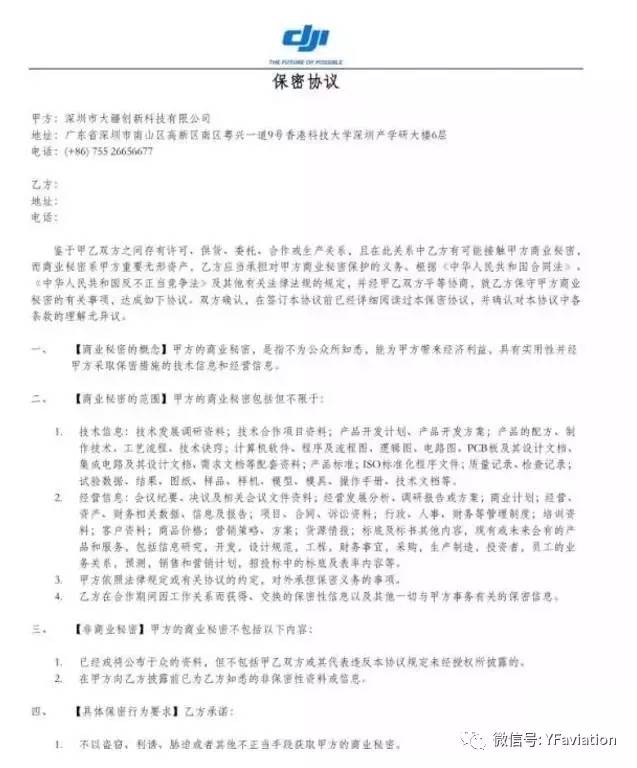
4.保密协议

同样的,签署保密协议后,扫描上传即可。

如何进行解禁操作


注意事项:

  1. 登录DJI-GO APP的账号邮箱必须是发送解禁邮件的相同邮箱。

  2. 建议在网络顺畅环境下进行解禁,因为在进行解禁过程中需要上传和下载小数据。

  3. 解禁时GPS信号必须在7颗卫星以上。

  4. APP版本必须是4.0.5


手机或者平板数据线连接遥控器后

按照遥控器、app、无人机的顺序

依次打开后

点击右上角设置界面

在通用设置中

清除缓存的下面

便会出现解禁按钮

点选进去之后

你之前申请的所有禁飞区域

都会显示在下图列表中

点击你需要解禁的区域

打开飞行解禁功能

并且点选需要解锁的经纬度坐标轴

点击你所在的坐标,刷新

即可解锁禁飞区


无人机安全管理的应对

 来源:CPS中安网(CPS.com.cn



7月14日上午,深圳市无人机行业协会举行座谈会,就《广东省无人驾驶航空器安全管理办法》立法调研提纲进行深入探讨,大疆创新、艾特航空、一电科技、全球鹰、彩虹鹰、华越无人机、科比特、广州红鹏、广州亿航、广州极飞、广州天翔等无人机企业主要负责人参加。会议探讨无人机安全管理立法的必要性,如何进一步做好《广东省无人驾驶航空器安全管理办法》立法工作,加快把广东及深圳建设成为无人机法治示范城市,为广东及深圳无人机产业发展营造良好的法治环境。

大家就开展无人驾驶航空器地方立法依据、分级分类、安全管理坚持的基本原则、基本方针和基本要求,如何建立军地联管、部门协作机制以及发挥行业协会的作用,加强行业自律、宣传教育,增强公民依法飞行的意识进行了深入交流。同时,就无人机实名注册、流通转让报废登记、飞行运营监控、飞行计划申报、无人驾驶员培训,以及无人机适航管理的解决方案、空中监管技术手段、明晰监管主体和厘清监管对象、合理设置无人机禁飞区域、健全无人机标准、明确无人机违规处罚条款、健全无人机事故应急处理机制等提出了具体意见。


近十年来,我国无人机行业发展迅速,从事无人机行业的企业有1200多家,其中规模比较大的有160多家,消费类无人机出口数量占全球总出口数量的50%左右,占有美国消费类无人机75%的市场份额,已经形成了配套齐全的研发、制造、销售和服务体系。民用无人机最大的市场在于政府公共服务的提供,如警用、消防、气象等,占到总需求的 70%,而未来无人机潜力最大的市场就在民用,新增市场需求在农业植保、货物运输、空中无线网络、数据获取等领域;目前全球民用无人机产业已经形成了大约1000亿美元的市场规模,未来的10年更是无人机发展的黄金时期。我国目前的民用无人机市场刚刚兴起,多数无人机生产企业没有形成规模。

目前深圳无人机企业310家左右(包括无人机主要供应链企业),年产值近260亿元,年增长幅度在30%以上,遥遥领先于国内其他城市。

无人机应用也炙手可热,在各个领域百花齐放,包括航拍、反恐维稳、交通巡逻、环境保护、应急救援、勘探测绘等,在国防建设、抗震救灾、社会管理、城市规划等方面发挥着积极作用。随着应用场景的增多,未来5-10将是无人机行业的黄金时代,国内市场空间将高达2000多亿元。


源自:木木小姐玩灰机


长按识别图中二维码关注我们!

登录查看更多
0

相关内容

广东疾控中心《新型冠状病毒感染防护》,65页pdf
专知会员服务
19+阅读 · 2020年1月26日
电力人工智能发展报告,33页ppt
专知会员服务
132+阅读 · 2019年12月25日
【白皮书】“物联网+区块链”应用与发展白皮书-2019
专知会员服务
94+阅读 · 2019年11月13日
我国智能网联汽车车路协同发展路线政策及示范环境研究
MBSE应用于航空产品研发的适航管理
科技导报
13+阅读 · 2019年4月26日
教辅巨头沉浮录(1978-2018)
创业家
3+阅读 · 2019年1月8日
天津市智能交通专项行动计划
智能交通技术
8+阅读 · 2018年1月18日
海康威视AI Cloud助力平安城市4.0建设
海康威视
7+阅读 · 2018年1月17日
【无人机】无人机的自主与智能控制
产业智能官
52+阅读 · 2017年11月27日
Arxiv
8+阅读 · 2018年4月8日
Arxiv
6+阅读 · 2018年2月6日
Arxiv
3+阅读 · 2018年1月31日
Arxiv
3+阅读 · 2017年12月23日
VIP会员
相关资讯
我国智能网联汽车车路协同发展路线政策及示范环境研究
MBSE应用于航空产品研发的适航管理
科技导报
13+阅读 · 2019年4月26日
教辅巨头沉浮录(1978-2018)
创业家
3+阅读 · 2019年1月8日
天津市智能交通专项行动计划
智能交通技术
8+阅读 · 2018年1月18日
海康威视AI Cloud助力平安城市4.0建设
海康威视
7+阅读 · 2018年1月17日
【无人机】无人机的自主与智能控制
产业智能官
52+阅读 · 2017年11月27日
Top
微信扫码咨询专知VIP会员