物体检测算法汇总 | 通用物体检测、人脸检测、行人检测算法

2020 年 12 月 10 日 计算机视觉战队


计算机视觉领域一定要做物体检测!

从研究角度来看,物体检测是计算机视觉的根本问题之一,是很多高层视觉任务(如:图像分类、人脸识别、行人再辨识和目标跟踪)的基础。并且,在国内很多研究团队在物体检做深入的研究,近些年物体检测论文发表数量也呈逐年递增的趋势。
从应用角度来看,物体检测已经表 广泛应用在我们的日常生活中,如人脸解锁、美颜相机、视频监控、淘宝拍立淘、百度识图等。

     

随着研究的深入以及广泛的落地应用,很多在招聘中对该领域人才要求越来越多,同时对物体检测技术的要求也越来越高。

面对企业的高要求,应聘者需要通过不断学习才能达到企业需求,从业者不断完善以期自己不会落后。但伙伴们在学习中会遇到很多问题,尤其是领域内提出新方法后,在初步理解方法思路之后,很难高效调试代码并复现作者结果。遇到问题后也很难找到途径获取解答,陷入研究学习的困境当中。

即使是有志同道合的小伙伴,但受电脑环境配置等其他因素的影响,解决方案不能做到互通有无。 

调试代码仅是实现算法的手段,真正需要大家学习的是算法背后的根本原理以及调试代码程序的方式与思路。

主流的物体检测算法有哪些,又该如何实现呢?

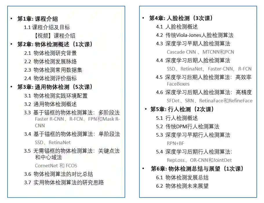
在深蓝学院推出的物体检测专项课程—— 『基于深度学习的物体检测』 ,中科院自动化所模式识别国家重点实验室的张士峰博士,以模型演化时间轴为主线,剖析极具代表性的物体检测算法的核心思想与基本原理,并结合相关代码讲解具体的实现细节。

通过 课程的学习,伙伴们不仅能够掌握物体检测相关算法的理论知识,具备灵活运用与解决实际应用问题的能力!
并且在学 习过程当中会结识各大知名高校 同领域 的伙伴,在学习交流中取长补短,共同交流进步! 扩大自己的学术圈儿,为以后学习求职工作搭建广阔的人脉圈子!
课程将于12月11日(本周五)正式开课, 诚邀各相关领域与感兴趣的伙伴们一起参加!




讲师介绍

张士峰

中科院自动化所

模式识别国家重点实验室博士

研究方向为基于深度学习的物体检测,包括通用物体检测、人脸检测、行人检测

博士期间,已发表论文29 篇,其中以第一作者和共同第一作者发表论文21篇,包括顶级期刊TPAMI、UCV和IJCV共3篇,顶级会议CVPR 4篇、ICCV 1篇、ECCV 1篇、AAAI 4篇,IJCAI 1篇,以及其他作者论文7篇。授权专利2 项,在申专利3 项,担任TPAMI、IJCV、TNNLS、TMM、CVPR、ICCV、ECCV、AAAI、IJCAI等国际期刊和会议的审稿人。

曾获CCF-CV学术新锐奖、VALSE年度最佳学生论文提名奖、最佳学生论文奖、百度奖学金、国家奖学金、唐立新奖学金、必和必拓奖学金、攀登奖学金、戴汝为奖学金、国际人脸检测竞赛冠军等荣誉。




科学系统的课程体系





精益求精的课程服务

1、社群答疑

课程建立答疑群,高效获取疑问解答的同时,结识更多同领域的伙伴,融入优质的学习圈子。

2、“三师”助力

班主任督促学习、助教及时批改作业并配合讲师微信群答疑,及时解惑,高效学习。

3、作业迭代

提交作业,助教批改后,根据助教意见对作业进行迭代修改;没有最好,只有更好!

4、定期班会

每期班会,助教对作业进行讲评和指导;在班会中,学习更多技巧;在交流中,收获更多思路。




抢占优惠名额

现在报名,立即优惠100元
优惠名额仅12位
备注「研究院」,优先占座~

添加客服「黎新」
即可免费领取张士峰老师已发表的29篇论文!
登录查看更多
0

相关内容

基于Python介绍算法和数据结构的在线互动书,240页pdf
专知会员服务
61+阅读 · 2021年2月3日
【AAAI2021】可解释图胶囊网络物体检测
专知会员服务
29+阅读 · 2021年1月4日
专知会员服务
81+阅读 · 2020年12月6日
专知会员服务
46+阅读 · 2020年12月4日
专知会员服务
106+阅读 · 2020年11月27日
图像分割方法综述
专知会员服务
56+阅读 · 2020年11月22日
专知会员服务
21+阅读 · 2020年9月8日
深度学习目标检测方法综述
专知会员服务
280+阅读 · 2020年8月1日
对抗样本生成技术综述
专知会员服务
66+阅读 · 2020年7月21日
【开放书】SLAM 中的几何与学习方法,62页pdf
专知会员服务
111+阅读 · 2020年6月5日
“取长补短”的RefineDet物体检测算法
深度学习大讲堂
5+阅读 · 2019年5月30日
CVPR 2019 | CSP行人检测:无锚点框的检测新思路
机器之心
3+阅读 · 2019年4月13日
深度学习目标检测算法综述
AI研习社
25+阅读 · 2019年2月1日
基于深度学习的通用物体检测算法对比探索【附PPT与视频资料】
人工智能前沿讲习班
5+阅读 · 2019年1月11日
用PyTorch做物体检测和追踪
AI研习社
12+阅读 · 2019年1月6日
SFFAI15报名通知 | 目标检测专题
人工智能前沿讲习班
4+阅读 · 2018年12月18日
【深度】行人检测算法
GAN生成式对抗网络
29+阅读 · 2018年6月3日
干货!一文读懂行人检测算法
全球人工智能
11+阅读 · 2018年5月31日
Arxiv
17+阅读 · 2021年1月21日
Mesh R-CNN
Arxiv
4+阅读 · 2019年6月6日
Transfer Adaptation Learning: A Decade Survey
Arxiv
37+阅读 · 2019年3月12日
Arxiv
136+阅读 · 2018年10月8日
Arxiv
7+阅读 · 2018年1月24日
Arxiv
5+阅读 · 2016年12月29日
VIP会员
相关VIP内容
基于Python介绍算法和数据结构的在线互动书,240页pdf
专知会员服务
61+阅读 · 2021年2月3日
【AAAI2021】可解释图胶囊网络物体检测
专知会员服务
29+阅读 · 2021年1月4日
专知会员服务
81+阅读 · 2020年12月6日
专知会员服务
46+阅读 · 2020年12月4日
专知会员服务
106+阅读 · 2020年11月27日
图像分割方法综述
专知会员服务
56+阅读 · 2020年11月22日
专知会员服务
21+阅读 · 2020年9月8日
深度学习目标检测方法综述
专知会员服务
280+阅读 · 2020年8月1日
对抗样本生成技术综述
专知会员服务
66+阅读 · 2020年7月21日
【开放书】SLAM 中的几何与学习方法,62页pdf
专知会员服务
111+阅读 · 2020年6月5日
相关资讯
“取长补短”的RefineDet物体检测算法
深度学习大讲堂
5+阅读 · 2019年5月30日
CVPR 2019 | CSP行人检测:无锚点框的检测新思路
机器之心
3+阅读 · 2019年4月13日
深度学习目标检测算法综述
AI研习社
25+阅读 · 2019年2月1日
基于深度学习的通用物体检测算法对比探索【附PPT与视频资料】
人工智能前沿讲习班
5+阅读 · 2019年1月11日
用PyTorch做物体检测和追踪
AI研习社
12+阅读 · 2019年1月6日
SFFAI15报名通知 | 目标检测专题
人工智能前沿讲习班
4+阅读 · 2018年12月18日
【深度】行人检测算法
GAN生成式对抗网络
29+阅读 · 2018年6月3日
干货!一文读懂行人检测算法
全球人工智能
11+阅读 · 2018年5月31日
相关论文
Arxiv
17+阅读 · 2021年1月21日
Mesh R-CNN
Arxiv
4+阅读 · 2019年6月6日
Transfer Adaptation Learning: A Decade Survey
Arxiv
37+阅读 · 2019年3月12日
Arxiv
136+阅读 · 2018年10月8日
Arxiv
7+阅读 · 2018年1月24日
Arxiv
5+阅读 · 2016年12月29日
Top
微信扫码咨询专知VIP会员