干货|《新材料重点产品研究报告》加快推动先进基础材料工业转型升级

2018 年 5 月 1 日 机器人大讲堂

到2020年,新材料产业规模化、集聚化发展态势基本形成, 在碳纤维复合材料、高品质特殊钢、先进轻合金材料等领域实现70种以上重点新材料产业化及应用, 形成一批具有国际影响力的新材料企业。

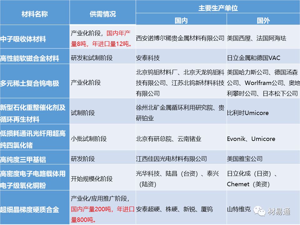
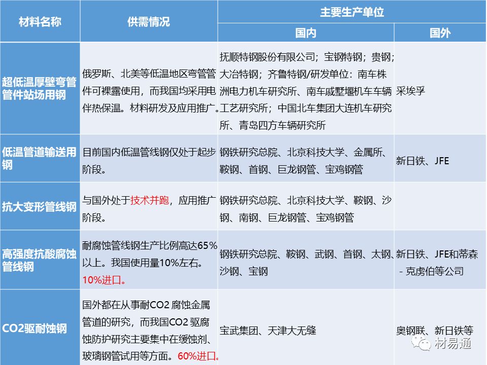
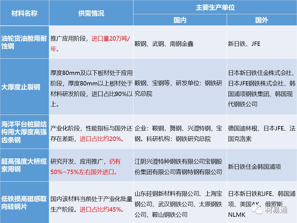
要加快推动先进基础材料工业转型升级, 以基础零部件用钢、高性能海工用钢、等先进钢铁材料,高强铝合金、高强韧钛合金、镁合金等先进有色金属材料,高端聚烯烃、特种合成橡胶及工程塑料等先进化工材料,先进建筑材料、先进轻纺材料等为重点,大力推进材料生产过程的智能化和绿色化改造重点突破材料性能及成分控制等工艺技术,提高先进基础材料国家竞争力。




☞来源:材易通

 

推荐阅读
访问访谈

工程院院士 蔡鹤皋北航教授 文力深醒科技 袁培江深之篮 魏建仓

企业报道

一飞智控丨深醒科技发那科柔宇科技优傲机器人宇树科技臻迪科技iRobot

前沿技术

①工业  缝纫机器人无人智能采矿机器人中国饺子生产线自动化车间MIT 建筑机器人 

②服务  索尼机器狗 Aibos叠衣机器人 FoldiMate日本 骑自行车机器人有触觉机械手 LUKE达芬奇机器人机器人乐队空中飞车日本护理机器人合集

③特种  丰田人形机器人水下机器人 探索号俄罗斯人形机器人 FEDOR美国重型机械 Guardian GT波士顿动Atlas 360度后空翻中国四足机器人 Laikago北理工 四轮足机器人佛罗里达研究院 “机械鸵鸟

④仿生  3D打印 仿生机器人 东京大学 流汗人形机器人柔性电池哈佛 柔软肌肉哈佛哈佛 RoboBee

往期讲座

英特尔 宋继强博士 | 中民国际 刘国清陈小平教授 |驭势科技 姜岩浙大 熊蓉教授|长江学者 孙立宁上海大学 无人艇专家团|新松总裁 曲道奎北航 王田苗教授|863专家 李铁军教授北邮 刘伟教授|清华 邓志东教授清华 孙富春教授|天津大学博导 齐俊桐哈工大 杜志江教授|长江学者 王树新甘中学教授 | 硅谷创客 赵胜

温馨提示

意向合作,文章转载, 均可联系堂博士

商务合作:13810423387(同微信)

内容合作:15611695072(同微信)


登录查看更多
0

相关内容

机器人(英语:Robot)包括一切模拟人类行为或思想与模拟其他生物的机械(如机器狗,机器猫等)。狭义上对机器人的定义还有很多分类法及争议,有些电脑程序甚至也被称为机器人。在当代工业中,机器人指能自动运行任务的人造机器设备,用以取代或协助人类工作,一般会是机电设备,由计算机程序或是电子电路控制。

知识荟萃

精品入门和进阶教程、论文和代码整理等

更多

查看相关VIP内容、论文、资讯等
电力人工智能发展报告,33页ppt
专知会员服务
132+阅读 · 2019年12月25日
【德勤】中国人工智能产业白皮书,68页pdf
专知会员服务
310+阅读 · 2019年12月23日
2019中国硬科技发展白皮书 193页
专知会员服务
86+阅读 · 2019年12月13日
2019年人工智能行业现状与发展趋势报告,52页ppt
专知会员服务
124+阅读 · 2019年10月10日
干货|2018中国人工智能商业落地研究报告
机器人大讲堂
3+阅读 · 2018年6月22日
重磅!人工智能即将进入产业爆发的拐点(PPT报告)
机器人大讲堂
5+阅读 · 2018年6月9日
干货|重磅推荐:中国人工智能趋势报告(全面深度)
机器人大讲堂
5+阅读 · 2018年4月6日
重磅|2017人工智能行业现状与发展趋势报告(34页PPT)
机器人大讲堂
8+阅读 · 2018年2月6日
报告|人工智能标准化白皮书(2018版)PDF下载
机器人大讲堂
90+阅读 · 2018年1月18日
干货|25张PPT深度系统讲解机器视觉应用
机器人大讲堂
13+阅读 · 2017年12月12日
Optimization for deep learning: theory and algorithms
Arxiv
106+阅读 · 2019年12月19日
Arxiv
21+阅读 · 2019年3月25日
Arxiv
5+阅读 · 2018年9月11日
Arxiv
7+阅读 · 2018年4月11日
Arxiv
7+阅读 · 2018年3月22日
VIP会员
相关VIP内容
相关资讯
干货|2018中国人工智能商业落地研究报告
机器人大讲堂
3+阅读 · 2018年6月22日
重磅!人工智能即将进入产业爆发的拐点(PPT报告)
机器人大讲堂
5+阅读 · 2018年6月9日
干货|重磅推荐:中国人工智能趋势报告(全面深度)
机器人大讲堂
5+阅读 · 2018年4月6日
重磅|2017人工智能行业现状与发展趋势报告(34页PPT)
机器人大讲堂
8+阅读 · 2018年2月6日
报告|人工智能标准化白皮书(2018版)PDF下载
机器人大讲堂
90+阅读 · 2018年1月18日
干货|25张PPT深度系统讲解机器视觉应用
机器人大讲堂
13+阅读 · 2017年12月12日
Top
微信扫码咨询专知VIP会员