人工智能、区块链、算法...这30个大数据热词你知道吗?

2018 年 2 月 8 日 R语言中文社区

愿关注我们的人都能找到

属于自己的皮球

2017年,我国大数据产业保持高速发展态势,各级政府和企业大力推进,技术创新取得明显突破,大数据应用推进势头良好,产业体系初具雏形,支撑能力日益增强。展望2018年,大数据产业发展将迎来“黄金期”,在满城尽谈大数据的时代,与时俱进地了解一些大数据知识对生活和工作都大有裨益。本文为您挑选了30个和大数据相关的网络热词,看看你了解多少?


一.人工智能


人工智能(Artificial Intelligence),英文缩写为AI。它是研究、开发用于模拟、延伸和扩展人的智能的理论、方法、技术及应用系统的一门新的技术科学。

人工智能是计算机科学的一个分支,它企图了解智能的实质,并生产出一种新的能以人类智能相似的方式做出反应的智能机器,该领域的研究包括机器人、语言识别、图像识别、自然语言处理和专家系统等。人工智能从诞生以来,理论和技术日益成熟,应用领域也不断扩大,可以设想,未来人工智能带来的科技产品,将会是人类智慧的“容器”。人工智能可以对人的意识、思维的信息过程的模拟。人工智能不是人的智能,但能像人那样思考、也可能超过人的智能。

人工智能是一门极富挑战性的科学,从事这项工作的人必须懂得计算机知识,心理学和哲学。人工智能是包括十分广泛的科学,它由不同的领域组成,如机器学习,计算机视觉等等,总的说来,人工智能研究的一个主要目标是使机器能够胜任一些通常需要人类智能才能完成的复杂工作。但不同的时代、不同的人对这种“复杂工作”的理解是不同的。2017年12月,人工智能入选“2017年度中国媒体十大流行语”。


二.区块链

狭义来讲,区块链是一种按照时间顺序将数据区块以顺序相连的方式组合成的一 种链式数据结构, 并以密码学方式保证的不可篡改和不可伪造的分布式账本。广义来讲,区块链技术是利用块链式数据结构来验证与存储数据、利用分布式节点共识算法来生成和更新数据、利用密码学的方式保证数据传输和访问的安全、利用由自动化脚本代码组成的智能合约来编程和操作数据的一种全新的分布式基础架构与计算范式。


三.图灵测试 


图灵测试(The Turing test)由艾伦·麦席森·图灵发明,指测试者与被测试者(一个人和一台机器)隔开的情况下,通过一些装置(如键盘)向被测试者随意提问。

进行多次测试后,如果有超过30%的测试者不能确定出被测试者是人还是机器,那么这台机器就通过了测试,并被认为具有人类智能。图灵测试一词来源于计算机科学和密码学的先驱阿兰·麦席森·图灵写于1950年的一篇论文《计算机器与智能》,其中30%是图灵对2000年时的机器思考能力的一个预测,目前我们已远远落后于这个预测。


四.回归分析 regression analysis


回归分析(regression analysis)是确定两种或两种以上变量间相互依赖的定量关系的一种统计分析方法。运用十分广泛,回归分析按照涉及的变量的多少,分为一元回归和多元回归分析;按照因变量的多少,可分为简单回归分析和多重回归分析;按照自变量和因变量之间的关系类型,可分为线性回归分析和非线性回归分析。如果在回归分析中,只包括一个自变量和一个因变量,且二者的关系可用一条直线近似表示,这种回归分析称为一元线性回归分析。如果回归分析中包括两个或两个以上的自变量,且自变量之间存在线性相关,则称为多重线性回归分析。


五.MapReduce


MapReduce是一种编程模型,用于大规模数据集(大于1TB)的并行运算。概念"Map(映射)"和"Reduce(归约)",是它们的主要思想,都是从函数式编程语言里借来的,还有从矢量编程语言里借来的特性。它极大地方便了编程人员在不会分布式并行编程的情况下,将自己的程序运行在分布式系统上。 当前的软件实现是指定一个Map(映射)函数,用来把一组键值对映射成一组新的键值对,指定并发的Reduce(归约)函数,用来保证所有映射的键值对中的每一个共享相同的键组。


六.贪心算法


贪心算法(又称贪婪算法)是指,在对问题求解时,总是做出在当前看来是最好的选择。也就是说,不从整体最优上加以考虑,他所做出的是在某种意义上的局部最优解。

贪心算法不是对所有问题都能得到整体最优解,关键是贪心策略的选择,选择的贪心策略必须具备无后效性,即某个状态以前的过程不会影响以后的状态,只与当前状态有关。

贪心算法的基本思路是从问题的某一个初始解出发一步一步地进行,根据某个优化测度,每一步都要确保能获得局部最优解。每一步只考虑一个数据,他的选取应该满足局部优化的条件。若下一个数据和部分最优解连在一起不再是可行解时,就不把该数据添加到部分解中,直到把所有数据枚举完,或者不能再添加算法停止 。


七.数据挖掘


数据挖掘(英语:Data mining),又译为资料探勘、数据采矿。它是数据库知识发现(英语:Knowledge-Discovery in Databases,简称:KDD)中的一个步骤。数据挖掘一般是指从大量的数据中通过算法搜索隐藏于其中信息的过程。数据挖掘通常与计算机科学有关,并通过统计、在线分析处理、情报检索、机器学习、专家系统(依靠过去的经验法则)和模式识别等诸多方法来实现上述目标。


八.数据可视化


数据可视化,是关于数据视觉表现形式的科学技术研究。其中,这种数据的视觉表现形式被定义为,一种以某种概要形式抽提出来的信息,包括相应信息单位的各种属性和变量。

它是一个处于不断演变之中的概念,其边界在不断地扩大。主要指的是技术上较为高级的技术方法,而这些技术方法允许利用图形、图像处理、计算机视觉以及用户界面,通过表达、建模以及对立体、表面、属性以及动画的显示,对数据加以可视化解释。与立体建模之类的特殊技术方法相比,数据可视化所涵盖的技术方法要广泛得多。


九.分布式计算 Distributed computing




在计算机科学中,分布式计算(英语:Distributed computing,又译为分散式计算)这个研究领域,主要研究分散系统(Distributed system)如何进行计算。分散系统是一组电子计算机(computer),通过计算机网络相互链接与通信后形成的系统。把需要进行大量计算的工程数据分区成小块,由多台计算机分别计算,在上传运算结果后,将结果统一合并得出数据结论的科学。


十.分布式架构


分布式架构是 分布式计算技术的应用和工具,目前成熟的技术包括J2EE, CORBA和.NET(DCOM),这些技术牵扯的内容非常广,相关的书籍也非常多,本文不介绍这些技术的内容,也没有涉及这些技术的细节,只是从各种分布式系统平台产生的背景和在软件开发中应用的情况来探讨它们的主要异同。


十一.Hadoop

Hadoop是一个由Apache基金会所开发的分布式系统基础架构。

用户可以在不了解分布式底层细节的情况下,开发分布式程序。充分利用集群的威力进行高速运算和存储。

Hadoop实现了一个分布式文件系统(Hadoop Distributed File System),简称HDFS。HDFS有高容错性的特点,并且设计用来部署在低廉的(low-cost)硬件上;而且它提供高吞吐量(high throughput)来访问应用程序的数据,适合那些有着超大数据集(large data set)的应用程序。HDFS放宽了(relax)POSIX的要求,可以以流的形式访问(streaming access)文件系统中的数据。

Hadoop的框架最核心的设计就是:HDFS和MapReduce。HDFS为海量的数据提供了存储,则MapReduce为海量的数据提供了计算。


十二.BI 商业智能

BI(Business Intelligence)即商务智能,它是一套完整的解决方案,用来将企业中现有的数据进行有效的整合,快速准确的提供报表并提出决策依据,帮助企业做出明智的业务经营决策。

商业智能的概念最早在1996年提出。当时将商业智能定义为一类由数据仓库(或数据集市)、查询报表、数据分析、数据挖掘、数据备份和恢复等部分组成的、以帮助企业决策为目的技术及其应用。而这些数据可能来自企业的CRM、SCM等业务系统。

商业智能能够辅助的业务经营决策,既可以是操作层的,也可以是战术层和战略层的决策。为了将数据转化为知识,需要利用数据仓库、联机分析处理(OLAP)工具和数据挖掘等技术。因此,从技术层面上讲,商业智能不是什么新技术,它只是数据仓库、OLAP和数据挖掘等技术的综合运用。


十三.非关系型数据库 NoSQL


非关系型数据库,又被称为NoSQL(Not Only SQL ),意为不仅仅是SQL( Stmuctured QueryLanguage,结构化查询语言),据维基百科介绍,NoSQL最早出现于1998 年,是由Carlo Storzzi最早开发的个轻量、开源、不兼容SQL 功能的关系型数据库,2009 年,在一次分布式开源数据库的讨论会上,再次提出了NOSQL 的概念,此时NOSQL主要是指I非关系型、分布式、不提供ACID (数据库事务处理的四个本要素)的数据库设计模式。同年,在业特兰大举行的“NO:SQL(east)”讨论会上,对NOSQL 最普遍的定义是“非关联型的”,强调Key-Value 存储和文档数据库的优点,而不是单纯地反对RDBMS,至此,NoSQL 开始正式出现在世人面前。


十四.结构化数据


结构化数据,简单来说就是数据库。结合到典型场景中更容易理解,比如企业ERP、财务系统;医疗HIS数据库;教育一卡通;政府行政审批;其他核心数据库等。

基本包括高速存储应用需求、数据备份需求、数据共享需求以及数据容灾需求。


十五.半结构化数据


和普通纯文本相比,半结构化数据具有一定的结构性,但和具有严格理论模型的关系数据库的数据相比。OEM(Object exchange Model)是一种典型的半结构化数据模型。

在做一个信息系统设计时肯定会涉及到数据的存储,一般我们都会将系统信息保存在某个指定的关系数据库中。我们会将数据按业务分类,并设计相应的表,然后将对应的信息保存到相应的表中。比如我们做一个业务系统,要保存员工基本信息:工号、姓名、性别、出生日期等等;我们就会建立一个对应的staff表。


十六.非结构化数据


非结构化数据库是指其字段长度可变,并且每个字段的记录又可以由可重复或不可重复的子字段构成的数据库,用它不仅可以处理结构化数据(如数字、符号等信息)而且更适合处理非结构化数据(全文文本、图象、声音、影视、超媒体等信息)。

十七.数据清洗



数据清洗从名字上也看的出就是把“脏”的“洗掉”,指发现并纠正数据文件中可识别的错误的最后一道程序,包括检查数据一致性,处理无效值和缺失值等。因为数据仓库中的数据是面向某一主题的数据的集合,这些数据从多个业务系统中抽取而来而且包含历史数据,这样就避免不了有的数据是错误数据、有的数据相互之间有冲突,这些错误的或有冲突的数据显然是我们不想要的,称为“脏数据”。我们要按照一定的规则把“脏数据”“洗掉”,这就是数据清洗。而数据清洗的任务是过滤那些不符合要求的数据,将过滤的结果交给业务主管部门,确认是否过滤掉还是由业务单位修正之后再进行抽取。不符合要求的数据主要是有不完整的数据、错误的数据、重复的数据三大类。数据清洗是与问卷审核不同,录入后的数据清理一般是由计算机而不是人工完成。


十八.算法 


算法(Algorithm)是指解题方案的准确而完整的描述,是一系列解决问题的清晰指令,算法代表着用系统的方法描述解决问题的策略机制。也就是说,能够对一定规范的输入,在有限时间内获得所要求的输出。如果一个算法有缺陷,或不适合于某个问题,执行这个算法将不会解决这个问题。不同的算法可能用不同的时间、空间或效率来完成同样的任务。一个算法的优劣可以用空间复杂度与时间复杂度来衡量。


十九.深度学习


深度学习的概念源于人工神经网络的研究。含多隐层的多层感知器就是一种深度学习结构。深度学习通过组合低层特征形成更加抽象的高层表示属性类别或特征,以发现数据的分布式特征表示。

深度学习的概念由Hinton等人于2006年提出。基于深信度网(DBN)提出非监督贪心逐层训练算法,为解决深层结构相关的优化难题带来希望,随后提出多层自动编码器深层结构。此外Lecun等人提出的卷积神经网络是第一个真正多层结构学习算法,它利用空间相对关系减少参数数目以提高训练性能。

深度学习是机器学习研究中的一个新的领域,其动机在于建立、模拟人脑进行分析学习的神经网络,它模仿人脑的机制来解释数据,例如图像,声音和文本。


二十.人工神经网络 


人工神经网络(Artificial Neural Networks,简写为ANNs)也简称为神经网络(NNs)或称作连接模型(Connection Model),它是一种模仿动物神经网络行为特征,进行分布式并行信息处理的算法数学模型。这种网络依靠系统的复杂程度,通过调整内部大量节点之间相互连接的关系,从而达到处理信息的目的。


二十一.数据聚类 


数据聚类 (英语 : Cluster analysis) 是对于静态数据分析的一门技术,在许多领域受到广泛应用,包括机器学习,数据挖掘,模式识别,图像分析以及生物信息。聚类是把相似的对象通过静态分类的方法分成不同的组别或者更多的子集(subset),这样让在同一个子集中的成员对象都有相似的一些属性,常见的包括在坐标系中更加短的空间距离等。


二十二.随机森林 


在机器学习中,随机森林是一个包含多个决策树的分类器, 并且其输出的类别是由个别树输出的类别的众数而定。 Leo Breiman和Adele Cutler发展出推论出随机森林的算法。 而 “Random Forests” 是他们的商标。 这个术语是1995年由贝尔实验室的Tin Kam Ho所提出的随机决策森林(random decision forests)而来的。这个方法则是结合 Breimans 的 “Bootstrap aggregating” 想法和 Ho 的”random subspace method”” 以建造决策树的集合。


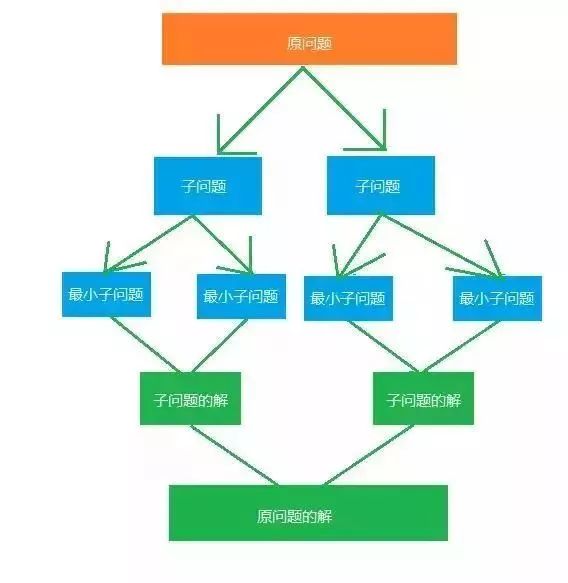
二十三.分治法


在计算机科学中,分治法是一种很重要的算法。字面上的解释是“分而治之”,就是把一个复杂的问题分成两个或更多的相同或相似的子问题,再把子问题分成更小的子问题……直到最后子问题可以简单的直接求解,原问题的解即子问题的解的合并。这个技巧是很多高效算法的基础,如排序算法(快速排序,归并排序),傅立叶变换(快速傅立叶变换)。


二十四.支持向量机 


在机器学习领域,支持向量机SVM(Support Vector Machine)是一个有监督的学习模型,通常用来进行模式识别、分类、以及回归分析。

SVM的主要思想可以概括为两点:⑴它是针对线性可分情况进行分析,对于线性不可分的情况,通过使用非线性映射算法将低维输入空间线性不可分的样本转化为高维特征空间使其线性可分,从而 使得高维特征空间采用线性算法对样本的非线性特征进行线性分析成为可能。


二十五.熵 


熵(entropy)指的是体系的混乱的程度,它在控制论、概率论、数论、天体物理、生命科学等领域都有重要应用,在不同的学科中也有引申出的更为具体的定义,是各领域十分重要的参量。熵的概念由鲁道夫·克劳修斯(Rudolf Clausius)于1850年提出,并应用在热力学中。1948年,克劳德·艾尔伍德·香农(Claude Elwood Shannon)第一次将熵的概念引入信息论中。


二十六.辛普森悖论


辛普森悖论亦有人译为辛普森诡论,为英国统计学家E.H.辛普森(E.H.Simpson)于1951年提出的悖论,即在某个条件下的两组数据,分别讨论时都会满足某种性质,可是一旦合并考虑,却可能导致相反的结论。

当人们尝试探究两种变量是否具有相关性的时候,比如新生录取率与性别,报酬与性别等,会分别对之进行分组研究。辛普森悖论是在这种研究中,在某些前提下有时会产生的一种现象。即在分组比较中都占优势的一方,会在总评中反而是失势的一方。该现象于20世纪初就有人讨论,但一直到1951年E.H.辛普森在他发表的论文中,该现象才算正式被描述解释。后来就以他的名字命名该悖论。

为了避免辛普森悖论的出现,就需要斟酌各分组的权重,并乘以一定的系数去消除以分组数据基数差异而造成的影响。同时必需了解清楚情况,是否存在潜在因素,综合考虑。


二十七.朴素贝叶斯模型


贝叶斯分类是一系列分类算法的总称,这类算法均以贝叶斯定理为基础,故统称为贝叶斯分类。朴素贝叶斯算法(Naive Bayesian) 是其中应用最为广泛的分类算法之一。

朴素贝叶斯分类器基于一个简单的假定:给定目标值时属性之间相互条件独立。

通过以上定理和“朴素”的假定,我们知道:P( Category | Document) = P ( Document | Category ) * P( Category) / P(Document)。


二十八.数据科学家


数据科学家是指能采用科学方法、运用数据挖掘工具对复杂多量的数字、符号、文字、网址、音频或视频等信息进行数字化重现与认识,并能寻找新的数据洞察的工程师或专家(不同于统计学家或分析师)。一个优秀的数据科学家需要具备的素质有:懂数据采集、懂数学算法、懂数学软件、懂数据分析、懂预测分析、懂市场应用、懂决策分析等。


二十九.并行处理 


并行处理是计算机系统中能同时执行两个或更多个处理机的一种计算方法。处理机可同时工作于同一程序的不同方面。并行处理的主要目的是节省大型和复杂问题的解决时间。为使用并行处理,首先需要对程序进行并行化处理,也就是说将工作各部分分配到不同处理机中。而主要问题是并行是一个相互依靠性问题,而不能自动实现。此外,并行也不能保证加速。但是一个在 n 个处理机上执行的程序速度可能会是在单一处理机上执行的速度的 n 倍。


三十.云计算


云计算(cloud computing)是基于互联网的相关服务的增加、使用和交付模式,通常涉及通过互联网来提供动态易扩展且经常是虚拟化的资源。云是网络、互联网的一种比喻说法。过去在图中往往用云来表示电信网,后来也用来表示互联网和底层基础设施的抽象。因此,云计算甚至可以让你体验每秒10万亿次的运算能力,拥有这么强大的计算能力可以模拟核爆炸、预测气候变化和市场发展趋势。用户通过电脑、笔记本、手机等方式接入数据中心,按自己的需求进行运算。



本文来源:钱塘大数据


登录查看更多
2

相关内容

商业数据分析,39页ppt
专知会员服务
165+阅读 · 2020年6月2日
专知会员服务
126+阅读 · 2020年3月26日
【大数据白皮书 2019】中国信息通信研究院
专知会员服务
138+阅读 · 2019年12月12日
资源|Blockchain区块链中文资源阅读列表
专知会员服务
44+阅读 · 2019年11月20日
【白皮书】“物联网+区块链”应用与发展白皮书-2019
专知会员服务
94+阅读 · 2019年11月13日
国内各大平台的推荐算法,看到360的时候笑喷了……
黑客技术与网络安全
5+阅读 · 2018年3月28日
漫画: 什么是人工智能?
大数据技术
4+阅读 · 2018年1月19日
【区块链】区块链是什么?20问:读懂区块链
产业智能官
8+阅读 · 2018年1月10日
【动画连载】3分钟了解什么是区块链(中文动画)
干货|7步掌握基于Keras的深度学习!
全球人工智能
4+阅读 · 2017年11月14日
【人工智能】人工智能5大商业模式
产业智能官
16+阅读 · 2017年10月16日
A Survey on Bayesian Deep Learning
Arxiv
64+阅读 · 2020年7月2日
Deep Anomaly Detection with Outlier Exposure
Arxiv
17+阅读 · 2018年12月21日
Doubly Attentive Transformer Machine Translation
Arxiv
4+阅读 · 2018年7月30日
Arxiv
4+阅读 · 2018年3月22日
Arxiv
20+阅读 · 2018年1月17日
Arxiv
5+阅读 · 2018年1月16日
VIP会员
相关VIP内容
商业数据分析,39页ppt
专知会员服务
165+阅读 · 2020年6月2日
专知会员服务
126+阅读 · 2020年3月26日
【大数据白皮书 2019】中国信息通信研究院
专知会员服务
138+阅读 · 2019年12月12日
资源|Blockchain区块链中文资源阅读列表
专知会员服务
44+阅读 · 2019年11月20日
【白皮书】“物联网+区块链”应用与发展白皮书-2019
专知会员服务
94+阅读 · 2019年11月13日
相关资讯
国内各大平台的推荐算法,看到360的时候笑喷了……
黑客技术与网络安全
5+阅读 · 2018年3月28日
漫画: 什么是人工智能?
大数据技术
4+阅读 · 2018年1月19日
【区块链】区块链是什么?20问:读懂区块链
产业智能官
8+阅读 · 2018年1月10日
【动画连载】3分钟了解什么是区块链(中文动画)
干货|7步掌握基于Keras的深度学习!
全球人工智能
4+阅读 · 2017年11月14日
【人工智能】人工智能5大商业模式
产业智能官
16+阅读 · 2017年10月16日
相关论文
A Survey on Bayesian Deep Learning
Arxiv
64+阅读 · 2020年7月2日
Deep Anomaly Detection with Outlier Exposure
Arxiv
17+阅读 · 2018年12月21日
Doubly Attentive Transformer Machine Translation
Arxiv
4+阅读 · 2018年7月30日
Arxiv
4+阅读 · 2018年3月22日
Arxiv
20+阅读 · 2018年1月17日
Arxiv
5+阅读 · 2018年1月16日
Top
微信扫码咨询专知VIP会员