运营近5年,这家贷款超过40亿元的中国P2P公司,没能熬过2018年最后一个工作日

2019 年 1 月 3 日 商业周刊中文版


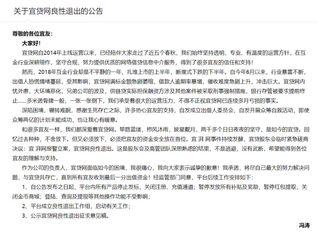
一家中国P2P公司没能熬过2018年最后一个工作日。12月29日,上线运营近五年的宜贷网发布良性退出公告称,自公告发布之日起,平台内所有产品停止发标,关闭注册、充值通道;暂停发放所有补贴及奖励,暂停红包提取,关闭金币商城;登陆、查询及提现等其他操作功能不受影响。平台成立良性退出工作组,启动有关工作。

 

宜贷网良性退出公告


关于退出原因,刚担任宜贷网总经理3个多月的冯涛表示,“自2018年6月以来,行业暴雷不断,出借人恐慌情绪蔓延,受其影响,宜贷网满标金额急剧萎缩,借款人逾期率暴增,催收难度急剧上升,冲击巨大。宜贷网内忧外患,大环境恶化,兄弟公司的波及,供链贷实际担保融资方涉及其他案件被采取刑事强制措施,银行存管被要求提前终止……多米诺骨牌一般,一张一张倒下,我们承受着很大的运营压力,不得不正视宜贷网已连续多月亏损的事实。”


根据其退出方案,截至2018年12月25日24时,宜贷网共有32276个出借人,待收本金约40.34亿元,包括房贷、车贷、供链贷等,其中房贷占绝大部分超37亿元。同期借款人共17418个(项目),借款本金中已发生的逾期占比25.14%(逾期项目占总借款项目),预计坏账占借款本金总额的10%。



公开资料显示,易贷网于2014年1月1日正式上线P2P业务板块,由上海易贷网金融信服有限公司独立运营。2016年9月26日,易贷网宣布平台品牌战略升级为宜贷网。平台升级后,仍由上海易贷网金融信息服务有限公司独立运营,原品牌“易贷网”由四川易贷网金融信息服务有限公司运营的易贷网贷款中介平台使用(域名:www.edai.com)。


这一事件也让大洋彼岸上市的一众互金股受牵连。2018年12月31日,是美股2018年最后一个交易日,当日互金股信而富大跌8.11%,创收盘纪录新低,盘中还一度跌破1美元(约合6.85元)。其他多只互金股也不约而同上演下跌。乐信跌6.33%,和信贷跌4.58%,趣店跌2.05%。宜人贷盘中一度下挫3.65%,最终收涨3.37%。另外,泛华金融、微贷网、360金融等也都不同程度下跌。


自2017年年底以来,伴随着国内互联网金融专项整治力度不断加码,尤其是P2P网贷行业监管日趋收严,不少网贷概念股股价遭遇大幅波动,不少公司股价自年初以来更是下跌超过50%,资本市场对国内P2P行业现状的“忧虑”之心昭然若揭。2018年8月12日,互联网金融风险专项整治工作领导小组办公室、网贷风险专项整治工作领导小组办公室联合召开网贷机构风险处置及规范发展工作座谈会,会上推出了10项措施应对网贷风险。其中第四条指出,要压实网贷机构及其股东责任;已退出机构要依据破产法、公司法及有关监管要求制定清盘兑付方案,股东依法负连带责任,有关部门监督执行,切实提高债务清偿率。


中国P2P网贷平台在重重打击下元气受损


据彭博新闻社报道,随着中国对高风险融资的打击力度加大,一家行业研究机构预计,2019年中国P2P网贷平台的数量可能会下降70%。据上海的盈灿集团估计,到2019年年末将仅有300家公司得以存续。该公司表示,2018年P2P平台数量较上年减少逾50%,至1021家,且8月以后尚无新平台入市。


根据融资和贷款产品信息提供商“融360”的数据,更严格的监管和不断增加的倒闭事件已经吓坏了投资者,P2P网贷活动出现大幅下降。中金公司分析师预计,三年内P2P网贷平台的数量会降至200家以下。


整理编辑:商周君


让创意化作心意

点击以下图片订阅《生活家ARBITER》,

一本专为高端品位男士读者度身打造的生活时尚杂志,现代传播全新出品



◆  ◆  ◆  ◆  ◆  


点击你感兴趣的关键词

立即获得关于TA的更多信息!


重庆华为

同仁堂 日本

苹果奇点徐悲鸿

舒马赫二月河孟晚舟

特朗普外交部回应 Airbnb

......


欲了解更多专业内容,请点击这里下载商业周刊中文版App

登录查看更多
0

相关内容

P2P:IEEE International Conference on Peer-to-Peer Computing。 Explanation:IEEE对等计算国际会议。 Publisher:IEEE。 SIT:http://dblp.uni-trier.de/db/conf/p2p/
商业数据分析,39页ppt
专知会员服务
165+阅读 · 2020年6月2日
2020年中国《知识图谱》行业研究报告,45页ppt
专知会员服务
240+阅读 · 2020年4月18日
广东疾控中心《新型冠状病毒感染防护》,65页pdf
专知会员服务
19+阅读 · 2020年1月26日
报告 | 2020中国5G经济报告,100页pdf
专知会员服务
98+阅读 · 2019年12月29日
【德勤】中国人工智能产业白皮书,68页pdf
专知会员服务
310+阅读 · 2019年12月23日
2019年人工智能行业现状与发展趋势报告,52页ppt
专知会员服务
124+阅读 · 2019年10月10日
郭台铭的王权之路
君临
3+阅读 · 2019年4月29日
战略|咨询公司在中国的困境与出路
智慧云董事会
18+阅读 · 2019年3月13日
重磅!2019中国经济研判,涉及20个敏感问题…
笔记侠
10+阅读 · 2019年2月17日
ofo商业模式破产
1号机器人网
6+阅读 · 2019年1月29日
为什么AI公司都在一边融资,一边投资?
腾讯创业
6+阅读 · 2018年9月25日
2017创业阵亡最全名单曝光,触目惊心!
今日互联网头条
5+阅读 · 2017年12月26日
中国平安股价持续大涨背后
凤凰财经
5+阅读 · 2017年9月13日
Arxiv
14+阅读 · 2020年1月27日
Arxiv
6+阅读 · 2019年7月11日
Arxiv
3+阅读 · 2018年10月25日
Arxiv
5+阅读 · 2018年5月16日
VIP会员
相关VIP内容
商业数据分析,39页ppt
专知会员服务
165+阅读 · 2020年6月2日
2020年中国《知识图谱》行业研究报告,45页ppt
专知会员服务
240+阅读 · 2020年4月18日
广东疾控中心《新型冠状病毒感染防护》,65页pdf
专知会员服务
19+阅读 · 2020年1月26日
报告 | 2020中国5G经济报告,100页pdf
专知会员服务
98+阅读 · 2019年12月29日
【德勤】中国人工智能产业白皮书,68页pdf
专知会员服务
310+阅读 · 2019年12月23日
2019年人工智能行业现状与发展趋势报告,52页ppt
专知会员服务
124+阅读 · 2019年10月10日
相关资讯
郭台铭的王权之路
君临
3+阅读 · 2019年4月29日
战略|咨询公司在中国的困境与出路
智慧云董事会
18+阅读 · 2019年3月13日
重磅!2019中国经济研判,涉及20个敏感问题…
笔记侠
10+阅读 · 2019年2月17日
ofo商业模式破产
1号机器人网
6+阅读 · 2019年1月29日
为什么AI公司都在一边融资,一边投资?
腾讯创业
6+阅读 · 2018年9月25日
2017创业阵亡最全名单曝光,触目惊心!
今日互联网头条
5+阅读 · 2017年12月26日
中国平安股价持续大涨背后
凤凰财经
5+阅读 · 2017年9月13日
Top
微信扫码咨询专知VIP会员