科研人员解析温带本竹子分支系统发育关系

2017 年 9 月 19 日 中科院之声

温带竹子分支(the temperate bamboo clade)包括23-32属,约546种,主要分布于东亚地区(特别是喜马拉雅)和东南亚地区,少数种类分布到印度南部和斯里兰卡、非洲和马达加斯加,以及北美洲东部的低海拔地区和热带或亚热带高山。东亚有该分支近500种,是其多样化中心,中国西南特有种有180余种。温带竹子分支在分子系统学研究中被证明是一个单系类群,但类群内部之间的关系尚未得到澄清。中国科学院昆明植物研究所李德铢研究团队致力于温带竹类的分类和系统发育研究,在大量材料收集的基础上,基于8个叶绿体 DNA 片段的分析将温带竹类划分为10个主要支系;基于叶绿体 DNA 和核 DNA 片段的分析,发现第11个支系和第12个支系;基于叶绿体全基因组数据,对这些支系间的系统关系进行了探索,澄清了大部分支系间的关系,但这些主要支系内部的关系无法通过相对保守的叶绿体基因组序列来解决,而需要更多的核基因数据。


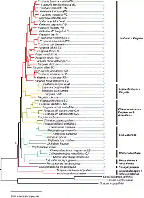
近日,昆明植物所科研人员利用一种简化基因组测序的方法即 RAD(restriction-site-associated DNA) 测序方法,在全基因组水平开发大量的 SNPs 标记,对第五分支(Phyllostachys clade)及其相关支系(Shibataea, and Arundinaria clades)的系统发育关系进行了研究。基于 RAD 测序数据所获得的 SNP 矩阵,构建了目前为止竹亚科分辨率最高的一棵系统发育树,并得到8个主要的分支:Yushania + FargesiaChimonocalamus + Fargesia sect. Ampullaresalpine Bashania+FargesiaDrepanostachyum + HimalayacalamusGaoligongshaniaSino-Japanese cladeChimonobambusa, Ferrocalamus + Indocalamus。结果表明,基于叶绿体片段所命名的第五分支(Phyllostachys clade),第四(Shibataea clade)及第六分支(Arundinaria clade)均不为单系。与叶绿体片段所得到的结果不同的是,基于 RAD 数据的系统发育关系与按照形态性状的传统分类结果较一致。具有细型地下茎的物种形成了两个单系分支,一支为主要分布于东亚低海拔地区的 Sino-Japanese clade ,另一支为特有分布于横断山-喜马拉雅高海拔地区的 alpine Bashania 。此外,研究对比了两种不同 SNP 生成的方法,基于参考序列比对的 BWA-GATK 方法,以及基于 de novo 组装的 Stacks 方法。尽管有大量缺失数据的存在,基于两种方法所得到的最大矩阵,均能获得拓扑结构相似及高分辨率的系统发育树。该研究对于揭示温带竹类的起源与演化具有科学意义,对进一步研究该类群物种多样性的形成和演化历史打下了坚实基础。


研究结果以 Genome-wide RAD sequencing data provide unprecedented resolution of the phylogeny of temperate bamboos (Poaceae: Bambusoideae) 为题在线发表在 Scientific Reports 上。该研究得到了国家自然科学基金项目的支持。


基于 RAD 数据构建的温带木本竹子系统发育树。分支上的数字代表靴代值,高于95%的靴代值未显示。粗的枝代表粗型地下茎类型,细的枝代表细型地下茎类型。


来源:中国科学院昆明植物研究所


登录查看更多
0

相关内容

昆明,享“春城”之美誉,云南省会,中国面向东南亚、南亚开放的门户城市,国家级历史文化名城,我国重要的旅游、商贸城市,西部地区重要的中心城市之一。
【ICML2020-西电】用于语言生成的递归层次主题引导RNN
专知会员服务
22+阅读 · 2020年6月30日
【天津大学】知识图谱划分算法研究综述
专知会员服务
111+阅读 · 2020年4月27日
【天津大学】风格线条画生成技术综述
专知会员服务
34+阅读 · 2020年4月26日
数据标注研究综述,软件学报,19页pdf
专知会员服务
95+阅读 · 2020年2月20日
近期必读的5篇 WSDM 2020【图神经网络(GNN)】相关论文
专知会员服务
57+阅读 · 2020年1月10日
Nature 一周论文导读 | 2019 年 8 月 8 日
科研圈
6+阅读 · 2019年8月18日
Nature 一周论文导读 | 2019 年 8 月 1 日
科研圈
8+阅读 · 2019年8月11日
Nature 一周论文导读 | 2019 年 5 月 30 日
科研圈
15+阅读 · 2019年6月9日
《科学》(20190426出版)一周论文导读
科学网
5+阅读 · 2019年4月27日
Nature 一周论文导读 | 2019 年 4 月 4 日
科研圈
7+阅读 · 2019年4月14日
Nature 一周论文导读 | 2019 年 2 月 28 日
科研圈
13+阅读 · 2019年3月10日
Science:脂肪细胞外泌体对巨噬细胞发挥调节功能
外泌体之家
19+阅读 · 2019年3月7日
Nature 一周论文导读 | 2019 年 2 月 21 日
科研圈
14+阅读 · 2019年3月3日
《自然》(20190221出版)一周论文导读
科学网
6+阅读 · 2019年2月23日
【学科发展报告】生物信息学
中国自动化学会
11+阅读 · 2018年10月22日
Heterogeneous Graph Transformer
Arxiv
27+阅读 · 2020年3月3日
Arxiv
26+阅读 · 2019年11月24日
Arxiv
9+阅读 · 2018年4月12日
VIP会员
相关资讯
Nature 一周论文导读 | 2019 年 8 月 8 日
科研圈
6+阅读 · 2019年8月18日
Nature 一周论文导读 | 2019 年 8 月 1 日
科研圈
8+阅读 · 2019年8月11日
Nature 一周论文导读 | 2019 年 5 月 30 日
科研圈
15+阅读 · 2019年6月9日
《科学》(20190426出版)一周论文导读
科学网
5+阅读 · 2019年4月27日
Nature 一周论文导读 | 2019 年 4 月 4 日
科研圈
7+阅读 · 2019年4月14日
Nature 一周论文导读 | 2019 年 2 月 28 日
科研圈
13+阅读 · 2019年3月10日
Science:脂肪细胞外泌体对巨噬细胞发挥调节功能
外泌体之家
19+阅读 · 2019年3月7日
Nature 一周论文导读 | 2019 年 2 月 21 日
科研圈
14+阅读 · 2019年3月3日
《自然》(20190221出版)一周论文导读
科学网
6+阅读 · 2019年2月23日
【学科发展报告】生物信息学
中国自动化学会
11+阅读 · 2018年10月22日
Top
微信扫码咨询专知VIP会员