95后新青年生活娱乐与文化研究

2019 年 1 月 9 日 艾瑞咨询

研究报告丨人群洞察


全文字数:2729字  精读时间: 4分钟


摘要:


成长背景:95后成长于经济蓬勃发展,我国文化影响力日益强盛的时代,他们的成长还见证了中国互联网发展的全部历程。时代背景影响着他们的社交、消费、娱乐等方方面面,赋予他们鲜明独特的时代特征。


人际:对自我,95后期待精神独立、经济自由,物质精神要求双高;与父母、师长相处,95后倾向于以友相待,他们的平权意识愈加凸显。


消费:95后月均花销2640元,高进高出;53%的95后养成了理财的习惯,余额宝、理财通等网络理财方式最为普遍。


娱乐:社交与短视频方面,95后多在微信公众号上关注深度内容,在微博呈现出追星属性,短视频则用于娱乐;视频方面,经典电影电视剧仍深受喜爱;游戏方面,手游受到更高青睐。


95后青年文化:95后间流行养成式的追星文化,感觉优先型的择业文化,并且深受二次元文化的影响。关注自我感受,关注自我成长,平权意识等95后特征是孕育这些特有文化的土壤。


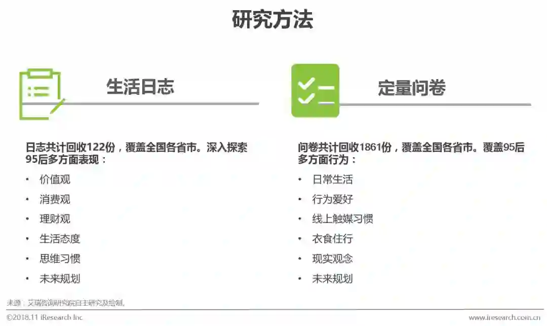
研究方法


本次研究结合了生活日志记录及定量问卷调研的方法



受访者基本信息


男女比例基本各半,覆盖各年龄段、各专业的95后受访者



95后成长的社会背景


社会经济背景


社会经济蓬勃发展,国民生活水平显著提高


95后成长的23年是我国国力强盛、人民生活水平飞速上升的23年。


物质生活条件飞速提升给95后带来的不仅仅是生活标准提升,他们还有更多接触到优质教育、交游观光和拓宽视野的机会,获得比95前一代更新更多的知识。


在社会环境激荡中,阶级分层、固化的现状也在逐渐影响到他们,即使已经够好,他们还在期待物质条件更好。



文化背景


内外文化相互激荡,中华文化影响力逐步扩大


95后的成长是日韩文化影响广泛,转变为我国文化影响力逐步加深拓广、日益强盛的历程。同时,随着社会发展,价值观念的冲突也引发了广泛讨论。多元思想、多元文化深刻地影响了95后的成长。


物质生活不再是燃眉之急,95后对精神关注度更为深入。



▌互联网


95后是互联网原住民,移动互联网的天生使用者


95后诞生时正是中国接入互联网、网络普及的前期,他们在小学上网查看资讯,初中使用智能手机,高中用微信社交,大学使用互联网理财。中国互联网发展的全部历程伴随着95后的成长,影响了95后从思想到行为的各个方面。



95后的生活


95后其人


勇于放飞自我,追逐内心所爱



95后的现在


物质精神双高要求


95后对物质和精神方面都有更高的要求。精神上,他们希望生活充实、有规划,能一步一步实现自己设立的目标;物质上,他们期待经济独立、满足更高的消费需求。当前64%的95后认为自己的生活一般,主要原因还是他们的生活现状、物质水平未达到理想情况。



对未来


未来规划求学成主流,求职选择时国内单位竞争力不输外企


95后当前多处于本科阶段(本次调研本科生占比95%),他们的主流规划是不倾向于就业。有求学计划的95后中,过半考虑国内求学,36%考虑海外求学。计划就业的95后中:国内单位受到的青睐程度不弱于外企,但男女生想法有异,男生有更高的民企及自主创业愿望,而女生相对而言对外企更有好感。



与父母相处


权威性,亲密度,父母对孩子的物质生活满足情况


与长辈相处,95后也有较强的平等意识,父亲权威性评分8-10分占比52%,母亲43%。


95后多与母亲更亲密;当前工作生活节奏紧张,父亲可能更忙于工作较少顾及家庭,存在家庭生活中父亲角色缺位的问题。


95后父母不仅希望满足孩子吃饱穿暖的基本需求,还希望给他们充足、富余的物质支持。



与老师相处


朋友情融入师生谊


95后更愿意以朋友关系描述师生关系,平等氛围愈发凸显。


父母、师长的权威感弱化,提示95后更依赖喜好、兴趣、人格相互认同而非权威力量建立亲密关系。



95后的花销与理财意识


高进高出,财商初现


父母仍是大部分95后坚强后盾,月均提供95后约2,000-4,000元生活费。表示要“理性消费”的95后,花起钱来却控制不住自己。娱乐是除了饮食衣物等必要消费之外的主要开销。


53%的95后已有理财意识、购买基金、理财通、余额宝、存款等风险较小、提取方便的理财方式较受95后欢迎。



用车态度


自行购车仍为主流用车态度


当前,自行购车仍是主流思想;租车、网约车使用日益方便,受此冲击,26%的95后表示“不需要购买车,打的网约车即可”。与女性相比,男性(67%)仍普遍希望自己能拥有一辆车。



购车决策


价格导向,定制需求潜力大


价格、外观和车型是95后买车时考虑最多的因素;品牌教育在95后中仍待开发。当前95后对定制车辆的要求还处于萌芽阶段,车辆定制化需求的未来增长空间巨大。



95后最喜欢的汽车品牌


关注海外、豪车品牌,人人都有一个“超跑梦”


德系豪华车品牌牢牢占据了95后梦想车品牌的前四名,跑车品牌的出现频次也很高,95后对生活品质要求不低,豪车超跑或许是让生活变得更好的一个途径。



社交与短视频


三类平台关注内容差异显著


微信内容思想深度较深;微博呈现追星属性;短视频成为网红聚居地。



电影


关注时新电影,更热爱经典重量级老片


95后的电影品味不俗,他们喜欢的TOP10的电影多为深度有内涵、演技剧本俱佳的经典电影、热门高分电影。



电视剧


正剧流量冲顶;网剧数量取胜;经典喜剧持续发热


电视剧TOP10榜单中,正剧制作精良、经久不衰,占领前三;网剧、喜剧涵盖中外作品,题材多变,以网络观影途径吸引大批95后受众。



95后最喜欢的游戏


偏爱手游、多人在线游戏,社交属性明显


手游及多人在线游戏广受95后欢迎,游戏的社交属性越来越强。“开黑”队伍随处可见,不光晒个人战绩更晒团队战绩,游戏交友亦成普遍现象。



95后青年文化


养成式追星文化


观看节目、比赛是95后为爱豆消费、打call的主要方式


59%的95后都有自己喜欢的爱豆;26%的95后给爱豆花过钱,平均一年1429元。



平权时代,偶像成为大众消费品


中国的追星一族从70后的狂热、80后的追捧,到95后的佛系养成式,偶像成为大众创造的消费品。95后追星表现为支持偶像成长,对待偶像如宠物般宠爱,或吐槽其费尽心力恨铁不成钢。



感觉优先型择业文化


“隐形退休人口”显现


父母、师长对95后的权威性减弱,体现在职场中,95后难因权威而服从上级领导。择业中,他们会更看重自己的兴趣、同事相处情况、氛围、气场等因素,选择自我感受最“舒服”的工作。



二次元文化


95后成为二次元圈的主力


95后成长环境中,互联网的快速发展及外来文化冲击使得二次元文化深度植入95后的文化生活,二次元文化题材所表现的价值观符合95后的精神诉求。二次元人群的付费意愿很高,最爱周边、动漫和游戏。



精彩推荐


2018年营销报告

年轻人营销洞察微报告

中国轻中产的消费哲学



  搜索艾瑞过往报告,请点击进入小程序



 点这里,获取完整报告

登录查看更多
0

相关内容

娱乐是一个设计来给予观众乐趣的项目、表演、或活动。
异质信息网络分析与应用综述,软件学报-北京邮电大学
中科大-人工智能方向专业课程2020《脑与认知科学导论》
新时期我国信息技术产业的发展
专知会员服务
71+阅读 · 2020年1月18日
报告 | 2020中国5G经济报告,100页pdf
专知会员服务
98+阅读 · 2019年12月29日
2019中国硬科技发展白皮书 193页
专知会员服务
86+阅读 · 2019年12月13日
2018-2019年国内化妆品行业研究报告
行业研究报告
15+阅读 · 2019年9月28日
2019社交行业研究报告
行业研究报告
5+阅读 · 2019年5月30日
2018-2019中国智能手机品牌东南亚市场研究报告
行业研究报告
3+阅读 · 2019年5月14日
2018潮流文化发展白皮书
行业研究报告
7+阅读 · 2019年4月27日
【数字化】数字化转型正在成为制造企业核心战略
产业智能官
35+阅读 · 2019年4月22日
2018年宜居城市研究与建设热点回眸
科技导报
4+阅读 · 2019年2月14日
2018-2020年中国服务机器人行业深度研究报告
机器人大讲堂
5+阅读 · 2018年1月30日
Learning to See Through Obstructions
Arxiv
7+阅读 · 2020年4月2日
Learning Implicit Fields for Generative Shape Modeling
Arxiv
11+阅读 · 2018年12月6日
Arxiv
7+阅读 · 2018年11月6日
Implicit Maximum Likelihood Estimation
Arxiv
7+阅读 · 2018年9月24日
Structure Aware SLAM using Quadrics and Planes
Arxiv
4+阅读 · 2018年8月13日
Auto-Context R-CNN
Arxiv
4+阅读 · 2018年7月8日
Arxiv
8+阅读 · 2018年5月21日
VIP会员
相关资讯
2018-2019年国内化妆品行业研究报告
行业研究报告
15+阅读 · 2019年9月28日
2019社交行业研究报告
行业研究报告
5+阅读 · 2019年5月30日
2018-2019中国智能手机品牌东南亚市场研究报告
行业研究报告
3+阅读 · 2019年5月14日
2018潮流文化发展白皮书
行业研究报告
7+阅读 · 2019年4月27日
【数字化】数字化转型正在成为制造企业核心战略
产业智能官
35+阅读 · 2019年4月22日
2018年宜居城市研究与建设热点回眸
科技导报
4+阅读 · 2019年2月14日
2018-2020年中国服务机器人行业深度研究报告
机器人大讲堂
5+阅读 · 2018年1月30日
相关论文
Learning to See Through Obstructions
Arxiv
7+阅读 · 2020年4月2日
Learning Implicit Fields for Generative Shape Modeling
Arxiv
11+阅读 · 2018年12月6日
Arxiv
7+阅读 · 2018年11月6日
Implicit Maximum Likelihood Estimation
Arxiv
7+阅读 · 2018年9月24日
Structure Aware SLAM using Quadrics and Planes
Arxiv
4+阅读 · 2018年8月13日
Auto-Context R-CNN
Arxiv
4+阅读 · 2018年7月8日
Arxiv
8+阅读 · 2018年5月21日
Top
微信扫码咨询专知VIP会员