会议预告 | 2017首届国际医疗人工智能大会即将举办

2017 年 9 月 6 日 中国人工智能学会

由中国人工智能学会主办的2017首届国际医疗人工智能大会将于9月22-23日在上海举办,数十位国内外顶级人工智能专家、知名医疗大咖、政府代表、创业者及投资人,将带来近20场权威主题报告及多场精彩高峰论坛。



7月20日,国务院发布《新一代人工智能发展规划》,规划中明确提出要坚持开源开放原则。对此,中国科学技术信息研究所所长戴国强认为,这是人工智能与其他科技领域不同特征的集中体现,是我国构建人工智能创新生态的必然选择。


近年来人工智能技术加速突破,产业化周期日益缩短。大数据、云计算、移动互联、物联网等领域呈现多点联动的集群式创新态势,不仅使以感知和计算智能为核心的弱人工智能出现规模化应用的态势,同时也推动深度学习、语音识别、计算机视觉等技术加速演进,正催生可能引发颠覆性变革的人工智能新理论、新技术和新方法。



坚持开源开放必然对构建我国人工智能创新生态起到积极作用,具体到医疗行业,又会产生哪些意义和价值呢?敬请关注9月22-23日“2017首届国际医疗人工智能大会”中国科学技术信息研究所所长戴国强带来的精彩演讲《人工智能对医疗的意义与价值》。


 戴国强:中国科学技术信息研究所所长。历任国家科委工业科技司副处长,科技部高新技术发展及产业化司副处长、处长,科技部高新技术发展及产业化司副司长,国家科技基础条件平台中心主任等职。长期从事高新技术领域国家科技发展规划的编制、科技计划统筹协调和重大项目的组织与实施管理工作,致力于推进技术创新服务平台建设,科技基础条件平台开放共享和科技基础条件资源调查等工作。


关于2017首届国际医疗人工智能大会


7月20日,国务院发布《新一代人工智能发展规划》,对于人工智能行业下一步的发展规划提出了方向性的意见。为了响应党和国家科技创新的号召,深化最新科技与医疗技术的融合,提升国民医疗健康水平,由中国人工智能学会主办,国家科技信息资源综合利用与公共服务中心、中国人工智能学会智慧医疗专业委员会、OMAHA开放医疗与健康联盟协办,独角兽工作室、Airdoc承办的“2017首届国际医疗人工智能大会”定于2017年9月22日-23日在上海举办


本次大会围绕人工智能技术和医疗产业的交融展开,汇聚了超过 60 位国内外顶级人工智能专家、知名医疗大咖、政府代表、创业者及投资人,带来近20场权威主题报告,以及“AI对医疗的变革与未来”、“技术与医疗的融合”、“医疗AI产业应用与拓展”等多场精彩高峰对话。


此外,由独角兽工作室联合方括研究发起的、涉及近20家业内知名互联网医疗平台、上百万名医生的《医生对AI的认知与使用情况调研》结果也将在本次大会尽数发布。


听医疗界大咖说一说AI进入医疗面临的实际问题,看AI大牛们展示最前沿的人工智能技术应用,关注国家政策导向,了解投资人的“花钱”逻辑……一起期待即将启幕的“2017首届国际医疗人工智能大会”!


合作单位


主办单位:中国人工智能学会

协办单位:国家科技信息资源综合利用与公共服务中心、中国人工智能学会智慧医疗专业委员会、OMAHA开放医疗与健康联盟

承办单位:独角兽工作室、Airdoc

战略合作媒体:财新健康点

支持媒体:人民健康网凤凰健康、新浪医药新闻、中国数字医疗网、健康时报、雷锋网、贝壳社、桔子空间、中国县域卫生、今日头条、医视频、E药经理人、医学界、丁香园、医脉通、好大夫在线、杏仁医生、杏树林、春雨医生、梅斯医学、医界、医库、社区580、医拍智能、医数、玖玖骨科、尖峰眼科、翼展科技、肿瘤资讯、医生汇、柯丽尔放射沙龙、医看

(持续更新中……


会议时间和地点


会议时间:2017年9月22日-2017年9月23日

会议地点:上海市徐汇区宜山路650号 神旺大酒店(地铁9号线桂林路1号口出)


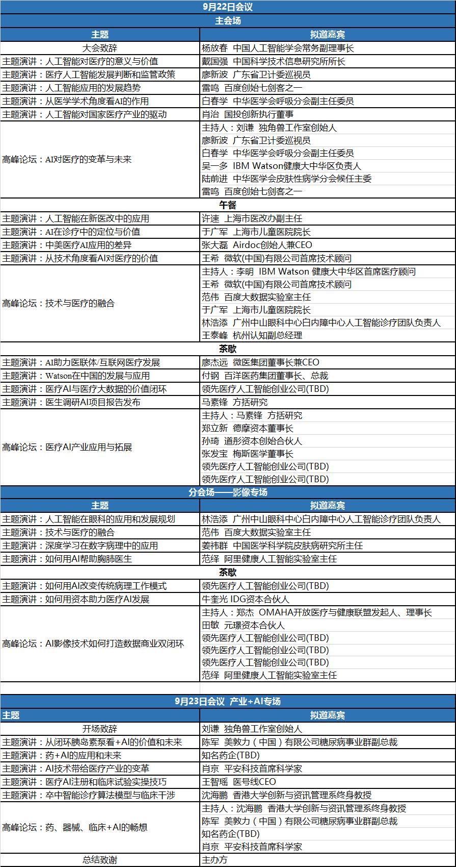
大会嘉宾和议程




会务咨询


本次大会面向医疗AI相关行业诚征各类合作,包含赞助、展位、票务、媒体合作等,欢迎有意向的朋友联系咨询!


商务合作:电话  15121012381  微信  wuheng0613

媒体合作:电话  15821768060  微信  gaohua322

PS:1.《2017首届国际医疗人工智能大会》微信群成立啦,小编会在群里实时更新活动信息,长按识别下面二维码加小编微信,备注:医疗人工智能大会,小编会邀请您入群哦!


2. 报名参会人员如需发票,可关注独角兽工作室官方微信(  Unicorn独角兽),在公众号对话框输入“发票”二字,点击回复链接,填写相关信息并提交即可!


2017首届国际医疗人工智能大会报名正在火热进行中,点击左下“阅读原文”即刻报名~!

登录查看更多
0

相关内容

2019中国硬科技发展白皮书 193页
专知会员服务
86+阅读 · 2019年12月13日
百余位院士入选!中国科协公示一份重要名单
材料科学与工程
11+阅读 · 2018年12月21日
科技部部长:即将发布人工智能项目指南和细则
全球人工智能
6+阅读 · 2018年3月11日
《人工智能标准化白皮书(2018版)》发布|附下载
人工智能学家
18+阅读 · 2018年1月21日
【重磅】《人工智能标准化白皮书(2018)》发布(完整版)
易观联合清华海峡研究院成立人工智能实验室
Analysys易观
4+阅读 · 2017年10月28日
A Survey on Edge Intelligence
Arxiv
52+阅读 · 2020年3月26日
Continual Unsupervised Representation Learning
Arxiv
7+阅读 · 2019年10月31日
Arxiv
22+阅读 · 2018年8月30日
Arxiv
7+阅读 · 2018年1月24日
Arxiv
5+阅读 · 2015年9月14日
VIP会员
相关VIP内容
2019中国硬科技发展白皮书 193页
专知会员服务
86+阅读 · 2019年12月13日
相关资讯
相关论文
A Survey on Edge Intelligence
Arxiv
52+阅读 · 2020年3月26日
Continual Unsupervised Representation Learning
Arxiv
7+阅读 · 2019年10月31日
Arxiv
22+阅读 · 2018年8月30日
Arxiv
7+阅读 · 2018年1月24日
Arxiv
5+阅读 · 2015年9月14日
Top
微信扫码咨询专知VIP会员