大家嘴里的“笨方法”,让我以双倍涨薪从景观设计成功转行产品!

2021 年 12 月 4 日 人人都是产品经理


# 01 #

从传统景观设计,转行转岗产品


我,北京农学院-风景园林专业,2020年6月毕业后一直从事的工作是景观设计师


从大三下学期开始进入景观行业后,我自己也为了丰富自身技能,零星学过视频剪辑和编程,但都是潦草收场,收效甚微。


最后自我总结得出,已经脱离了在校学生的身份后,在一个没有学习氛围的环境下,我很难静下心来真正的学习并吸收到新东西


鉴于当前行业岗位收入微薄、工作强度偏大,我的内心极度渴望转型


产品经理岗位,虽然对专业没有限制,但是往往要求有相关实习经验或者有个人作品的展示。想到我如若与之前一样自学,定然不能完成一个令人满意的作品。没有相关经验,又没有作品进行个人能力的展示,断然是没有公司认可我的能力的。



# 02 #

系统性框架下学习,比自学容易


车到山前必有路。


正当苦恼时,我得知同单位的同事,之前就在起点课堂进行过产品经理课程的培训。他告诉我课程内容充实、与职场契合度很高,同时还会有大厂老师全程一对一进行答疑


于是,我在了解了课程大致内容过后,果断进行了报名!因为我相信在有系统性框架的课程下,我能记住的知识就会更加成体系,印象就会更深。


△系统性框架:为什么做-做什么-怎么做?


通过在起点课堂10周的学习,终于我突破了自我从小白转行成为产品经理实习生,即将迎接更大的挑战!


△在就业导师Vinsion的帮助下,我顺利拿到心仪Offer



# 03 #

从门外汉到输出个人产品作品集


回到课程开始之初,当时因为既要利用工作之余学习,又要面临着转行转岗的这道坎,我丝毫不敢怠慢。每一项实战作业,每一场直播和答疑,我都认真对待、准时参加


白天繁杂的工作加上晚上紧张的学习,一开始着实压得我有点喘不过气...


不过好在,班主任Gary老师在我开始学习的初期,就给予了我很大的帮助和鼓励,每天在群里监督大家学习进度的完成,提醒我们保持自律、及时调整学习节奏。


△在班主任Gary老师的监督下,紧凑学习


龙哥(杨元龙老师),则是每天在小组群里耐心解答每位同学的作业和课程问题认真批改每一份作业,提出了很多宝贵的意见和建议,为我后期完善项目作品集带来很大的帮助。


△在杨元龙老师的答疑辅导下,消化吸收知识


感谢班主任Gary老师和龙哥,让我没有放弃自己,强行才坚持了下来!


学习过程中,我确实也遇到了很多来自陌生、未知领域的挑战,幸好每一次,都有各位老师和班主任的及时教导,让我的这份慌张感逐渐削弱。


课程上,通过将理论知识和项目实操结合,我产品的由0到1是如何实现的有了个系统的了解,也产品经理岗位的日常所涉及的工作有了个更加深刻的认知。


△产品经理日常工作所需的技能


几个月以前,我甚至还完全不了解这个产品经理岗位,而在课程进行时,我已经能够独立进行市场调研,用户分析,竞品分析,输出需求池、原型1.0绘制乃至最后的PRD


✅ 调研输出竞品/用户分析报告:

调研市场竞品(Keep、咕咚)的最新融资动态以及线上健身行业发展动态,对竞争对手APP的更新情况和功能进行拆解,输出7000余字的《关于线上健身行业竞品分析报告》;通过问卷调查和用户访谈的形式进行用户分析,构建用户画像,最终输出6000余字的用户分析报告。


△用户调查目录

△用户访谈目录


✅ 建立需求池/Feature List:

根据所输出的竞品分析报告,进一步挖掘用户需求,整理用户优先级,建立需求池。



△需求池1.0


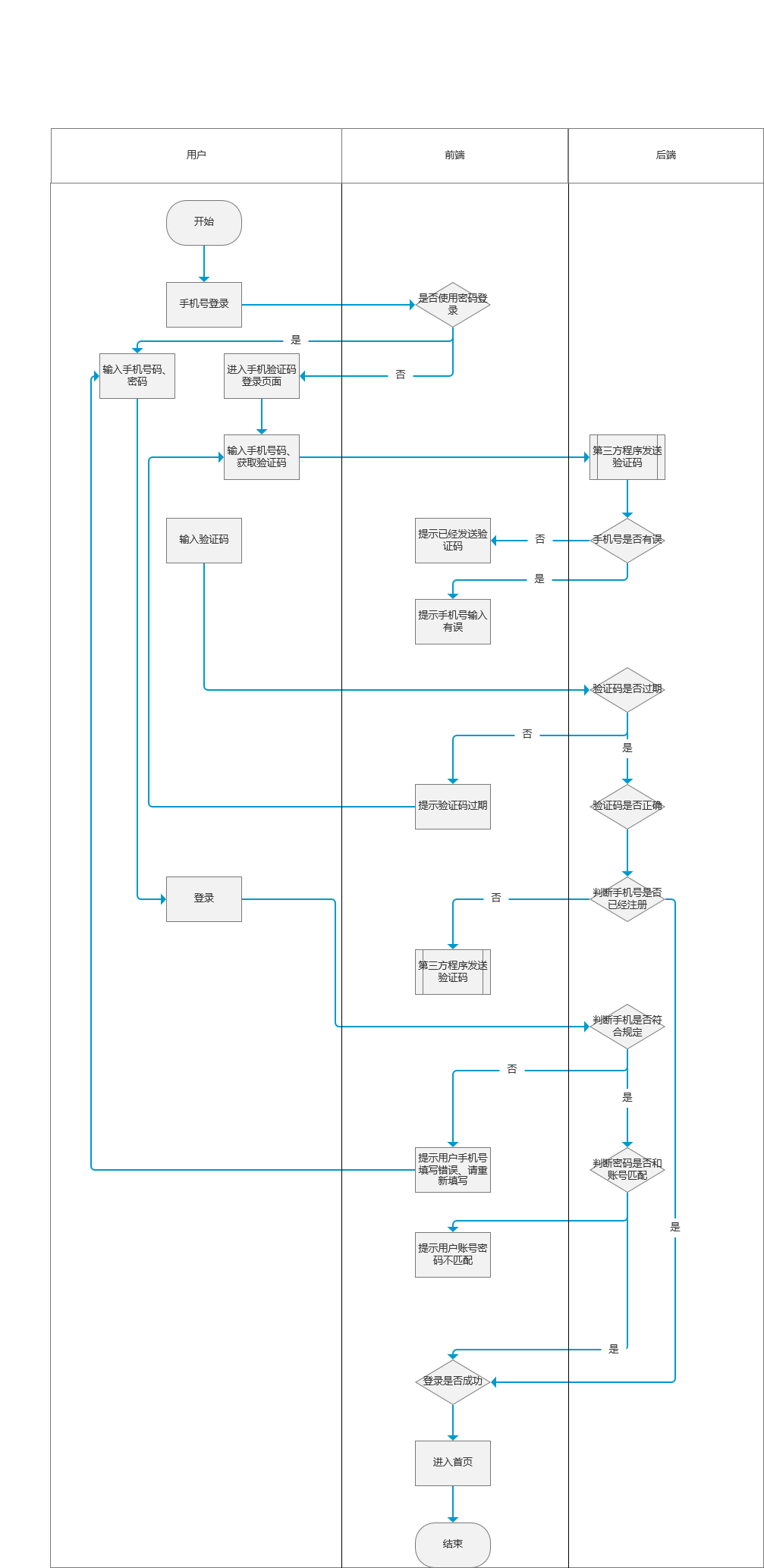
✅ 产品原型交互:

根据产品设计,输出核心功能原型图,包括首页模块和计划模块。


△结构图部分展示

△用户流程图部分展示


✅ 撰写PRD文档:

根据交互原型撰写运动功能、首页模块、计划功能,输出15000字的PRD文档。


△PRD文档部分展示


从一个门外汉进入到一个未知的领域,变得游刃有余,连我自己都惊叹于自己的成长!


我学到的不仅仅是产品工作中的方法论,更有一种遇到未知事物和领域,不再恐惧、勇于面对的精神


十周课程转眼结束,手机不再出现班班催作业的信息,直播间也定格在了最后一天,群里热热闹闹的小伙伴也冷清了下来。


在完成毕业答之时,我回想起从报名到结束的一路上,其实也有过想放弃的念头。有快乐,也有迷茫。


尽管我最后的个人产品作品集略显稚嫩,其中很多地方还有待完善,但它的背后,是我数十个小时的积累,也满怀起点课堂、我的龙哥、班班Gary老师的陪伴和心血。



# 04 #

不拘泥于课程,自主完善原型2.0


顺利完成毕业答辩之后,就是着手准备作品面试的阶段。


一个趁手的兵器是征战沙场的士兵需要优先考虑的,就和一份优质的作品集对于要转岗的我一样。


我在毕业答辩之后仔细审视一番自己的原型1.0,发现还有很多地方可以进行细节提升,我下定决心,让自己的原型图不再拘泥于课程的作业,而是要获得面试官尽可能多的认可。


于是,我又花了半个月的时间进行了原型2.0的打磨。


虽然课程结束了,但是当我拿着原型2.0和导师再次共同讨论的时候,又得到了导师很多的鼓励和建议,这让我信心倍增!


作品集的优化完成后,我就开始着手准备面试了。


简历的投递,建议大家这一阶段尽早开始。因为在前期,你的时间会相对比较充足,可以趁机先积累一些非目标公司的面经,作为练手。


面试官问的问题,大部分我都能在课上找到答案,偶尔会遇到小部分问题没有听过或听不懂。


这时候,重点来了!面试尾声时,千万不要以为你怕折面子就匆忙结束。


面试结束前,建议大家把不懂的问题反馈给面试官。一般情况下,他们都会给我们做下大致的解答。这样做的好处多多,不仅可以扩充自己的产品知识、完善自己的产品方法论,还有便于后续的面试发挥。



# 05 #

授人予鱼不如授人予渔


有言之,“授之以鱼不如授之以渔”。


《产品经理就业特训营》课程和老师不仅授予我做产品经理的技能和思维,帮助我具备合格产品经理所需要知识和能力还给我提供了更多的求职辅导、简历、就业建议等等,直到我成功拿下心仪的Offer。


△求职阶段的流程&简历优化原则


感激起点课堂,让我有幸成为《产品经理就业特训营》班级同学之一,如果你的经历和我类似,或者即将会进入转型产品经理,那起点课堂的这门课程我是真心推荐给你!


有前人开荒,后人确实能走的更快更稳一些。



总体上,起点课堂《产品经理就业特训营》这门课,不仅解决了我的基础能力不足的问题,还解决了我求职面试、产品晋升之路上遇到的所有瓶颈问题,每次盲目无助时候,我就会想到起点课堂。


如果你也想像他们一样拿下高薪产品offer,不如了解一下起点课堂《产品经理就业特训营》。10周完成产品知识学习,打牢产品基本功,还有求职就业服务,帮你快速提升自己的专业能力和面试技巧,为你的求职保驾护航~


10周你将收获?



>>完整的产品体系——对标BAT的知识框架


无论是想入行的产品小白,还是野路子出家的0-2岁产品新人,往往都面临知识体系不完善,产品基本功不扎实的情况。


产品经理就业特训营10周高强度学习让你告别产品小白,系统化锻造产品思维,从0到1完整建立互联网产品经理知识体系。


学习内容源自BAT产品培养体系和企业招聘需求,一款产品从诞生idea→调研分析→设计落地,10周高强度学习,帮你快速掌握产品经理必备的理论知识,思维方式,工作工具等。



>>7次大作业,创造属于你的实战项目与求职作品


高分作品集是产品岗求职面试的宝典,甚至是某些高薪岗位的敲门砖。本课程采取小班管理,按产品方向分小组,将带领你围绕你想做的产品方向,完成7次大作业从0到1独立打造一款属于你自己的产品实战项目


学习与实战双线并行,课程学习过程中所输出的各项作业产物,都会经过互联网名企合作资深导师的精细批改和指导,最终精心打磨出让面试官眼前一亮的作品集,就可以成为你产品求职中的就业利器!



>>11项求职就业服务与合作企业资源网


学习的最终目的是成为企业需要的产品人才,成功就业。业内其他产品课程,听完课就“戛然而止”了,导致很多学员依旧不懂这些问题:

如何针对性优化简历?

如何寻找适合自己的岗位机会?

如何在面试中充分展现自己的产品能力,进行合理的薪资谈判?

特训营的一大特色就在于“就业”,联合互联网名企资源,基于企业招聘需求提供11项求职就业服务,由就业服务老师、招聘管家全程为你支招,知己知彼打有准备的仗,直到你能拿到offer,成功入职为止



导师配置是怎样?



20+知名导师全程6v1指导学习。特训营配备主讲导师、作业导师、就业导师、行业专家、班主任、助教等多角色对学员进行多对一辅导,保障你的“教·学·练·做·评”。


导师团均来自一线互联网大厂,他们久经打磨,专业知识过硬,同时洞察行业与市场,能带领你跟上行业趋势,学到的知识不过时。



课程实力,用结果说话:



以上,就是这样一门包含了200多课时学习+7次大作业+6V1导师辅导教学+11项就业辅助服务的产品就业类课程,帮助我成功拿下心仪的产品Offer。


如果你是作为想要入行或者刚刚入行产品的新人小白,一次系统化的学习是必不可少的。


 惊喜福利 

致敬成 长·蜕变计划


现在报名【产品经理就业特训营】

正好赶上明天金三银四招聘旺季!

免组团,报名立减600 + 送2门会员热门课程

2人组团即减800

!!立减名额有限,扫码立抢 !!

专业的“产品潜能测评”,限时10名

扫码或点击阅读原文即可立即参与

!!面试必过 !!


登录查看更多
0

相关内容

产品经理(Product manager,简称为 PM)是指,定义1:在公司中,针对某一项或是某一类的产品进行规划和管理的人,主要负责产品的需求分析、研发、制造、营销、渠道等工作;定义2:是针对某个产品,贯穿其生命周期,没有行政权力的全面负责人。一般来说,产品经理是负责并保证高质量的产品按时完成和发布的专职管理人员(某些公司有专职的项目经理完成)。他的任务包括倾听用户需求;负责产品功能的定义、规划和设计;做各种复杂决策,保证开发队伍顺利开展工作及跟踪错误等,总之,产品经理全权负责产品的最终完成和后续迭代
计算机视觉实战演练:算法与应用
专知会员服务
53+阅读 · 2021年6月6日
【上海交大】<操作系统> 2021课程,附课件
专知会员服务
42+阅读 · 2021年4月3日
港中文《深度学习导论》2021课程,李鴻升老师讲授
专知会员服务
52+阅读 · 2021年1月21日
【Texas 大学】强化学习领域的课程学习:一个框架和综述
专知会员服务
73+阅读 · 2020年3月22日
【斯坦福大学Chelsea Finn-NeurIPS 2019】贝叶斯元学习
专知会员服务
38+阅读 · 2019年12月17日
1年又1年,步入4年职业倦怠期之后,我果断转行产品!
人人都是产品经理
0+阅读 · 2022年3月20日
我,做了B端产品半年后,沦为了工具人
人人都是产品经理
0+阅读 · 2022年3月13日
产品经理这个“坑”,你还没准备好就先等等再跳!
人人都是产品经理
0+阅读 · 2022年3月6日
转行产品经理还能涨薪50%?其实真没你想的那么难!
人人都是产品经理
0+阅读 · 2022年2月20日
没有任何产品经验,凭什么相信自己能成功转岗产品?
人人都是产品经理
0+阅读 · 2022年1月17日
脱下产品经理的外衣,挣扎的“野路子”还剩下什么?
人人都是产品经理
1+阅读 · 2022年1月9日
K12待不下去后,我不到1个月从“辅导老师”成功转岗产品经理
人人都是产品经理
0+阅读 · 2021年12月15日
野路子,没人带,我还能做好B端产品经理吗?
人人都是产品经理
0+阅读 · 2021年12月6日
跳槽拿到阿里、字节等10+大厂产品offer,他凭什么做到?
人人都是产品经理
0+阅读 · 2021年12月1日
一步错步步错 | 我转型产品路上的一波三折
人人都是产品经理
0+阅读 · 2021年11月21日
国家自然科学基金
2+阅读 · 2013年12月31日
国家自然科学基金
0+阅读 · 2012年12月31日
国家自然科学基金
0+阅读 · 2012年12月31日
国家自然科学基金
0+阅读 · 2012年12月31日
国家自然科学基金
0+阅读 · 2011年12月31日
国家自然科学基金
1+阅读 · 2011年12月31日
国家自然科学基金
0+阅读 · 2009年12月31日
国家自然科学基金
0+阅读 · 2009年12月31日
国家自然科学基金
1+阅读 · 2009年12月31日
Arxiv
0+阅读 · 2022年4月14日
Arxiv
25+阅读 · 2020年3月11日
Deep Reinforcement Learning: An Overview
Arxiv
17+阅读 · 2018年11月26日
VIP会员
相关VIP内容
计算机视觉实战演练:算法与应用
专知会员服务
53+阅读 · 2021年6月6日
【上海交大】<操作系统> 2021课程,附课件
专知会员服务
42+阅读 · 2021年4月3日
港中文《深度学习导论》2021课程,李鴻升老师讲授
专知会员服务
52+阅读 · 2021年1月21日
【Texas 大学】强化学习领域的课程学习:一个框架和综述
专知会员服务
73+阅读 · 2020年3月22日
【斯坦福大学Chelsea Finn-NeurIPS 2019】贝叶斯元学习
专知会员服务
38+阅读 · 2019年12月17日
相关资讯
1年又1年,步入4年职业倦怠期之后,我果断转行产品!
人人都是产品经理
0+阅读 · 2022年3月20日
我,做了B端产品半年后,沦为了工具人
人人都是产品经理
0+阅读 · 2022年3月13日
产品经理这个“坑”,你还没准备好就先等等再跳!
人人都是产品经理
0+阅读 · 2022年3月6日
转行产品经理还能涨薪50%?其实真没你想的那么难!
人人都是产品经理
0+阅读 · 2022年2月20日
没有任何产品经验,凭什么相信自己能成功转岗产品?
人人都是产品经理
0+阅读 · 2022年1月17日
脱下产品经理的外衣,挣扎的“野路子”还剩下什么?
人人都是产品经理
1+阅读 · 2022年1月9日
K12待不下去后,我不到1个月从“辅导老师”成功转岗产品经理
人人都是产品经理
0+阅读 · 2021年12月15日
野路子,没人带,我还能做好B端产品经理吗?
人人都是产品经理
0+阅读 · 2021年12月6日
跳槽拿到阿里、字节等10+大厂产品offer,他凭什么做到?
人人都是产品经理
0+阅读 · 2021年12月1日
一步错步步错 | 我转型产品路上的一波三折
人人都是产品经理
0+阅读 · 2021年11月21日
相关基金
国家自然科学基金
2+阅读 · 2013年12月31日
国家自然科学基金
0+阅读 · 2012年12月31日
国家自然科学基金
0+阅读 · 2012年12月31日
国家自然科学基金
0+阅读 · 2012年12月31日
国家自然科学基金
0+阅读 · 2011年12月31日
国家自然科学基金
1+阅读 · 2011年12月31日
国家自然科学基金
0+阅读 · 2009年12月31日
国家自然科学基金
0+阅读 · 2009年12月31日
国家自然科学基金
1+阅读 · 2009年12月31日
Top
微信扫码咨询专知VIP会员