教育|专业解读中国人工智能大学排名、专业细分和就业环境

2017 年 9 月 6 日 机器人大讲堂


薪酬高,人才竞争还未白热化,读人工智能专业正当时。


目前,中国人工智能大学排名前十名,分别是清华大学、北京大学、上海交通大学、浙江大学、复旦大学、南京大学、东南大学、哈尔滨工业大学、西安交通大学、华中科技大学。

AI火了,AI专业呢?


说到人工智能专业,我们就不得不回答一个问题——什么是人工智能?但是从目前来看,专家们尚未有清晰的定义,主要的原因是其概念太宽泛。


在百度百科上查询,人工智能被普遍定义为为计算机科学的一个分支:人工智能企图了解智能的实质,并生产出一种新的能以人类智能相似的方式做出反应的智能机器。研究范畴包括自然语言处理、机器学习、神经网络、模式识别、智能搜索等;应用领域包括机器翻译、语言和图像理解、自动程序设计、专家系统等。


由此可以看出,人工智能是技术、理论都在发展的广泛概念,而且随着应用的不断扩大,其范围也在不断扩充。有些专家甚至认为,人工智能属于社会科学和自然科学的交叉,涉及了数学、心理学、神经生理学、信息论、计算机科学、哲学和认知科学、不定性论以及控制论。


其实,由于人工智能属于深入研究的方向,需要一定的基础,所以很多大学本科并没有专门、深入的AI、ML专业。尽管本科没有人工智能专业,但国内众多高校很早就开始研究人工智能了。


据悉,国内以C9高校(九校联盟,即国家首批985重点建设的9所一流大学,包括北京大学、清华大学、复旦大学、上海交通大学、南京大学、浙江大学、中国科学技术大学、哈尔滨工业大学、西安交通大学共9所高校)和中科院研究所为代表,目前人工智能研究都做得比较好。


比如,浙江大学何志均老师在1978年创建了计算机科学专业,并把人工智能定位成浙大计算机专业重点发展的方向,为浙大人工智能研究奠定了方向和基础。何志均培养了潘云鹤院士和吴朝晖教授两任浙大校长,潘云鹤院士目前正在领衔“新一代人工智能(人工智能2.0)”国家重大专项的专家委员会工作。


网易智能从中国人工智能学会了解到,该学会曾联合中国自动化学会、中国电子学会、中国通信学会等20个学会与北京大学、浙江大学等42所高校,做出了“智能科学与技术”一级学科论证报告。


目前,经国家教育部正式批准设立“智能科学与技术”本科专业的高校已达36个;在教育部研究生专业目录外,设置了“智能科学与技术”相关专业方向已达79个。

对人才的迫切需求,倒逼人工智能领域一级学科的设置亟须提速。浙江大学计算机学院副院长、浙江大学人工智能研究所所长吴飞在接受媒体采访时曾表示,目前国内本科没有人工智能这一专业,人工智能目前是计算机科学里的一个研究方向。另外,人工智能还与信息学紧密结合在一起的。


因此,计算机科学与技术、控制学、软件工程以及统计数学这几个专业,与人工智能结合非常紧密,在学科上具有高相关性。目前,已经有大学开设了数据科学相关专业,直接对接人工智能领域的应用。



但是,人工智能学科与相关技术在中国还不是一级学科。中国人工智能学会常务副理事长、北京邮电大学教授杨放春在接受媒体采访时指出,“因为AI不是一级学科,导致人工智能相关专业教学和科研活动散落在其他多个一级学科中,智能专业课程不是重点学习内容,学时占比也较少,存在着高开低走、碎片化、低水平重复的问题,严重阻碍了中国智能科学与技术的发展和智能技术人才的培养。”


今年7月份,国务院颁布的《新一代人工智能发展规划》中明确提出,大力建设人工智能学科。


《规划》指出,完善人工智能领域学科布局,设立人工智能专业,推动人工智能领域一级学科建设,尽快在试点院校建立人工智能学院,增加人工智能相关学科方向的博士、硕士招生名额。鼓励高校在原有基础上拓宽人工智能专业教育内容,形成“人工智能+X”复合专业培养新模式,重视人工智能与数学、计算机科学、物理学、生物学、心理学、社会学、法学等学科专业教育的交叉融合。加强产学研合作,鼓励高校、科研院所与企业等机构合作开展人工智能学科建设。


这就从政府层面肯定了人工智能一级学科的地位。随着《规划》的推出,目前各地高校已经开始筹建人工智能专业和人工智能学院。比如,近期中国科学院大学发文正式宣布成立人工智能技术学院,成为中国人工智能技术领域首个全面开展教学和科研工作的新型学院。


中国AI人才缺口百万


人工智能行业的火热带动了AI人才就业的兴盛。据有关专家估计,中国人工智能学科人才需求缺口每年接近100万!


吴飞认为, 人工智能渗透性很强,它与机器人、经济学、医学等专业都可以结合起来,形成‘人工智能+X’的创新应用。可以跟工学、人文、法学等连接在一起,支撑这些学科在大数据背景下发生巨大变化。


据某大学今年招生负责人说到,目前人工智能作为计算机科学的一个研究方向,目前主要是在研究生阶段招生。


而根据网易科技与乌镇智库在2016年出品的《全球人工智能发展报告》中显示,中国人工智能大学排名前十名分别是清华大学、北京大学、上海交通大学、浙江大学、复旦大学、南京大学、东南大学、哈尔滨工业大学、西安交通大学、华中科技大学等。


另外,人工智能领域全球大学排名是:麻省理工学院、卡内基梅隆大学、斯坦福大学、哈佛大学、伊利诺伊大学厄巴纳-香槟分校、加州大学伯克利分校、多伦多大学、耶鲁大学、爱丁堡大学、康奈尔大学。另外美国巨头如微软、谷歌、Facebook和亚马逊也纷纷建立了人工智能研究机构。


在以上《报告》总结的全球TOP50的人工智能学科排名中,排名靠前的多数是欧美的大学,尤其是以美国大学为主,而中国的大学没有一所进入前50。由此可见,中国与美国在人工智能学术领域差距仍然很大。


不过,值得庆幸的是,中国近年来在人工智能领域的学术研究呈现爆发式增长,专利申请书、授权数都增长了很多,并且在专利申请、授权数上超过美国。


至于薪酬方面,有专家指出,目前国内互联网和科技巨头都在大力招聘人工智能相关人才,这让这部分专业学生十分抢手。这些企业不仅包括BAT巨头,也有网易、海康威视、华为、科大讯飞等知名企业。据吴飞透露,目前人工智能研究方向毕业的博士初始年薪就可以达到30万元。


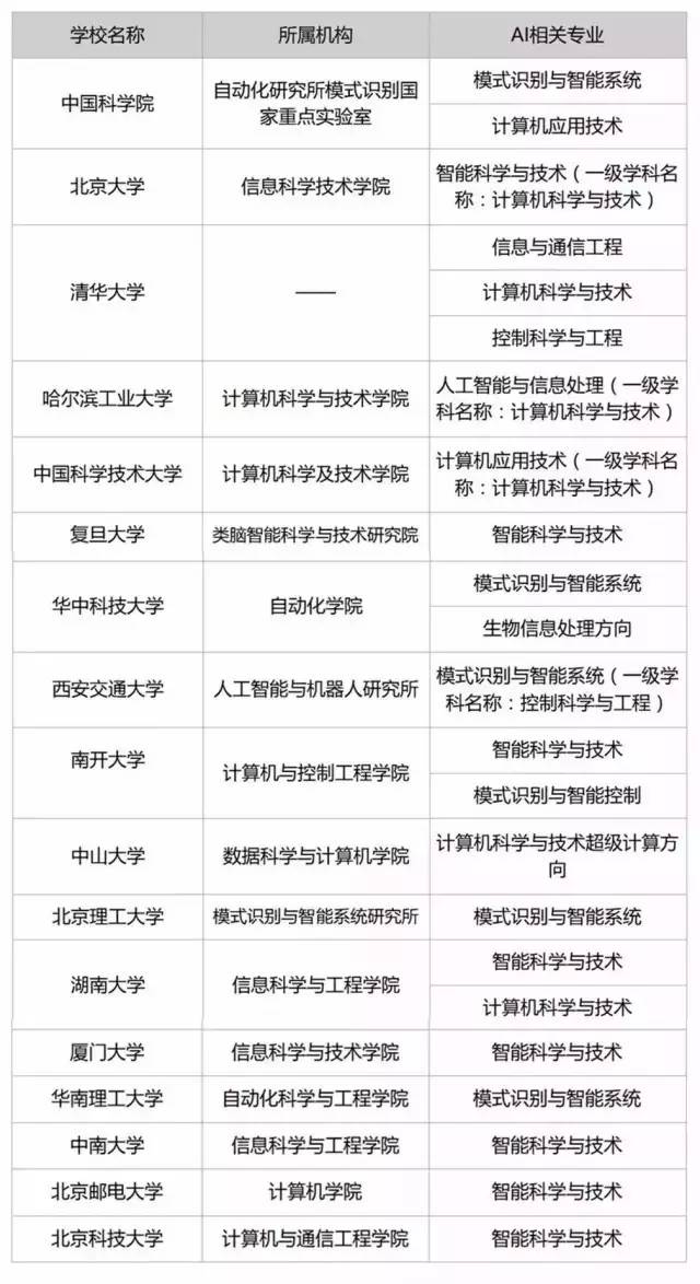
中国32家开设人工智能相关专业的高校一览


薪酬高,竞争还未白热化


那么,当人工智能专业的毕业生进入职场,真实的就业环境是怎样的?我们通过几组数据来看看。


1、互联网岗位薪酬排名:人工智能位列第三

数据显示,管理岗薪酬最高,平均达到23k,数据开发和人工智能紧随其后,都在20k以上。


2、最热细分:语音

声音认知是人工智能的新热门领域,其他岗位求职者数量增加导致薪水趋于平稳,而声音认知一枝独秀,薪资涨幅领先,平均薪酬从2016年的20.5k增长到2017年的27.6k。


3、城市分布:扎堆北京

超过一半的人工智能岗位都在北京,比例高达54%,排在后面的城市分别是上海、深圳、杭州、广州和成都。


4、大公司优势:招人多,平均薪酬高

高达28%的人工智能岗位来自规模2000人以上的大公司,500人以上的公司占比达 42%。


2017 年,人工智能招聘领域,2000 人以上大公司平均薪酬 25.2k,相比之下,15-20 人的公司只有 16.2k。而且整体呈现出“公司越大、薪酬越高”的现象。



5、应届生:做人工智能拿9k,做移动开发仅6k

和传统技术岗位相比,人工智能领域给不同经验阶段的求职者都提供了相对优厚的薪酬。一个应届毕业生进入人工智能行业,平均可拿 9k,而移动开发只有 6k;拥有10 年以上工作经验的优质人才,从事人工智能的薪酬比后端开发翻了近一番。


6、竞争:人工智能岗位竞争没有其它领域激烈

人工智能领域,平均一个职位收到 24.7 份简历。相比之下,移动开发领域最高,平均一个职位收到 130.3 份简历。



因此,人工智能目前是一个高速发展的领域,人才需求增长迅猛。但相比其它技术类岗位,比如前端开发、移动开发,人工智能领域人才的供应还没有跟上,求职者对同一岗位的竞争不那么激烈,薪资也水涨船高。


☞来综合编辑黑智、文化产业新闻等


推荐阅读

往期回顾|001讲王田苗—国内外机器人发展热点与趋势

往期回顾|002讲新松总裁曲道奎--机器人发展的临界点

往期回顾|003讲中民国际资本执行董事刘国清-数字化工厂与人工智能

往期回顾|004讲赵胜--全球视野下的工业4.0和机器人

往期回顾|005讲甘中学——从智能工业机器人到智慧工业机器人

往期回顾|006讲长江学者王树新——微创手术机器人技术创新与产业发展

往期回顾|007讲哈工大教授杜志江——国产手术机器人的研究体会

往期回顾|008讲80后博导齐俊桐--无人机智能控制前沿技术

重磅|清华大学教授攻克机器人最后1cm防线

一堂课下潜深海7000米!揭秘罕见黑暗生物链+蛟龙号“龙脑”

投资蓝海+国防重任!上海大学精海系列无人艇突破多项关键技术填补中国空白

无人机也有"大小脑"?湖南卫视偶像级80后科学家分享多项首创突破性技术

温馨提示

意向合作,文章转载, 均可联系堂博士电话:13810423387(同微信)。

以上需求均可联系微信:35735796。



登录查看更多
0

相关内容

人工智能(Artificial Intelligence, AI )是研究、开发用于模拟、延伸和扩展人的智能的理论、方法、技术及应用系统的一门新的技术科学。 人工智能是计算机科学的一个分支。
中科大-人工智能方向专业课程2020《脑与认知科学导论》
【德勤】中国人工智能产业白皮书,68页pdf
专知会员服务
310+阅读 · 2019年12月23日
2019中国硬科技发展白皮书 193页
专知会员服务
86+阅读 · 2019年12月13日
今年高考志愿,选个好专业比选个好学校更重要!
深度学习世界
4+阅读 · 2018年6月10日
2018年AI专业最全报考指南
网易智能菌
11+阅读 · 2018年6月10日
国内高校人工智能教育现状如何?
大数据技术
9+阅读 · 2018年4月24日
中国高校人工智能专业TOP10榜单及行业薪酬大曝光
人工智能机器人联盟
4+阅读 · 2017年9月17日
盘点|2017全球人工智能大学TOP20,亚洲高校无一所上榜
机器人大讲堂
10+阅读 · 2017年8月3日
Nocaps: novel object captioning at scale
Arxiv
6+阅读 · 2018年12月20日
Arxiv
22+阅读 · 2018年8月30日
Arxiv
19+阅读 · 2018年3月28日
VIP会员
相关VIP内容
中科大-人工智能方向专业课程2020《脑与认知科学导论》
【德勤】中国人工智能产业白皮书,68页pdf
专知会员服务
310+阅读 · 2019年12月23日
2019中国硬科技发展白皮书 193页
专知会员服务
86+阅读 · 2019年12月13日
相关资讯
今年高考志愿,选个好专业比选个好学校更重要!
深度学习世界
4+阅读 · 2018年6月10日
2018年AI专业最全报考指南
网易智能菌
11+阅读 · 2018年6月10日
国内高校人工智能教育现状如何?
大数据技术
9+阅读 · 2018年4月24日
中国高校人工智能专业TOP10榜单及行业薪酬大曝光
人工智能机器人联盟
4+阅读 · 2017年9月17日
盘点|2017全球人工智能大学TOP20,亚洲高校无一所上榜
机器人大讲堂
10+阅读 · 2017年8月3日
相关论文
Top
微信扫码咨询专知VIP会员