当下热闹的社区、社群及社群电商具体是什么?

2018 年 11 月 8 日 人人都是产品经理

作者:甘文斗,微信公众号:蓝社区

新零售与产业互联网的探索者和实践者, 关注产品与价值的交叉口

全文共 9790 字 10 图,阅读超过 22 分钟


———— / BEGIN / ————


01

社区的过去与现在


2006年3月,一部关于明朝历史的小说在一个网络社区上以连续发帖的形式开始连载,作者用大白话说明朝历史,几个月后网络上竟然迅速的掀起一股明朝热。


这部小说的作者叫当年明月,他在这个网络社区上连载的小说《明朝那些事儿》,因粉丝传播太快,迅速窜热,后来又陆续出版成书,一时间风靡网络界和出版界。


彼时,乔布斯的苹果一代还没有横空出世,智能手机还没有发布,互联网还处在个人电脑上网为主的PC时代;很多人第一次接触网络,还是在某个网吧,上网第一件事是登陆QQ。


与此同时,一部叫《鬼吹灯》的盗墓题材小说,也开始在这样一个网络社区上首次连载,并快速吸引到一大批读者和粉丝前来膜拜。这其中有个鬼吹灯的粉丝,嫌作者在该网络社区上更新太慢,竟然在社区上发帖:表示要根据鬼吹灯做亲自另类更新,并起了新名叫《盗墓笔记》。


一直持续到今天,网络社区上关于鬼吹灯和盗墓的话题,依然络绎不绝。


彼时,除了鬼吹灯,明朝那些事儿,在当时的网络社区这片火热的土壤上,陆续走出了很多网红小说和名人:《成都,今夜请将我遗忘》的作者慕容雪村,《鬼吹灯》的作者天下霸唱,《东北往事:黑道风云20年》的作者孔二狗。


其实,还有当年红遍网络界的芙蓉姐姐,奇葩小月月,当然,还有艳照门事件……


这一年的3月,在当时火热的网络社区上,还有一个初出茅庐的少年,一出来就在社区上发了个帖子扬言:用一周时间黑掉这个用户量庞大的当红网红社区。


果不其然,社区管理员设下重重防火墙也未能阻止这个少年的黑客侵犯;这还不算,这个后来自称朽木的少年,竟然在当年8月,又凭一己之力,黑进了当时用户量如日中天增长的腾讯服务器后台,并盗取了今天腾讯创始人小马哥的5位数QQ号。


至此,这个ID名叫菜霸的少年,开始在网络社区的江湖上流传。


当时的网络论坛社区,一时间成为各路网络八卦红人最旺盛的生长土壤和聚集地。


这些在今天看来已经淡出历史,甚至许多95后朋友都没有听说过的网红事件,都来自于一个共同的网络社区——天涯社区。



这个叫天涯的社区,它诞生于1999年。


1999年,阿里巴巴刚刚创立,QQ刚刚出来没多久,国内的互联网还在萌芽。


此时,以“海内存知己,天涯若比邻”为典故的天涯社区诞生;几年后,这种以论坛发帖为主的各种网络社区开始流行。


除了走在最前面的天涯,与天涯社区齐名的还有猫扑社区、网易社区、西祠胡同,以及后来的百度贴吧……


这种可以由用户来自主发布公告和帖子,吸引一大堆粉丝和用户在下面来自由围观和讨论的形式,一时间吸引了大量的人群活跃和聚集——这就是早期的网络社区,也被称为论坛和BBS社区。


那时,人们在网络上发声,主要还是以发帖子的形式,版主被成为楼主;而围绕版主和一个个主题帖的这种社区,被称为BBS社区


BBS社区是早期人们重要的娱乐与信息来源,发布帖子和围观版主的人,是最开始的国内网络社区居民。



这是属于台式电脑和个人电脑的PC时代的社区:BBS社区,网络社区。


而社区的概念,在还没有网络之前,人们对他的印象,好像都还是局限在线下的城市社区为主的。


在网络和论坛开始流行后,社区范围开始转移到网络和线上。


也是2006年前后,很多的明星和网民已结开始把每天的想法,以类似日记的形式放在一种叫博客的网站社区上,一种以网络日志形式为主的部落社区已经热起来。


此时,以新浪博客和网易为首的网络社区,一时间聚集起大量的明星和网红文章。


博客女王徐静蕾每一次的博客更新,都有无数的粉丝争先恐后的抢沙发。


从此,以论坛为主的网络社区开始逐渐转移到博客上。


一直到07年,第一代苹果手机在乔布斯主导的苹果发布会上横空出世,这标志着移动互联网的浪潮开始萌芽和翻涌起来;人们的注意力开始转移到手机上,网络社区的主阵地也开始转移。


人们不再满足于电脑上登账号发博客,看贴吧,一种可以在触屏手机上一次性直接发140个字的微型博客开始流行起来。


国内先后诞生了校内,饭否网,直到09年新浪微博正式开始邀请大量明星入驻微博;一时间,微博成为主要的网络社区,并冠上了新兴社交网络的称号。



大概也是06年前后,除了新浪微博,相继有大量的垂直网络社区开始诞生。


他们大部分专注在一个领域,所有的评论和内容,都是由用户来生产和提供;他们要么主打电影书籍分享,要么主打体育或者财经和购物分享和聚集。如豆瓣、小红书、虎扑社区、宝宝树、雪球财经。


09年后,移动互联网开始在国内兴起,一部智能手机,就可以让天南地北的人们快速的连接和聚集,社群的概念也开始越来越热;以QQ群、微信群、微信公众号粉丝为载体的的社群开始兴起。


2012年,微信公众号上开始流行一个每天坚持六十秒的男人,叫罗振宇,人称罗胖;他每天早晨六点二十左右,会通过微信公众号推送一段60秒的语音,一秒不差,并且打造了一款叫《罗辑思维》的知识型视频脱口秀;半年内,由一款互联网自媒体视频产品,逐渐延伸成长为全新的互联网社群品牌。


罗辑思维诞生后的2014年,一个在传统的新华社工作了13年的财经记者,开始在微信公众平台上推出一个叫“吴晓波频道”的财经号,几乎每天用通俗易懂的话和视频脱口秀来话说财经,这迅速吸引到超过50万8090后年轻粉丝。


他还专门注册了一个巴九灵的头像——意味着自己的很多粉丝是八零九零后;并在2016年6月,他还把千岛湖上的杨梅做成杨梅酒,放在“吴晓波频道”销售,取名“吴酒”。


单价199元的5000瓶吴酒在33小时之内售罄。



这种因为共同兴趣和价值观更紧密聚集起来的粉丝和群体,被开始频繁称作社群


如果把微博比喻为一个喧闹的广场,公众号则是一个稍微安静的客厅,订户因共同的兴趣和爱好聚合到一起,主人和客人可以互相选择,在一定的规矩下互动,慢慢形成一个具有类似价值观的社群。


而社群,它比社区的范围似乎更小,连接更紧密和彼此更认同。


此时,网络上关于社群的品牌越来越多,如为创业者服务的创业黑马营,正和岛。


时间一转眼跳到了2018年,社区的形式依旧在不断的更替,许多昨天的当红网络社区已经消失,而新兴的网络社区还在活跃;这一年,有大量的创业公司火速上市来获得融资。


同样,2018年被很多媒体称为资本寒冬,但依然有许多社区为主的公司获得了融资。


如:


虎扑社区宣布获得6.18亿元新一轮融资,小红书完成阿里领投的3亿美元融资;宝宝树宣布引入阿里投资,雪球宣布获得蚂蚁金服领投的1.2亿美元D轮融资;知乎宣布完成2.7亿美元E轮融资……


从1999年到2018,时间飞逝,这是属于社区和社群飞快的过去和现在。


写到这,很多朋友会想起:印象中最开始的社区,其实是地理位置上的小区,为什么有了网络后,网络也被称为社区了?社区不是线下的城市小区为主吗?


那么,今天的社区和社群还有社交,又出现了什么新鲜现象呢?


02

当电商与社区结合,发生了什么变化?


我们来看一幕:2018年湖南长沙某小区门旁的便利店门口。


这天,阿树像往常一样,去便利店取快递,拿到包裹后转身往冰柜里拿了一瓶可乐。准备掏出手机结账扫二维码结账的时候,老板王阿姨指了指桌子旁边张贴的另一张微信二维码,说道:


“小明,这是我们最近建的咱们小区的美食团购微信群,现在扫码进群,以后每天可以在群里和邻居们一起买到来自海南和新疆的各种产地水果,牛肉,还有当季9.9元促销的福建蜜柚喔。而且,今天买,明天就可以送到呢,没有隔夜菜。”


阿树抱着好奇的眼神看着王阿姨,问道:“阿姨,咋回事?店里不是一直卖烟酒饮料这些吗?要转型?怎么开始卖蔬菜和水果牛肉啦?”


王阿姨眯着眼笑着:


“没有,没有,不是转型啦,是增加业务啦,现在不是流行社区社群电商吗?前几天有两个小伙子,来到店里和我解释了半天,我也才知道,他们是本地一家专门做社区团购的公司,说是最近刚刚拿到融资,准备在这边很多本地社区里开展产地生鲜水果团购啦。


你直接在微信群里买这些新鲜的水果就好了,由他们来提供统一的商品和配送,今天买,明天到,你明天只要到这里来自提就可以啦,现在进群还可以拿2个新鲜的土鸡蛋回家喔。”


阿树听这么一说,心里嘀咕着:“社区社群,社区团购?社区电商?都是什么鬼啊?”


他有点丈二和尚摸不着头脑,不过还是按照王阿姨的指导,掏出手机打开微信扫了二维码,顺便拿了王阿姨送的鸡蛋往家里走了……


这一幕,发生在今天很多二线城市的小区里,这就是今天社区团购的典型场景。


这里的社区,实际上就是地理位置上的城市小区——居民区。


行文至此,很多有强烈好奇心的朋友开始疑问:社区和社群的定义到底应该是怎么样的?社区不是线下的城市小区为主吗?


03

社区/社群/社交到底该怎么定义,他们的区别到底在哪里?


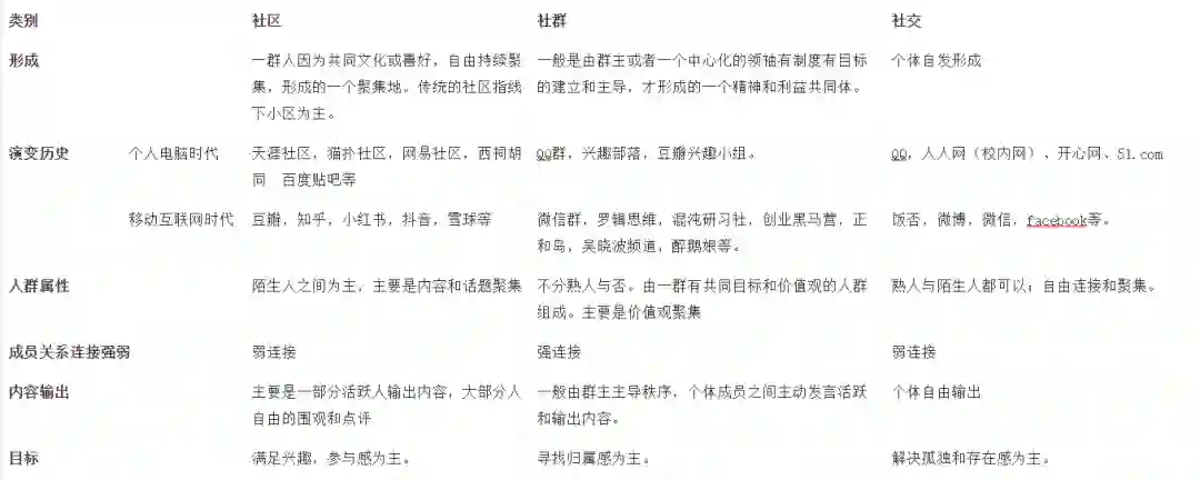
1. 社区的定义


我们先来看下百科上对社区的定义:


社区是具有某种互动关系的和共同文化维系力的,在一定领域内相互关联的人群形成的共同体及其活动区域。

社会学家给社区其实下出的定义有140多种,尽管社会学家对社区的定义有很多差别,但普遍认为一个社区应该包括一定数量的人口、一定范围的地域、一定规模的设施、一定特征的文化、一定类型的组织。

社区就是这样一个“聚居在一定地域范围内的人们所组成的社会生活共同体”。


这是百科上,对社区的定义。


怎么样,这样的社区定义有没有听起来感觉范围太广?还是很模糊啊。


严格来说,在没有网络之前,社区最开始的时候,就是地理位置上的小区为主,如跳广场舞的大妈们聚集的小区广场,这其实就是传统的社区。


在今天,社区不仅仅局限在线下地理位置上的城市社区,范围已经扩展到只需要有共同文化或者喜好的人群持续聚集的地方,就可以称为社区。


这个范围可以是网络上,也可以是线下。


综合下,今天的社区强调的是三个因素:人群、共同文化、持续的聚集地


社区有三个基础特点:


  1. 有互动和人气;

  2. 成员的行为是自由和持续性的;

  3. 成员之间有共同的文化或喜好。


比如:


几年前的天涯论坛上,每天都会有来自五湖四海的网友在这里观看和围观最新的网红和明星帖子。那么,这样的论坛,就可以称为社区。


但如果有一天,论坛突然很久不更新帖子了,人们想起来的时候才回去看上一眼;由此看,这样的论坛,就不能被称为社区了——因为,它没有了持续性,而且没有人气。


 一句话说:社区是一群有共同文化或者喜好的人群自由持续聚集形成的一个聚集地。


落脚点是聚集地,这样的聚集地则可以被称为社区。


2. 社群的定义


那么,社群又是什么,到底什么是社群?


今天,似乎很多做零售的,做电商的,做自媒体的,甚至卖水果的,好像都在谈论社群,社群电商,这社群到底是什么?


好像很多人谈到社群的时候都会提到微信群。难道,社群就是微信群吗?


估计这是一开始很多人对社群的理解,是这样吗?


比如: 


徐峥演过很多热门电影,他是国内的知名演员和导演,他的微信和朋友圈里有很多的明星。有一天他想拍一部《港囧》,于是,他可以把很多相互陌生的明星快速拉到一个微信群里,组建一个微信群。然后告诉他们“现在人齐了,你们开始演吧。”



很显然,这样的微信群还远不能称之为社群——因为如果只是聚在一起,没有共同的目标和主题,没有凝聚力,相当于把各路明星简单拉到一个微信群里,这样的群只会造成持续的陌生和尴尬——这只能算是一个简单的微信群而非社群。


那么,社群到底是怎么样的?


在距今100万年的原始时代,人们聚集在一堆堆的篝火旁边,一起狩猎或者抵抗侵入,形成了部落和村落。


这些原始的村落,其实是最开始的社群。


今天,跳广场的大爷大妈们,有广场舞群。


甚至百度贴吧上的周杰伦贴吧,都有社群的称谓和存在,豆瓣上还有同城粉丝电影社群。


听起来,社群的范围太广。但仔细分析,会发现:很少有人把天涯社区称呼天涯社群;还有微博上有很多明星,但很少有人称呼微博为微博社群,还有更早的猫扑社区,也很少有人称呼为猫扑社群。


社群的称谓,基本是在移动互联网之后,开始流行起来的概念。


在智能手机开始普及之后,人们发现可以直接在手机上随时发微博,和最喜爱的明星直接互动。这时候,社群更强调即时性互动和关系的连接。


比如:微信群和微博,相比论坛发帖,可以更即时高效的发言互动,而社群的载体也可以变得更灵活,可以是主流的微信群、QQ群。


以前的社区基本都以陌生人发帖和陌生人围观为主,相比社区,社群更强调关系的进一步连接和互动,关系和凝聚力上更亲近。


所以,社群相比社区,本质上是一种有更亲近关系和共识关系的人聚集在一起形成的群体。


但是,只要是连接和聚集在一起,就是社群吗?


比如:早晨8点高峰期城市地铁车厢里,挤在一起的人群;又比如:午饭时候挤在奶茶店前排队的人群,这些其实也是人群的聚集,这样的也算是社群吗?


显然不是。


所以,微信群和QQ群,只是社群的一种工具承载体和表现形式而已。


关于社群,百科上是这么说的:


社群是指在某些边界线、地区或领域内发生作用的一切社会关系。它可以指实际的地理区域或是在某区域内发生的社会关系,或指存在于较抽象的、思想上的关系。


这样听起来,好像明白了,好像还是有太多不明白。


似乎目前为止,大家都在议论社群,然而很少有人清晰的用一句话定义出来:社群到底是指什么?


综上,用一句话来说:社群是一群具有相同价值观的人基于共同的主题或者目标,形成的一个精神共同体和利益共同体。


因此,宗教比如基督教,本质上也可以称为一个社群,而且基督教在全世界有超过20亿成员,可能是目前世界上最大的社群。


所以社群的范围很小,也很大。 


小是因为它强调的成员之间的精神和价值观范围高度凝聚和统一,大是因为认可这个价值观的人群,可能人数范围众多。


无论是社区还是社群,都是建立在一群人聚集的基础上,群成员可以自主的发声和互动,都会产生大量的内容,这些内容,都是成员生产的。


由此看来,社区和社群有很多交集,他们都是人群关系的连接和聚集。


不同的是:社区更强调基于喜好的聚集地,而社群更强调基于共同价值观的人群;同时,社区与社群成员连接的强弱,信任感的强弱,目标感的强弱,是有显著区别的;并且,传统意义的社区,更多是指线下的小区,属于线下物理空间的范围。


一句话比喻:社区是一群人自由而持续的聚集在一起看别人干点事,而社群是一群有共同价值观的人群有目标的聚集在一起共同完成一件事


以周杰伦的论坛和贴吧为例:


大家都喜欢周杰伦,于是长期混迹在他的论坛和贴吧里,围观并讨论周杰伦动态,但是粉丝之间其实很多都不认识,甚至匿名讨论和围观,这是社区。


社群:吴晓波33个小时就卖了5000瓶吴酒,本质是是背后有一群强连接的社群粉丝和书友会,这批书友会社群遍布全国30个城市,有明确的加入规则和管理制度,虽然彼此也不认识,但都高度熟悉和认同吴晓波价值观,基本上可以归入朋友的朋友,这就是社群了。


3. 社交/社交媒体是什么?


那社交和社交媒体又是怎么回事呢?


社交很简单,本质上就是人与人之间的交流——任何人与人之间的交往和交流,都可以看作是社交。


那社交媒体呢?


说到社交媒体,就不能不提到UGC这个概念;它是用户生成内容的简称,也就是用户自发的在社交平台上产生内容,它是随着web2.0的技术发展而起来的。


这是现在的社交媒体和传统媒体显著区别。


以前的媒体,比如:广播电视,人们更多只能观看专业的记者和机构制造的内容和信息,现在你有任何想法,都可以在社交媒体上发布出来,内容的主导权变成了一个个鲜活的用户。


因此,社交媒体是指人们彼此之间用来分享见解,经验和观点的工具和平台。社交媒体应该是大批网民自发贡献、提取、创造内容资讯,然后传播的过程。


现阶段主要包括微博、微信、还有过去的博客,乃至国外的faceboook等等。


而社交软件与社交媒体的区别,主要是一个偏向沟通工具,一个偏向内容和信息的传播。


提到社交,就不得不提到微信,进入微信的启动界面,一个小人物站在浩瀚的地球前面,这张经典的照片几乎成为10亿人每天会点开一次的界面。


因为这个影响10亿人的界面,无数的人想成为下一个张小龙和微信。


于是,在社交软件的这些年江湖里,不断有勇敢的后来者登上社交大舞台来挑战微信,但这几年几乎都是昙花一现,比如18年8月的子弹短信,开始出来的时候被很多人惊呼可能是下一款可以替代微信的app,然而,两个月之后,子弹短信已经鲜有人讨论。


到2018年,微信,已经在国内成为社交和社交媒体的代名词。



那所谓的社区社群,社区电商和社群电商到底是什么呢?


仔细回想下,在上面这个便利店场景里,除了涉及到小区,还有微信群,当然,还有微信群里直接买水果,本质上就是买东西嘛。只是,这里的电商,结合了微信群和线下小区,还有群成员之间的社交,也即社区团购,本质上是结合了 社区社群社交 的一种购物渠道,所以被叫做社区电商和社群电商了。


来一张图展示下: 社区、社交、社群。



04

为什么社区社群都开始勾搭上了电商,当电商遇到社区社群会如何?


2000件桔子,10分钟被抢光;1000件海南芒果3分钟售完……


大概从2017年开始,很多农特基地的水果爆品开始在城市社区居民中热销;只是,这批水果走的热销渠道,不再是传统的大超市,也不是传统电商平台,而是分布在很多城市小区里的小区微信群里,通过一个个社区合伙人在线上搭建微信群来快速团购和分销。


除了前面提到的便利店做社区社群团购,过去几年亏损严重的生鲜电商平台,也开始走社区社群来卖生鲜,甚至很多实体水果店也开始建社区微信群来卖水果。


当社区社群遇上了电商,除了传统零售实体店建立社区社群搭上电商,还有目前的网络社区,也开始做起了电商。


比如:


聚集了大量的城市女性用户,甚至还有明星在上面分享海淘经验和各种购物心得的内容社区平台——小红书,在这几年,通过大量真实的用户分享互动,形成了一个超过5000万用户的高活跃度生活社区平台。

然而,这样一个以内容分享为主的网络社区,这两年也开始涉足电商,建立了小红书商城,并对接了很多的品牌和物流来完善后端供应链,做起了电商。


除了小红书,还有很多内容社区,这几年纷纷开始涉足电商领域,要么卖生活用品实物,要么卖培训和课程产品。



以知识分享和问答为主的知乎,上线了值乎和各种课程产品。


以体育内容聚集和分享为主的虎扑,早在16年就上线了虎扑识货,主打高性价比的运动鞋类,卖起了与体育相关的运动鞋。


就连以内容阅读和分发崛起的今日头条,都开始踏足电商——创始人张一鸣试图把内容社区里的信息流换成商品流,为此在18年10月正式上线了电商平台–值点。



还有阿里巴巴的淘宝,这两年主界面各种改版,以内容社区为主打的微淘,被放在主界面最显眼的地方;而且,还上线了购物之前的问答社区-问大家,主动引导用户互动和社交。


仔细观察会发现:这些网络内容平台,都是通过多年持续的内容社区运营,沉淀了大量用户后,开始涉及电商,通过电商来完成变现。


相比传统的直接接广告变现,做电商离交易更近,一旦走通,想象空间更大。


看起来,电商与社区社群结合,似乎是当下新零售和新消费的趋势啊。


那么,为什么现在的网络社区都开始搭上电商这台车呢?同时,为什么已有的电商平台会尽可能去往社区社群上去结合?


原因可能包括:


(1)社区和社群,背后都是用户,是流量的集中地


社区社群本质上都是人群的聚集,而人群聚集的地方,往往就是流量和注意力高度集中的地方;而电商产业的整个环节里,很多时候最缺的,就是流量——有了流量,才会有进一步的活跃和交易。


近年来流量越来越贵,互联网公司购买新用户的成本居高不下,而社区社群,天然就是流量的聚集地,这是社区电商能够发展起来原因。


但是,如果社区电商卖的产品调性与社区用户的调性不符合,则用户流失也会很快;这就像在虎扑社区这样以体育爱好者聚集的社区,如果强行去卖化妆品,可以想象用户会很快流失。


(2)社区和社群,每天会产生大量的内容和互动,而内容和互动,天然对用户有更好的粘性和吸引力



无论是小红书,微博,知乎,还是朋友圈,今日头条,抖音,甚至淘宝。本质上,每个有影响力的app背后,都是人群的聚集,都可以看成一个社区,最终抢占的:都是用户有限的注意力。


社区的人气越好,价值往往也最大。而以用户聚集和内容生产为主的社区和社群,天然具有更好的吸引力和粘性,用户愿意为社区和社群属性的产品,付出更多的时间和注意力,如把时间花在抖音,微信公众号和朋友圈里。


举个例子:


支付宝是个工具产品,大家想起他第一印象是——这是一个支付工具,但是作为单纯的工具,最大的缺陷往往是用户用完即走,没有粘性。而且工具往往还带有低频的属性,用户不会长时间把注意力停留在一个工具上面。


这也是为什么支付宝每次都想竭力做社交的原因,阿里今年投资了小红书这样的内容社区,应该也有这个考虑。


(3)社区社群,尤其是社群,天然对用户有更强的连接


社区强调的是话题和内容,而社群强调的是价值观,社群成员往往因为共同的目标和价值观聚集起来,天然就具有更强的连接属性。


因此,社群+电商的社群电商,本质上用户的信任感和粘性会更强;如果再结合线下的社区,离用户会更近,更具有真实的信任感。这也是为什么社区团购这种结合了。


社交+社区+社群的电商业态,在这两年能迅速发展的原因。


(4)社区电商和社群电商,符合消费分级和消费升级的趋势


时间跳到2018年,今天,居民消费早已经不是30年前:新三年,旧三年,缝缝补补又三年的物质极度短缺的时代。取而代之的是物质极其丰富,信息过载,消费者的选择非常多样化,也时常选择困难症化,消费者除了追求更好,也追求更能表达自我意识 的个性化品牌。


消费升级和消费分级是明显的趋势,而且是同时存在的趋势。


而社区社群,本质上是不同人群不同类别的聚集,所谓人以类聚物以群分。社区社群电商,本质上就是针对不同人群的需求作不同的品牌和个性化服务,这正是消费分级的背景下,必然的趋势。


同样的一部手机,一瓶老干妈和一个爱奇艺网站的会员,一瓶排队的喜茶与一瓶康师傅红茶,相信60后与80后,80后与95后,在去哪儿买与值不值得买的路上,会做出不同的选择和答案。


电商本质上就是消费,而消费其实是非常个性化的事情,尤其是在今天物质丰富,选择困难的大背景下,这是今天新兴的品牌和渠道,都在主动建立粉丝社群的原因。


(5)社区社群迎合了新消费和年轻用户崛起


以小红书和抖音为首的内容社区,包括QQ看点这样的内容社交社区,都在通过社区社群的构建,抢占越来越多追求个性化的年轻用户,抢占95后和00后年轻用户。


05

社区/社群电商代表的趋势和未来?


无论是社区电商还是社群电商,都是做属于一群人的专属的个性化服务。


当社区社群和电商开始走到一起: 无论是社区团购公司或实体店通过社区社群卖水果,还是吴晓波频道卖吴酒,又或者小红书卖化妆品,虎扑社区卖体育用品。


本质上,都是针对不同人群的不同需求,给一群有共同文化属性和需求的人提供专属这群人的专属个性化服务。


社区社群电商为什么在以前很少出现甚至被人提及?


表面上,它们是在物质和信息极度丰盛的背景下产生的;更深一层是,社区社群电商这种业态:离用户更近,拥有更强的连接和信任关系。


社区社群电商,本质上代表的趋势,则是个体意识和个体价值观意识的觉醒,消费者主导的精神意识和精神消费的觉醒。


当微信群和微博甚至抖音上的个人用户,已经接过了信息和网红内容快速发酵并快速传播的接力棒;当有人说买一个坚果,可以是三只松鼠的一包坚果,也可以是一部叫坚果的手机,甚至是一个投影仪里的品牌叫坚果的时候。


当买一个苹果,可以是楼下便利店的2斤烟台苹果,也可以是微信群里面直接购买的2斤阿克苏苹果,也可以是京东上的一部苹果手机,甚至可以是拼多多上的2斤产地苹果的时候。


当新兴的渠道和品牌选择越来越多和丰富时候,一切都说明:


个体意识和价值观意识正在苏醒和崛起,围绕个体意识和价值观意识的精神消费正在崛起,新消费和新人群正在崛起。


读到这里,亲爱的朋友,你对社区、社群,还有社区电商,有什么新鲜的认识和想法了吗?


———— / END / ————



———— / 推荐阅读 / ————

>> 内容平台的进化,社区运营的江湖

>> 社区团购的火,会燃烧和跳动多久?

>> 90%以上的社群,根本没有必要存在

>> 社群运营,首要你要知道用户的愿望清单

>> 我没有加入3点钟社群,会不会错过区块链!



线下2天集训+线上365天巩固

和100+总监级校友一起学习

重构运营总监的四大能力矩阵

点击“阅读原文”查看课程详情

登录查看更多
0

相关内容

商业数据分析,39页ppt
专知会员服务
165+阅读 · 2020年6月2日
【实用书】Python技术手册,第三版767页pdf
专知会员服务
240+阅读 · 2020年5月21日
一份简短《图神经网络GNN》笔记,入门小册
专知会员服务
226+阅读 · 2020年4月11日
【资源】100+本免费数据科学书
专知会员服务
108+阅读 · 2020年3月17日
机器学习速查手册,135页pdf
专知会员服务
345+阅读 · 2020年3月15日
Python数据分析:过去、现在和未来,52页ppt
专知会员服务
103+阅读 · 2020年3月9日
改了3次APP首页后,我的一些认知
从0到1
11+阅读 · 2019年1月13日
如何快速入门TensorFlow ?丨极客时间
InfoQ
4+阅读 · 2019年1月8日
我,一个女生,深入了解了一下2018年的Pornhub
虎嗅网
6+阅读 · 2018年12月15日
刘强东人设崩了,京东没崩
PingWest品玩
6+阅读 · 2018年11月20日
抖音完了!这次道歉也没用了
今日互联网头条
9+阅读 · 2018年7月2日
创业者和伪创业者的10大区别
创业财经汇
8+阅读 · 2018年6月5日
百度的广告和今日头条的广告
keso怎么看
8+阅读 · 2018年2月9日
Arxiv
24+阅读 · 2018年10月24日
Arxiv
9+阅读 · 2018年3月28日
VIP会员
相关VIP内容
商业数据分析,39页ppt
专知会员服务
165+阅读 · 2020年6月2日
【实用书】Python技术手册,第三版767页pdf
专知会员服务
240+阅读 · 2020年5月21日
一份简短《图神经网络GNN》笔记,入门小册
专知会员服务
226+阅读 · 2020年4月11日
【资源】100+本免费数据科学书
专知会员服务
108+阅读 · 2020年3月17日
机器学习速查手册,135页pdf
专知会员服务
345+阅读 · 2020年3月15日
Python数据分析:过去、现在和未来,52页ppt
专知会员服务
103+阅读 · 2020年3月9日
相关资讯
改了3次APP首页后,我的一些认知
从0到1
11+阅读 · 2019年1月13日
如何快速入门TensorFlow ?丨极客时间
InfoQ
4+阅读 · 2019年1月8日
我,一个女生,深入了解了一下2018年的Pornhub
虎嗅网
6+阅读 · 2018年12月15日
刘强东人设崩了,京东没崩
PingWest品玩
6+阅读 · 2018年11月20日
抖音完了!这次道歉也没用了
今日互联网头条
9+阅读 · 2018年7月2日
创业者和伪创业者的10大区别
创业财经汇
8+阅读 · 2018年6月5日
百度的广告和今日头条的广告
keso怎么看
8+阅读 · 2018年2月9日
Top
微信扫码咨询专知VIP会员