【人工智能】人工智能产业化发展地形初现端倪

2020 年 3 月 1 日 产业智能官

THINC 战略节奏


2016年3月,谷歌旗下的人工智能AlphaGO以5:1的比分击败了人类顶级的围棋高手李世石,将人工智能的热度推向了一个新高。根据著名的Gartner技术成熟度曲线,一个新技术期望膨胀期后面是一个期望破灭的“死亡谷”,但对于如何走出“幻灭死亡谷”,这一曲线并未从实践角度提供有益的提示和帮助。


于是,2016年底,清华大学全球产业研究院副院长朱恒源教授及首席研究员宋德铮以此为切入点,撰写了一篇题为《人工智能将如何绽放:略论新兴技术早期的产业突破》的文章。


两位作者通过考察历史上成功产业化的新兴技术的发展历程发现,新兴技术早期打开市场,实现产业突破,至少需要满足以下2个条件:对新兴技术,社会上要有一定数量、一定浓度的观念接受者;新兴技术创业公司要能获得维持穿过死亡谷足够的资源。


基于此,两位作者指出,科幻作品里高智能机器人在短期不会出现,但不远的未来,能够解决生活和生产中特定问题,具备特定功能、人机协作的人工智能产品将会如雨后春笋。关键在于,如何穿过死亡谷,如何找到关键的企业应用,让新技术“寄生”在已有的业务上,从而更容易地实现产业突破。


原文发表于《科技中国》2017年第1期


两年多来,两位作者所在的清华大学全球产业研究院聚焦创新与产业升级,持续地对各个产业进入深入观察研究,并基于朱恒源教授及杨斌教授的“战略节奏”理论发展出了一个评估新技术产业化成熟度的框架——TUMC模型


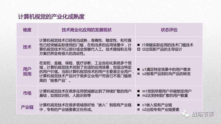
TUMC模型是一个从产业演进视角研究新产业成熟度和新兴技术产业化成熟度的工具,综合考察技术、用户效用、市场以及产业链4个维度,每个维度又根据成熟程度分为2个节点。TUMC模型可深入到产业结构的内部,分析新兴技术产业化发展的动力机制,评估新产业的成熟度,探讨新兴技术的产业化情况。


借助TUMC模型,清华大学全球产业研究院与百度进行合作,聚焦于人工智能产业化发展历程和现状,从产业演进的视角具体探讨不同人工智能技术的产业化发展历程,深入分析产业化发展状况,发现人工智能产业化的动态结构和竞争焦点,最终形成了一本《产业智能化白皮书》。


TUMC



2019年4月9日,这本整合了清华大学全球产业研究院的学术观察和百度大学Alpha学院的业界实践的《产业智能化白皮书》正式发布。百度公司创始人、董事长兼CEO李彦宏出席发布现场,他表示,在这样一个“新旧动能转换的时间点”,对于互联网公司也好,非互联网公司也好,成长最终是依靠智能化,相信人工智能会彻底的改变今天能够看到的每一个行业。


《产业智能化白皮书》分为研究篇和商业实践篇。其中,研究篇讨论人工智能的发展历程,并应用TUMC模型从技术和综合应用场景的角度考察了热点技术与场景的人工智能产业化成熟度。实践篇通过对人工智能从实验室走向广泛的产业应用的深入调研,重点覆盖智慧出行、智慧金融、智慧城市、智能家居、智能客服等5个不同产业与垂类,分析了首汽约车、太平洋保险、中国联通、极米科技、软通智慧等AI落地案例,展现AI技术与不同产业的融合程度。


当前人工智能技术在很多产业和领域中已经得到广泛应用,人工智能产业化发展的地形已经初现端倪。”朱恒源教授在解读“白皮书”时表示,未来中国有可能成为人工智能产业技术应用最发达的市场。但要从现在走到未来,要从现在的初露端倪到最后的成峰成山,需要像百度这样的技术领先企业、也需要产业界、消费者以及研究者共同去塑造。


清华大学全球产业研究院副院长朱恒源解读《产业智能化白皮书》


以下为“白皮书”研究篇要点提炼。 点击文末“阅读原文”可下载全文。






先进制造业+工业互联网




产业智能官  AI-CPS


加入知识星球“产业智能研究院”:先进制造业OT(自动化+机器人+工艺+精益)和工业互联网IT(云计算+大数据+物联网+区块链+人工智能)产业智能化技术深度融合,在场景中构建状态感知-实时分析-自主决策-精准执行-学习提升的产业智能化平台;实现产业转型升级、DT驱动业务、价值创新创造的产业互联生态链。


产业智能化平台作为第四次工业革命的核心驱动力,将进一步释放历次科技革命和产业变革积蓄的巨大能量,并创造新的强大引擎; 重构设计、生产、物流、服务等经济活动各环节,形成从宏观到微观各领域的智能化新需求,催生 新技术、新产品、新产业、新业态和新模式; 引发经济结构重大变革,深刻改变人类生产生活方式和思维模式,实现社会生产力的整体跃升。

产业智能化技术分支用来的今天,制造业者必须了解如何将“智能技术”全面渗入整个公司、产品、业务等商业场景中, 利用工业互联网形成数字化、网络化和智能化力量,实现行业的重新布局、企业的重新构建和焕然新生。

版权声明产业智能官(ID:AI-CPS推荐的文章,除非确实无法确认,我们都会注明作者和来源,涉权烦请联系协商解决,联系、投稿邮箱:erp_vip@hotmail.com。




登录查看更多
0

相关内容

新时期我国信息技术产业的发展
专知会员服务
71+阅读 · 2020年1月18日
报告 | 2020中国5G经济报告,100页pdf
专知会员服务
98+阅读 · 2019年12月29日
【德勤】中国人工智能产业白皮书,68页pdf
专知会员服务
309+阅读 · 2019年12月23日
2019中国硬科技发展白皮书 193页
专知会员服务
86+阅读 · 2019年12月13日
2019年人工智能行业现状与发展趋势报告,52页ppt
专知会员服务
124+阅读 · 2019年10月10日
人工智能商业化研究报告(2019)
腾讯大讲堂
15+阅读 · 2019年7月9日
《中国人工智能发展报告2018》(附PDF下载)
走向智能论坛
19+阅读 · 2018年7月17日
权威发布:新一代人工智能发展白皮书(2017)
全球人工智能
12+阅读 · 2018年2月25日
《人工智能标准化白皮书(2018版)》发布|附下载
人工智能学家
18+阅读 · 2018年1月21日
【人工智能】人工智能5大商业模式
产业智能官
16+阅读 · 2017年10月16日
Arxiv
21+阅读 · 2019年3月25日
Augmentation for small object detection
Arxiv
13+阅读 · 2019年2月19日
Arxiv
5+阅读 · 2017年4月12日
VIP会员
相关VIP内容
新时期我国信息技术产业的发展
专知会员服务
71+阅读 · 2020年1月18日
报告 | 2020中国5G经济报告,100页pdf
专知会员服务
98+阅读 · 2019年12月29日
【德勤】中国人工智能产业白皮书,68页pdf
专知会员服务
309+阅读 · 2019年12月23日
2019中国硬科技发展白皮书 193页
专知会员服务
86+阅读 · 2019年12月13日
2019年人工智能行业现状与发展趋势报告,52页ppt
专知会员服务
124+阅读 · 2019年10月10日
相关资讯
人工智能商业化研究报告(2019)
腾讯大讲堂
15+阅读 · 2019年7月9日
《中国人工智能发展报告2018》(附PDF下载)
走向智能论坛
19+阅读 · 2018年7月17日
权威发布:新一代人工智能发展白皮书(2017)
全球人工智能
12+阅读 · 2018年2月25日
《人工智能标准化白皮书(2018版)》发布|附下载
人工智能学家
18+阅读 · 2018年1月21日
【人工智能】人工智能5大商业模式
产业智能官
16+阅读 · 2017年10月16日
相关论文
Arxiv
21+阅读 · 2019年3月25日
Augmentation for small object detection
Arxiv
13+阅读 · 2019年2月19日
Arxiv
5+阅读 · 2017年4月12日
Top
微信扫码咨询专知VIP会员