2022年的企服投资:基础层,还是应用层?|2022展望

2022 年 2 月 8 日 36氪
品牌方和平台都从“抽鸦片”的快感中清醒过来了。


文|真梓、王与桐

编辑|石亚琼


在刚刚过去的2021年,企服融资火热依旧。
据IT桔子统计,这一年企服赛道融资总额创历史新高,共有6300+亿人民币,比2020年增长了一倍。而且在2021年,超过10亿人民币的融资事件,同样频繁发生在企业服务赛道。
在行业投资繁荣的外壳下,企服赛道的投资主题也变得多样 ——一方面,以跨境、私域运营为代表的应用软件依旧是创投焦点,而另一面,在基础软件范畴里,数据库、云原生、安全等话题也为投资圈所 瞩目
尤其,过往企业服务的投资话题多围绕应用软件,基础软件由于创、投门槛较高,所以讨论度 不如前者。而在2021年,这一现象也发生改变——一个简单的例证是,2021年围绕安全的融资笔数超过 140起,2019年这一数字仅为30。相似的情况也发生在数据库、云原生、工业设计软件等领域。
如此现状也让不少企服投资人产生思考:
  • 2021年是否发生了企服投资主题的分化?
  • 如果答案肯定,那么导致企服投资方向更加多样的原因是什么?
  • 过去较少被提及的基础软件投资,其投资价值产生了怎样的变化?
  • 如果投资主题的分化已成事实,那么应用软件的投资会发生什么变化?
  • 整体来看,2022年的企业服务投资会走向何方?
坦白而言,投基础软件还是应用软件,应是开放性话题,仅通过一篇文章或许难以给出十分笃定的判断。本文,我们将代表几类投资人,将其投基础还是投应用的逻辑写明。在风向持续变化的今天,了解不断更新的事实,比得出仅在短期内有效的结论更为可靠。

应用软件"失势"?
论答 案如何,一个不可否认的现象是,2021年讨论基础软件的机构多了起来。"整个2021年,几乎所有的主流基金都在看基础软件。"长期关注企业服务的FA刘远告知36氪。
而与此相对,在去年之前,基础软件的投资还多在小范围内展开。根据刘远的经验,之前国内长期关注且能看懂基础软件的投资人数量大约在"两只手能数出"的级别,不少项目也常常只在特定机构的特定几个人之间流转。而到了2021年,基础软件成了几乎所有企服投资人都在谈起的话题,"不少过去关注应用层的投资人如今都在看基础层,甚至遇到过从消费转来看基础软件的投资人。"他表示。
投资主题的更迭,和行业变化存在千丝万缕的联系。
其中,关于"应用软件的表现不尽如人意"的说法,正是主流论调之一。而2021年二级市场退出渠道的骤然变化,是很大程度上的导火索。
按照常理推断,一家企业从创立到上市大约需要7年时间。而国内第一波成立于2015年左右的企业服务公司,恰好正处在这一时点。
坦白而言,至少在2020年,有不少公司原本也打算在这两年内实现这一目标——当时,36氪至少了解到有大大小小十家左右的应用软件企业(覆盖HR、ERP、财税等)在公开或者半公开场合透露过准备上市的计划。但在2021年,显而易见,不少公司的IPO步伐并不如预期顺利。
风向转变的两个关键节点,分别是年初和年中。
1月,伴随着大量企业撤材料的动作,科创板对企业的财务和硬科技属性要求更高成为现实,这让一些企服公司望而却步。7月,随着"滴滴事件"的发酵和《网络安全审查办法》的推进,过往对SaaS模式更加看好,对财务要求也普遍更宽容的美股市场也变得前景未定。对比之下,港股似乎成为了最合适的选择,但出名的港股企服标的只有 明源云 有赞 微盟 三家——它们的股价在这一年里也充满波澜起伏。
投资的传导效应就此显现。在二级市场的退出压力下,一级市场投资人对项目的财务要求也径直提升。
"现在我们会对SaaS模式、应用软件类公司的营收、利润等数据做重点考量。"今年夏天就有投资人直接了当地表示。而36氪新近听到的一个例子则是,一家知名双币基金近期反思了自己对应用软件的投资策略,这之后的行动则是大幅提升对此类项目的投资门槛,同时降低估值,"至少要算得清账。比如在多长时间内达到10倍增长,现在都是要讲清的基本前提"。
不再为没有业绩支撑的概念买单,是从2021年年初起,一级市场对应用软件逐步明晰的态度。尤其对一些处于成熟赛道的腰部应用软件公司而言,随着疫情对中小客户的冲击显现,它们的业绩增长更加艰难。"有些企业去年营收多少,今年仍然多少,完全没增长。"刘庆表示。
如此现状不免令人失望,但另一个现象是,2021年关于应用软件的大额投资依然接连不断,比如 易快报 e签宝 蓝湖 分别在这一年获得10亿元以上的融资。对此,不少观点认为,2021年的企业服务应用层融资大概率发生在早期和后期头部项目的身上,这样投资风险较低,机构愿意上车。
但这毕竟只是“权宜之计”,对更多人而言,最直接的方案是去寻找其他投资方向。而在消费内卷、教育淡出,硬科技隔行如隔山的前提下,基础软件成为了新的投资主题。


投怎样的基础软件,价值是什么?
一个大前提是,不论是二级市场给出的直接信号,还是近年整体投资趋势的指引,投"更硬的领域"至少成为了一件行为正确的事。
而基础软件无疑就是软件领域里最硬核的方向。
基础软件的范畴不小,按照较通用的维度划分,存储(如超融合、SDS)、网络、操作系统、数据库、中间件等均属其中。而从2021年的投融资现象分析,数据库、云原生、安全等细分赛道均成焦点。
以数据库为代表,据统计,2021年公开宣布获得融资的数据库企业至少在二十余家,另还有众多水下项目选择暂时隐匿。

2021年部分数据库融资统计(来源:36氪、天眼查,排名不分先后)

作为2021年infra投资中最火热的细分赛道,数据库的投资价值也颇具代表性。
首先,国产替代的 浪潮 从硬件开始逐步转向软件。过往许久,数据库、操作系统和中间件被视为三大基础软件,在去IOE愈发明显的趋势下,国产数据库的创新成为众望所归。
再者,2020年Snowflake上市之后,首日市值高达708亿美元。即便其主打云数仓,但由于国内企业服务长期对标美国,还是让大部分不同类型的国产数据库公司都获得更高关注。
另在业务需求方面,近年数据量飞速扩张,以及具备中国特色的电商、直播等业务场景的兴起,也让国产数据库有了技术迭代的场景和需求。由此,云原生、HTAP、分布式和多模数据库等也被视为新型数据库技术发展的代表。并且,不同场景对不同数据库的需求也被更多人所认可,这也使得在关系型数据库(典型如Oracle)之外,图数据库、时序数据库等也成为投资热点。
总结而言,数据库的投资价值可以概括为政策引导、IT基础架构的迭代和美国成熟对标的加持。这也是"行为正确"的大前提下,不少投资人认为适用于大部分基础软件的投资价值——比如,国产替代让国产操作系统、国产工业软件等领域成为2021年的当红炸子鸡;大洋彼岸Postman融资的火热,也让国内的API相关公司获得前所未有的讨论度;从业务需求出发,越来越多的infra类产品将自己打上云原生,乃至Serverless的标签,这类产品在深层云化架构下的能力也被创投圈所关注。
有了相对坚实的逻辑基础,投资基础软件似乎成了某种程度上的"兵家必争之地"。比如,不久前有家知名科技公司的数据库负责人选择创业,即使其团队还未齐整,估值却已达到10亿元以上。而这种对数据库创业者的争夺几乎持续了全年,以至于到了年底,不少人认为当前能做数据库创业的人才已几近“掏空”。
相似的情形还出现在一些更为小众的领域,比如安全。
作为天花板未破千亿元的行业,安全投资在2020年之前都不太有人问津。而在2021年,随着《数据安全法》、《个人信息保护法》等重磅法律的施行,再加上安全产品随着IT基础设施变化的迭代需求,安全领域的投资笔数也直线上升。
业内垂直媒体「 安在 」统计,2021年国内安全相关企业融资事件超过140起,涉及近120家安全企业,覆盖包括工控安全、数据安全、身份安全、漏洞管理等众多细分领域,部分安全企业也在一年内完成了多轮融资。在一年前,整个行业的融资笔数在60起左右,涉及50多家相关企业。再往前追溯,2019年的安全融资笔数则在30起左右。
投资数量连年翻番,背后是入局者的丰富。36氪曾在去年年中的一篇 文章 中指出,安全行业的投资生态正在日益多样化。
从机构角度,如今关注安全的投资人数量正在增多,范围也在扩大。早前,安全投资的主要参与者是CVC和人民币基金,而到了现在,不少一线美元基金也有正在深挖安全项目的投资人——并且,就连如此艰涩小众的领域,也会遇到从消费转身而来的投资经理。
FA也是一样。在36氪的观察中,过去多年,业内长期专注安全项目的FA只有一两家。而在2021年,希望做安全项目的FA多了起来,"有之前从未接触过安全的FA甚至专门成立了一个小组,想在这个领域持续深扎。"有投资人也观察到。
买家多了,随之而来的是卖方价格的提升和融资事件的增多。在2021年,如果是数据安全这类热门的细分赛道,天使轮左右的估值可达3亿人民币。而后期较成熟的数据安全厂商,如 美创 科技、 安华金和 、闪 捷信 息等也均获融资,金额过亿元也并不罕见。"整体来看,2021年企业的估值平均比之前更高。不过在过去,能拿到这类估值创业者的平均素质也会更高一些。"上述投资人如此形容这股投资热带来的影响。
注目更新兴的领域,在数据保护和数据要素流通的大前提下,一批成立时间不算久的隐私计算厂商也多于2021年完成一轮或多轮融资。36氪了解到,当前还有不少厂商在持续筹备新一轮融资。
热潮之下,站在2022年开端展望未来,可以预见安全领域在强有力的政策鼓励下,仍然会持续保持一些投资热度。并且从更远的视角,随着企业客户对安全管控细粒度要求的提升,不少厂商也会顺应需求研发新的安全产品,从而给行业提供更新颖的投资方向。
而在其他领域,数据库投资的火热或将稍许退潮——毕竟这一领域的研发门槛很高,产品的成熟也需要在更多实际场景中持续打磨,2022年将是不少公司夯实产品能力的阶段。另外,与基础软件共生的话题还有开源。2021年随着基础软件的创投热,开源模式也随之成为焦点。在今年,这股开源热能否持续也值得持续关注。

为什么说2022年应用软件依旧值得投资?

不过,即使是在一些应用层投资人转去看基础层的2021年,依旧有一批投资人坚定认为还是应用层的项目更 值得投 资。就在消费投资人转来看基础软件的同时,也有关注基础软件多年的投资人决定去看应用层。
一位看企服赛道四年的投资人表示,认为基础层未来会比应用层更值得投的,往往是从2021年才开始看基础赛道的,因为他们只看到了基础投资的未来价值,却忽视了短期限制。
那么,基础层到底是不是能够帮助机构赚钱的赛道呢?答案并不肯定。
单单从投资市场的角度来看,“难投”就成为了限制基础层创投繁荣的门槛。
“看不懂”是“难投”的第一个原因。一位数据库创业者认为,市面上能看懂这个赛道的投资人或许只有十几位。而另一位曾投过数据库赛道的投资人表示,十几这个数字都说多了。这或许代表一个普遍现象,即使投资人认为基础层符合大的时代趋势,他们也很难看出不同项目间的差别及优势。“即使我们机构合伙人有计算机基础,但是基础软件之间的差别也很大,难以评估。”
在此背景下,一些基础软件项目成为了大基金的专属游戏。比如,一些小基金想要跟着大基金投,认为这样不容易出错,但它们同时也发现,大基金加入后的项目,大概率是小基金买不起的。
“没钱”,成为一些基金对基础软件望而却步的直接原因。 整体而言,中国的不少基础软件正处于起步期,很多厂商都还在经历找场景、包装解决方案的市场教育阶段。基金此刻入局,回报周期长且风险高。不仅如此,由于基础软件相较于应用软件入局门槛更高,再加上2021年的投资热,所以同样是天使轮时期,同年基础软件融资额大多在千万元级别左右,而应用软件只需要几百万。
如果说“难投”原因都来自基金和投资人本身,那么从创业者角度来看,市面上好的基础软件创业者及项目也属于持续稀缺状态。所以在2022年,很可能会是今年拿到钱的项目接着融钱,新的值得投资的早期项目并不一定持续涌现。
剥离基金、创业者等较为个人的因素,整体来看,应用软件的市场还是要比基础软件大。
某头部美元基金的合伙人认为,"应用层是基础层的基础"——应用层的公司也会是基础软件的使用者之一。而很多企业或许也需要先从应用软件出发,再延展到对基础软件的采购中。“在应用软件市场尚未成熟时,基础软件很难迎来大爆发。”
当下,应用软件赛道方兴未艾。不可否认的是,通用软件的确进入了投资瓶颈期——一批自2015年就开始在资本市场披荆斩棘的创业公司,目前都已经到了后期阶段,投资回报率较低;而新的通用软件,面临着要跟头部厂商竞争的压力,发育难度大。
因此,赛道内现在的共识是,寻找解决垂直行业问题的应用软件。对比2021年,获得投资青睐的赛道,比如跨境ERP、私域运营、电子化赛道,都是如此。
应用软件侧的另一利好因素是,在2022年初,北森在港股递交招股书,给了应用软件市场极大的信心。此前,部分投资人已经开始质疑SaaS是否无法在中国跑通,但北森这类头部应用软件给出的答案是,SaaS+项目制,才是能够适应中国特定土壤应用软件发展方式。
2022年,能够提升效率、解决垂直行业问题的应用软件,将成为一级市场投资的方向。

围城之外,更应该回归投资的本质
以往,每年年初,都是投资机构计划该年度投资方向的时刻。但在今年,不少投资人向36氪反馈,现在对于今年的投资方向很“懵”,这在过去几年是很少出现的现象。一位投资人甚至发出这样的感慨:“多投多错,不投不错。”
到底是投基础层,还是应用层,一级市场也并没有一个清晰的结论,反而像一个围城。
这背后的根本原因是,基础软件和应用软件都有其发展前景和不如意之处。 基础软件估值高、门槛高、周期长;应用软件没 壁垒 、没增长、还内卷;不管是基础还是应用,市面上好项目匮乏,资本只能给项目更高的估值,人造风口。
正因如此,我们可以预见,2022年,企业服务赛道的投融资会暂时进入冷静阶段,无论是基础层还是应用层,机构的出手都会更为谨慎。
其实,总体来看,2022年的投资重点不应该仅仅关注是基础层还是应用层,而应该从中国企服行业的特点出发。具备这两个要素的企业值得投资:政策利好和效率。
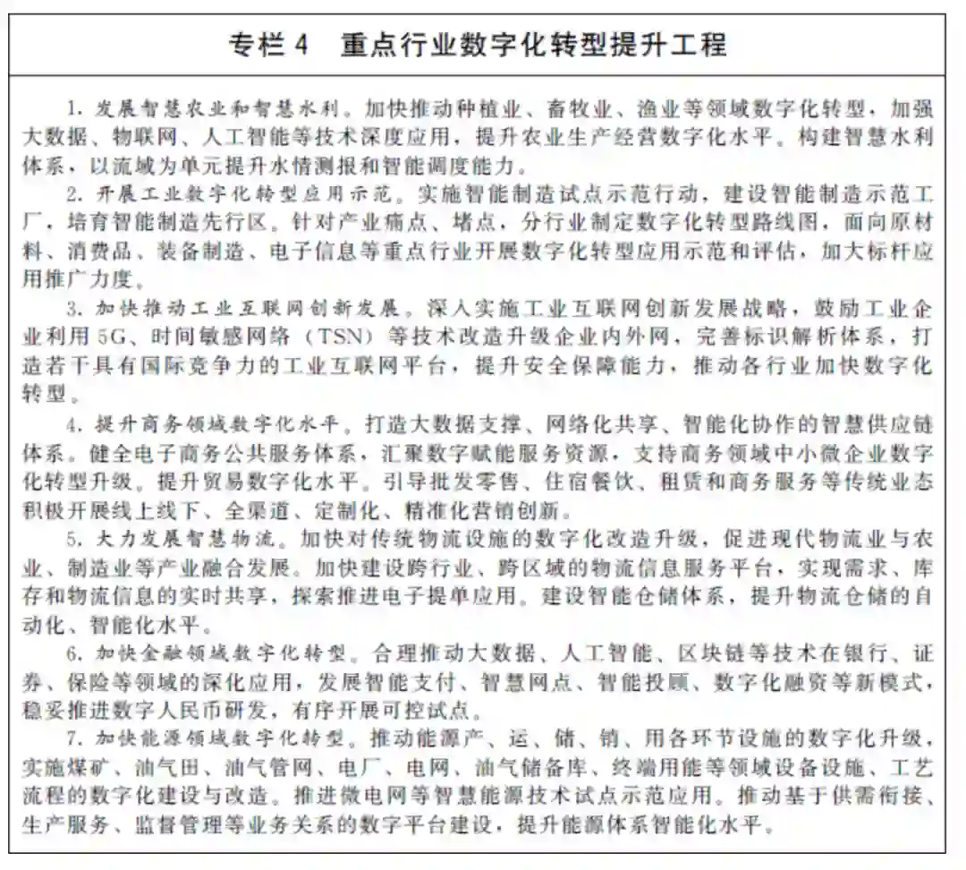
政策是影响中国企业服务赛道的发展的第一要素,会影响甲方的预算方向,进而决定哪个企业服务赛道会变成刚需赛道,比如上世纪国家对于财税的合规性要求,使得 用友 金蝶 一举成为企业标配,以及去年的《数据安全法》、《个人信息保护法》等法律法规的推出让安全赛道成为当红炸子鸡。那么,2022年,数据安全赛道依旧是被政策利好的赛道,可以持续关注;同时,十四五规划等文件中提到的重点行业数字化转型提升工程也可以成为参考的方向。

来源:国务院关于印发“十四五”数字经济发展规划的通知国发〔2021〕29
在关注政策偏好的同时,在全球经济下行的大趋势下,能够提升效率的工具/系统将比降低成本的工具/系统更值得投资,因为对甲方和使用者个人来说,生产力才是吸引力。
越是在不确定事件频发的时刻,投资越应该剥去概念的外衣,回归行业的本质。
(文中刘远为化名,另特别感谢「3E资本」投资总监刘明伟、「跃为资本」王哲、王辰,以及「元起资本」对本文的支持

36氪旗下官方公众号

👇🏻 真诚推荐你关注👇🏻



来个“分享、点赞、在看”👇
基础层,还是应用层?
登录查看更多
0

相关内容

软件(中国大陆及香港用语,台湾作软体,英文:Software)是一系列按照特定顺序组织的计算机数据和指令的集合。一般来讲软件被划分为编程语言、系统软件、应用软件和介于这两者之间的中间件。软件就是程序加文档的集合体。
客服中心智能化技术和应用研究报告(2021年),57页pdf
专知会员服务
49+阅读 · 2022年2月6日
超级自动化技术与应用研究报告(2022年)
专知会员服务
79+阅读 · 2022年2月3日
2021年中国人工智能市场发展现状
专知会员服务
125+阅读 · 2021年10月29日
专知会员服务
14+阅读 · 2021年10月3日
专知会员服务
101+阅读 · 2021年8月8日
数据库发展研究报告(2021年)
专知会员服务
49+阅读 · 2021年6月29日
中国数据要素市场发展报告(2020~2021),65页pdf
专知会员服务
142+阅读 · 2021年5月11日
面向人工智能新基建的知识图谱行业白皮书
专知会员服务
81+阅读 · 2021年2月7日
专知会员服务
110+阅读 · 2020年10月31日
专知会员服务
88+阅读 · 2020年8月2日
2022年全栈开发展望:趋势、框架与语言
AI前线
1+阅读 · 2022年3月15日
“开源和商业化不能形成对立!”
CSDN
0+阅读 · 2022年2月17日
都2022了,别把“总结”当“趋势”
人人都是产品经理
0+阅读 · 2022年1月29日
2022年数据库技术未来趋势展望 | 直播推荐
AI前线
0+阅读 · 2022年1月12日
2022年,这12个技术趋势最值得关注
InfoQ
0+阅读 · 2021年11月18日
国家自然科学基金
0+阅读 · 2015年12月31日
国家自然科学基金
3+阅读 · 2014年12月31日
国家自然科学基金
1+阅读 · 2013年12月31日
国家自然科学基金
0+阅读 · 2012年12月31日
国家自然科学基金
0+阅读 · 2012年12月31日
国家自然科学基金
2+阅读 · 2011年12月31日
国家自然科学基金
3+阅读 · 2011年12月31日
国家自然科学基金
1+阅读 · 2009年12月31日
国家自然科学基金
2+阅读 · 2009年12月31日
国家自然科学基金
0+阅读 · 2009年12月31日
Arxiv
2+阅读 · 2022年4月20日
Financial Time Series Representation Learning
Arxiv
10+阅读 · 2020年3月27日
Arxiv
26+阅读 · 2018年2月27日
VIP会员
相关VIP内容
客服中心智能化技术和应用研究报告(2021年),57页pdf
专知会员服务
49+阅读 · 2022年2月6日
超级自动化技术与应用研究报告(2022年)
专知会员服务
79+阅读 · 2022年2月3日
2021年中国人工智能市场发展现状
专知会员服务
125+阅读 · 2021年10月29日
专知会员服务
14+阅读 · 2021年10月3日
专知会员服务
101+阅读 · 2021年8月8日
数据库发展研究报告(2021年)
专知会员服务
49+阅读 · 2021年6月29日
中国数据要素市场发展报告(2020~2021),65页pdf
专知会员服务
142+阅读 · 2021年5月11日
面向人工智能新基建的知识图谱行业白皮书
专知会员服务
81+阅读 · 2021年2月7日
专知会员服务
110+阅读 · 2020年10月31日
专知会员服务
88+阅读 · 2020年8月2日
相关基金
国家自然科学基金
0+阅读 · 2015年12月31日
国家自然科学基金
3+阅读 · 2014年12月31日
国家自然科学基金
1+阅读 · 2013年12月31日
国家自然科学基金
0+阅读 · 2012年12月31日
国家自然科学基金
0+阅读 · 2012年12月31日
国家自然科学基金
2+阅读 · 2011年12月31日
国家自然科学基金
3+阅读 · 2011年12月31日
国家自然科学基金
1+阅读 · 2009年12月31日
国家自然科学基金
2+阅读 · 2009年12月31日
国家自然科学基金
0+阅读 · 2009年12月31日
Top
微信扫码咨询专知VIP会员