微信刚刚推出“争议”功能!谁在公号发文黑了你,你可以怼回去!

2017 年 7 月 18 日 新榜 二维酱

今天,榜妹发现网上流出一张微信公众号文章展示“争议详情”的截图。文章上方标有“以下内容存在争议”,页面下方有一块区域为“权利人有话说”,展示争议双方的声明。


榜妹向微信团队打听,证明此消息属实。


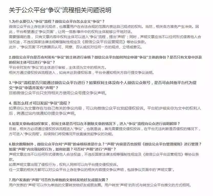
在腾讯客服官网,榜妹也发现了一份《关于公众平台“争议”流程相关问题说明》(如下,点击可查看大图)。据榜妹求证,“争议”功能今晚9点多已正式上线。



根据微信官方提供的消息,榜妹制作了一张模拟图,供大家直观感受:

 


在微信文章投诉页面有一项为“侵权(冒充他人、侵犯名誉等)”,是企业或个人在被公众号文章诽谤侮辱、人身权或知识产权等被侵权时的投诉通道。


这类名誉权纠纷中,争议双方通常各执一词,原告的诉求无法得到迅速反馈,需要漫长的过程去发起诉讼,部分被投诉者觉得是对方故意“找茬”,认为自己很无辜,而微信平台夹在其中也陷入两难境地。


这项新功能推出后,如果再遇到平台无法直接解决的侵权纠纷,双方就可以直接在此页面发布声明,读者打开文章时也会看到“以下内容存在争议”。


这类纠纷可以说屡见不鲜,每隔一段时间,都会有企业或个人以侵害名誉权为由将自媒体告上法庭。


榜妹根据公开报道整理出如下时间轴:

 

让我们来看看其中的四个具体案例:


1.京东投诉“天下网商”恶意诋毁

 

在今年6.18年中大促预热期间,“天下网商”在微信公号上转载微博网友的爆料,发布了题为《京东逼商家给消费者涨价,神舟电脑举报京东“恶意扰乱市场价格”》的文章。

 


而后,京东在其官方微信号澄清说,对阿里巴巴旗下媒体《天下网商》捏造炮制虚假新闻的行为表示愤慨,并就《天下网商》违背新闻事实,恶意诋毁京东的行为已向网信办等相关部门进行了实名举报。

 

针对这一控诉,《天下网商》编辑部也发表声明称“事实就是事实”,并指出这是“京东为了碰瓷阿里的一贯手法”。

 

京东再次发声明回应,“将坚决采取法律手段维护自身的合法权益”。

 

 

2.“GQ中国”发文嘲讽百度,被百度起诉

 

7月10日,GQ中国旗下微信公众号“GQ实验室”发布了名为《鉴于百度导航会把你带到莆田系医院,请你来参加<百度一下,你就——>创作大赛GQ Daily》的文章,在结尾发起了让读者参与填空的话题,并举例“百度一下,你就完了”。

 


百度认为这篇文章侵害其名誉权,要求公号立即删除该文章,但对方“接到投诉后拒不采取措施停止侵权”,于是百度将公众号经营者诉至法院。

 

目前这篇文章已被发布者删除。

 

 

3.被称“头号毒奶”, 蒙牛起诉“文娱后台”

 

2月8日,朝阳法院网发布公告称,因认为微信公众号“文娱后台”发表《蒙牛:综艺冠名界头号毒奶》一文损害公司名誉,蒙牛将其诉至法院,要求停止侵权、赔礼道歉、消除影响、恢复名誉,并索赔100万元。

 

目前,在“文娱后台”的历史消息中仍可打开这篇《蒙牛:综艺冠名界头号毒奶》,该文章开头附有“郑重声明”称:本文只针对蒙牛的综艺品味,不针对产品本身。

 


 

4.百度外卖认为公号文章侵害商誉,起诉腾讯搜狐

 

2016年8月,百度外卖认为微信公众号“CEO来信”、“生煎孢子”以及搜狐“互联资讯”公众号发布《百度又出大事!自营餐厅厕所洗菜,缺德是百度第一生产力》、《西二旗不止盒饭有毒》等文章,对其声誉和商业信誉造成严重不良影响。

 

不同前面提到的案例,百度外卖起诉的是平台运营商腾讯和搜狐,要求平台封停公众号以消除影响,并提供公众号的运营者信息。

 

 

平台方的两难

 

无论是真的恶意抹黑还是被“碰瓷”,关于自媒体文章侵害名誉权的争论从未停止。《人民日报》发表评论文章《网络“黑稿”何时休》,也提及了这个问题,指出利用抹黑对手的“黑稿”进行商业诋毁,是近年来新出现的互联网乱象之一。

 

除了涉案的双方,作为“案发”之地的平台自然也会被卷入其中。原告方通常会要求平台删除稿件,甚至会直接起诉平台方。

 

一方面,微信作为平台方,需要维护平台健康的生态环境。被指侵权的文章发布在公众号上,意味着微信也承担着一定的责任。而另一方面,在法院未作出判决之前,微信并没有权力决定公号是否涉及侵权,是否应当删稿。

 

也就是说,如果自行判断,将趟入“浑水”,如果置之不理,则可能承担连带责任,平台方夹在中间也面临两难

 

一场诉讼通常会耗费很长时间,在判决下来前,相关文章可能已经广为流传,对企业或个人造成的恶劣影响无可挽回,这也不利于平台的良好发展。

 

《人民日报》文章中指出,对于网络“黑稿”问题,多方合力才能斩草除根。微信推出争议展示功能,正是从平台的角度出发,为有名誉权纠纷的双方提供一个可以公开陈述的空间。在不删稿的情况下,告知读者文章可能存在的问题。既发挥平台监督的作用,也不会有僭越之嫌。

 

 

律师说法

 

另外,榜妹还向都市快报“律师来了”签约律师、北京盈科(杭州)律师事务所高级合伙人吴旭华请教了这一问题,吴律师是研究互联网信息、电子商务相关法律的专家。

 

吴旭华认为,有必要在社交软件平台中建立一种机制,类似于投诉—申诉—决定的电商投诉机制。而为了能够体现社交软件的公开性、透明性、参与性,采取类似于“网络陪审员”的机制,将双方投诉与申诉的内容在新规则约束范围内经过筛选予以公布,由公众做出决定,也应该是目前的最佳选择。

 

至于是否会侵犯他人的名誉权,他认为存在可能,但概率较低。

 

第一,投诉和被投诉人所提交的材料应当在规则范围内,许可给了腾讯公司发布;

 

第二,腾讯公司在发布内容之前,也需要进行筛选,防止二次侵权公开化;

 

第三,即使部分当事人认为构成侵权而提起诉讼,腾讯公司也不会被牵扯进去,这才是最重要也是最为关键目的和结果。

 

互动

你有遇到过这样的纠纷吗?如何看待微信推出的这一新功能?


以上内容使用新榜编辑器发布。新榜编辑器,多平台一键分发、海量在线图片搜索、大数据帮你了解“什么值得写”、丰富的样式中心,可能是全中国最好用的编辑器。


趋势预测

打开率下滑

新媒体应聘

焦虑的你

全平台分发

“震惊体”

王者荣耀

用户运营

42章经

电商文案

腾讯VS苹果

淘宝玩内容

腾讯OMG

老爸亲子号

多元化经营

登录查看更多
0

相关内容

微信是腾讯公司(Tencent Inc.,)旗下的一款移动端为主的即时通讯(IM)应用。
商业数据分析,39页ppt
专知会员服务
165+阅读 · 2020年6月2日
广东疾控中心《新型冠状病毒感染防护》,65页pdf
专知会员服务
19+阅读 · 2020年1月26日
阿里巴巴达摩院发布「2020十大科技趋势」
专知会员服务
108+阅读 · 2020年1月2日
ofo商业模式破产
1号机器人网
6+阅读 · 2019年1月29日
刘强东人设崩了,京东没崩
PingWest品玩
6+阅读 · 2018年11月20日
已删除
雪球
6+阅读 · 2018年8月19日
别@微信团队了,我用Python给自己戴上了圣诞帽!
中央再批人工智能伪创新,90%以上AI都不靠谱
THU数据派
7+阅读 · 2017年12月6日
朋友圈新功能,治愈大波强迫症患者
腾讯
4+阅读 · 2017年7月14日
Arxiv
20+阅读 · 2020年6月8日
Bivariate Beta LSTM
Arxiv
6+阅读 · 2019年10月7日
Self-Attention Graph Pooling
Arxiv
5+阅读 · 2019年4月17日
Arxiv
4+阅读 · 2018年2月19日
Arxiv
4+阅读 · 2015年8月25日
VIP会员
相关资讯
ofo商业模式破产
1号机器人网
6+阅读 · 2019年1月29日
刘强东人设崩了,京东没崩
PingWest品玩
6+阅读 · 2018年11月20日
已删除
雪球
6+阅读 · 2018年8月19日
别@微信团队了,我用Python给自己戴上了圣诞帽!
中央再批人工智能伪创新,90%以上AI都不靠谱
THU数据派
7+阅读 · 2017年12月6日
朋友圈新功能,治愈大波强迫症患者
腾讯
4+阅读 · 2017年7月14日
相关论文
Top
微信扫码咨询专知VIP会员