科创板开板;阿里或已递交香港上市申请;王卫回应“顺丰快递员遭投诉吞安眠药”

2019 年 6 月 14 日 中国企业家杂志


 

早上好!转眼就是周五了,周末近在眼前,想想还有点兴奋呢,来一份提神醒脑的早报让这份兴奋持久一点吧!

 

科创板正式开板是昨天绝对的头条,承载着建设“中国的纳斯达克”的期盼,万众瞩目。


【上交所科创板开板】


中国证券监督管理委员会党委书记、主席易会满13日在第十一届陆家嘴论坛上主持科创板开板仪式。他谈到,近期,证监会将陆续推出9项对外开放举措,包括全面推开H股“全流通”改革等;他提醒市场参与方尤其是投资者,在科创板上市初期尤其要重点关注退市“出口”将更加常态化、市场化定价导致企业高估值发行现象增多、可能出现短期炒作和涨跌幅较大情形、科创板企业更需投资者理性研判、初期实践磨合中可能引发一些市场风险等五方面新变化;易会满明确,科创板将全面建立严格的信披体系,大幅提升违法成本;易会满提出,积极支持资本市场各类产品、机制创新在上海先行先试。(央视)

 

商务部最新表态。


中国公司遭美国打压,商务部:坚决维护中国企业的合法权益


6月13日,在商务部举行的例行发布会上,新闻发言人高峰表示,美方动用国家力量,打压中国企业,泛化国家安全概念,滥用出口管制等措施,是典型的扭曲市场行为,中方对此坚决反对。中方敦促美方立即停止错误做法,取消对中国公司的单边制裁措施。同时中方将采取一切必要措施,坚决维护中国企业的合法权益。(商务部)

 

再来看看大公司们有何动作~之前有报道说阿里可能会在未来几周内重返港交所,然而阿里的速度好像比报道的更快——


阿里巴巴已经递交香港上市申请】


6月13日消息,据彭博社消息,阿里巴巴已经递交香港上市申请。针对此消息,阿里方面回应称,不予置评。据澎湃新闻,港交所表示,不做评论。

 

此前彭博曾报道,阿里巴巴正在考虑通过在香港进行二次上市筹集200亿美元资金。阿里巴巴选择中金公司和瑞信牵头安排香港的股份发行。

 

2007年11月,阿里巴巴网络以港币13.5元在香港挂牌,上市资产主要是阿里巴巴的B2B电子商务。但因当时港交所交易规则并不允许同股不同权的公司在香港上市,2012年6月20日,阿里巴巴撤销在香港交易所上市。

 

2014年9月19日,阿里巴巴集团于纽约证券交易所正式挂牌上市,股票代码“BABA”。

 

2018年4月份,港交所做出历史上最大的改变,发布了新的IPO规则,放宽已经在英国、美国上市的同股不同权的公司来香港做第二上市,市值要求是100亿以上,这给了阿里巴巴回归港股的机遇。

 

港交所行政总裁李小加此前曾表示,“我们非常欢迎阿里回香港上市,这是不出意外,远走的人总有一天回家。”(钛媒体)

 

字节跳动的人才大战不仅挖角百度,还挖到了Facebook老将


字节跳动挖走Facebook老将,发力TikTok扩张

 

6月12日,据彭博,在Facebook负责全球商业合作事务的管理人士BlakeChandlee跳槽到中国字节跳动,成为继几名YouTube管理人士后最新一名被字节跳动挖走的硅谷精英。字节跳动正在努力扩张其短视频应用TikTok。报道称,Chandlee在字节跳动的新头衔将是全球商业解决方案副总裁。(亿邦动力)

 

企业家们忙着检讨与告别?王卫做“检讨”


王卫回应“顺丰快递员遭投诉吞安眠药”:服务考核制度有问题

 

6月13日,顺丰总裁王卫在顺丰丰声平台回应“快递员吞40粒安眠药以死护尊严”称,“非常吃惊和心里不舒服”,“可能今天的服务考核制度有问题,我们必须要马上检讨、马上作出改良。这是公司和我的责任,会在短时间内向大家有个交代”。

 

此前据南都报道,快递员杨某在端午期间派送一个包裹,由于运单收件人电话号码少一位数联系不上,便回拨发件人电话,却遭遇到了谩骂,对方要求提供运单号,但因为送货途中等不便因素未能提供,被客户以“骂人”等名义投诉。后公司对其进行约谈、给予了扣行政分、调离所属区域的处罚。

 

杨某解释称,依公司规定,言语不当(含辱骂)属于态度类问题,一般处理流程涵盖员工上门致歉、谈整改报告、抄写界定标准、区域调换等,每位顺丰快递员入职后有20分的行政分,分值被扣完就要离岗。由于不想离开原来的工作区域,杨某便写下了“为了尊严可以不要工作”的“心得报告”,并提出辞职后甚至吞下40粒安眠药“以死护尊严”。(AI财经社)

 

胡玮炜告别摩拜:


胡玮炜卸任摩拜法人,由美团点评高级总监李洋接任


6月13日消息,天眼查数据显示,6月11日,深圳摩拜信息技术有限公司发生工商变更,胡玮炜不再担任法定代表人及总经理,由李洋接任。监事由刘禹变更为高杰。公司实际控制人、最终受益人仍为mobike (HongKong)Limited。


除此之外,天眼查数据显示,6月10日,胡玮炜卸任摩拜(北京)信息技术有限公司全资子公司武汉摩拜共享技术服务有限公司法定代表人及执行董事兼总经理职位,均由李洋接任。


公开资料显示,李洋为美团点评高级总监,担任美团打车旗下公司上海路团科技有限公司南京分公司法定代表人。(新浪科技)

 

两条回应:贪玩蓝月:和我无关!


实控人被逮捕?贪玩蓝月声明:与恺英网络王悦无任何实际关系

 

6月13日,针对《贪玩蓝月》背后公司实控人王悦正式被逮捕的报道,江西贪玩信息技术有限公司(以下简称“江西贪玩”)发布公告,称公司目前的法人及股东均与恺英游戏及王悦先生无任何实际关系,不存在部分媒体报道所述江西贪玩实际控制人为王悦个人、恺英网络是江西贪玩母公司的情况。

 

此前,6月12日,恺英网络晚间公告称,公司于近日收到控股股东、实控人王悦的《通知函》,王悦因涉嫌操纵证券市场罪,经上海市人民检察院批准,已被上海市公安局正式逮捕。除上述信息外,公司未能知悉王悦的其他有关情况。(腾讯科技)

 

暴风:我们没有解散!


暴风集团回应讨薪称已解决,员工:未收到消息

 

6月13日消息,近日有媒体报道了暴风TV9名外地员工到北京暴风集团总部讨薪一事。13日下午,暴风集团发声明回应称,暴风TV并未解散,讨薪事件已得到妥善解决。但讨薪员工称,并没有收到消息。对于如何解决及暴风TV搬迁地址,集团公关部门表示,其还需要向相关部门了解情况。

 

暴风集团晚间声明称,集团得知多位员工讨薪事件后,已第一时间安排高管与对方协商,并表示事情已经得到妥善处理。但多位员工表示“没有收到消息,不知道对接的谁。”

 

此外,声明还称,暴风TV并未解散,只是因为战略调整做了相应的架构调整和办公室搬迁。(新浪财经)

 

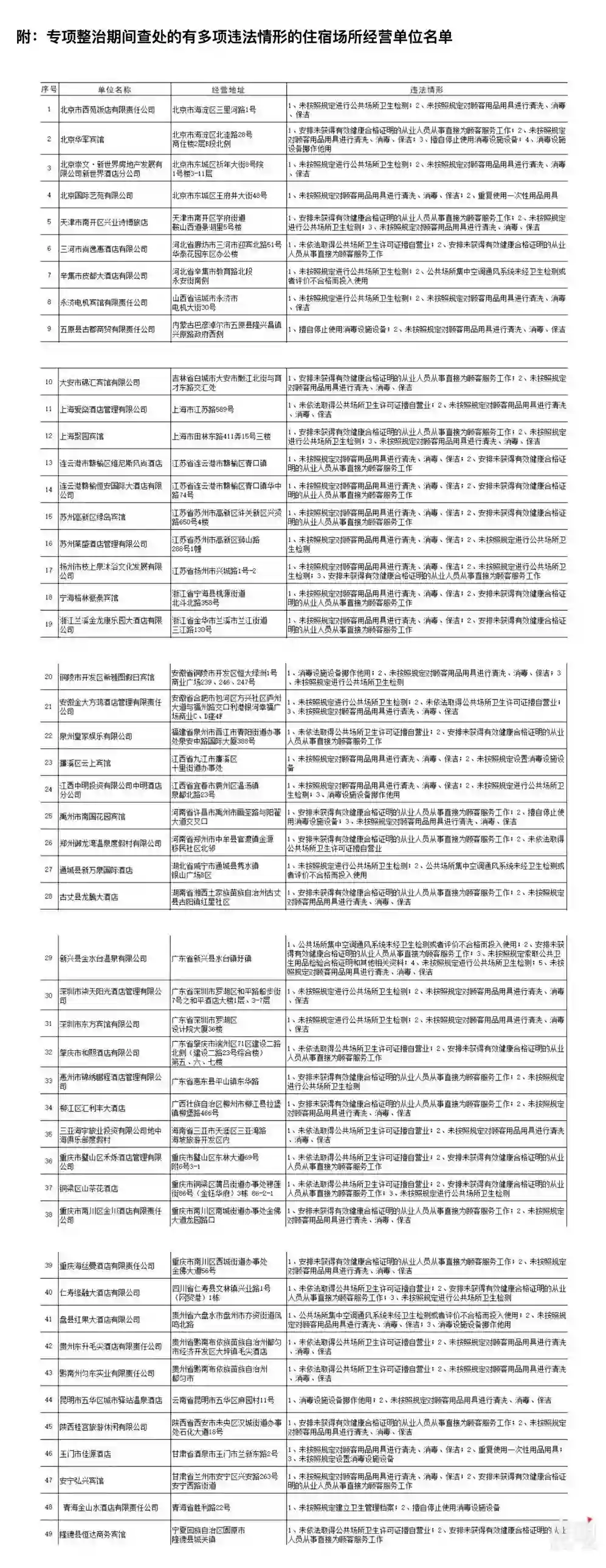
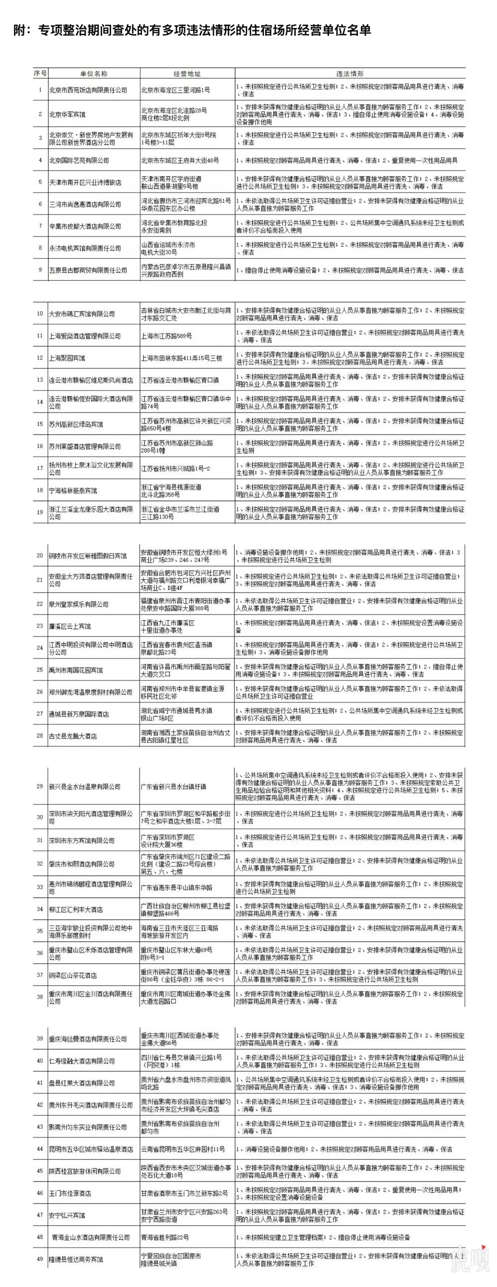
划重点,酒店“黑名单”来了:


国家卫健委公布卫生不合格酒店名单,格林豪泰、汉庭上榜

 

国家卫生健康委员会官网6月13日通报住宿场所卫生专项整治情况,被通报名单中不乏知名连锁酒店,如北京新世界酒店、浙江宁海格林豪泰宾馆因存在多项违法情形被通报,包括未按照规定对顾客用品用具进行清洗、消毒、保洁等。北京朝阳区芳园南街汉庭酒店因在2018年3月至2019年3月间多次违法受到查处被通报。(新京报)


来源:虎嗅APP


这届毕业生愿意加班:


《2019高校毕业生就业报告》:平均月薪6423元,加班接受度高

 

6月13日,58同城发布《2019年高校毕业生就业居行报告》,报告显示,83.7%的毕业生处于正在找工作或已找到工作的状态,计算机/互联网/通信职业最受毕业生欢迎,一线城市仍然是2019年高校毕业生最热衷的工作城市。

 

同时,高校毕业生找工作最关注薪资待遇,平均期望薪资为9154元,高于实际平均月薪6423元。多数毕业生选择毕业后立即找工作,对加班接受度高达93%。(北京商报)

 

国外的公司也有新消息~Facebook获得欧盟信任了吗?好像还没有


欧盟对Facebook展开十多项调查,仍不确信其隐私措施


北京时间6月13日晚间消息,据美国财经网站CNBC报道,欧盟监管机构爱尔兰数据保护委员会(DPC)负责人海伦·迪克森(Helen Dixon)当天表示,Facebook是否在认真对待隐私问题仍有待观察。

 

当前,DPC正对Facebook展开十几项调查。有些是在接获个人或企业的投诉后展开的,有些则由DPC主动发起的。最常见的问题包括处理个人数据的法律依据、公司收集个人数据的方式缺乏透明度,以及人们有权访问他们的数据等。

 

当日早些时候《华尔街日报》曾报道称,Facebook CEO马克·扎克伯格早就意识到公司的商业行为可能引发隐私问题。该消息曝光后,Facebook股价应声下挫。(新浪科技)

 

波音,一个令人瑟瑟发抖的公司……


民航局:部分波音737机翼部件存在制造质量问题

 

6月13日,中国民航局综合司副司长顾晓红表示,中国民航局已经接到美国联邦航空局(FAA)关于部分737-700/800/900(737NG)和737-8/-9(737MAX)飞机的前缘缝翼滑轨存在制造质量问题的通知。对于737NG系列,中国民航局已要求国内航空公司在规定时间内进行检查、报告、更换和退返。对于存在相同问题的737MAX飞机,波音公司也正在制定相应的服务通告。民航局将密切关注FAA和波音公司后续的措施,在飞机恢复运行前,有关的安全问题必须得到相应的解决。(中国经济网)

最后,让我们一起进入#新领袖创新大课#时间。

 

最硬核的干货,最顶级的授课导师团!7月7日至9日,新领袖创新大课将在上海举行,我们已经介绍了两波超豪华授课导师:AI天才少年、旷视科技创始人印奇,黑科技死磕派、柔宇科技董事长刘自鸿,并购之王、美年大健康董事长俞熔,电梯传媒教父、分众传媒董事长江南春,传奇黑客、UCLOUD创始人季昕华,地推之神、美团点评原COO、高瓴资本运营合伙人干嘉伟,金融科技领军者、蚂蚁金服副总裁俞胜法,边界突破者、京东数科CEO陈生强。今天,我们来揭晓新一波导师:


 

第一位是企业转型教练、亚洲顶尖商学院知名教授周宏骐,他的身份在世界500强跨国企业高管,与亚洲顶尖商学院教授之间自由切换。这位被称为只讲干货、新货、真货的三货教授,将为你拆解从好生意到火生意的底层逻辑。

 

第二位是云计算大牛、阿里巴巴集团副总裁刘松,从甲骨文、IBM走出,他是阿里巴巴云计算与大数据生态体系的主要推动者。4年20倍增长,替阿里云打造爆发式崛起的奇迹,使其一举跃居亚洲最大云服务公司,全球市场份额第三云巨头。刘松将与你一起探究企业创新的云端路径。

 

第三位是并购魔术师、汉能投资集团董事长陈宏,执掌580亿美元融资并购交易,参与阿里巴巴收购饿了么、58同城与赶集网合并、百度去哪儿与携程等经典并购案例,这位旨在打造一家 “中国高盛”的并购魔术师,将为你解码未来投资新机会。

 

第四位是坚持做“减法”的实业领军者、北新建材董事长王兵,咬定主业不放松,聚焦一款产品做产业提升和价值发现。将北新建材这家传统制造企业,从中国第三,做到世界第一,他将与你分享这一路走来的转型创新思考与实战经验。

 

还有更多重量级导师陆续确认中,点击海报,即刻抢票,7月7日至9日,相约“新领袖创新大课”,我们上海见。

 

彩蛋:瓶装水虽好喝,但不要贪杯哟~


研究:人每周摄入约2000颗塑料微粒,相当于每周吃下一张信用卡!瓶装水比自来水含塑料多

 

澳大利亚纽卡斯尔大学一项最新研究称,人类每人每周平均会摄入约2000颗塑料微粒,相当于一张信用卡的大小。塑料已经通过食物、水甚至空气进入人体,饮用水是最大来源,长期饮用瓶装水的人塑料摄入量会比饮用自来水者高很多。(环球时报)

 

来源:梨视频


以上就是今天早报的全部内容了,提前祝大家周末愉快呀,啾咪~


。END 。

值班编辑:武昭含  审校:任颖文

播报:郭佳莹


7月7日至9日,新领袖创新大课暨2019(第十九届)中国企业未来之星年会将在上海举行。2天4大模块18堂创新大课,半天新领袖标杆企业实地拜访、高管团队私密分享,就等你来。点击下图直接报名 ▼▼▼



[ 推荐阅读 ] 点击图片即可阅读

登录查看更多
0

相关内容

阿里巴巴集团于1999年创立,阿里巴巴集团子公司及关联公司有:阿里巴巴网络有限公司、淘宝网、淘宝商城(天猫)、一淘、支付宝、阿里云计算、中国雅虎等。
【ICML2020】小样本目标检测
专知会员服务
91+阅读 · 2020年6月2日
【复旦大学-SP2020】NLP语言模型隐私泄漏风险
专知会员服务
25+阅读 · 2020年4月20日
广东疾控中心《新型冠状病毒感染防护》,65页pdf
专知会员服务
19+阅读 · 2020年1月26日
【大数据白皮书 2019】中国信息通信研究院
专知会员服务
138+阅读 · 2019年12月12日
ofo商业模式破产
1号机器人网
6+阅读 · 2019年1月29日
华为和其“公关危机”下的5G发布会
1号机器人网
7+阅读 · 2019年1月27日
刘强东人设崩了,京东没崩
PingWest品玩
6+阅读 · 2018年11月20日
刘强东清明节回湖南湘潭认祖,带给乡亲100亿“小礼物”
中国企业家杂志
7+阅读 · 2018年4月7日
爱奇艺路演PPT曝光:下周在纳斯达克上市
腾讯科技
3+阅读 · 2018年3月19日
2017企业阵亡最全名单公布
小饭桌
6+阅读 · 2018年2月28日
2017创业阵亡最全名单曝光,触目惊心!
今日互联网头条
5+阅读 · 2017年12月26日
贾跃亭的汽车梦,还轮不到我们嘲笑
虎嗅网
5+阅读 · 2017年7月6日
Arxiv
7+阅读 · 2020年3月1日
Optimization for deep learning: theory and algorithms
Arxiv
106+阅读 · 2019年12月19日
Factor Graph Attention
Arxiv
6+阅读 · 2019年4月11日
Arxiv
3+阅读 · 2018年2月12日
Arxiv
4+阅读 · 2018年1月15日
Arxiv
5+阅读 · 2016年12月29日
VIP会员
相关资讯
ofo商业模式破产
1号机器人网
6+阅读 · 2019年1月29日
华为和其“公关危机”下的5G发布会
1号机器人网
7+阅读 · 2019年1月27日
刘强东人设崩了,京东没崩
PingWest品玩
6+阅读 · 2018年11月20日
刘强东清明节回湖南湘潭认祖,带给乡亲100亿“小礼物”
中国企业家杂志
7+阅读 · 2018年4月7日
爱奇艺路演PPT曝光:下周在纳斯达克上市
腾讯科技
3+阅读 · 2018年3月19日
2017企业阵亡最全名单公布
小饭桌
6+阅读 · 2018年2月28日
2017创业阵亡最全名单曝光,触目惊心!
今日互联网头条
5+阅读 · 2017年12月26日
贾跃亭的汽车梦,还轮不到我们嘲笑
虎嗅网
5+阅读 · 2017年7月6日
相关论文
Arxiv
7+阅读 · 2020年3月1日
Optimization for deep learning: theory and algorithms
Arxiv
106+阅读 · 2019年12月19日
Factor Graph Attention
Arxiv
6+阅读 · 2019年4月11日
Arxiv
3+阅读 · 2018年2月12日
Arxiv
4+阅读 · 2018年1月15日
Arxiv
5+阅读 · 2016年12月29日
Top
微信扫码咨询专知VIP会员