拥抱人工智能报告:中国未来就业的挑战与应对

2018 年 9 月 22 日 人工智能学家

来源: 199IT互联网数据中心


近日,中国发展研究基金会联合红杉资本中国基金,对外发布了一份名为《投资人力资本,拥抱人工智能:中国未来就业的挑战与应对》的研究报告。在这篇报告中,研究课题组对比中外、调研一线企业、并且走访了广东、江浙等制造大省,理论与实践相结合,具体分析了人工智能对于中国就业可能产生的影响并提出了发展建议。


《投资人力资本,拥抱人工智能:中国未来就业的挑战与应对》的第二章对比了中外人工智能的发展水平与特点。课题组分别从科研产出,人才储备,核心技术、关键硬件和元器件,产业布局,产业投融资五个部分,纵向和横向对比了中国与国际人工智能发展的水平以及特点。一言以蔽之,虽然我国近些年人工智能技术发展迅速,但和以美国为代表的发达国家相比,仍存在差距。


报告的第三章对比了中外人工智能产业政策。课题组着重列举了美国、英国、德国和欧盟作为国际范围的对比研究对象,指出这些国家和地区都将人工智能技术的发展列为战略发展目标,并投入了巨大的财力以支持人工智能技术的发展。与此同时,我国在近些年密集出台支持人工智能发展的政策,例如给予人工智能相关企业税收优惠,财政支持等举措,更在2017、2018连续两年的政府工作报告中提到人工智能,可见中国政府要把人工智能上升到国家战略的决心。


报告的第四章从理论上分析人工智能对就业可能会产生的影响。课题组以史为鉴,以从蒸汽革命开始的专业化分工现象为基础,并结合一般经济学原理和现实情况,从理论上分析了人工智能技术的发展对就业产生的潜在影响。具体说来,人工智能对就业的影响随行业的差异有所不同,在人工智能取代重复性强、程式化程度高的工作的同时,也会对工作岗位产生扩大需求和创造岗位的积极影响。


报告的第五章,也是本报告的重点,便是在讨论人工智能对中国的未来就业可能会产生的影响。课题组从宏观的视角以及产业的视角讨论人工智能对未来就业可能产生的影响,包括正面和负面的影响。


在宏观视角下,人工智能的发展会对经济社会结构(产业结构、城镇化、老龄化和少子化)以及劳动就业结构产生影响,综合来看,人工智能的兴起对中国来说是一个难得的机遇期,即使会遇到一些挑战,我们也应该一如当年“入世”的模样,积极拥抱而非“谈虎色变”。


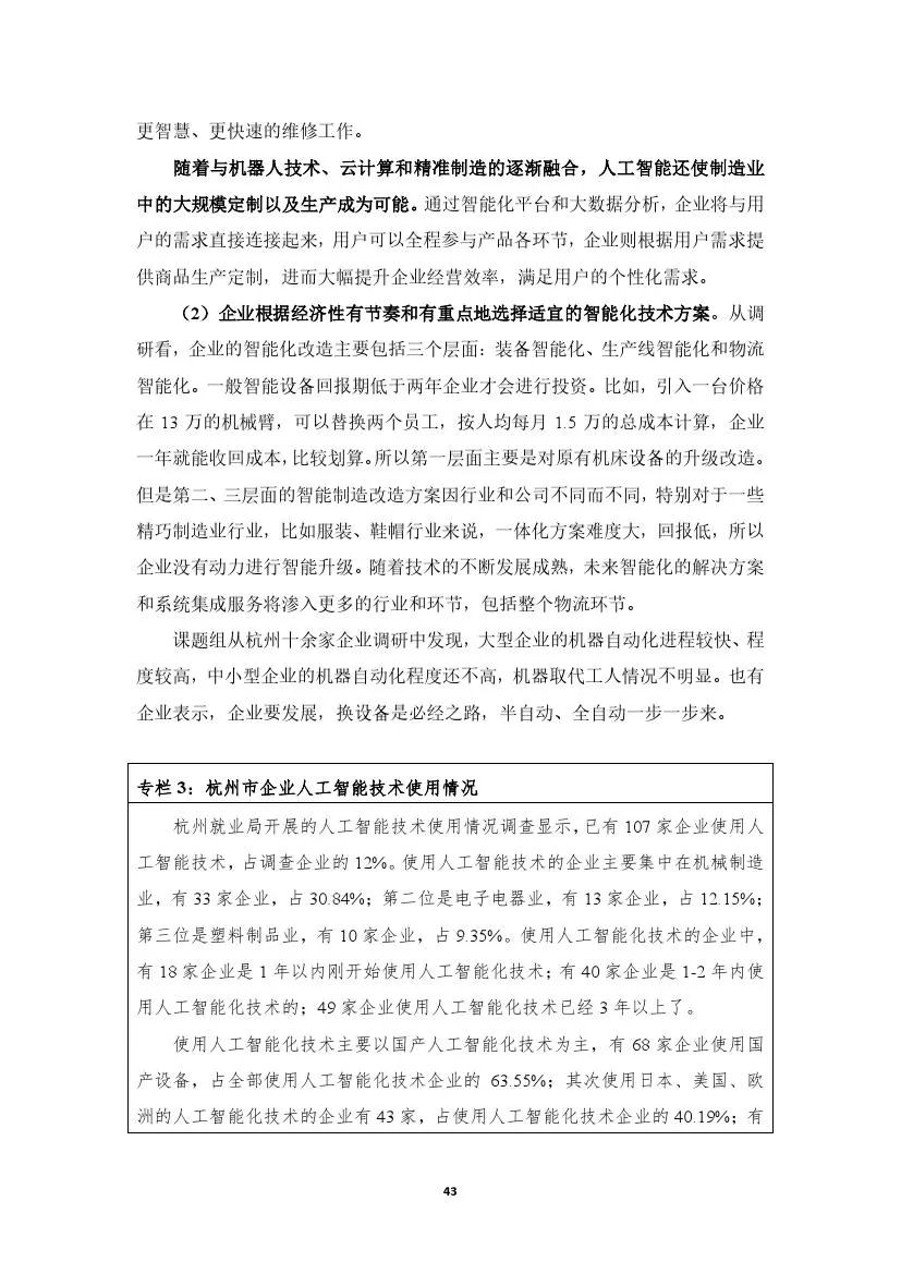
课题组也通过走访广东、江浙等传统制造大省研究“机器换人”的情况,调研得出结论:人工智能的相关技术已经深入到制造业的各个环节;从生产、流通到销售都越来越趋于数据化、智能化,并且工业自动化和智能化对劳动力的替代已经达到可观的规模和速度。


在分行业的视角下,课题组以零售服务业、金融服务业、教育服务业、医疗服务业、交通物流业五个行业作为重点研究行业,通过数据分析、案例分析等方法讨论了人工智能对这些行业的影响。报告指出,通过人工智能的技术,可以降低这些行业的单位营运成本,提高企业的运营效率。


在本章节的最后,报告引用了陈永伟的报告,列出了各职业在未来20年内被人工智能代替的概率。


报告的后两章指出了中国发展人工智能技术在教育和社会保障方面的可能会遇到的挑战以及人工智能在我国发展应对建议。



未来智能实验室是人工智能学家与科学院相关机构联合成立的人工智能,互联网和脑科学交叉研究机构。


未来智能实验室的主要工作包括:建立AI智能系统智商评测体系,开展世界人工智能智商评测;开展互联网(城市)云脑研究计划,构建互联网(城市)云脑技术和企业图谱,为提升企业,行业与城市的智能水平服务。

  如果您对实验室的研究感兴趣,欢迎加入未来智能实验室线上平台。扫描以下二维码或点击本文左下角“阅读原文”

登录查看更多
0

相关内容

人工智能(Artificial Intelligence, AI )是研究、开发用于模拟、延伸和扩展人的智能的理论、方法、技术及应用系统的一门新的技术科学。 人工智能是计算机科学的一个分支。
《人工智能2020:落地挑战与应对 》56页pdf
专知会员服务
197+阅读 · 2020年3月8日
新时期我国信息技术产业的发展
专知会员服务
71+阅读 · 2020年1月18日
报告 | 2020中国5G经济报告,100页pdf
专知会员服务
98+阅读 · 2019年12月29日
【德勤】中国人工智能产业白皮书,68页pdf
专知会员服务
310+阅读 · 2019年12月23日
2019中国硬科技发展白皮书 193页
专知会员服务
86+阅读 · 2019年12月13日
2019年人工智能行业现状与发展趋势报告,52页ppt
专知会员服务
124+阅读 · 2019年10月10日
5G全产业链发展分析报告
行业研究报告
11+阅读 · 2019年6月7日
解读《中国新一代人工智能发展报告2019》
走向智能论坛
32+阅读 · 2019年6月5日
2019中国养老产业发展剖析与发展趋势分析报告
行业研究报告
8+阅读 · 2019年5月18日
深度|拥抱人工智能报告:中国未来就业的挑战与应对
机器人大讲堂
6+阅读 · 2018年9月24日
《中国人工智能发展报告2018》(附PDF下载)
走向智能论坛
19+阅读 · 2018年7月17日
《人工智能标准化白皮书(2018版)》发布|附下载
人工智能学家
18+阅读 · 2018年1月21日
A Survey on Bayesian Deep Learning
Arxiv
64+阅读 · 2020年7月2日
A Survey of Deep Learning for Scientific Discovery
Arxiv
29+阅读 · 2020年3月26日
Arxiv
35+阅读 · 2020年1月2日
Arxiv
26+阅读 · 2019年11月24日
Adversarial Transfer Learning
Arxiv
12+阅读 · 2018年12月6日
Hierarchical Deep Multiagent Reinforcement Learning
Arxiv
8+阅读 · 2018年9月25日
A Survey on Deep Transfer Learning
Arxiv
11+阅读 · 2018年8月6日
VIP会员
相关VIP内容
《人工智能2020:落地挑战与应对 》56页pdf
专知会员服务
197+阅读 · 2020年3月8日
新时期我国信息技术产业的发展
专知会员服务
71+阅读 · 2020年1月18日
报告 | 2020中国5G经济报告,100页pdf
专知会员服务
98+阅读 · 2019年12月29日
【德勤】中国人工智能产业白皮书,68页pdf
专知会员服务
310+阅读 · 2019年12月23日
2019中国硬科技发展白皮书 193页
专知会员服务
86+阅读 · 2019年12月13日
2019年人工智能行业现状与发展趋势报告,52页ppt
专知会员服务
124+阅读 · 2019年10月10日
相关论文
A Survey on Bayesian Deep Learning
Arxiv
64+阅读 · 2020年7月2日
A Survey of Deep Learning for Scientific Discovery
Arxiv
29+阅读 · 2020年3月26日
Arxiv
35+阅读 · 2020年1月2日
Arxiv
26+阅读 · 2019年11月24日
Adversarial Transfer Learning
Arxiv
12+阅读 · 2018年12月6日
Hierarchical Deep Multiagent Reinforcement Learning
Arxiv
8+阅读 · 2018年9月25日
A Survey on Deep Transfer Learning
Arxiv
11+阅读 · 2018年8月6日
Top
微信扫码咨询专知VIP会员