智慧城市,一场千亿市场背后的进化与变革

2019 年 10 月 10 日 智东西

看点:或许正如王坚所言,这一场浩浩荡荡的智慧城市建设,过五十年后再回望,这将是又一次人类技术发展史上的登月计划。

新生、死亡、拥堵、集会、求学……

混乱与规律,历史与变化构成了一座座城市的千年变化图景,根据联合国发布的《世界城镇化展望》显示,预计到2050年,全世界将近70%的人口将居住在城市。

然而数千年来,在我们亲手构建起的城市之中,我们却从未读懂它。

一直到AI与大数据的出现。

得益于此,从2017年起,驱车走在杭州萧山66平方公里的主城区,相比三年多前,平均道路通行速度有了15%的提升;平均通行时间缩短3分钟。


通过城市大脑,在最早的试点萧山区,506台超级云计算服务器搭建“飞天云”通用计算平台已经接入1400路视频、2018多亿条数据,日均节省时间由2017年第四季度的3404小时每人次,提升为18442.5小时每人次,增幅达到442%,换算成年溢出效益2.1亿多元。救护车在不闯红灯的前提下,到达救护地点的时间被整整缩短了50%。

不止于此,从市场层面剖析,除过阿里的城市大脑,包括腾讯的wecity、华为的智慧城市,以及海康威视的智慧城市、浙江大华的城市之心,一众不同身份的参与者正积极的参与到这场浪潮之中。他们将AI与一众现代技术结合起古老的城市管理经验,作用于城市的治理,短短三年时间,代码与服务器构建起了一座座虚拟的“罗马城”

那么这一座座虚拟的“罗马”是如何建成的?它对视频产业,对数据产业乃至对于城市规划,它又究竟改变了什么?与此同时,这个市场上,真正的竞争格局又是怎样的?

对此,智东西与包括阿里集团副总裁华先胜、阿里云数据智能事业部产品总监朱金童、宇视总工朱兵、千方捷通总经理助理吕晓晨以及一众同行业竞争者、旁观者进行了深入交谈。我们试图旁观这个行进之中的千亿产值样本成长,以及科技对于一座城市带来的改变。


千年的历史长河之中,从亲手建设城市,到读懂城市之间的跨越,我们才迈出了第一步。

从城市大脑到智慧城市,我们首次读懂了城市

烟柳画桥,风帘翠幕,参差十万人家。

这是柳永笔下的杭州,也简称“杭”,古称临安、钱塘,自秦设郡县以来,建城共计2200多年。


但是两千多年来,截止2017年,却没有一个人知道,在这座风帘翠幕的城市之中,一天的道路之上究竟行驶着多少奔驰的骏马与香车。

而这也似乎是一个不可能被统计出来的数字,天气会影响出行、活动会影响线路,甚至半小时前十公里之外一场突发的交通事故也会改变着一分钟的出行计划。

无数这样细微的变化对于全局的影响,正如同亚马逊丛林之中,蝴蝶千千万万,它们时时刻刻扇动着翅膀,然而谁也不知道哪一只会在大洋的彼岸引起一阵飓风。

但AI可以。

在今年四月的香港贸发局国际资讯科技博览会上,哲学出身的王坚告诉了所有人这一数字:

“杭州非车流高峰时期,路上大约有20万辆车;最堵的时间段,路上仅仅大约有29万辆车——只是增加了9万辆车。


当然,这不是依靠走街串巷挨家入户的问卷调查得到的,也不是站在杭州最高的清凉峰上一辆辆的数出来的。

它的背后是汇聚了4500路杭州主城区摄像头数据的城市大脑。在这个城市大脑之上,每天有来自杭州市70余个部门和企业的数据汇聚于此,日均新增数据8000万条以上,包括警务、交通、城管、文旅、卫健等11大系统、48个应用场景的数据全部在其上昼夜不停的生成、汇聚、运转、计算。

落地的三年中,它不仅以庞大的代码与视觉图像洞悉了这个城市中每个角落的一举一动,同时也在实时优化这这个城市的运转与调度。拥堵治理、自动报警、视频内容识别、智能红绿灯接管……一系列基础而又利民的工作,正在这座大脑之上,精准的运行并发挥着作用,成为城市治理过程中光辉而又隐秘的存在。

那么这样一个大脑,究竟是如何修炼而成的?

故事的开头要从2016年讲起,那时候“杭州大概有八九千辆公交车,500多条线路,7000多个车站,每天运送搭载90万人次。”如此规模的客流量由于长期缺乏规划,因此在中国的“堵城”排行榜上,杭州常年位列第三。

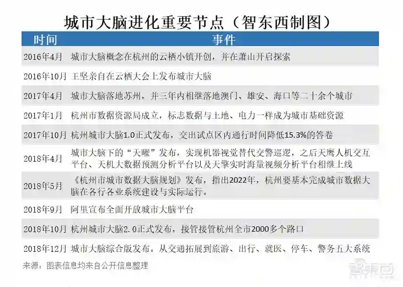
基于这样的背景,沿着时间一路回溯,最早我们可以回顾到当年的4月,当时由阿里牵头,海康威视、浙江大华、富士康、依图科技、数梦工场等十三家企业共同参与,城市大脑的概念首次在云栖小镇中被开创,并在杭州萧山区最先展开了试点工作。

到了2016年10月,城市大脑首次在云栖大会上官宣。会上,一身格子衫打扮的王坚像当年说服所有人构建阿里云的重要性一样,说服所有人“城市需要有一次巨大的提升,需要有一个真正意义上的数据大脑。


紧接着,2017年4月,城市大脑落地苏州,并在之后的几年相继落地澳门、雄安、海口等二十余个城市,单次合同最高中标金额4.55亿。

到了2018年10月,城市大脑2.0发布。仅仅两个月后,城市大脑3.0再次发布,宣布城市大脑从交通拓展到旅游、出行、就医、停车、警务五大系统。

迄今为止,城市事件感知与智能处理、社区与安全、交通拥堵与信号控制、公共出行与运营车辆调度四大领域依旧是阿里在城市大脑建设之中最核心的几个业务方向。

智慧城市的联动效应:从改变一个企业到改变一座城市

“当你在一个建筑物过多的大城市里建设时,就不得不用一把剁肉的斧子为自己开路。

上世纪的二战前后,如今纽约的缔造者,曾经的纽约市建设部长罗伯特·摩西曾用这样一段话来形容改造一座城市的艰难程度。

▲上世纪四十年代的纽约

而那时的纽约,还仅仅只有340万左右的人口,不到如今上海(2018年2424.00万人)的七分之一,杭州的二分之一(2018年980.6万人)。

如今,随着城市之中人流量与影响因素的愈加增多,如何改造一座城市,其难度早已远远超越了摩西时期的“用斧子开路。

因为它的治理所需要的数据量级以及处理能力,早已超越了一个个人、甚至一个政府部门所能触及的能力范围。

阿里云数据智能事业部产品总监朱金童向我们透露了这样一个数字,如今运转在杭州城市大脑之上,每天大约有上百PB级别的数据在存储,以及数PB级别的数据在不停被计算、吞吐。

这其中,大部分数据的来源都是视频形式存在的。在2016年前后,杭州有记录可查的摄像头数量大概在五万只左右,而交警指挥中心之中,负责察看视频动向的交警仅有区区15人。而正常来说,一个人想要看完一个城市的交通摄像头视频,也许一百年都不够。也就是说,城市之中,大约99.9%的摄像头都处在常年空摄状态下,仅在需要时才会被调出取用。

但是在接入城市大脑之后,仅在萧山一个试点,日均节省时间由2017年第四季度的3404小时每人次,提升为18442.5小时每人次,增幅达到442%,换算成年溢出效益2.1亿多元。与此同时,救护车也能够在不闯红灯的前提下,到达救护地点的时间被整整缩短了50%。

一座城市正因技术的参与而变得日新月异,与此同时,参与其中建设的企业与产业也正随之发生翻天覆地的变化。

从企业角度来看,自2016年以阿里为核心的城市大脑开始建设之后,在中国的互联网乃至通讯、视频物联网企业都纷纷加入了智慧城市建设的浪潮之中,以这三大类企业为代表,他们正是这个行业中最主要的玩家。


以BAT为代表,他们从云端向外延伸,以技术与资金为抓手,同时凭借着企业影响力、大数据治理上的优势,一路高喊猛打,从软件、硬件、投资、合作四个领域出手,互联网企业的触角已经无所不在,甚至有些企业的攻克速度甚至在近半年来达到了一月一起的高速。

硬件层面,从2013年起,BAT便相继发布了针对特定场景的智能摄像头硬件,从家用到商用,从低端到高端一应俱全。甚至在芯片领域,以阿里的含光800为代表,互联网巨头们也做起了积极的布局。


此外,在投资领域,优点科技、千方科技等安防领域的新秀或老将也先后被互联网巨头捕获,成为其生态中的一环。

而在合作领域,海康、大华、宇视则已经全数在云服务以及智慧城市建设领域与这些巨头们达成了战略合作。

安防公司部署的乌镇AR实景地图指挥系统

而以华为、中兴为代表,一众通讯巨头也相继进入了这一产业。凭借着长期的客户积累与行业经验,他们在这个产业之中也占据着不可忽略的地位。

其中华为的智慧城市建设的核心战略为“1+1+N”,即“1个数字平台+1个智慧大脑+N个应用”。此外,由于其通讯设备提供商的特殊身份,在各个企业主导的智慧城市建设中,华为均有不同程度的参与在其中。其中,仅仅2017年一年,华为就相继参与了北京、深圳、敦煌、潍坊、益阳等48个智慧城市项目的建设。而在今年的长沙智慧城市建设项目之中,华为便是与腾讯合力拿下了这份5.2亿元的大单。

最后是以海康、大华为代表的传统视频物联网企业。早在2016年阿里云首次提出城市大脑概念时,这两家企业便积极参与其中,并在视频技术领域做出了突出的贡献。

此后,海康与大华又相继提出了自身独立的智慧城市架构,凭借着对于视频行业的深耕与在前端硬件方面的优势,在产业之中逐渐扎根。去年大华提出的城市之心架构,迄今为止已经发展成为其重要的企业战略方向,无论是历次展会还是企业代表发言,必定会作为重点展示对象被详细解读。


从生态角度来解读,我们会发现智慧城市建设的浪潮,不仅惠及了项目的建设主体,同时也在积极推动了整个产业链的发展。

以千方与其子公司宇视为例,今年的上半年,以阿里对千方的投资开始,两家企业分别与阿里建立起了异常紧密的联系,并深度参与到了城市大脑的建设之中。

根据宇视总工朱兵向我们透露,在宇视内部还建立起了一个代号为A的项目小组来对接与阿里的合作,几乎拉通了宇视的所有管理部门,并且每个部门的高管以及业务精兵都不同程度的参与其中,成为宇视成立以来绝无仅有的一次重大规模级合作。

▲朱兵

而从更多新兴技术孕育的角度来看,王坚曾经这样形象的比喻阿里的城市大脑,“ET城市大脑是人工智能领域的登月计划。60年代的登月计划催生了通讯技术、生物工程技术,恵益人类至今。而现在,互联网成为基础设施,人类拥有强大的计算能力和空前的数据资源,ET城市大脑将像登月计划一样,孵化一系列世界领先的技术。

格局三分,没有永远的伙伴,也没有永远的对手

2016年4月,包括阿里、海康威视、浙江大华等十三家企业在内,与杭州市萧山区政府进行了初次的接触。包括阿里在内的企业抽调了最精英的技术专家,萧山区政府则提供了公安分局最直接的治理经验与数据共同组建团队,投入5亿元共同研究城市数据大脑之上的“交通小脑”平台。

至此,国内智慧城市的建设浪潮正式拉开,并逐渐形成了我们前面所讲的互联网派、通讯派以及视频物联网为代表的三大类主要玩家。

而细看行业的发展,我们会发现这其中一个永恒的真理,那就是在这个行业之中没有永恒的伙伴,同时也没有永恒的对手。

一直以来在智慧城市领域争得你死我活的腾讯与华为,在长沙项目中也彼此和平共生。重庆项目之中,阿里构建城市大脑,腾讯主攻智慧文旅,参与较少的华为也打造了一个鲲鹏计算产业生态中心,三家各有侧重。

对手可以成为伙伴,伙伴也可以成为对手。

在城市大脑建设初期,与阿里曾经一同并肩作战的海康与大华,在后续的发展之中也逐渐在内部孵化出了诸如城市之心等智慧城市建设的项目,与阿里成为了亦敌亦友的关系。

而千方、宇视与阿里的合作,则正式开启于今年的6月份。

2019年5月27日晚,千方科技发布公告,阿里巴巴集团将以35.9亿入资千方科技,占股15%,自此一跃成为公司的第二大股东。双方的关系也一举从此前的竞合关系快速进展。

例如在智慧高速市场之中,千方的子公司千方捷通已经深耕二十余年,此前与阿里长期处于竞合状态,但是通过资本方面的联系以及城市大脑业务的合作,今年6月起,两家企业的关系迅速开启能力的整合与互补,无论是技术团队还是市场团队都彼此联合了起来。甚至在今年八月,双方和发布了“千方阿里云城市大脑交管联合解决方案”,这一次,阿里云成为了被集成的一方。


情势变化,只在一夕之间。

在这个万亿级的市场空间之中,博弈与变化时时发生着,谁会笑到最后,谁会异军突起,没有人预测得到。

结语:智慧城市,究竟是新瓶装旧酒还是AI时代的登月项目?

计算机视觉、通讯、大数据产业的同步成熟,催化了中国智慧城市建设的极大热情,在这之中,以BATH以及一众视频物联网企业为代表,他们适时地进入这个市场,适时的自我改变与进化,成为行业之中不可忽视的一股力量。

与此同时,不仅是玩家在变,行业的玩法,市场的需求也在不断变化。经过三年的沉淀与进化,智慧城市的发展已经不再满足于城市拥堵的改善以及摄像头的安装,基于多维、全量、实时的城市数据感知,一座数字组成的虚拟罗马城正隐约浮现在我们眼前。

技术、资本、行业理解都是其中不可或缺的助推因素。

而潜藏在这一轮变革与产业升级背后背后,是又一轮城市建设与技术发展的新契机。无论是传统的安防企业还是以BAT为代表的互联网企业,大家都在技术落地产业的过程中寻找机会,在这之中既有竞争又有合作。最终,每个企业都将找到自己在这个行业之中的最终定位。

市场在不断变化,企业也在不断变化,技术也在随着需求而不断进化,或许正如王坚所言,这一场浩浩荡荡的智慧城市建设,过五十年后再回望,这也许将是又一次人类技术发展史上的登月计划。

(本账号系网易新闻·网易号“各有态度”签约帐号)





 公开课预告 

登录查看更多
0

相关内容

德勤:2020技术趋势报告,120页pdf
专知会员服务
192+阅读 · 2020年3月31日
Python数据分析:过去、现在和未来,52页ppt
专知会员服务
103+阅读 · 2020年3月9日
新时期我国信息技术产业的发展
专知会员服务
71+阅读 · 2020年1月18日
阿里巴巴达摩院发布「2020十大科技趋势」
专知会员服务
108+阅读 · 2020年1月2日
报告 | 2020中国5G经济报告,100页pdf
专知会员服务
98+阅读 · 2019年12月29日
2019中国硬科技发展白皮书 193页
专知会员服务
86+阅读 · 2019年12月13日
2019年人工智能行业现状与发展趋势报告,52页ppt
专知会员服务
124+阅读 · 2019年10月10日
杨春立:基于数字孪生的智慧城市顶层设计探索与实践
AI in 美团:吃喝玩乐背后的黑科技
AI100
5+阅读 · 2018年12月26日
智慧城市——科技巨头的“中场战事”
雷锋网
6+阅读 · 2018年8月25日
海康威视AI Cloud助力平安城市4.0建设
海康威视
7+阅读 · 2018年1月17日
热点 | 深圳无人驾驶公交车正式运营!
机器学习算法与Python学习
3+阅读 · 2017年12月4日
智能语音成“AI四大项目” 千亿市场待开发
IT时报
3+阅读 · 2017年11月26日
【新零售】当下趋势:传统零售将变革为新零售
产业智能官
3+阅读 · 2017年11月12日
【智能零售】零售业的未来是让零售变得无界
产业智能官
3+阅读 · 2017年10月18日
TResNet: High Performance GPU-Dedicated Architecture
Arxiv
8+阅读 · 2020年3月30日
Deep Reinforcement Learning: An Overview
Arxiv
17+阅读 · 2018年11月26日
Arxiv
3+阅读 · 2018年10月25日
Text classification using capsules
Arxiv
5+阅读 · 2018年8月12日
Arxiv
19+阅读 · 2018年6月27日
Arxiv
5+阅读 · 2016年12月29日
VIP会员
相关VIP内容
德勤:2020技术趋势报告,120页pdf
专知会员服务
192+阅读 · 2020年3月31日
Python数据分析:过去、现在和未来,52页ppt
专知会员服务
103+阅读 · 2020年3月9日
新时期我国信息技术产业的发展
专知会员服务
71+阅读 · 2020年1月18日
阿里巴巴达摩院发布「2020十大科技趋势」
专知会员服务
108+阅读 · 2020年1月2日
报告 | 2020中国5G经济报告,100页pdf
专知会员服务
98+阅读 · 2019年12月29日
2019中国硬科技发展白皮书 193页
专知会员服务
86+阅读 · 2019年12月13日
2019年人工智能行业现状与发展趋势报告,52页ppt
专知会员服务
124+阅读 · 2019年10月10日
相关资讯
杨春立:基于数字孪生的智慧城市顶层设计探索与实践
AI in 美团:吃喝玩乐背后的黑科技
AI100
5+阅读 · 2018年12月26日
智慧城市——科技巨头的“中场战事”
雷锋网
6+阅读 · 2018年8月25日
海康威视AI Cloud助力平安城市4.0建设
海康威视
7+阅读 · 2018年1月17日
热点 | 深圳无人驾驶公交车正式运营!
机器学习算法与Python学习
3+阅读 · 2017年12月4日
智能语音成“AI四大项目” 千亿市场待开发
IT时报
3+阅读 · 2017年11月26日
【新零售】当下趋势:传统零售将变革为新零售
产业智能官
3+阅读 · 2017年11月12日
【智能零售】零售业的未来是让零售变得无界
产业智能官
3+阅读 · 2017年10月18日
相关论文
TResNet: High Performance GPU-Dedicated Architecture
Arxiv
8+阅读 · 2020年3月30日
Deep Reinforcement Learning: An Overview
Arxiv
17+阅读 · 2018年11月26日
Arxiv
3+阅读 · 2018年10月25日
Text classification using capsules
Arxiv
5+阅读 · 2018年8月12日
Arxiv
19+阅读 · 2018年6月27日
Arxiv
5+阅读 · 2016年12月29日
Top
微信扫码咨询专知VIP会员