基于MQTT和ProtocolBuffer的推送系统(iOS)

2019 年 1 月 10 日 CocoaChina

由于业务需求,需要实现实时获取服务端更新的数据功能,基于这个需求,进行调研及技术方案的实施,最终决定采用MQTT +ProtocolBuffer基于长连接的数据实时推送的方案;具体实现方案见本文;


本文包括三个部分:1.技术选型 2.技术方案实践 3.未来优化方向



技术选型


在调研过程中,发现需求功能可以使用推送来实现,但最终经过各种考虑,发现自建长连接进行实时数据推送是最为贴合需求的实现方案;调研过程中,对推送厂家方案及本文方案做了对比,结果如下:


推送SDK 集成APNs 保持长连接
极光推送
个推
百度推送
腾讯信鸽
本文方案


从表格来看,本文方案不过是极光推送和个推的一种简化版,完全可以使用极光推送和个推来实现,或者是使用推送来进行数据推送;但从需求具体来讲,才更能体现本文方案的可行性及必要性;具体分析如下:


  1. 推送方案具有极大的不确定性,消息丢失率比较高

  2. 极光推送和个推SDK采用了长连接的方式,但是长连接协议并不可知,且数据传输格式,链接存在状态不受控制

  3. 自定方案,因采用MQTT 和 Protocol Buffer两种协议,对弱网情况兼容较好,设备性能要求相对较低,且对数据格式优化比较好,且链接状态完全可控,可以实时监控到链路是否可用,对分析问题、解决问题有很大便利;



技术方案实践


方案流程


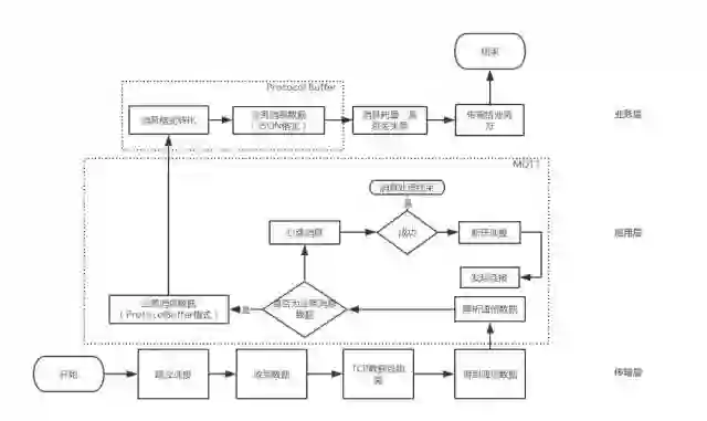
整个技术方案大体流程如下图:



在整个过程中,消息的实时传送靠推送后台和长连接SDK建立的长连接来实现;而基于本方案实现的SDK则负责和推送后台维持长连接的有效性以及维持长连接的优化功能;


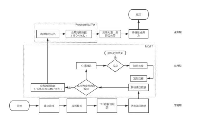
详细流程中涉及到的交互方和交互流程参照下图:




方案架构


在整个数据实时传送方案中,涉及到长连接的建立维护、通信数据按协议封装、业务数据封装及优化等功能,在此对整个方案进行整理,整理之后结构如下:



在整体结构中,分为业务层、应用层、传输层、和网络层,其中业务层、应用层、传输层组成了数据实时推送服务的SDK;
1.业务层:主要处理业务数据,消息存储,消息丢失、重复处理,以及数据格式转化等;
2.应用层:该层为整个SDK的核心层,封装了MQTT协议,以及对断线重连、安全连接等;
3.传输层:该层主要核心为调用系统API实现长连接、数据封包、超时重发等处理;


下面对整个SDK架构层级,以及各层级间包含的模块进行详细整理及说明;如下图:




业务层


该层主要解决,数据格式转化,消息丢失、重复,消息存储,数据统计等功能;下边对这些功能逐一介绍:


  1. 数据格式转化: 此模块负责将ProtocolBuffer类型的数据转化成JSON数据

  2. 消息重复、丢失处理:此模块会根据规则判断收到的消息是否重复,或者在收到该信息之前是否丢过消息,经过处理之后,如果重复则不再传给业务方,如果有消息丢失也将告诉业务方,以便业务方处理相关情况;

  3. 消息存储:根据一定缓存策略对消息进行短时间存储,以便解决消息判重、处理丢失等问题;

  4. 数据统计:此模块将对消息进行统计,区分重复、丢失等情况,并将数据上报服务器,方便验证整个方案的可行性和问题等;


应用层


该层命名的来源主要来自于MQTT,因MQTT属于业务层协议,该层的操作绝大部分是对协议的实现以及优化;主要包含 MQTT的实现、心跳机制、断线重连机制、链接状态管理等;


  1. MQTT的实现:此模块主要采用三方库MQTTClient,该三方库对MQTT协议进行了完整封装,目前阶段,该方案对MQTT协议的实现暂时依赖该库;

  2. 心跳机制:因项目初期,且方案有待验证,此模块暂时使用较为简单的固定心跳机制,设置心跳间隔为60S;对于该心跳间隔,因不确定个运营商的NAT超时时间,故对心跳间隔设置较小,此间隔可能引起手机流量、电量消耗的增加,此模块为后续重点优化模块;

  3. 断线重连机制:因存在网络切换、移动网络基站变更、以及网络断开等问题,特提供断线重连机制,此机制目前采用方案为:以2的n次方为时间间隔进行重连,n为重连次数,当n等于6时不再重试;

  4. 链接状态管理:此模块负责对应用前台、后台不同状态情况下,链接的处理情况的管理;


传输层


该层主要为调用系统API对Socket数据进行拼接组装,以及发起连接、关闭连接等操作;


对于该方案的具体模块,以上均已介绍完毕,以下是对该方案大致流程的梳理,如下图:




此流程展示出了SDK从建立链接、接收数据,经由TCP数据包处理、MQTT通信数据解析,到ProtocolBuffer数据格式处理等大致流程;到此,整个现有方案结束;



未来优化方向


考虑到移动端手机电量、流量、及网络连接不稳定的情况,上述方案显然不是完美的方案,针对上述方案,现有以下规划:


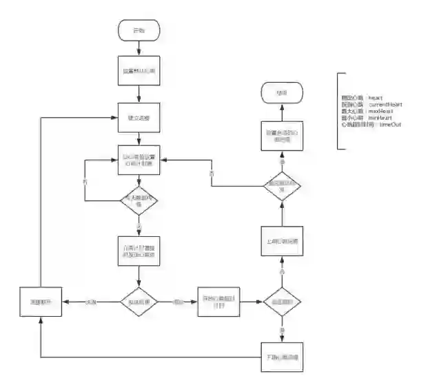
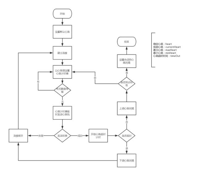
智能心跳策略


因心跳是保证连接存活的必要手段,心跳的存在毋庸置疑,但是心跳的存在,也必定会增加电量、流量的消耗;在此针对该方案的心跳策略提出以下针对性优化设想,特提出以下方案---智能心跳策略;大致流程如下图:




断线重连机制优化


因有可能发生服务器异常,造成客户端集体掉线的情况,客户端会立刻发起重连,在用户量较小的情况下,客户端集体重连对于服务端可以承受,但当用户量级达到一定数量,大量客户端的重连,可能就会产生重连风暴,直接导致服务端再次出现异常,因此对于重连机制也应考虑一个比较合适、能避免重连风暴的策略;


网络连接优化


IP直连、链路复用、控制传输包大小等。


本公众号转载内容已尽可能注明出处,如未能核实来源或转发内容图片有权利瑕疵的,请及时联系本公众号进行修改或删除【联系方式QQ : 3442093904  邮箱:support@cocoachina.com】。文章内容为作者独立观点,不代表本公众号立场。版权归原作者所有,如申请授权请联系作者,因文章侵权本公众号不承担任何法律及连带责任。

---END---

登录查看更多
0

相关内容

SDK(Software Development Kit, 即软件开发工具包 )一般是一些被软件工程师用于为特定的软件包、软件框架、硬件平台、操作系统等建立应用软件的开发工具的集合。
[ICML2020]层次间消息传递的分子图学习
专知会员服务
34+阅读 · 2020年6月27日
基于深度学习的表面缺陷检测方法综述
专知会员服务
94+阅读 · 2020年5月31日
【北京大学】面向5G的命名数据网络物联网研究综述
专知会员服务
38+阅读 · 2020年4月26日
【边缘智能综述论文】A Survey on Edge Intelligence
专知会员服务
123+阅读 · 2020年3月30日
阿里巴巴达摩院发布「2020十大科技趋势」
专知会员服务
108+阅读 · 2020年1月2日
【大规模数据系统,552页ppt】Large-scale Data Systems
专知会员服务
61+阅读 · 2019年12月21日
【干货】大数据入门指南:Hadoop、Hive、Spark、 Storm等
专知会员服务
98+阅读 · 2019年12月4日
工行基于MySQL构建分布式架构的转型之路
炼数成金订阅号
15+阅读 · 2019年5月16日
浅谈 Kubernetes 在生产环境中的架构
DevOps时代
11+阅读 · 2019年5月8日
PHP使用Redis实现订阅发布与批量发送短信
安全优佳
7+阅读 · 2019年5月5日
Kong 1.1 带来声明式配置与无数据库部署模式
开源中国
8+阅读 · 2019年3月28日
从webview到flutter:详解iOS中的Web开发
前端之巅
5+阅读 · 2019年3月24日
去哪儿网开源DNS管理系统OpenDnsdb
运维帮
21+阅读 · 2019年1月22日
基于 Storm 的实时数据处理方案
开源中国
4+阅读 · 2018年3月15日
基于深度学习的电商交易欺诈检测系统
AI研习社
8+阅读 · 2017年9月26日
Advances in Online Audio-Visual Meeting Transcription
Arxiv
4+阅读 · 2019年12月10日
Arxiv
26+阅读 · 2018年9月21日
Video-to-Video Synthesis
Arxiv
9+阅读 · 2018年8月20日
Arxiv
3+阅读 · 2012年11月20日
VIP会员
相关VIP内容
[ICML2020]层次间消息传递的分子图学习
专知会员服务
34+阅读 · 2020年6月27日
基于深度学习的表面缺陷检测方法综述
专知会员服务
94+阅读 · 2020年5月31日
【北京大学】面向5G的命名数据网络物联网研究综述
专知会员服务
38+阅读 · 2020年4月26日
【边缘智能综述论文】A Survey on Edge Intelligence
专知会员服务
123+阅读 · 2020年3月30日
阿里巴巴达摩院发布「2020十大科技趋势」
专知会员服务
108+阅读 · 2020年1月2日
【大规模数据系统,552页ppt】Large-scale Data Systems
专知会员服务
61+阅读 · 2019年12月21日
【干货】大数据入门指南:Hadoop、Hive、Spark、 Storm等
专知会员服务
98+阅读 · 2019年12月4日
相关资讯
工行基于MySQL构建分布式架构的转型之路
炼数成金订阅号
15+阅读 · 2019年5月16日
浅谈 Kubernetes 在生产环境中的架构
DevOps时代
11+阅读 · 2019年5月8日
PHP使用Redis实现订阅发布与批量发送短信
安全优佳
7+阅读 · 2019年5月5日
Kong 1.1 带来声明式配置与无数据库部署模式
开源中国
8+阅读 · 2019年3月28日
从webview到flutter:详解iOS中的Web开发
前端之巅
5+阅读 · 2019年3月24日
去哪儿网开源DNS管理系统OpenDnsdb
运维帮
21+阅读 · 2019年1月22日
基于 Storm 的实时数据处理方案
开源中国
4+阅读 · 2018年3月15日
基于深度学习的电商交易欺诈检测系统
AI研习社
8+阅读 · 2017年9月26日
Top
微信扫码咨询专知VIP会员