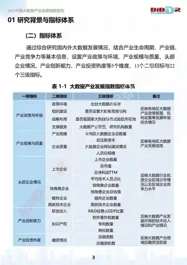
2022年中国大数据产业发展指数报告,36页pdf

2022 年 9 月 20 日 专知

来源:北京大数据研究院BIBDR

  9月15日,首届“西部数谷”算力产业大会在宁夏举行。会上,北京大数据研究院联合大数据分析与应用技术国家工程实验室、北京治数科技有限公司共同发布了2022年中国大数据产业发展指数报告。

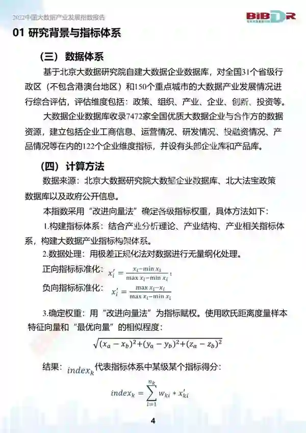
  研究团队在2020年、2021年连续发布大数据产业发展指数的基础上,深入调研了各地大数据政策环境、大数据产业和企业发展状况,基于自身企业库中收录的7472家大数据企业数据和相关合作方数据,对全国31个省级行政区(不包含港澳台地区)和150个重点城市的大数据产业发展情况进行综合评估。

  报告显示,北京连续三年蝉联榜首,各项指标表现突出,与第二名差距进一步拉大。重庆、西安、成都等西部城市大数据产业发展步伐不断加快,指数排名明显提升。

大数据发展指数城市级排名(前20名)

  随着国家“东数西算”战略全面启动,不断加速推进大数据产业向京津冀、长三角、成渝等国家算力枢纽节点集聚,在前十强中,京津冀占2席、珠三角占2席、长三角占5席、成渝占1席。区域集聚协同的大数据产业发展生态逐渐形成,将成为未来引领我国大数据产业发展的增长极。

  在京津冀城市群中,整体呈现北京“一枝独秀”发展格局;在长三角城市群中,整体呈现以上海为核心,杭州、南京、苏州、合肥等地为重点的“多头并进”发展格局;在珠三角城市群中和成渝城市群中,整体呈现深圳和广州、成都和重庆“双头驱动”发展格局。

四大城市群热力地图

  各城市大数据产业发展逐步呈现四型联动的发展格局,分为综合实力驱动型、政策环境驱动型、创新要素驱动型和市场投资驱动型。北京、深圳、上海、广州等属于综合实力驱动型城市,南京、合肥、厦门等属于政策环境驱动型城市,成都、重庆、天津等属于创新要素驱动型城市;杭州、苏州、武汉等属于市场投资驱动型城市。

大数据发展指数一级指标城市排名变动(前20名)

  研究团队认为,为推动大数据产业发展首先要健全区域协同机制,形成优势互补发展“新格局”;其次,应依托国家“东数西算”战略,激活数据资源流通活力,以数据流带动引领带动资金流、人才流、技术流等,推动大数据产业有效转移,打通我国东西部数字经济大动脉;最后,要加速推动大数据融合应用,激发实体经济“新活力”。

具体内容如下


专知便捷查看

便捷下载,请关注专知公众号(点击上方蓝色专知关注)

  • 后台回复“BD36” 就可以获取2022年中国大数据产业发展指数报告,36页pdf》专知下载链接

                       
专知,专业可信的人工智能知识分发 ,让认知协作更快更好!欢迎注册登录专知www.zhuanzhi.ai,获取100000+AI(AI与军事、医药、公安等)主题干货知识资料!
欢迎微信扫一扫加入专知人工智能知识星球群,获取最新AI专业干货知识教程资料和与专家交流咨询
点击“ 阅读原文 ”,了解使用 专知 ,查看获取100000+AI主题知识资料
登录查看更多
0

相关内容

腾讯《数字化转型指数报告》,92页ppt
专知会员服务
39+阅读 · 2022年4月29日
《数据中心白皮书(2022年)》
专知会员服务
89+阅读 · 2022年4月24日
中国网络安全产业白皮书,53页pdf
专知会员服务
78+阅读 · 2022年1月28日
《2021—2022中国大数据产业发展报告》发布
专知会员服务
111+阅读 · 2022年1月23日
专知会员服务
102+阅读 · 2021年9月21日
专知会员服务
76+阅读 · 2021年8月3日
中国数字经济就业发展研究报告2021,43页pdf
专知会员服务
73+阅读 · 2021年3月27日
2021年中国人工智能产业发展趋势,13页pdf
专知会员服务
121+阅读 · 2021年3月18日
中国数字经济发展报告(2022年)
专知
1+阅读 · 2022年7月10日
腾讯《数字化转型指数报告》
专知
0+阅读 · 2022年4月29日
2022年中国氢能行业洞察报告|36氪研究院
《2021—2022中国大数据产业发展报告》
专知
12+阅读 · 2022年1月23日
国家自然科学基金
0+阅读 · 2015年12月31日
国家自然科学基金
0+阅读 · 2014年12月31日
国家自然科学基金
0+阅读 · 2013年12月31日
国家自然科学基金
0+阅读 · 2012年12月31日
国家自然科学基金
0+阅读 · 2012年12月31日
国家自然科学基金
1+阅读 · 2012年3月31日
国家自然科学基金
1+阅读 · 2012年2月29日
国家自然科学基金
2+阅读 · 2011年7月31日
国家自然科学基金
0+阅读 · 2009年12月31日
Arxiv
0+阅读 · 2022年11月20日
Efficiently Embedding Dynamic Knowledge Graphs
Arxiv
14+阅读 · 2019年10月15日
VIP会员
相关VIP内容
腾讯《数字化转型指数报告》,92页ppt
专知会员服务
39+阅读 · 2022年4月29日
《数据中心白皮书(2022年)》
专知会员服务
89+阅读 · 2022年4月24日
中国网络安全产业白皮书,53页pdf
专知会员服务
78+阅读 · 2022年1月28日
《2021—2022中国大数据产业发展报告》发布
专知会员服务
111+阅读 · 2022年1月23日
专知会员服务
102+阅读 · 2021年9月21日
专知会员服务
76+阅读 · 2021年8月3日
中国数字经济就业发展研究报告2021,43页pdf
专知会员服务
73+阅读 · 2021年3月27日
2021年中国人工智能产业发展趋势,13页pdf
专知会员服务
121+阅读 · 2021年3月18日
相关基金
国家自然科学基金
0+阅读 · 2015年12月31日
国家自然科学基金
0+阅读 · 2014年12月31日
国家自然科学基金
0+阅读 · 2013年12月31日
国家自然科学基金
0+阅读 · 2012年12月31日
国家自然科学基金
0+阅读 · 2012年12月31日
国家自然科学基金
1+阅读 · 2012年3月31日
国家自然科学基金
1+阅读 · 2012年2月29日
国家自然科学基金
2+阅读 · 2011年7月31日
国家自然科学基金
0+阅读 · 2009年12月31日
Top
微信扫码咨询专知VIP会员