中南大学:缺氧条件下BMSC衍生的外泌体miRNA通过STAT3诱导的EMT途径促进肺癌转移

2019 年 3 月 18 日 外泌体之家

转移是肺癌死亡的主要原因,骨髓来源的间充质干细胞(BMSC)是肿瘤微环境的重要组成部分并且促进肿瘤进展。近日,来自中南大学湘雅医学院向娟娟课题组、中南大学湘雅二医院唐敬群课题组的研究人员发现,BMSC衍生的外泌体miRNA介导缺氧肿瘤微环境中的细胞与细胞间通讯,并通过激活STAT3信号通路诱导EMT途径进而促进肺癌细胞的侵袭。该研究发表于Molecular cancer杂志上(IF 7.776)。

 

肺癌是癌症相关死亡的主要原因之一。外泌体是一种含有蛋白质和RNA的细胞外膜囊泡,其分子组成稳定并具有组织特异性,可以反映其来源组织的病理生理状态。在外泌体中已被鉴定出很多mRNA和微小RNA(miRNA)种类。miRNA是19-22nt的非编码RNA,可通过外泌体的隔离保护避免循环miRNA的降解。在外泌体中特定miRNA水平的增加与癌症进展相关。外泌体是细胞与细胞间通讯的主要介质,因为外泌体可被相邻细胞所捕获。外泌体介导的特定miRNA从基质细胞向上皮肿瘤细胞的转移有助于癌症进展。外泌体由许多细胞分泌,可以在体液中检测到,包括血液、尿液和支气管肺泡分泌物,这些都被认为是生物标志物的理想来源。对于外泌体miRNA在癌症发展中的作用,特别是在癌症进展的非侵入性检测中,有很好的应用前景。

 

肿瘤细胞和微环境细胞会受到一系列压力因素的影响,如缺氧、代谢应激、饥饿、氧化应激等。缺氧是实体瘤的一个显著特征。肿瘤细胞的快速生长速度超过了氧气的输送速度,就会产生局部缺氧。大多数实体瘤具有永久或短暂地缺氧的区域。缺氧会增强肿瘤细胞的含有CD63和CD9的外泌体的释放。除此之外,环境中的氧分压也可以改变外泌体的含量。

 

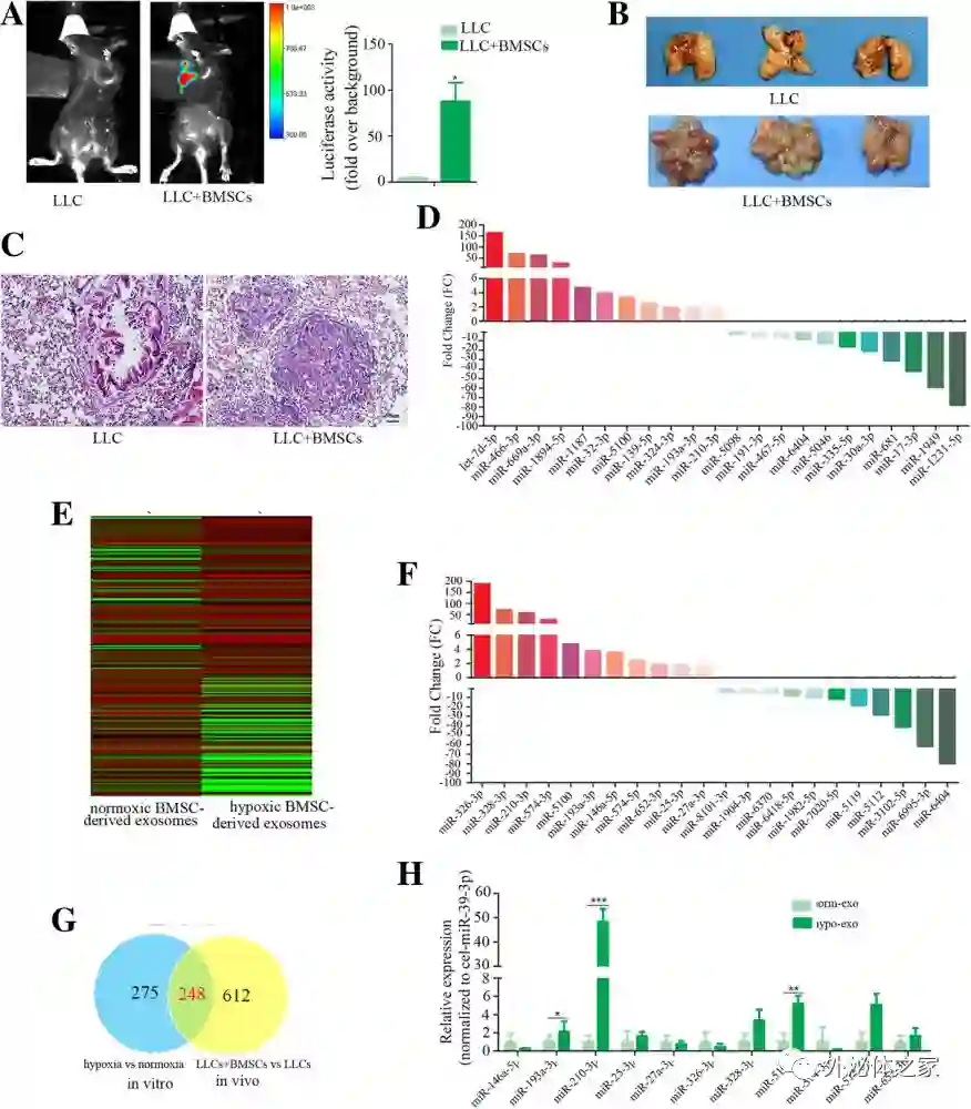
骨髓间充质干细胞(BMSCs)是一种多能基质细胞,被募集到肿瘤附近并促进肿瘤进展。虽然骨髓被认为是一种供氧量较低的组织类型,但实体瘤组织中心的氧含量甚至更低,接近0.025 kPa(0.1-0.2%的氧气浓度)。骨髓间充质干细胞所在的微环境与骨髓微环境、肿瘤微环境是存在差异的。在本研究中,研究人员使用microRNA阵列进行外泌体miRNA谱分析,并利用肺癌细胞和小鼠体内肿瘤模型评估几个外泌体miRNA的效果。同时利用缺氧BMSC衍生的血浆外泌体miRNA在癌症患者和健康对照之间、转移和非转移的肿瘤患者之间进行区分和鉴别。

 

结果发现,来自缺氧BMSCs的外泌体被邻近的肿瘤细胞摄取,促进肿瘤细胞侵袭和EMT过程。外泌体介导的一些特定miRNA(包括miR-193a-3p、miR-210-3p和miR-5100)从BMSC向上皮肿瘤细胞的转移激活了STAT3信号传导并增加EMT相关分子的表达。单一miRNA具有准确的区分度,比如血浆外泌体miR-193a-3p可以区分癌症患者和非癌症对照。三种血浆外泌体miRNA比单独一种miRNA更好地区分转移和非转移肺癌患者。因此,研究人员认为,外泌体介导的miR-193a-3p、miR-210-3p和miR-5100的转移可通过激活STAT3信号诱导的EMT促进肺癌细胞的侵袭,这些外泌体miRNA可能是肿瘤进展有前景的非侵入性生物标志物。

 

图:缺氧培养的BMSC分泌的外泌体中miRNA的鉴定及其促进肿瘤侵袭的能力

 

参考文献:Zhang X, Sai B, Wang F, Wang L, Wang Y, Zheng L, Li G, Tang J, XiangJ. Hypoxic BMSC-derived exosomal miRNAs promote metastasis of lung cancer cells via  STAT3-induced EMT. Mol Cancer. 2019 Mar 13;18(1):40.

【科研成长加油站】

临床数据预测模型类论文专题研讨会 (2019/3/23-24 北京)

R语言挖掘科研数据发表论文(2019/03/23-24 北京 )

SCI论文插图规范化操作高级研讨会(03/22-24 北京)

系统评价与meta分析学习班(3.21-24 上海)和临床科研设计和数据管理学习班(3.26-28 上海)

大会日程公布—2019基因编辑学术研讨会 | 2019. 3. 30~31 北京

TCGA、GEO及SEER公共数据库挖掘与应用学习会 2018年3月23-24日 上海

第11期肠道菌与代谢课题设计,研究方法与SCI论文写作专题辅导班  2019年3月30-31日 上海

临床数据预测模型类论文专题研讨会  (3/23-24 北京;  4/13-14 上海)

“万用模版” SCI英文论文写作法学习班(2019年4月12日-14日 上海)

回复“外泌体” 阅读外泌体最新科研进展及动态

回复“EV 阅读 2016-2018年This Week in Extracellular Vesicles

回复“盘点” 阅读 外泌体领域十大前沿进展盘点

登录查看更多
2

相关内容

癌症是医学术语,其为最常见的恶性肿瘤,亦有人将癌症和恶性肿瘤混合使用。中医学中称岩,为由控制细胞分裂增殖机制失常而引起的疾病。癌细胞除了分裂失控外,还会局部侵入周遭正常组织甚至经由体内循环系统或淋巴系统转移到身体其他部分。
专知会员服务
147+阅读 · 2020年6月15日
专知会员服务
29+阅读 · 2020年3月6日
【学科交叉】抗生素发现的深度学习方法
专知会员服务
25+阅读 · 2020年2月23日
Science:脂肪细胞外泌体对巨噬细胞发挥调节功能
外泌体之家
19+阅读 · 2019年3月7日
浅谈外泌体抑制剂——鞘磷脂酶抑制剂GW4869
外泌体之家
8+阅读 · 2018年12月19日
外泌体相比干细胞的优势是什么?
外泌体之家
43+阅读 · 2018年11月15日
Arxiv
27+阅读 · 2018年4月12日
Arxiv
7+阅读 · 2017年12月26日
VIP会员
Top
微信扫码咨询专知VIP会员