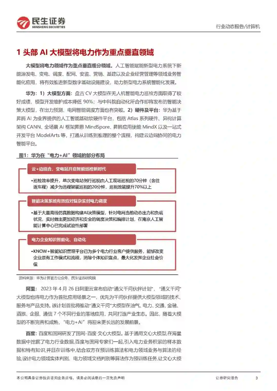
头部AI大模型将电力领域作为重点垂直领域。1)华为:盘古CV大模型将电力作为重点领域之一,在无人机智能电力巡检方面取得了较好成绩,模型开发维护成本降低90%;与中科院自动化所合作即将发布的智能决策大模型,在出力预测、电网智能调度方面也有突破。2)阿里:通义千问大模型也将电力作为首批应用场景之一。4月26日阿里云宣布启动“通义千问伙伴计划”,优先为千问伙伴提供大模型领域的技术、服务与产品支持,首批将推动“通义千问”大模型在电力等7个不同行业的落地应用,共同打造产业生态。3)百度:百度和国网研发了国网-百度·文心大模型,基于通用文心大模型,在海量数据中挖掘了电力行业数据,引入电力业务积累的样本数据和特有知识,并且在训练中结合双方在预训练算法和电力领域业务与算法的经验,设计电预训练任务,让文心大模型深入学习电力专业知识。

  AI对新型电力系统的发展具有重要意义。AI对于新型电力系统的发展具有重要意义。根据《新型电力系统发展蓝皮书》,建设新型电力系统的重点任务之一是加强电力系统智慧化运行体系建设。电力与AI的结合可以分为以下几个方面:1)电网调控领域:AI能够提高电网运行特性认知水平、提高调度控制效率、提高计划交易自动化水平、提高运行管理智能化、提高人工智能应用基础支撑能力。2)电力设备管理领域:AI能够设备缺陷识别、设备运行状态预测、设备运行状态预测、设备健康知识管理等。3)新型电力系统新能源功率预测领域:在线自适应学习、小样本机器学习等技术对预测产生重要作用。4)新型电力系统大数据领域:电网大数据整合、电网大数据智能搜索、数据标注等发挥重要作用。5)电网智能营销领域:AI赋能用电数据分析、智能客服等细分领域。6)电网智能供应链领域:AI可以助力物资采购、智能仓储、智能物流等环节。  

成为VIP会员查看完整内容
105

相关内容

AI大模型赋能千行百业(附下载,117页)
专知会员服务
185+阅读 · 2023年7月20日
AI时代投资逻辑
专知会员服务
54+阅读 · 2023年7月6日
【ICML2022】基于随机注意力机制的可解释和广义图学习
专知会员服务
33+阅读 · 2022年8月7日
电力领域知识图谱技术进展与应用实践
专知会员服务
33+阅读 · 2022年5月13日
Web3.0(元宇宙)概念下的场景生态简析
专知会员服务
217+阅读 · 2022年4月23日
专知会员服务
43+阅读 · 2021年8月4日
扩散模型初探:原理及应用
PaperWeekly
3+阅读 · 2022年11月1日
深度学习中最常见GAN模型应用与解读
计算机视觉life
22+阅读 · 2019年10月23日
「PPT」深度学习中的不确定性估计
专知
27+阅读 · 2019年7月20日
Twitter情感分析及其可视化
数据挖掘入门与实战
22+阅读 · 2018年3月20日
深度学习的GPU:深度学习中使用GPU的经验和建议
数据挖掘入门与实战
11+阅读 · 2018年1月3日
【知识图谱】大规模知识图谱的构建、推理及应用
产业智能官
38+阅读 · 2017年9月12日
边缘计算:万物互联时代新型计算模型
计算机研究与发展
15+阅读 · 2017年5月19日
国家自然科学基金
15+阅读 · 2017年12月31日
国家自然科学基金
8+阅读 · 2015年12月31日
国家自然科学基金
1+阅读 · 2015年12月31日
国家自然科学基金
1+阅读 · 2014年12月31日
国家自然科学基金
0+阅读 · 2014年12月31日
国家自然科学基金
1+阅读 · 2014年12月31日
国家自然科学基金
0+阅读 · 2014年12月31日
国家自然科学基金
0+阅读 · 2014年12月31日
Arxiv
174+阅读 · 2023年4月20日
A Survey of Large Language Models
Arxiv
493+阅读 · 2023年3月31日
Arxiv
81+阅读 · 2023年3月26日
Arxiv
177+阅读 · 2023年3月24日
VIP会员
相关VIP内容
AI大模型赋能千行百业(附下载,117页)
专知会员服务
185+阅读 · 2023年7月20日
AI时代投资逻辑
专知会员服务
54+阅读 · 2023年7月6日
【ICML2022】基于随机注意力机制的可解释和广义图学习
专知会员服务
33+阅读 · 2022年8月7日
电力领域知识图谱技术进展与应用实践
专知会员服务
33+阅读 · 2022年5月13日
Web3.0(元宇宙)概念下的场景生态简析
专知会员服务
217+阅读 · 2022年4月23日
专知会员服务
43+阅读 · 2021年8月4日
相关资讯
扩散模型初探:原理及应用
PaperWeekly
3+阅读 · 2022年11月1日
深度学习中最常见GAN模型应用与解读
计算机视觉life
22+阅读 · 2019年10月23日
「PPT」深度学习中的不确定性估计
专知
27+阅读 · 2019年7月20日
Twitter情感分析及其可视化
数据挖掘入门与实战
22+阅读 · 2018年3月20日
深度学习的GPU:深度学习中使用GPU的经验和建议
数据挖掘入门与实战
11+阅读 · 2018年1月3日
【知识图谱】大规模知识图谱的构建、推理及应用
产业智能官
38+阅读 · 2017年9月12日
边缘计算:万物互联时代新型计算模型
计算机研究与发展
15+阅读 · 2017年5月19日
相关基金
国家自然科学基金
15+阅读 · 2017年12月31日
国家自然科学基金
8+阅读 · 2015年12月31日
国家自然科学基金
1+阅读 · 2015年12月31日
国家自然科学基金
1+阅读 · 2014年12月31日
国家自然科学基金
0+阅读 · 2014年12月31日
国家自然科学基金
1+阅读 · 2014年12月31日
国家自然科学基金
0+阅读 · 2014年12月31日
国家自然科学基金
0+阅读 · 2014年12月31日
微信扫码咨询专知VIP会员