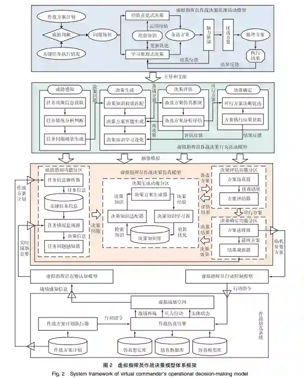
聚焦联合作战方案仿真实验评估迫切需求,针对联合作战仿真系统中指挥实体智能自主决策能力不足、“人 不在回路”仿真实验模式难以推广运用的现实问题,探索在仿真回路中引入模拟人类指挥员决策思维和决策行为的 联合战役层级仿真智能体———虚拟指挥员,提出了虚拟指挥员及其作战决策的定义与定位,构建了一种以决策思维 模拟为核心的虚拟指挥员作战决策模型体系框架,基于自然决策理论设计了虚拟指挥员作战决策思维模型、行为模 型和仿真模型,为解决“人不在回路”仿真实验瓶颈问题提供了一种可行的解决途径。

成为VIP会员查看完整内容
44

相关内容

人工智能在军事中可用于多项任务,例如目标识别、大数据处理、作战系统、网络安全、后勤运输、战争医疗、威胁和安全监测以及战斗模拟和训练。
多循环嵌套的大语言模型多智能体指挥控制过程
专知会员服务
40+阅读 · 1月19日
混合战背景下抵抗强度评估模型研究
专知会员服务
21+阅读 · 2024年10月23日
无人机集群空中博弈对抗体系指挥控制模型
专知会员服务
58+阅读 · 2024年8月29日
无人集群体系设计与仿真评估方法
专知会员服务
106+阅读 · 2024年6月22日
引入反事实基线的无人机集群对抗博弈方法
专知会员服务
67+阅读 · 2024年3月13日
大数据背景下的军事仿真系统发展研究
专知会员服务
91+阅读 · 2023年12月14日
无人集群协同控制策略及军事应用
专知会员服务
116+阅读 · 2023年11月13日
基于多智能体博弈强化学习的无人机智能攻击策略生成模型
无人作战及其指挥控制问题探析
专知会员服务
182+阅读 · 2023年6月24日
基于深度强化学习的作战辅助决策研究
专知会员服务
171+阅读 · 2022年6月8日
面向多智能体博弈对抗的对手建模框架
专知
17+阅读 · 2022年9月28日
无人预警机系统架构及关键技术分析
专知
13+阅读 · 2022年8月6日
基于模型的强化学习综述
专知
42+阅读 · 2022年7月13日
深度学习研究及军事应用综述
专知
28+阅读 · 2022年7月7日
基于知识图谱的问答系统
PaperWeekly
21+阅读 · 2021年2月8日
多模态情绪识别研究综述
专知
24+阅读 · 2020年12月21日
边缘计算应用:传感数据异常实时检测算法
计算机研究与发展
11+阅读 · 2018年4月10日
雷达海面目标识别技术研究进展
科技导报
21+阅读 · 2017年11月13日
国家自然科学基金
0+阅读 · 2015年12月31日
国家自然科学基金
24+阅读 · 2014年12月31日
国家自然科学基金
73+阅读 · 2014年12月31日
国家自然科学基金
44+阅读 · 2014年12月31日
国家自然科学基金
20+阅读 · 2013年12月31日
国家自然科学基金
24+阅读 · 2011年12月31日
国家自然科学基金
17+阅读 · 2008年12月31日
Arxiv
174+阅读 · 2023年4月20日
A Survey of Large Language Models
Arxiv
494+阅读 · 2023年3月31日
Arxiv
81+阅读 · 2023年3月26日
Arxiv
177+阅读 · 2023年3月24日
Arxiv
25+阅读 · 2023年3月17日
VIP会员
相关VIP内容
多循环嵌套的大语言模型多智能体指挥控制过程
专知会员服务
40+阅读 · 1月19日
混合战背景下抵抗强度评估模型研究
专知会员服务
21+阅读 · 2024年10月23日
无人机集群空中博弈对抗体系指挥控制模型
专知会员服务
58+阅读 · 2024年8月29日
无人集群体系设计与仿真评估方法
专知会员服务
106+阅读 · 2024年6月22日
引入反事实基线的无人机集群对抗博弈方法
专知会员服务
67+阅读 · 2024年3月13日
大数据背景下的军事仿真系统发展研究
专知会员服务
91+阅读 · 2023年12月14日
无人集群协同控制策略及军事应用
专知会员服务
116+阅读 · 2023年11月13日
基于多智能体博弈强化学习的无人机智能攻击策略生成模型
无人作战及其指挥控制问题探析
专知会员服务
182+阅读 · 2023年6月24日
基于深度强化学习的作战辅助决策研究
专知会员服务
171+阅读 · 2022年6月8日
相关资讯
面向多智能体博弈对抗的对手建模框架
专知
17+阅读 · 2022年9月28日
无人预警机系统架构及关键技术分析
专知
13+阅读 · 2022年8月6日
基于模型的强化学习综述
专知
42+阅读 · 2022年7月13日
深度学习研究及军事应用综述
专知
28+阅读 · 2022年7月7日
基于知识图谱的问答系统
PaperWeekly
21+阅读 · 2021年2月8日
多模态情绪识别研究综述
专知
24+阅读 · 2020年12月21日
边缘计算应用:传感数据异常实时检测算法
计算机研究与发展
11+阅读 · 2018年4月10日
雷达海面目标识别技术研究进展
科技导报
21+阅读 · 2017年11月13日
相关基金
国家自然科学基金
0+阅读 · 2015年12月31日
国家自然科学基金
24+阅读 · 2014年12月31日
国家自然科学基金
73+阅读 · 2014年12月31日
国家自然科学基金
44+阅读 · 2014年12月31日
国家自然科学基金
20+阅读 · 2013年12月31日
国家自然科学基金
24+阅读 · 2011年12月31日
国家自然科学基金
17+阅读 · 2008年12月31日
微信扫码咨询专知VIP会员