基于探究社区理论的混合学习实践研究

2019 年 4 月 26 日 MOOC


| 全文共8957字,建议阅读时长9分钟 |


本文由《数字教育》授权发布

作者:方启梅 包正委 杨宁

摘要

加里森等人提出的探究社区理论(COI)对深度推进混合学习有良好的指导作用。鉴于此,研究团队以参加计算机等级考试(二级C 语言)的某高校心理学和教育技术学专业20 名本科生为研究对象,以混合学习环境下实施基于COI 框架的教学存在、社会存在和认知存在三要素设计的辅导课程为自变量,主要考查该混合学习课程对学生的C 语言程序设计学习成绩是否有显著影响。研究结果表明,基于探究社区理论的混合式辅导学习对学生学业成绩的提高有显著效果,也促进了问题解决能力的提升,加强了学生之间的交流。

关键词:混合学习;探究社区理论;C 语言程序设计;实践研究;学习辅导


一、引言


混合学习是在线学习和面对面学习相结合的学习形式,克服了原有的两种学习方式的局限[1]。黄荣怀等曾提出,混合式学习可以视为一种基于网络环境发展起来的“新兴”教学策略,它的目的是通过可能找到的“最好”方式去改善学习[2]。一经提出就广受关注。而霍尔沃森(Halverson)等人指出:“加里森(Garrison)等人的探究社区理论框架似乎是这个时期混合学习中最有用的理论” [3]。


近年来,国内学者基于探究社区理论框架积极开展理论和实证研究。杨洁等对国外探究社区理论的研究成果进行梳理、分析和归纳[4];白雪梅等研究了框架中三个维度之间的关系[5];王靖等构建了网络学习社区中认知性存在的影响因素模型[6];等等。然而,国内目前仍很少研究探究社区理论框架在混合学习环境下对师生教与学行为的影响,以及能否达到改善学生学习的目的。因此,研究团队主要探讨两个方面的问题:(1) 基于探究社区理论框架设计的教学,对学生学业成绩的提高是否有显著成效。(2) 从师生互动的视角讨论学习者在探究社区理论框架下三个维度的学习行为变化,进而判断新的教学是否不仅仅提高了学生的成绩,还提升了学生的学习品质。



二、文献综述和研究框架


(一)混合学习与探究社区理论


有研究者认为,在未来一到两年,混合学习将是高校学生普遍采用的主流学习方式[7]。王国华等提出, 混合学习能够关注到高等教育中学习者的自主性,实现自主学习和协作学习的混合,能有效地促进课程及教学的改革[8]。孙众等更是认为混合学习能够满足个性化发展,更了解学生课前的知识储备,还能更好地组织学生之间的互助活动和小组活动[9]。


2000 年,加里森和安德森等共同创建的探究社区理论成功地推进了混合学习的发展,该理论以认知存在、社会存在和教学存在三个要素构建起混合学习的基本框架[10]。在三个要素中,认知存在是批判性思维的过程和成果[11]。社会存在表现为参与者融入学习环境的能力,使得参与者能够展示真正的自我,间接促进学习者进行批判性思维的过程[12]。教学存在是教学者的主要职能,这一要素除了要实现教学目标,还要支持和增强社会存在和认知存在[13]。


为了让探究社区理论能够更好地指导混合学习实践,加里森等人给出了与三个核心要素相对应的教学操作编码模板(Community of Inquiry Coding Template)[14],这个模板框架包含了三个元素和十个类别,每个类别给出举例的指标以便于理解。


(二)基于探究社区理论框架的混合学习课程设计


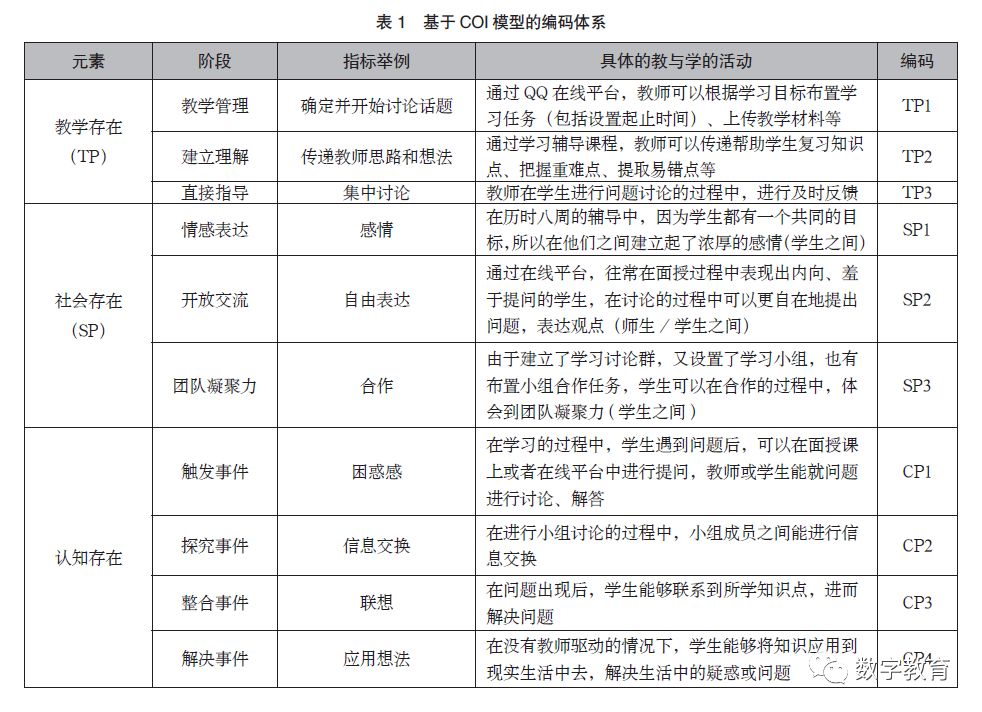
在研究中的混合学习课堂,参考加里森等人的模板框架中教学存在的指标,教师从教学管理、建立理解、直接指导这三个方面进行课程设计。


(1)教学管理:教师每周会在线上发布一次任务,包括个人作业、小组作业、课上默写等。通过在线平台,教师会根据学习目标布置学习任务(包括设置起止时间)或上传教学文件等。特别是制定明确的时间期限可以鼓励及时而有意义的互动[15]。


(2)建立理解:教师在平时面对面的授课过程中遇到学生较难理解的知识概念时,通过创设情境,帮助学生更好地理解,将自己的思想传递给学生。教师对课程的设计、组织和领导往往会影响学习者深入学习课程内容的程度[16]。


(3)直接指导:学生在探究过程中可能会持错误的观点,如果没有教学存在的及时诊断,就会影响他们正确地理解建构,甚至会导致错误认知结构的形成[17]。所以,在学习辅导课程中,教师通过面对面或者线上的辅导,在与学生进行问题讨论的过程中,进行及时反馈,帮助学生复习知识点、把握重难点、提取易错点等。


对于社会存在这一维度,首先,由于学生有每周一次的线下课程和随时随地的线上交流空间,所以在他们之间容易建立起浓厚的感情;其次,在线平台有利于学生畅所欲言,更自由地表达观点和想法;最后,课程设置了小组合作,学生可以在合作的过程中,体会到团队凝聚力。而从认知存在的角度来看,按照触发、探究、整合和解决四个阶段的发展顺序,学生遇到问题后,可以在面授课上或者在线平台中进行提问,教师或学生能就具体问题进行讨论、解答;在小组互助合作的过程中,为了更好地完成作业,小组成员之间能实现信息交换;学生在解决问题的过程中,如果能够联系到所学知识点,学习效果会比较显著;最后,学生如果能将所学知识应用到现实生活中去,学习将更具价值。



三、研究设计


(一)研究对象


本研究的研究对象是来自F 高校的20 名本科生,其中有13 名心理学本科生、7 名教育技术学本科生。他们都曾参加计算机等级考试(二级C 语言), 但是没有通过C 语言计算机二级考试,学习起点偏低。


(二)研究过程与方法


研究团队根据计算机等级考试的考试范围,为他们制定了为期八周的线上、线下混合辅导课程。线上的学习活动包括学生自主学习在线视频、师生线上问答、学习群讨论、小组作业、个人作业提交等;线下的课程包括每周一次的集体面授、课上作业反馈、课后答疑等。


(三)编码体系及设计


为了更好地回答研究教与学的过程,本研究设计了一套编码体系,该编码体系是基于加里森等人的探究社区编码模板[18]和阿博(Arbaugh)等人编制的测量量表[19],利用这套编码对此次的混合学习辅导课程中收集到的数据进行统计与处理,以便进行效果分析, 具体如表1 所示。



四、研究结果的分析与讨论


(一)学生的学习效果分析


学习成绩是混合学习辅导效果最直接的体现。本研究中,学生在基于探究社区理论框架下的混合学习后,学习成绩显著提升,学习效果明显。所有学生在为期两个月的学习课程结束后,都再次参加了C 语言全省统考,最终考试通过率达到90%。虽然辅导班的学生没有全员通过考试,但是每个学生的成绩都有不同程度的提高。辅导前学生的整体成绩均值为37.5 分,辅导后成绩均值为74.9 分,平均成绩提高了37.4 分。并且学生成绩提高最少为15 分,最多提高了63 分。

将学生在辅导学习前后两次参加等级考试的成绩进行配对样本检验分析,结果表明,在置信区间为95% 的基础上,显著性( 双尾) 概率双尾为0,小于0.05, 说明有95% 的把握可以认为辅导前后学生成绩的提高达到了显著的水平。


(二)学生的编码数据分析


研究团队根据表2 进行教学存在、社会存在和认知存在三个维度的编码数据统计,再利用SPSS 22.0 软件对收集的数据进行皮尔逊积差相关分析。研究发现, 他们的教学存在、社会存在和认知存在之间的相关性很强;并且教学存在与社会存在呈显著正相关(r =0.923,p < 0.01),教学存在与认知存在呈显著正相关(r =0.870,p < 0.01),社会存在与认知存在呈显著正相关(r =0.823,p < 0.01)。



由于教学存在、社会存在和认知存在三个维度之间有很强的相关性,并且基于这三个维度的教学辅导对学员成绩有影响。因此本研究以提高的分值为因变量,COI 模型的三个维度为自变量,将编码数据导入SPSS 22.0 软件进行多元回归分析。从检验结果来看,在这个多元回归分析模型中,采用校正判定系数来进行拟合优度检验;校正判定系数为0.876,说明模型的拟合优度较好,即因变量提高分值变化中有87.7% 左右的信息可以由自变量教学存在、认知存在和社会存在解释。最后进行变异数分析,从检验结果得知该模型的F 统计量为36.809,显著性概率sig.为0,小于0.05,因此可以认为学员提高的分值和三个维度之间有线性关系,也就是说三个维度可以较好地解释学生提高的分值。


(三)学生的行为变化分析


教学存在对学习结果的影响至关重要,包括学生学习过程中的表现[20]。在基于探究社区理论框架的混合教学课程下,教师的线上解答能够使得学生较好地表达思路,留下的聊天记录也有利于学生进行复习回顾和自我反思。在线上作业反馈的过程中,教师也会及时将批改完成的作业反馈给学生,并进行深度探讨。


教师在平时面对面的授课过程中,往往会遇到学生较难理解的知识概念,这时教师就可以通过自己的情境创设帮助学生更好地理解,将自己的思想传递给学生。比如在讲到符号常量这个概念时,学生刚开始还不太理解指针和变量之间的关系,我们就问题创设了一个简短的讨论。将变量与酒店房间类化,指针地址与房间号对应。使他们联想到如果变量的指针改变了,就相当于房间的号码发生了变化,所以指针的指向就改变了。通过这样一个讨论,学生就能够更好地理解知识点。


面授环节让学生拥有与教师、同学面对面交流讨论的机会,师生会因此变得更加熟悉,为线上平台的问题讨论做了准备。教学存在直接作用于学习,随着时间的推移,更能影响到学习者[21]。在研究中发现, 学生刚开始不太喜欢在线上学习群中讨论,即使有学生提出问题也只会等着教师来解答,生生之间的互动较少。在教师的引导下,这种情况在逐渐发生变化,越来越多的学生会主动参与进来,愿意在群上进行讨论。学生在学习群上讨论的次数会随着学习时间的推进不断增加,教学者也在问题讨论的过程中慢慢变成引导者。


社会存在使得学生通过情感的流露和开放的交流更好地感知学习[22]。本研究发现,通过QQ 在线平台, 往常在面授过程中比较内向、羞于表达的学生,能够在在线讨论中更自在地提出问题、表达观点;由于学习者有通过等级考试的共同目标和话题,又有面对面交流的环境,所以能够比较容易建立起密切的关系,形成良好的交流氛围,进而促使学习走向深入。社会存在在学习群中体现为社区成员(包括师生和生生) 之间的情感交流和社会交往。线上、线下的各种合作学习活动使学生帮助学生获得了群体认同感和归属感,增加了团队凝聚力,学生的学习状态得到优化。


在本研究中,认知存在具体表现在:


(1)触发事件:学生进行线上、线下的提问。


(2)探究事件:开展小组讨论。


(3)整合事件:练习结束后,学生会完成教师布置的新题目(包括选择和编程练习)。


(4)解决问题:在没有教师驱动的情况下,学生将程序设计相关的思想方法应用到解决现实生活问题中去。通过反映认知存在的事件,教师可以得知学生课程学习的程度,判断学习社区中的交互效果。


不过在研究中,仅有部分学生通过自己编写的程序表达了对教师的感谢,体现了将所学知识应用到生活场景中,其他学生没有展现出明显的行为。但是不能因此而质疑探究社区理论将学习引向深入的有效性,加里森等在研究中也提到,教育经验的设计和期望并不要求所有的学生都进入这些阶段[23]。随着课程的推进,从认知存在的角度来看,学生个人认知冲突不断增多,他们不再局限于提问课堂上或者教师布置的任务中出现的问题,而是会通过练习课外习题来复习课上的知识点。而且研究中发现,学生从刚开始只提问选择类的题目,到后来逐渐会提问编程类的题目。这样一个过程的变化,表明认知存在逐渐从较低的认知层次渗透到更高的层次,学生在分析能力和批判反思能力发展的过程中将新的知识不断地融合到现有认知结构中,获得认知水平的提高。



五、总结与建议


米尔斯(Mills)等人的研究表明,当教学存在、社会存在和认知存在三个维度结合在一起时,对学生的学习效果有十分积极的影响[24]。本研究以探究学习理论框架的三个维度要素构建了辅导C 语言程序设计学习的混合学习课程,并考察课程学习的有效性。在教学存在方面,教学者通过整合明确的课程结构,构建学习共同体的策略,包括及时有效的沟通和反馈,对作业的完成进行明确指导等,充分实现了教学存在的三个层面(教学管理、建立理解和直接指导)上的作用。在社会存在方面,教学中比较充分地考虑了社会存在维度的三个子维度的作用,特别是情感表达和群体凝聚力两个方面,因为这使得那些不愿或惧怕在讨论期间直接与课堂成员交流想法的学习者能更主动地参与到线上、线下的学习中来。在认知存在方面,可以通过在混合学习的环境下激发学生兴趣,使得学生主动进行对知识的意义建构,自发自愿地完成课程的学习。但是,这样的辅导过程对教师的要求很高, 教师备课、授课的工作量很大。因为教师需要一直关注学生的动态,特别是需要关注学生线上的学习情况,以达到即时反馈的效果。为此,教学者需要投入大量的时间和精力,从这个角度上看,这样的框架下可能只适用于小班辅导教学。


为此,我们给出如下建议:


(1)从教学设计与组织的角度,教师需要根据教学目标制定课程和学习方法。比如,根据教学目标,制定合理的课程时间表;在网络平台上布置任务时,建立关键时间节点,如提交学习任务的截止日期;在设计教与学方法方面,采用线上、线下相互结合的混合学习方式。


2)从促进对话的角度,教学者需要做出的努力是,在学生进行讨论的过程中形成有效的交流。比如,在面授课堂中营造轻松的学习氛围,教学过程不要太死板僵化;尽力在网络平台中吸引学习者参加讨论,以免导致讨论以教师为中心进行。


3)从直接指导的角度,无论是在面授课堂中,还是线上学习讨论中,教学者重点是要解决学生提出的与课程内容相关的问题。比如,当学生在讨论中解释了错误的知识点时,教师需要在讨论中及时纠正误解;面授时教师可以将学生集中起来,讨论大部分同学经常犯错的知识点。


参考文献:

[1] 詹泽慧, 李晓华. 混合学习: 定义、策略、现状与发展趋势:与美国印第安纳大学柯蒂斯·邦克教授的对话[J]. 中国电化教育, 2009,(12):1-5.

[2]黄荣怀, 马丁, 郑兰琴,等. 基于混合式学习的课程设计理论[J]. 电化教育研究,2009,(1):9-14.

[3]HALVERSON L R,GRAHAM C R,SPRING K J,et al.A Thematic Analysis of the Most Highly Cited Scholarship in the First Decade of Blended Learning Research[J].Internet & Higher Education(S1096-7516),2014,20(1):20-34.

[4][15] 杨洁, 白雪梅, 马红亮. 探究社区研究述评与展望[J]. 电化教育研究,2016,(7):50-57.

[5][17] 白雪梅, 马红亮, 吴海梅. 教学存在、社会存在及认知存在关系研究:以基于MOOC 的混合课程为例[J]. 开放教育研究,2016, 22(4):71-78.

[6][16] 王靖, 董玉琦, 孔丽丽, 等. 网络学习社区中认知性存在的影响因素模型研究[J]. 中国电化教育,2016,(8):41-46.

[7] 李新房, 李静, 刘名卓. 新兴技术在高等教育中的应用、发展趋势与挑战研究:《2017 地平线报告( 高等教育版)》解读与启示[J]. 现代远距离教育,2017,(4):3-11.

[8] 王国华, 俞树煜, 黄慧芳, 等. 国内混合式学习研究现状分析[J]. 中国远程教育,2015,(2):25-31.

[9] 孙众, 宋洁, 骆力明. 混合课程动态设计研究[J]. 电化教育研究, 2017,(7):85-90.

[10][14][18]GARRISON D R,ANDERSON T, ARCHER W.Critical Inquiry in a Text-based Environment:Computer Conferencing in Higher Education[J].Internet&Higher Education(S1096-7516), 2000,(2):87-105.

[11]GARRISON D R,ANDERSON T,ARCHER W.Critical Thinking and Computer Conferencing:A Model and Tool to Assess Cognitive Presence[J].American Journal of Distance Education(S0892-3647),2001,(1):7-23.

[12]GARRISON D R,ARBAUGH J B.Researching the Community of Inquiry Framework:Review,Issues,and Future Directions[J].Internet & Higher Education(S1096-7516),2007, (3):157-172.

[13] ANDERSON T, ROURKE L , GARRISON D R,etal.Assessing Teaching Presence in a Computer Conferencing Context[J].Journal of Asynchronous Learning Networks(S1939-5256),2001,(2):1-17.

[19]AKYOL Z , GARRISON D R . The Development of a Community of Inquiry Over Time in an Onine Course:Understanding the Progression and Integration of Social,Cognitive and Teaching Presence[J].Journal of Asynchronous Learning Networks(S1939-5256),2008,12(3-4):3-22.

[20]Joksimovic S,Gasevic D,Kovanovic V,et al.Social Presence in Online Discussions as a Process Predictor of Academic Performance[J].Journal of Computer Assisted Learning(S0266-4909),2015,(31): 638-654.

[21]KOZAN K,CASKURLU S.On the Nth Presence for the Community of Inquiry Framework[J].Computers & Education (S0360-1315),2018,(122):104-118.

[22]RICHARDSON J C,MAEDA Y,LV J,et al.Social Presence in Relation to Students satisfaction and Learning in the Online Environment[J].Computers in Human Behavior(S0747-5632), 2017,(71):402-417.

[23]GARRSON D R,ANDERSON T,ARCHER W.The First Decade of the Community of Inquiry Framework:A Retrospective[J]. Internet & Higher Education(S1096-7516),2010,(13):5-9.

[24]MILLS J,YATES K,HARRISON H,et al.Using a Community of Inquiry Framework to Teach a Nursing and Midwifery Research Subject:an Evaluative Study[J].Nurse Education Tod-ay(S0260-6917),2016,(43):34-39.


作者简介:方启梅(1992— ),女,福建云霄人,福建师范大学硕士研究生,主要研究方向为教师专业发展;包正委(1977— ),男,重庆人,博士,福建师范大学副教授,硕士生导师,主要研究方向为教师专业发展;杨宁(1978— ),女,吉林长春人,博士,福建师范大学副教授,硕士生导师,主要研究方向为教师教育专业化。


转载自:《数字教育》2019年 第1期 总第25期 高教数字校园栏目,页码:31-36。

排版、插图来自公众号:MOOC(微信号:openonline)


新维空间站相关业务联系:

刘老师 13901311878

邓老师 17801126118

微信公众号又双叒叕改版啦

快把“MOOC”设为星标

不错过每日好文


喜欢我们就多一次点赞多一次分享吧~


有缘的人终会相聚,慕客君想了想,要是不分享出来,怕我们会擦肩而过~


《预约、体验——新维空间站》

《【会员招募】“新维空间站”1年100场活动等你来加入》

有缘的人总会相聚——MOOC公号招募长期合作者

产权及免责声明 本文系“MOOC”公号转载、编辑的文章,编辑后增加的插图均来自于互联网,对文中观点保持中立,对所包含内容的准确性、可靠性或者完整性不提供任何明示或暗示的保证,不对文章观点负责,仅作分享之用,文章版权及插图属于原作者。如果分享内容侵犯您的版权或者非授权发布,请及时与我们联系,我们会及时内审核处理。


了解在线教育,
把握MOOC国际发展前沿,请关注:

微信公号:openonline
公号昵称:MOOC

   

登录查看更多
1

相关内容

深度学习可解释性研究进展
专知会员服务
103+阅读 · 2020年6月26日
大数据安全技术研究进展
专知会员服务
96+阅读 · 2020年5月2日
基于深度学习的多标签生成研究进展
专知会员服务
147+阅读 · 2020年4月25日
多模态深度学习综述,18页pdf
专知会员服务
220+阅读 · 2020年3月29日
【教程推荐】中科大刘淇教授-数据挖掘基础,刘 淇
专知会员服务
82+阅读 · 2020年3月4日
【机器学习课程】机器学习中的常识性问题
专知会员服务
75+阅读 · 2019年12月2日
注意力机制模型最新综述
专知会员服务
270+阅读 · 2019年10月20日
[综述]基于深度学习的开放领域对话系统研究综述
专知会员服务
80+阅读 · 2019年10月12日
基于虚拟现实环境的深度学习模型构建
MOOC
24+阅读 · 2019年9月28日
支持个性化学习的行为大数据可视化研究
在线学习体验影响因素结构关系探析
MOOC
7+阅读 · 2019年3月20日
人工智能在教育领域的应用探析
MOOC
14+阅读 · 2019年3月16日
基于面部表情的学习困惑自动识别法
MOOC
10+阅读 · 2018年9月17日
Arxiv
15+阅读 · 2019年9月11日
Arxiv
5+阅读 · 2019年4月21日
VIP会员
相关VIP内容
深度学习可解释性研究进展
专知会员服务
103+阅读 · 2020年6月26日
大数据安全技术研究进展
专知会员服务
96+阅读 · 2020年5月2日
基于深度学习的多标签生成研究进展
专知会员服务
147+阅读 · 2020年4月25日
多模态深度学习综述,18页pdf
专知会员服务
220+阅读 · 2020年3月29日
【教程推荐】中科大刘淇教授-数据挖掘基础,刘 淇
专知会员服务
82+阅读 · 2020年3月4日
【机器学习课程】机器学习中的常识性问题
专知会员服务
75+阅读 · 2019年12月2日
注意力机制模型最新综述
专知会员服务
270+阅读 · 2019年10月20日
[综述]基于深度学习的开放领域对话系统研究综述
专知会员服务
80+阅读 · 2019年10月12日
Top
微信扫码咨询专知VIP会员