招行的水逆2018:巨额罚款之下,热衷风水学自救

2018 年 12 月 27 日 凤凰财经

凤凰网财经原创启阳路4号出品,作者:田牧


招商银行被认为是最市场化的银行,有“零售之王”的称号,其深圳总部大厦,有风水师谓之“钱袋子”。


钱袋子在2018年并不安稳。


先是年中被合并后的银保监会开出了巨额罚单,到了年末又迎来股价大跌。祸不单行的是,近日流传于网络的一张风水大师PPT,也被批评者认为是慌乱中的招商银行在寻找方向。


更多对招商银行不利的流言还在不断放出……


01

巨额罚单


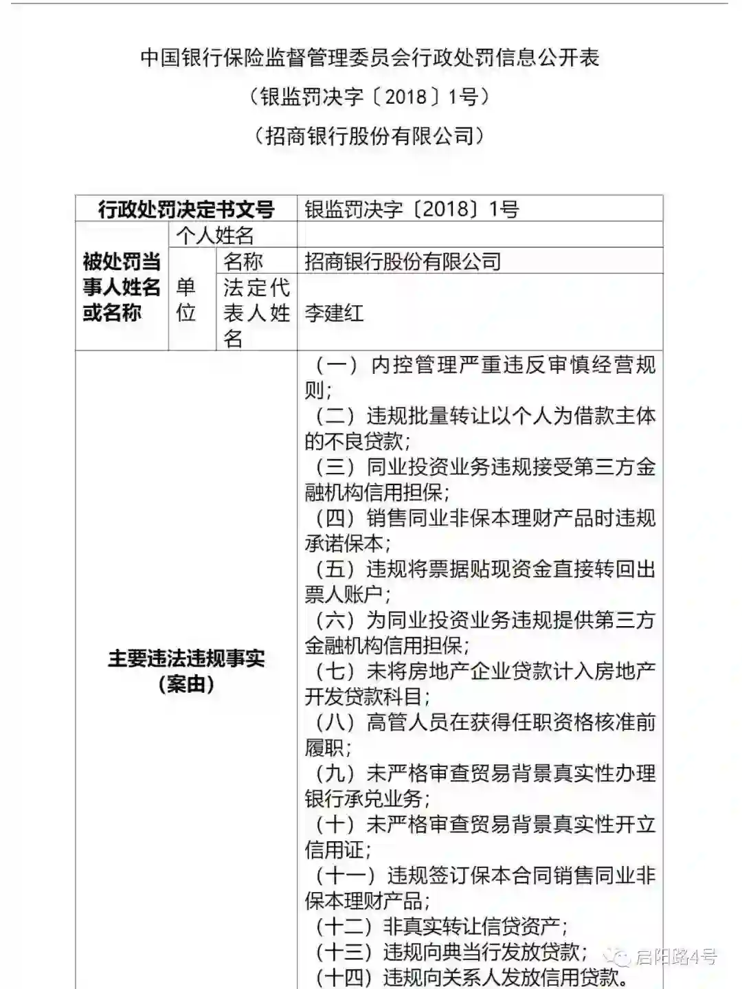
2018年5月4日,由合并后的中国银保监会公布的“银监罚决字(2018)1号”行政处罚信息公开表上,被处罚单位名称一栏填着“招商银行股份有限公司”的名字。


这是银保监会合并后公布的第一批针对银行业的罚单。

5月4日,银保监会发布对招商银行的行政处罚信息公开表


罚单上列出了招商银行14条主要违法违规事实,包括内控管理严重违反审慎经营规则;违规批量转让以个人为借款主体的不良贷款;同业投资业务违规接受第三方金融机构信用担保;销售同业非保本理财产品时违规承诺保本;违规将票据贴现资金直接转回出票人账户;为同业投资业务违规提供第三方金融机构信用担保;未将房地产企业贷款计入房地产开发贷款科目等。


2018年1月,原银监会发布了《2018年整治银行业市场乱象工作要点》,涵盖公司治理不健全、违反宏观调控政策、影子银行和交叉金融产品风险、侵害金融消费者权益、利益输送、违法违规展业、案件与操作风险、行业廉洁风险等8个领域,共22条工作要点。招商银行此次的违规行为,至少涉及了7个领域。


处罚结果是,罚款6570万元,没收违法所得3.024万元,罚没合计6573.024万元。招商银行盐城分行的两位管理层,也因在招商银行盐城分行签订保本合同销售同业非保本理财产品的违规行为中,负有领导责任和管理责任,而收到警告,其中一人被罚款10万元。


与招商银行的罚单一起开出的,还有兴业银行和浦发银行的罚单。两者也因在“资管业务、同业投资、理财资金”等方面存在违规,而分别被罚5885万元和5865.927万元。


事实上,2018年的银行业,是监管重点关照的对象。


中国银保监会主席郭树清就曾多次强调,党中央高度重视金融机构的公司治理。建立和完善具有中国特色的现代公司治理机制,是现阶段深化银行业和保险业改革的重点任务,是防范和化解各类金融风险、实现金融机构稳健发展的主要保障。


国家金融与发展实验室副主任曾刚也表示,由于一些历史性原因以及监管体系的不完善,我国银行业(尤其是数量众多的中小银行)的公司治理仍存在不少缺陷,“形似而神不似”的问题普遍存在,成为诸多重大风险的根源。


这种情况下,在公司治理方面积弊多年的银行,针对它们的罚单自不会少。


02

招商风水


郭树清提强调的“现代化公司治理机制”,一定不包括风水学。


但据启阳路4号了解,风水大师们却成为招商银行开设的各种讲座上的常客。招商银行的风水学,也成为银行业的代表。


网络流传的招商银行2018年终盛典现场图


近日,一张写着“破译时运布局未来招商银行2018年终盛典”的图片在网络上流传。图中的大屏幕上,写着“东南方应放水生植物”,“西南方一定要放铜器”,“南方可张贴或按置红色饰物”等布阵方法。


在另一张图片上,则介绍了讲述这些布阵方法的“风水大师”王雪奇。


“沪上高僧明旸法师关门弟子,常年研修国学,进修史、哲,广览名教经传、民间玄学并亲身试炼,精通形象预测,曾准确做出大大小小数千次预测,如2011日本海啸、2015A股走势……”竖立在活动现场的展板上如此介绍王雪奇。


活动现场的展示牌写着王雪奇的介绍


这不是招商银行第一次请“风水大师”来讲课了。


2016年11月,简介上写着“交通大学易经讲师,出生于易学世家,宝马中国VIP客户汽车风水大讲堂首席顾问”的“风水大师”谢享霖,也被招商银行请来做风水讲座。


2011年7月,由招商银行举办的“金葵花国学大讲堂”,请来被称为易奇文化世界华人周易协会秘书长的董易奇,为近百位到场的招行金葵花客户讲解风水知识。


显然,招商银行的客户们爱听风水知识。在中国银行业,请风水师为客户讲课也成为行业惯例。


2015年的一篇媒体文章就写道:“他接触到的很多银行高级客户部,除了定期组织客户去参加高尔夫等活动外,还会组织易经交流活动。像韩亚银行、花旗、渣打、摩根士坦利、建设银行、招商银行、工商银行、民生银行,经常会请褚建飞的风水师傅去讲易经,一堂课的费用大约在10万元,讲课的内容除了风水的一般知识,经常会讲怎样看人。


招商银行则是其中对风水学最为重视的一家。他们不仅请来风水大师为客户办讲座,在内部对风水也颇为讲究。


位于深圳核心深南大道的招商银行大厦,是招商银行的总部。曾有业内人士指出,于2001年竣工并投入使用的招商银行大厦,在建造过程中请了一位风水大师指导。这座大厦的顶部是一个四方开口,下端逐渐扩大,中坚有一个扎口,这个造型被人称为“钱袋子”。而在大厦一楼的大厅,前台被设计成类似“棺材”的样子。人们对此的解释是,“棺材谐音‘关财’,意指守住钱财,不向外流失。”


位于深圳深南大道的招商银行大厦


招商银行大厦的风水学,也就像香港中银大厦一样,成为建筑里人们频繁引用的案例。在爱奇艺上,一个名为《家居风水速成手册》的付费课程,就将招商银行大厦作为主题,讲了一节课。


除了在建筑上考虑风水外,风水学也成为招商系业务方法论的一个旁支。


2015年12月25日,时任招商证券首席分析师鲁信文发布了一份题为“八卦2012壬辰年”的报告,这份报告运用中国农历干支纪年和五行等方法对全球形势、国际国内经济运行和资本市场进行了分析和预测。


报告中写道:“懂玄学的人都知道,凡是逢6之年丙火到,逢7之年丁火现。这就是为什么逢6逢7之年股市上冲的根本原因……股市的大方向及国家的运势,是由国运年运的五行喜忌来决定的。”并由此预测,2016年和2017年会有连续两年强势上攻的大行情。

时任招商证券首席分析师鲁信文发布的报告


这份报告引起热议后,招商证券称这只是一位周易爱好者的业余心得,而并非正式的研究报告。但在报告最后一页的免责条款上则写着:“本报告仅向特定客户传送,版权归招商证券所有。”


令人好奇的是,这位以易经卜市闻名的证券分析师,不知有没有算出招商银行的股价会在2018年的年末迎来大跌。


03

股价大跌


在12月14日至21日的6个交易日里,权重白马股代表招商银行的股价毫无预兆的来了六连跌,累计下跌12.24%,其中12月19日下跌4.08%,20日下跌3.21%,21日下跌2.01%。短短三天时间下跌9.03%,总市值减少635亿元。


招商银行财报显示,2018年三季度实现营业收入1882亿元,同比增加13.2%;实现归母净利润674亿元,同比增加14.6%。9月末不良率1.42%,较上年末下降0.19个百分点;不良贷款拨备率325.98%,较上年末上升63.87个百分点。


当了十多年的“零售之王”,招商银行在上市公司银行板块中的业绩表现一直稳定,此次突然出现大跌,原因是什么?


中金公司在最新的研报中给出了五点理由:一是对经济担忧情绪浓厚,缺乏足够量级的政策对冲;二是预计2019年3月前TSF(社会融资规模)增速震荡回落;三是市场对非金融部门盈利预期偏高,存在较大幅度调整压力。四是明年一季度银行业绩数据趋势可能走弱,预计单季度净息差见顶,同时不良净生成率环比走高;五是招行、宁波银行等预期盈利能力平稳,但目前交易仓位较为集中,易受到调仓、做空等影响;六是近期部分监管政策加剧了投资者对于未来资产质量的担忧情绪。


同时,两个市场流言更加重了招商银行的股价下行趋势。


一是有媒体报道,称近日银监部门对部分银行进行了窗口指导,要求“适度控制”利润增速,让2018全年的业绩增速“不要放太高”。另外则有香港市场传闻称,招行内部已经定调,2019年营收要零增长、净利润增速降至个位数。


对此,招商银行做出回应称,没有接受窗口指导,2019年的财务预算正在编制中,高管层尚未讨论,也未上报董事会研究。并表示,招行从资产结构安全、负债成本优势、战略性中间业务、资产质量上和风险抵御能力出发,认为有信心实现跑赢大市、优于同业的目标。


12月24日,在连续6个交易日的下跌后,招商银行股价终于止跌收涨,涨幅0.24%。但12月25日收盘,招商银行的股价又下跌了0.63%。


热衷风水的招商银行,2018年遭遇水逆,不知2019年能否转运。


岁末将至,为了净化资本市场,

提高投资者维权意识,保护投资者权益,

凤凰网财经启阳路4号启动

“黑加仑奖|2018年十大违规A股公司评选”

长按图片识别小程序即可参与投票 ↓↓↓

点击阅读原文看“黑加仑奖专题报道

登录查看更多
0

相关内容

在社会经济生活,银行、证券或保险业者从市场主体募集资金,并投资给其它市场主体的经济活动。
商业数据分析,39页ppt
专知会员服务
165+阅读 · 2020年6月2日
Python数据分析:过去、现在和未来,52页ppt
专知会员服务
103+阅读 · 2020年3月9日
广东疾控中心《新型冠状病毒感染防护》,65页pdf
专知会员服务
19+阅读 · 2020年1月26日
新时期我国信息技术产业的发展
专知会员服务
71+阅读 · 2020年1月18日
报告 | 2020中国5G经济报告,100页pdf
专知会员服务
98+阅读 · 2019年12月29日
【德勤】中国人工智能产业白皮书,68页pdf
专知会员服务
310+阅读 · 2019年12月23日
【大数据白皮书 2019】中国信息通信研究院
专知会员服务
138+阅读 · 2019年12月12日
2019年人工智能行业现状与发展趋势报告,52页ppt
专知会员服务
124+阅读 · 2019年10月10日
奔驰女车主同意和解,舆情分析全事件
THU数据派
10+阅读 · 2019年4月17日
ofo商业模式破产
1号机器人网
6+阅读 · 2019年1月29日
三安光电到底发生了什么?
商业人物
7+阅读 · 2019年1月28日
招行高端卡套路深!“理财办卡”坑了多少人?
凤凰财经
3+阅读 · 2018年12月30日
刘强东清明节回湖南湘潭认祖,带给乡亲100亿“小礼物”
中国企业家杂志
7+阅读 · 2018年4月7日
2017企业阵亡最全名单公布
小饭桌
6+阅读 · 2018年2月28日
贾跃亭的汽车梦,还轮不到我们嘲笑
虎嗅网
5+阅读 · 2017年7月6日
Arxiv
6+阅读 · 2019年4月8日
Auto-Context R-CNN
Arxiv
4+阅读 · 2018年7月8日
Arxiv
19+阅读 · 2018年6月27日
Arxiv
27+阅读 · 2018年4月12日
VIP会员
相关VIP内容
商业数据分析,39页ppt
专知会员服务
165+阅读 · 2020年6月2日
Python数据分析:过去、现在和未来,52页ppt
专知会员服务
103+阅读 · 2020年3月9日
广东疾控中心《新型冠状病毒感染防护》,65页pdf
专知会员服务
19+阅读 · 2020年1月26日
新时期我国信息技术产业的发展
专知会员服务
71+阅读 · 2020年1月18日
报告 | 2020中国5G经济报告,100页pdf
专知会员服务
98+阅读 · 2019年12月29日
【德勤】中国人工智能产业白皮书,68页pdf
专知会员服务
310+阅读 · 2019年12月23日
【大数据白皮书 2019】中国信息通信研究院
专知会员服务
138+阅读 · 2019年12月12日
2019年人工智能行业现状与发展趋势报告,52页ppt
专知会员服务
124+阅读 · 2019年10月10日
相关资讯
奔驰女车主同意和解,舆情分析全事件
THU数据派
10+阅读 · 2019年4月17日
ofo商业模式破产
1号机器人网
6+阅读 · 2019年1月29日
三安光电到底发生了什么?
商业人物
7+阅读 · 2019年1月28日
招行高端卡套路深!“理财办卡”坑了多少人?
凤凰财经
3+阅读 · 2018年12月30日
刘强东清明节回湖南湘潭认祖,带给乡亲100亿“小礼物”
中国企业家杂志
7+阅读 · 2018年4月7日
2017企业阵亡最全名单公布
小饭桌
6+阅读 · 2018年2月28日
贾跃亭的汽车梦,还轮不到我们嘲笑
虎嗅网
5+阅读 · 2017年7月6日
Top
微信扫码咨询专知VIP会员