活久见!西电毕设门处理结果:只让肇事者延毕一年、取消保研

2022 年 5 月 31 日 新智元



  新智元报道  

编辑:袁榭 好困 拉燕

【新智元导读】万众瞩目的「西电大四女生毕设找枪手」事件有了新进展,而这却将西安电子科技大学置于抨击之中。


2022年5月31日,西安电子科技大学官方微博宣布:涉事两人,留校察看、延毕一年,原定保研者取消保研资格。

 

 

消息一出,万众瞩目立刻成为万众哗然:惩处?这怎么看都是在鼓励啊。

 

教育部十年来规定:买毕业论文者要严罚


这次的事件出在学界,自然有很多人第一反应是非常书生气的搜寻相关规则的文本依据。

 

按照2012年11月的教育部《学位论文作假行为处理办法》第七条:

 

「学位申请人员的学位论文出现购买、由他人代写、剽窃或者伪造数据等作假情形的,学位授予单位可以取消其学位申请资格……

 

取消学位申请资格或者撤销学位的处理决定应当向社会公布。从做出处理决定之日起至少3年内,各学位授予单位不得再接受其学位申请。

 

前款规定的学位申请人员为在读学生的,其所在学校或者学位授予单位可以给予开除学籍处分。」

 

 

按照2017年2月的教育部《普通高等学校学生管理规定》第五十二条「学生有下列情形之一,学校可以给予开除学籍处分」第五款:

 

「学位论文、公开发表的研究成果存在抄袭、篡改、伪造等学术不端行为,情节严重的,或者代写论文、买卖论文的。」

 

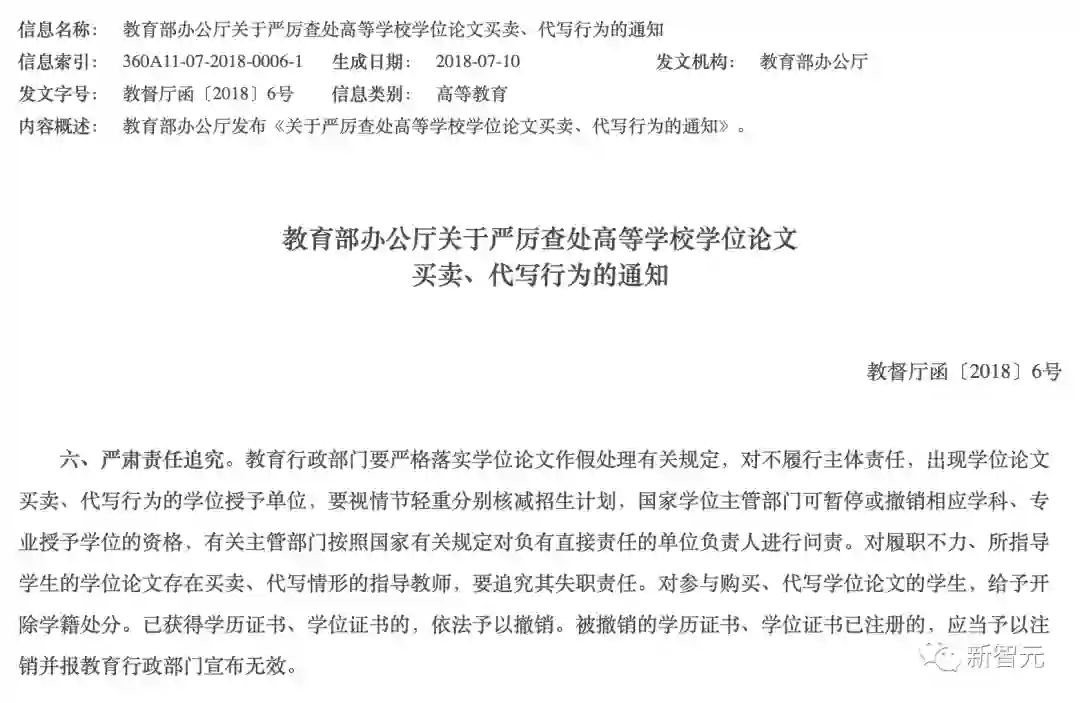
按照2018年7月的《教育部办公厅关于严厉查处高等学校学位论文买卖、代写行为的通知》第六条:

 

「对参与购买、代写学位论文的学生,给予开除学籍处分。已获得学历证书、学位证书的,依法予以撤销。」

 

其实同一条中还有「对不履行主体责任,出现学位论文买卖、代写行为的学位授予单位,要视情节轻重分别核减招生计划,国家学位主管部门可暂停或撤销相应学科、专业授予学位的资格。

 

有关主管部门按照国家有关规定对负有直接责任的单位负责人进行问责。

 

对履职不力、所指导学生的学位论文存在买卖、代写情形的指导教师,要追究其失职责任。」

 

 

可能是怕通知「太长不看」,教育部又在2018年7月发文特地强调了要「严厉打击学位论文买卖、代写行为」。

 

 

对此,西安电子科技大学在《学位论文作假行为处理实施细则》中也给出了处理办法:

 

「情节和后果较轻的,一年内不得申请学位;情节和后果严重的,开除学籍,并取消申请资格。」

 

 

这么看来,这次的操作倒也符合规定。

 

只不过,学校把程度认定为「较轻」,网友们可就不买账了。

 

西电被群嘲:「学生买毕设,学校买评论」


在通报公布之前,众矢之的是买毕设还反手勒索枪手的学生;在通报公布之后,众矢之的合理地变成了西电这学校。

 

公众纷纷表示:西电真行,西电能处。搁其他学校该开除的事,在西电这里的处罚不大于其他学校的一次期末考作弊。

 

 

有知乎用户表示,真不信涉事学生是关系户、西电是为了保她们才如此做派。

 

合理的马基雅维利精算,只有让小虾米去背锅的,没有自己去主动顶黑锅的。西电这么做,简直有辱危机公关界的声誉。

 

 

有人称,西电校方既支持了论文买卖业的货币流动性,又用延毕缓解了毕业生就业压力,为中国经济的保增长促发展做出了不可磨灭的贡献。

 

西电通报中的结尾一句「欢迎社会监督」,也被前来监督的社会公众合情理地当成了笑话。

 

 

 

有人提议,可比照商品免检,予以西电社会监督豁免了。反正也没啥用是不是。

 

 

在西安电子科技大学这条官方微博下,第一时间冲出来叫好点赞的ID,其IP属地全部显示为陕西。

 

 

公众纷纷表示:可能期末考是真的要结束了,闲下来的学生劳力,校方在合理用作刷屏机。

 

 

不过,西安电子科技大学官方微博的运营者不可谓反应不快。现在此条微博下的精选高赞评论,IP属地已经遍布全中国了。

 

 

对此,有人很朴实地戳穿:应该是买评的资金到账了。

 

 

不过,评论里也有另一种对西电万般呵护的风格:

 

 

 

当然,在这个极端声音容易被不成比例放大的时代,还是可以看得出,西电学生里正常人类居多。

 


「卢雷元年,天临驾崩」


自然,这事是出在具体的人身上。之前的涉事学生,现在也没在舆论里落着好。

 

《Yes, Minister》的剧迷适时想起了这个桥段。

 

 

除了继续直接鄙视买毕设还勒索枪手的极品以外,大呼「千古奇冤翟老师」、将翟天临翻车与此次西电丑闻相对比的,也大有人在。

 

有人开玩笑:「我宣布正式进入卢雷元年,天临驾崩了。」

 

有知乎用户表示:「可能对保研的卢某还稍微有点影响,上不了研究生了,但是对雷某几乎就没有任何影响!难道今年是学术不端的卢雷元年?照这处理结果翟天临是不是也该喊冤了?」

 

还有人开玩笑:「建议恢复翟天临博士学位,按时间留校察看都四年了。这么算,天临五年,卢雷学位就恢复了,而天临博士学位还没恢复,看不懂呀。」

 

「翟天临的示范效应让广大学生开始重视查重,西安电子的示范效应如何,又是浓墨重彩的一笔。」

 

不过,之前涉事学生的判断的确出现了失误。因为事实证明,即使关注人数逾百万、事情上了央视,她们还是毕得了业的。

 

 

参考资料:

https://weibo.com/1642512402/LvrsyuwjP

https://www.zhihu.com/question/535313556



登录查看更多
0

相关内容

国家自然青年科学基金项目评议要点(2021版)
专知会员服务
39+阅读 · 2022年3月11日
ICCV2021接受论文!
专知会员服务
27+阅读 · 2021年7月23日
郑州大学通报
CVer
0+阅读 · 2022年4月5日
2名研究生被判刑,校方:开除学籍!
CVer
0+阅读 · 2022年2月12日
国家自然科学基金
5+阅读 · 2015年7月12日
国家自然科学基金
2+阅读 · 2015年5月31日
国家自然科学基金
0+阅读 · 2013年12月31日
国家自然科学基金
0+阅读 · 2013年7月31日
国家自然科学基金
0+阅读 · 2012年12月31日
国家自然科学基金
1+阅读 · 2011年12月31日
国家自然科学基金
1+阅读 · 2011年12月31日
国家自然科学基金
6+阅读 · 2011年12月31日
国家自然科学基金
0+阅读 · 2009年12月31日
Arxiv
0+阅读 · 2022年7月23日
已删除
Arxiv
33+阅读 · 2020年3月23日
Arxiv
25+阅读 · 2020年3月11日
VIP会员
相关基金
国家自然科学基金
5+阅读 · 2015年7月12日
国家自然科学基金
2+阅读 · 2015年5月31日
国家自然科学基金
0+阅读 · 2013年12月31日
国家自然科学基金
0+阅读 · 2013年7月31日
国家自然科学基金
0+阅读 · 2012年12月31日
国家自然科学基金
1+阅读 · 2011年12月31日
国家自然科学基金
1+阅读 · 2011年12月31日
国家自然科学基金
6+阅读 · 2011年12月31日
国家自然科学基金
0+阅读 · 2009年12月31日
Top
微信扫码咨询专知VIP会员